智能座舱知识图谱技术架构方案
一 总体架构愿景
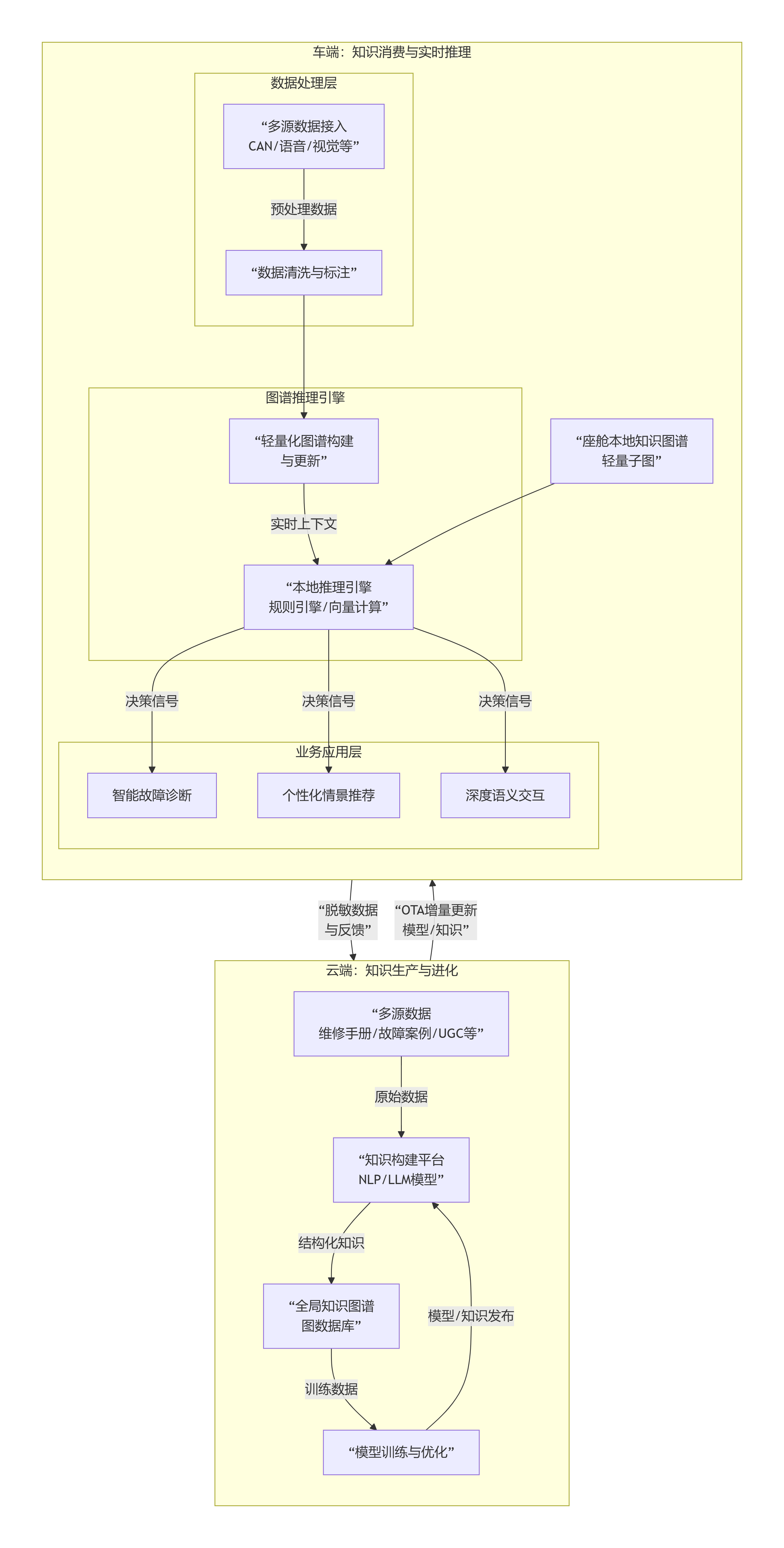
本方案旨在构建一个 “车端实时感知决策、云端持续进化赋能” 的下一代智能座舱大脑。其核心在于将知识图谱技术与车端算力、多模态数据深度融合,使座舱从被动的功能执行者,转变为具备上下文理解、个性化推理与主动服务能力的出行伙伴。
核心设计原则:
-
车端核心:关键业务逻辑与敏感数据处理在车端完成,保障低延迟、高可用性与用户隐私。
-
端云协同:云端负责复杂模型训练与全局知识整合,车端负责轻量推理与实时交互,形成双向闭环。
-
数据驱动:充分利用车辆全生命周期数据,驱动图谱与模型的持续演化。
以下是该架构的端云协同工作全景图:

二 云端技术架构
云端作为“知识工厂”,负责复杂计算、模型训练和全局知识的整合。
核心模型与算法
-
信息抽取与知识获取
-
非结构化文本处理(维修手册、技术公告、UGC)
-
传统NLP管道:采用 BERT-BiLSTM-CRF 等模型进行高精度实体识别与关系抽取。
-
大语言模型:利用 ChatGLM/Llama 等模型,通过指令微调 打造专属信息抽取模型(如设想中的 GLM-TripleGen),实现高效、大规模的知识三元组抽取。
-
-
结构化数据处理(故障码库、零件库、保养规则)
-
技术栈:基于 ETL工具 与规则映射。
-
流程:
模式层定义:预先定义实体类型、关系与属性。
-
-
ETL与映射:将数据库的表/字段映射为图谱的实体类型/属性,将主外键关系映射为图谱关系。
-
转换与清洗:统一单位、格式化数值,保证数据质量。
-
-
-
-
-
知识融合与存储
-
知识存储:使用 Neo4j 或 Nebula Graph 等图数据库存储全局知识图谱。
-
表示学习:采用 TransE/RotatE 等模型进行知识图谱嵌入,将实体与关系向量化,支持语义相似度计算与链路预测。
-
2. 所需数据源
| 数据类别 | 具体数据源 | 用途 |
| 车辆技术数据 | 维修手册、零部件目录、诊断数据库(DTC)、ECU参数 | 构建“部件-系统-故障-维修”技术知识骨架,是故障诊断的基础。 |
| 用户行为数据 | 座舱交互日志、驾驶行为数据、媒体偏好 | (脱敏后) 构建用户画像,实现个性化服务。 |
| 环境场景数据 | 高精地图、实时交通、天气、充电网络 | 实现与外部世界联动的场景化服务。 |
| UGC与外部知识 | 汽车论坛、客服工单、法律法规 | 补充长尾案例和真实用语,使图谱更完备。 |
三 车端技术架构
车端作为服务的直接提供者,需要高效、轻量地承载和运用知识。
1. 车端核心组件
-
座舱本地知识图谱
-
内容:从云端下载的、与车型强相关的知识子图,包含故障诊断、车辆功能、用户偏好等核心知识。
-
格式:高度优化的二进制或序列化格式,保证加载与查询效率。
-
-
数据处理层
-
多源数据接入:无缝接入CAN总线、语音、视觉、触摸、GPS等多模态数据。
-
数据清洗与标注:对非结构化数据(如ASR转写文本)进行预处理,为车端知识抽取做准备。
-
-
图谱构建与推理层
-
轻量化图谱构建与更新:集成微调后的轻量LLM(如6B参数的ChatGLM),从实时对话或日志中抽取三元组,动态扩展本地图谱。通过OTA接收并合并云端的增量知识包。
-
本地推理引擎:
-
规则引擎:基于Drools等实现确定性逻辑的快速推理(如:IF 故障码=P0301 AND 现象=油耗增高 THEN 建议=检查火花塞)。
-
向量计算:利用知识图谱嵌入向量,进行语义相似度匹配,处理开放性问题。
-
-
2. 业务应用实例
-
智能故障诊断与问答
-
场景:用户说:“发动机声音奇怪,油耗增高。”
-
流程:
-
车端模型抽取事实:
(发动机, 异常, 噪音),(车辆, 油耗增高)。 -
推理引擎在图谱中匹配到路径:
(发动机噪音) -CAUSED_BY- (碳) -CAUSES- (油耗增高)。 -
反馈:“根据现象,可能是发动机积碳。建议提高转速行驶,并预约清洗服务。需要导航至服务中心吗?”
-
-
-
个性化情景感知与推荐
-
场景:下班高峰期,用户习惯路线严重拥堵。
-
流程:
-
系统图谱中存在:
(用户A, 偏好, 节能模式),(用户A, 常用, 路线B)。 -
推理引擎结合实时上下文:
(当前时间, 属于, 下班高峰),(路线B, 当前, 拥堵)。 -
推荐:“为您切换到节能模式,并推荐一条更快备选路线?同时播放您收藏的放松歌单。”
-
-
-
深度语义交互
-
场景:用户问:“为什么冷启动时方向盘会抖?”
-
流程:
-
系统理解“冷启动”、“方向盘抖”为关键实体。
-
在图谱中进行多跳推理:
(冷启动) -> (发动机工况不良) -> (可能原因: 节气门积碳) -> (连带现象: 方向盘抖动)。 -
回答:“冷启动抖动常与节气门积碳有关,积碳影响进气稳定性。建议检查清洗,您想了解具体症状吗?”
-
-
四 最后
本方案通过构建端云协同的知识图谱体系,实现了:
-
体验升级:从“功能机”到“智能机”,提供精准、主动、个性化的座舱服务。
-
安全与隐私:核心逻辑在车端,保障了功能实时性与用户数据安全。
-
持续进化:通过数据闭环,整个系统的知识库与AI模型能够越用越聪明,伴随车辆全生命周期共同成长。
这套架构为智能汽车从“代步工具”向“移动智能空间”的转型提供了坚实的技术基石。
