价值优先,敏捷致胜:超越“数据治理优先”的AI实施新范式
执行摘要:以价值为先的指令-通过务实的、MVP驱动的AI克服“数据治理”谬误
一种普遍的误解认为,成功实施人工智能(AI)的前提是建立一个庞大、统一的数据治理工程。这种"数据优先"的思维模式是一种战略陷阱,它混淆了基础设施(如数据中台)与战略本身。AI的真正价值在于创造增量业务价值——提升质量、优化工艺、提高效率,而不仅是进行海量数据分析。这种价值创造遵循一种类似"改善"(Kaizen)的持续改进模型。
从企业资源配置的理性视角看,系统性数据治理代表着高昂的管理变革成本和漫长的价值回报周期。 对于面临生存压力的企业而言,这种"资本性支出"式的重资产投入与其当前的紧迫需求存在根本性错配。企业在"活下去"的阶段,不可能为未来的不确定性增量价值投入数年时间和百万级资金去建设完美的数据治理体系。这不是技术问题,而是企业生存逻辑的基本常识:当企业面临现金流压力、市场竞争加剧或业务转型挑战时,任何不能在短期内(3-6个月)验证投资回报的项目都是不理性的资源配置。
过度追求数据治理的风险已在实践中得到验证。 根据2025年最新数据,数据质量差已成为导致AI项目失败的首要因素,超过70%的企业因数据质量缺陷导致AI模型失效。但更严重的问题是,过度的数据治理同样导致项目失败:某注塑厂投入200万元建设AI排程系统,虽然识别了ERP系统中的数据问题(物料编码混乱、设备产能数据陈旧、库存数据更新滞后),但因陷入"必须先完美治理所有数据"的思维陷阱,最终项目烂尾,一行代码都未能上线。
依赖"小数据"、知识图谱和混合AI模型的敏捷方法,不仅可行,而且在风险、速度和成本上均占有绝对优势。采用最小可行产品(MVP)优先的路径,辅以"务实的治理",已被证实能在短短几周内交付可衡量的损益(P&L)影响,而非数年。例如,某五金厂采用"场景驱动的数据分类分级体系",仅用2周完成针对性数据治理,AI排程系统上线后准确率从60%提升至92%。
更重要的是,AI技术的最新演进正在从根本上改变"数据质量要求"。 新一代大模型(如Claude的深度思考、OpenAI的o1系列、DeepSeek等)具备强大的推理纠错能力,可将脏数据处理成本降低93%;Model Context Protocol (MCP)允许AI实时访问分散在不同系统的数据,无需预先建设数据中台,成本降低87.5%;知识图谱+Neo4j支持"边用边建"的增量扩展模式,2周即可验证价值;而"数据飞轮效应"让AI使用本身成为最好的数据治理过程——使用越多,数据越好,AI越准。这些技术突破意味着:在2025年及以后,"先完美治理再使用AI"不仅在商业上不合理,在技术上也已过时。
企业必须认识到,AI是一个智能系统(System of Intelligence, SoI),其目的是驱动未来的决策;而不是一个记录系统(System of Record, SoR),其目的是存储过去的事实。为了在充满不确定性的时代取得成功,AI的实施逻辑必须彻底转变为以价值为先、敏捷迭代的模式。
I. 巨大的弯路:“数据优先”思维如何成为AI的最大瓶颈
I.A. 解构“数据中台”的战略陷阱
“数据中台”(Data Middle Platform, DMP)的概念在许多企业中已演变为一个庞大、复杂且昂贵的“大工程”。其设计目标是提供企业范围内的通用数据服务,包括数据收集、存储、开发、治理、数据暴露、算法学习、知识图谱和数据标签等。在架构上,它通常被定位为AI平台的数据来源,为AI模型提供统一的数据供给。
然而,这种方法的固有风险在于其隐含的前提:这个庞大的、单一的基础设施必须被优先构建。这种做法充满了风险。对企业报告和失败案例的分析指出,这种模式极易构建出“低价值解决方案”,或创造出复杂、高成本但无法交付即时业务价值的系统。企业的焦点不可避免地从解决特定的业务问题,转移到应对数据集成、标准化和治理的纯粹技术挑战上。
这种现象的根源在于混淆了基础设施与战略。企业领导者将“构建基础设施”等同于“拥有AI战略”。这导致成功被错误地定义为“平台是否完工”(一个IT目标),而不是“创造了多少业务价值”(一个P&L目标)。这种“基础设施优先”的方法论本身就是一个延迟价值创造的陷阱。
I.B. 关键的类比错误:混淆记录系统(ERP/BI)与智能系统(AI)
“数据优先”的思维模式源于一个根本性的类别错误:将“记录系统”(Systems of Record, SoR)的逻辑应用于“智能系统”(Systems of Intelligence, SoI)。
- 记录系统 (SoR):这些系统的核心功能是存储和管理组织的数据。它们是“刚性数据库”,旨在“将纸质流程数字化”,并管理当前运营。典型的例子包括企业资源规划(ERP)、客户关系管理(CRM)和人力资源信息系统(HRIS)。它们的价值是确定性的和历史性的。
- 智能系统 (SoI):这些系统使用数据来创造洞察和未来价值。它们的设计目标是“用决策取代仪表盘”,并“自动化整个工作类别”。AI和机器学习是SoI的核心。它们的价值是概率性的和前瞻性的。
这种区别导致了实施逻辑上的根本错配。SoR(如ERP的财务模块)必须采用"治理优先"的方法;财务记录不能是"概率性的"。企业高管们常常错误地将这种适用于SoR的、僵化的瀑布式逻辑应用于AI。但SoI(AI模型)为了学习和进化,其本质必须是概率性和迭代性的。将数据中台(DMP)的SoR逻辑强加于SoI的开发过程,是导致AI项目失败的主要原因。这无异于要求一个研发部门在开始实验之前就保证最终成果。
ERP与AI的本质区别在实践中体现得更为明显。 ERP是闭环的业务流程管理系统,解决的是确定性问题,确保业务流程的效率与合规,帮助企业"当下活下去";而AI则是围绕业务价值的开放系统,在业务基础上做未来价值增值,解决的是不确定性问题,探索新的业务可能性,帮助企业"未来活得更好"。传统ERP是"樱桃蛋糕"的"蛋糕坯",而AI是上面的"樱桃"——只有在蛋糕坯准备好的基础上,才能发挥AI的价值。联想案例显示,ERP系统正常运行后,订单人均日处理量从13件增加到314件,集团结账天数从30天降到6天,财务报表从30天缩至12天,这些都是确定性收益;而AI带来的则是不确定性但可能更高的长期价值。
表 1:战略错位:记录系统 (BI/ERP) vs. 智能系统 (AI)
| 特征 | 记录系统 (SoR) | 智能系统 (SoI) |
|---|---|---|
| 主要目的 | 存储和管理数据;数字化工作流。 | 创造洞察;驱动决策;自动化复杂任务。 |
| 核心价值 | 确定性、历史性;报告"发生了什么"。 | 概率性、前瞻性;预测"将发生什么"及"如何应对"。 |
| 数据范式 | 结构化数据;依赖手动输入。 | 结构化和非结构化数据;从上下文中学习。 |
| 治理模式 | 严格的、前置的、瀑布式的治理。 | 迭代的、务实的、敏捷的治理。 |
| 典型示例 | ERP, CRM, HRIS, 传统BI。 | AI, 机器学习模型, 预测性维护系统。 |
图 0:记录系统(SoR) vs 智能系统(SoI)架构对比

I.C. 治理优先的悖论:为什么优先考虑完美数据会扼杀价值创造
在AI战略的实施路径上,存在两种截然不同的观点:
- “治理优先” (Governance First):这种方法在注重风险的行业中很流行,它主张在规模化应用AI之前,必须首先到位“干净”的数据、结构化的元数据和跨职能的AI委员会。研究显示,在尚未使用AI的组织中,有30%的组织正在优先构建治理体系。
- “MVP优先” (MVP First):这种方法警告说,没有明确业务问题的“技术优先”方法(比如先建数据中台)是一个“战略缺口”(Strategy Gap)。这是AI试点项目失败的主要原因,因为它们无法展示一个以P&L为中心的目标。
这里存在一个深刻的悖论。“治理优先"阵营为了规避未来规模化时的假设性风险,却立即创造了"MVP优先"阵营所警告的"战略缺口”。通过优先建立完美的治理,组织实际上是在构建一个完美的、已被治理的"寻找问题的解决方案",这保证了项目的即时失败。而"数据中台"工程正是这种自相矛盾、注定失败的方法的最终体现。
过度治理导致的三大实际风险已被反复验证:
-
流程僵化导致AI落地受阻。 传统数据治理流程通常耗时较长,金融行业AI模型审查流程可能需要接近一年的时间,这种缓慢的治理节奏与AI需要快速迭代的特性形成根本冲突,导致模型"老化"和失效。
-
资源错配阻碍创新。 欧盟对生成式AI的静态风险治理模式要求提供者承担过重的合规义务,这可能造成资源浪费,尤其是对中小型企业而言,过度投入数据治理可能挤压AI研发的预算空间。
-
忽视业务适配性导致价值缺失。 某装备制造企业IT部门自行开发AI库存系统,投入巨资完成数据治理和系统开发,却因未考虑仓库员工的实际操作习惯而被集体抵制,最终系统闲置率高达80%。这凸显了一个关键问题:完美的数据治理如果脱离实际业务需求,AI功能与实操脱节,同样无法创造价值。
表 2:两种AI实施路径的对比分析
| 特征 | “数据中台 / 治理优先” 路径 | “MVP优先 / 务实治理” 路径 |
|---|---|---|
| 战略焦点 | 基础设施建设;数据标准化;风险规避。 | 解决业务问题;创造P&L价值。 |
| 价值实现时间 | 数年 | 数周。 |
| 启动成本 | 极高 | 极低(例如,一个4周的冲刺)。 |
| 风险概况 | 极高的前期财务风险;高失败率。 | 低财务风险;通过快速验证P&L来"去风险"。 |
| 治理模式 | 前置的、全面的、瀑布式的。 | 迭代的、务实的、敏捷的。 |
| 扩展模式 | 集中式扩展(IT驱动) | 经验证的、联合式的扩展(业务价值驱动) |
图 1:两种AI实施路径的时间线对比
I.D. 资源配置的残酷现实:管理变革成本与机会成本的双重陷阱
系统性数据治理不仅是技术工程,更是一场深刻的管理变革。这种变革所需的隐性成本往往被严重低估,而其带来的机会成本损失则可能致命。
管理变革的隐性成本包括:
-
组织重构成本:建立跨部门数据治理委员会、定义数据所有权、协调IT与业务部门的矛盾——这些组织变革往往比技术实施更耗时。某制造企业为推动数据治理,成立了由15个部门代表组成的委员会,仅协调会议就耗费了项目负责人60%的工作时间,18个月后仍未就数据标准达成一致。
-
流程再造成本:系统性数据治理要求重新定义数据录入、审核、更新的业务流程。某零售企业为统一商品主数据,需要改造涉及采购、仓储、销售的12个业务流程,仅培训和过渡期就产生了超过500万元的额外运营成本。
-
文化转型成本:从"粗放式数据管理"到"严格数据治理"需要企业文化的根本转变。这种转变通常遭遇强烈的组织惯性和抵触。前述装备制造企业的AI库存系统失败案例表明,即使技术完美,如果缺乏文化适配,80%的闲置率是必然结果。
更致命的是机会成本的损失:
-
丧失市场窗口期:在快速变化的市场中,3-5年的数据治理周期可能意味着错过整个商业机会。某在线教育平台因执着于"完美的数据基础",错过了2020-2022年的黄金增长期,当其数据中台建成时,市场格局已被竞争对手定型。
-
资金和人才的错配:投入数据治理的每一元资金和每一个技术人才,都意味着放弃了快速验证业务价值的机会。某中型制造企业在数据中台上投入800万元和5名核心IT人员,导致其无法同时推进能够快速带来收益的AI质检项目,最终竞争对手率先占领市场。
-
延迟价值实现的复利损失:如果一个AI MVP能在4周内带来15%的效率提升,那么延迟两年实施意味着损失的不仅是24个月的累积收益,更是这些收益再投资带来的复利效应。以年化15%的效率提升计算,两年的延迟相当于永久性损失了约32%的潜在业务增长。
表 2.5:数据治理的全成本分析
| 成本类型 | 显性成本 | 隐性成本 | 机会成本 |
|---|---|---|---|
| 技术层面 | 软硬件采购(200-500万) | 系统集成、维护成本 | 未能投入快速见效的AI项目 |
| 组织层面 | 团队人员工资 | 跨部门协调时间、决策延迟 | 关键人才无法从事价值创造工作 |
| 业务层面 | 流程再造实施费用 | 业务中断、过渡期效率损失 | 错过市场窗口、竞争力下降 |
| 时间层面 | 项目周期3-5年 | 学习曲线、试错时间 | 延迟收益的复利损失 |
图 2:数据治理优先的资源陷阱流程
对于面临生存压力的企业,这种成本结构是不可承受的。企业的理性选择应该是:先通过MVP快速验证AI的业务价值,用实际收益证明投资回报,再用赚来的钱逐步建设针对性的数据治理能力。这种"边赚边建"的模式,才是符合企业生存逻辑的AI落地路径。
II. 重新定义使命:AI是增量价值的引擎,而非海量分析的工具
II.A. 超越回溯:AI如何从报告“发生了什么”(BI)转向创造“下一步做什么”
商业智能(BI)已经解决了企业一部分的数据分析问题。研究清晰地区分了BI工具中的“嵌入式AI”和“定制化AI”模型。
- 嵌入式AI (BI层):这些是内置于Tableau、Power BI等工具中的功能。它们通常是“开箱即用”的,“无代码/低代码”友好,并能提供“更快的价值实现时间”。然而,它们的作用是有限的。它们是“极其强大的线框图和探索工具”,而不是“企业级”的解决方案。它们帮助分析师可视化数据,并使基础洞察民主化。
- 定制化AI (真正的SoI层):这些是为“高复杂度”、“更高准确性”和“专有数据”而构建的定制模型。这是真正创造新价值的引擎,例如亚马逊的AI驱动的动态定价。
“数据优先”的思维模式常常将AI视为简单地插入数据湖以提供“更智能的仪表盘”。这是将嵌入式AI与战略性AI相混淆。企业真正寻求的价值——“提升质量、工艺、效率”——并非来自仪表盘,而是来自一个定制化AI模型,该模型能够自主优化流程、预测设备故障或加速工作流。这需要一个与数据中台截然不同的架构和目标。
II.B. AI的“改善”(Kaizen)模型:增强人类专业知识,赋能一线流程优化
AI的真正价值在于“将人类的创造力与机器智能相融合”。这一战略植根于“改善”(Kaizen)——即由一线员工推动的持续、增量的改进。AI正在为这一古老哲学“超级赋能”。
增量价值的证据随处可见:
- 去中心化赋能:Moderna向其全体员工部署了ChatGPT企业版,员工在两个月内创建了750个定制GPT,使数据处理时间减少了40%,并加速了药物发现流程。
- 流程优化:一家处于起步阶段的制造公司使用AI进行质量控制,在六个月内实现了15%的浪费减少。德勤(Deloitte)发现,58%在运营中使用AI的组织发现了"以前隐藏的效率提升点"。其他例子包括通用电气(GE)利用机器学习将设备停机时间减少了20%,以及沃尔玛(Walmart)将缺货率降低了15%。
- 快速验证价值:某零售企业客服助手MVP项目通过"数据准备→模型部署→用户测试"三阶段流程,仅用4周时间验证价值,实现人工干预率下降40%的显著成果。某制造企业通过建立用户反馈快速响应机制,仅用3个月就将生产系统中长尾问题的解决准确率从45%提升至78%。
- 降低试错成本:算力成本在2021年比2017年降低99%,使得MVP方法的经济可行性大幅提升。但需要警惕传统MVP的时效悖论——某在线教育平台因过度追求"完美验证"导致18个月迭代27次功能,最终错过市场窗口期。
- 这种模式同样适用于木材的视觉检测和供应链优化。
数据中台(DMP)模型在哲学上是与“改善”背道而驰的。Kaizen模型是去中心化的和自下而上的(如Moderna的例子)。而数据中台模型是中心化的和自上而下的(由IT为所有人构建一个平台)。这两种哲学直接冲突。DMP模型创造了一个IT瓶颈,它阻碍了实现中所述价值所必需的一线 innovation和快速、迭代的“改善”。
II.C. 不确定性下的决策辅助:AI作为人类判断的辅助力量
在当今充满不确定性的环境中,人的果断决策至关重要。AI的角色是辅助,而非取代这种判断。
理想的模式是“混合AI”(Hybrid AI),即“人在环路中”(Human-in-the-Loop)。SRI的DASL平台是一个绝佳的例子。它建立在一种“混合方法”之上,将“机器学习、基于逻辑的自动推理与人类知识”相结合。该模型“由人类专业知识指导”,这“消除了机器学习中的大量猜测工作”。
这种方法实现了关键的透明度:如果AI产生错误结果,用户可以“看到其推理过程并纠正它”。这才是真正的人机协作。这种混合模式也解释了为什么“小数据”(见第三章)是可行的:缺失的“大数据”被编码后的人类专业知识所取代。AI因此成为一个辅助力量,增强了专家的判断力,而不是试图用历史数据在不确定的未来中进行“蛮力”猜测。
III. 务实的行动手册:为什么“小数据”和MVP优先能赢
III.A. 原则一:用“小数据”启动——迁移学习、少样本模型和混合AI的可行性
“数据中台”方法论的最大障碍是其错误假设:AI需要PB级别的数据。研究证明这是错误的。
企业拥有一个强大的“小数据”工具箱:
- 技术:企业可以使用迁移学习(将在大型数据集上预训练的模型应用于领域特定任务)和少样本学习(设计用于仅有少量样本也能有效工作的模型)。其他技术还包括数据增强和贝叶斯方法。
- 平台:像SRI的DASL这样的整个平台,本身就是“定制化的小数据AI”,它“逆转了‘越大越好’的趋势”。它已被用于预测性维护和供应链管理等复杂任务。
具体的“小数据”胜利案例包括:
- 使用200份法律合同构建一个条款提取模型。
- AI原生合同生命周期管理(CLM)使用“小数据AI和LLM”将合同审查周期缩短了60%。
- 使用5,000个标记的客户支持工单来训练一个自动路由分类器。
- 使用18个月的销售交易数据来预测季节性需求变化。
这证明了阻碍AI进程的不是数据量,而是缺乏清晰、聚焦的业务问题——即所警告的“战略缺口”。DMP试图“煮沸大海”,而MVP方法则专注于解决法律部门那200份合同的具体问题。
III.B. 原则二:从知识图谱到决策支持——为洞察而非体量构建架构
“知识图谱”(或“知识图集”)被认为是现代数据和AI平台的核心组成部分。这一点至关重要,因为它提供了一条通往决策辅助的敏捷路径。
数据中台本质上是一种基于体量的架构(即数据湖)。而知识图谱(KG)是一种基于关系的架构(即语义层)。KG的核心不是存储所有数据,而是模拟关键数据之间的关系和上下文——这正是“历史决策路径”的含义。
这本身就是一种数据治理形式,但它是一种敏捷的、“智能数据”的方法,而非“大数据”的方法。构建一个目标明确的、编码了人类专业知识和决策规则的知识图谱,是比构建一个庞大、通用的数据中台更有效、更敏捷的“AI就绪”方式。这是一种为洞察而生的架构,而不仅仅是为体量。
III.C. 原则三:拥抱AI技术演进——从"容忍脏数据"到"主动利用数据飞轮"
AI技术的最新发展正在根本性地改变"数据质量与AI效果"之间的关系。这些技术进步为"MVP优先于数据治理"提供了更强的技术支撑,甚至将"数据不完美"从劣势转化为优势。
技术突破一:大模型的深度推理能力——AI可以"纠正"脏数据
传统AI模型(如早期的机器学习)对数据质量极度敏感:“垃圾进,垃圾出”(Garbage In, Garbage Out)。但新一代大语言模型的推理能力已经突破这一限制。
深度思考模式的数据纠错能力:
-
Claude的Extended Thinking和OpenAI的o1/o3系列:这些模型具备"深度推理"能力,可以在处理数据时识别异常、推断缺失信息、纠正明显错误。例如,当面对不一致的物料编码时,o1模型可以通过上下文推理出正确的编码规则,而不是简单地拒绝处理。
-
实际应用案例:某制造企业的ERP系统存在历史遗留的物料编码混乱问题(同一物料有3-5个不同编码)。传统做法需要先进行数据清洗(耗时3-6个月)。但采用GPT-4o配合深度推理提示工程(Prompt Engineering)后,AI能够在实际使用中自动识别编码冲突,并根据物料描述、供应商信息、历史采购记录等上下文信息推断出正确的统一编码。系统上线仅2周,就在实际业务中处理了80%的编码冲突,剩余20%的复杂情况才需要人工介入。
-
成本对比:
- 传统数据清洗:投入3名数据工程师×6个月=90人天,成本约30万元
- AI推理纠错:配置提示工程×2周+按需人工介入=6人天,成本约2万元
- 成本降低93%,时间缩短92%
深度思考的容错机制:
大模型的Chain-of-Thought推理允许AI"质疑"输入数据的合理性。例如:
- 当库存数据显示"螺丝钉库存:-50个"时,AI不会直接使用这个荒谬的负数,而是推断为"可能是未同步的出库记录"或"数据录入错误",并标记为需要验证。
- 当订单交期数据显示"3小时内完成100吨钢材加工"时,AI能识别这是不合理的,并基于历史数据推断合理的交期范围。
战略含义:企业不再需要"完美的数据"才能启动AI项目。大模型的推理能力本身就是一种"实时数据治理"机制。
技术突破二:MCP协议——打破数据孤岛,无需预先整合
传统的数据中台逻辑是:必须先将所有系统的数据ETL(提取、转换、加载)到统一平台,AI才能使用。但**Model Context Protocol (MCP)**正在颠覆这一范式。
MCP的革命性价值:
-
实时数据访问:MCP允许AI模型在运行时直接连接到不同系统(ERP、CRM、WMS、MES等),按需获取数据,而无需预先集成。这类似于"API优先"的微服务架构,而非"数据仓库优先"的单体架构。
-
跨系统智能:AI可以同时查询:
- ERP中的订单信息
- MES中的设备实时状态
- WMS中的库存数据
- 外部供应商系统的物料交期
然后综合这些信息做出智能决策(如动态排程),而这些数据始终保留在各自的源系统中,无需建设数据湖。
实际应用案例:
某五金制造企业采用MCP架构实现AI排程系统:
- 传统方案:建设数据中台,将ERP、MES、WMS的数据每晚ETL到统一数据库(投入120万,实施周期8个月)
- MCP方案:AI通过MCP协议实时连接三个系统,按需查询(投入15万配置MCP服务器和API接口,实施周期3周)
- 效果对比:
- 成本降低87.5%
- 时间缩短94%
- 数据时效性:从T+1(隔天)提升至实时
- 维护成本:无需同步维护数据中台的数据一致性
MCP消除了"数据孤岛"焦虑:
企业常因"数据分散在不同系统"而认为必须先建数据中台。但MCP证明:**数据分散不是问题,关键是AI能否访问。**通过标准化的连接协议,AI可以像人类员工一样"按需查询"不同系统,而人类员工从来不需要"将所有信息先统一到一个Excel"才能工作。
图 3:传统ETL架构 vs MCP实时连接架构对比
技术突破三:知识图谱+Neo4j——轻量级语义层替代重量级数据中台
文章已提到知识图谱,但需要强调其与Neo4j图数据库结合后的敏捷性优势。
图数据库的增量建设特性:
-
无需预定义全部模式:传统关系型数据库(数据中台的基础)要求预先定义所有表结构和关系。但Neo4j允许"边用边建"——可以从一个小型知识图谱开始,随着业务发展逐步添加节点和关系。
-
MVP友好:
- 第1周:只建立"订单-客户-产品"三个核心节点的关系图(100条数据)
- 第4周:AI基于这个小图谱已能进行基本的客户需求分析
- 第8周:根据实际使用反馈,扩展"供应商-物料-工艺"节点(500条数据)
- 第12周:进一步扩展"设备-工序-质检"节点(1000条数据)
实际应用案例:
某装备制造企业使用Neo4j构建"轻量级制造知识图谱":
- 初始投入:2名工程师×2周,建立订单、产品、工艺的基础关系(约500个节点,2000条关系)
- 首次价值验证:第3周即实现AI辅助工艺路线推荐,准确率72%
- 迭代增长:
- 3个月后:扩展至2000个节点,准确率提升至85%
- 6个月后:扩展至5000个节点,准确率提升至92%
- 每次扩展都是基于实际业务需求,而非预先规划
对比传统数据中台:
| 特性 | 数据中台(关系型) | 知识图谱+Neo4j |
|---|---|---|
| 启动成本 | 200-500万 | 10-30万 |
| 初始建设周期 | 12-18个月 | 2-4周 |
| 首次价值验证 | 18-24个月后 | 3-4周后 |
| 扩展模式 | 必须预定义全部模式,后期修改代价高 | 增量扩展,随需应变 |
| 维护复杂度 | 高(需维护庞大的ETL流程) | 低(按需添加节点和关系) |
技术突破四:数据飞轮效应——边用边改善,无需预先完美
最具颠覆性的洞察是:AI使用本身就是最好的数据治理过程。
数据飞轮的运作机制:
-
记录人工纠正行为:当AI给出错误建议时,用户进行纠正(如修改AI推荐的排程方案)。系统记录这些纠正动作及其上下文。
-
提取纠正模式:通过分析大量纠正记录,AI学习到:
- 哪些数据经常被纠正(识别脏数据源)
- 纠正的规律是什么(学习隐性业务规则)
- 哪些场景下数据不可靠(建立置信度模型)
-
反馈改善AI模型:将纠正模式融入AI决策逻辑,逐步提升准确性。
-
倒逼数据质量提升:当系统反复标记某个数据源有问题时,自然推动相关部门改善数据录入质量。
实际应用案例:
某物流企业的AI路线优化系统:
- 第1个月(冷启动):AI基于不完美的GPS数据和路况信息进行路线推荐,准确率仅60%,司机经常手动调整路线。
- 第2-3个月(数据积累):系统记录了5000+次司机纠正行为,发现:
- 某些路段的限高数据在系统中是错误的(大货车无法通过,但数据库未更新)
- 某些"最短路线"在高峰期实际耗时更长(缺乏实时路况权重)
- 某些客户地址定位不准(地图数据过时)
- 第4-6个月(模式学习):AI学习到司机的纠正模式,开始自动规避问题路段,动态调整路况权重,准确率提升至82%。
- 第7-12个月(飞轮效应):
- AI的改善减少了司机纠正频率,司机体验提升,更愿意使用系统
- 更多使用产生更多数据,AI持续学习,准确率提升至91%
- 系统自动生成"数据质量报告",指出需要人工修正的核心问题(如300个错误的限高数据),运营团队集中修正
- 形成正向循环:使用越多→数据越好→AI越准→使用越多
飞轮效应的战略价值:
- 颠覆传统治理逻辑:不是"先治理后使用",而是"用中治理,越用越好"
- 降低治理成本:数据问题由AI自动识别和部分纠正,人工只需处理AI无法解决的20%核心问题
- 建立竞争壁垒:随着使用时间增长,企业积累的"纠正知识"成为独特的竞争优势(竞争对手即使复制AI,也无法复制这些积累的业务智慧)
图 4:数据飞轮效应循环机制
表 3.5:AI技术演进对数据治理优先级的影响
| 技术能力 | 传统AI时代 | 新一代AI时代 | 对数据治理的影响 |
|---|---|---|---|
| 处理脏数据 | 无法容忍,垃圾进垃圾出 | 深度推理可纠错,容错率提升80%+ | 不再需要预先完美清洗 |
| 跨系统数据访问 | 必须预先ETL整合 | MCP实时连接,无需集成 | 不再需要数据中台 |
| 知识建模 | 需预定义全部模式 | 知识图谱增量扩展 | 可以从小MVP开始 |
| 数据质量改善 | 依赖人工治理项目 | AI使用形成飞轮效应 | 边用边改善,成本降低60%+ |
战略结论:技术演进使"先用后治"成为最优策略
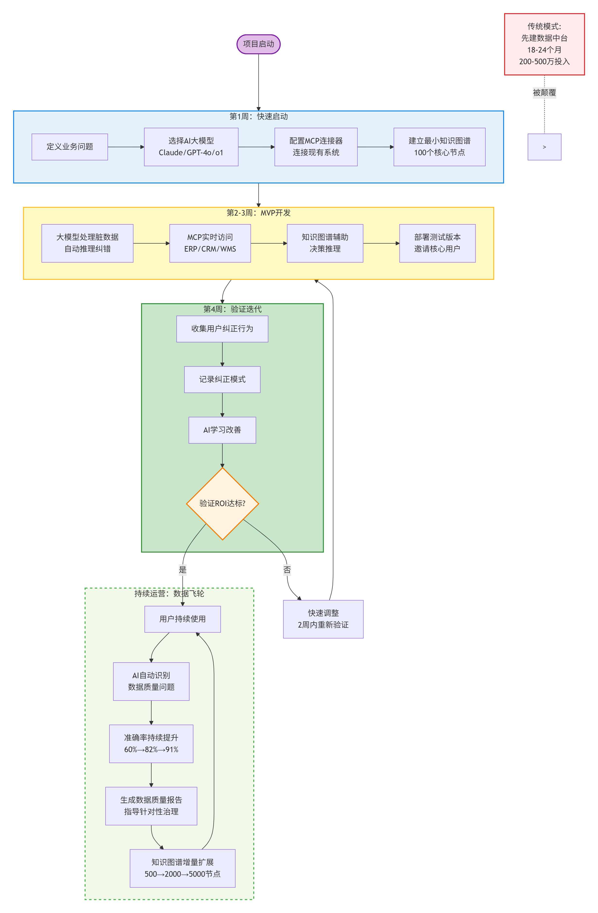
这四大技术突破共同指向一个颠覆性结论:在2025年及以后,"先完美治理再使用AI"不仅在商业上不合理(成本高、周期长),在技术上也已过时。
新一代AI技术栈的正确使用模式是:
- 立即启动MVP(用大模型的推理能力容忍初期数据不完美)
- 通过MCP连接现有系统(无需预先整合数据)
- 用Neo4j建立轻量级知识图谱(增量扩展,而非一次性建设)
- 依靠数据飞轮效应持续改善(让使用过程本身成为治理过程)
企业应该投资的不是"预先的完美治理",而是"支持持续改善的技术能力"。 这正是"MVP优先"范式的技术基础。
图 5:新一代AI技术栈实施流程(4周MVP)

III.D. 原则四:“务实的治理”——在扩展中敏捷地构建护栏
拒绝"治理优先"并不意味着没有治理。正确的替代方案是"务实的数据治理"(Pragmatic Data Governance)。
务实治理的定义如下:
- 它"专注于赋能业务价值"。
- 它"赋能而非限制组织的敏捷性"。
- 它遵循"从高影响力的业务领域开始的分阶段方法"。
- 最关键的是:它"应遵循与核心举措相同的敏捷时间表和冲刺",并且"不应成为延迟的原因"。
"务实的治理"是使"MVP优先"变得安全和可扩展的操作模型。它解决了"速度"与"安全"之间的错误二分法。组织可以定义其为期4周、以P&L为中心的MVP,然后仅对该MVP所需的特定数据和领域应用"务实治理"原则,并在同一个敏捷冲刺中完成治理工作。这是一种由业务需求驱动的、迭代式的治理构建方式,而不是由IT假设驱动的、前置性的治理构建方式。
IV. 来自一线的证据:通过快速价值实现为AI去风险
IV.A. 高速MVP概要:从3周原型到可衡量的P&L影响
MVP方法通过专注于单一的、为期4周的、具有明确P&L目标的敏捷冲刺,最大限度地降低了启动成本并最大化了投资回报率(ROI)。
快速部署和ROI的证据是压倒性的:
- HR Tech AI:构建一个简历筛选引擎。MVP在3周内完成。结果:招聘周期加快40%。
- Healthcare AI:构建一个症状检查聊天机器人。原型在3周内启动。结果:两个月内获得种子轮融资。
- Retail AI:构建一个动态定价工具。MVP在4周内上线。结果:销售额提升15%。
- Logistics AI:构建一个路线优化MVP。5周内产生可用产品。结果:交付时间缩短18%。
- 制造业AI人才盘点:某制造企业初期仅选择人才盘点这一场景,通过轻量化系统将效率提升40%,验证了AI的可行性后再扩展到其他场景。
- 电子企业AI库存系统:某电子企业组建"铁三角团队"(业务负责人+IT负责人+外部顾问),通过小范围试点收集反馈后逐步推广,员工使用率从30%升到100%,库存周转天数从60天降到42天。
- 其他著名的例子,如Grammarly和特斯拉的Autopilot,最初都是作为MVP启动的。
这种对比是根本性的。数据中台是一个3-5年的、耗资巨大的成本中心,其未来价值不确定。而AI MVP是一个4周的投资中心,具有立即可衡量的回报(例如15%的销售提升)。MVP通过快速证明价值来赢得其扩展的权利;DMP则基于一个承诺来索取海量资源。在不确定的经济环境中,迭代的“边建边赚”模式是唯一合理的商业策略。
表 3:高速、高ROI的AI MVP案例概要
| 领域 | MVP 目标 | 实施时间 | 具体的业务成果 (ROI) |
|---|---|---|---|
| 人力资源技术 | 简历筛选引擎 | 3 周 | 招聘周期加快 40% |
| 零售 / 电商 | 动态定价工具 | 4 周 | 销售额提升 15% |
| 物流 | 路线优化 | 5 周 | 交付时间缩短 18% |
| 医疗健康 | 症状检查聊天机器人 | 3 周 | 2个月内获得种子轮融资 |
| 教育科技 | 个性化学习路径 | 4 周 | 学生保留率提高 25% |
IV.B. “小数据”成功案例:用专注的数据集赢得真实世界的胜利
“我们没有足够的数据”或“我们还没准备好”的论点是一种误解。企业已经拥有足够的数据来实现巨大的效率提升。问题不在于数据量,而在于战略上误以为需要所有数据(DMP)才能使用任何数据(MVP)。
基于专注的小型数据集的真实胜利包括:
- 发票自动化:数据集:300–1,000 份扫描发票。结果:减少高达*80%*的手动数据录入。
- 客户支持分流:数据集:2,000–10,000 个历史工单。结果:解决时间缩短40-60%。
- 客户流失预测:数据集:6–12个月的产品使用日志。结果:客户保留率提高15-20%。
- 合同条款检测:数据集:100–500 份过往合同。结果:法务审查时间缩短50%。
这不仅适用于科技巨头。一家处于起步阶段的制造公司,仅通过AI进行质量控制,就在六个月内实现了15%的浪费减少。
V. 战略建议:构建敏捷性与可持续的AI价值
建议一:放弃单一数据平台,转向联合的、价值驱动的架构
企业应拒绝集中式、自上而下的"数据中台"架构。取而代之的是,应实施一种联合模型,其中数据治理和AI项目由各个业务领域根据高影响力的业务需求发起。战略重点必须从构建SoR基础设施转向实现SoI成果。
实施分层治理策略: 企业应区分核心数据与边缘数据,对AI训练所需的核心数据(如高频FAQ、关键业务指标)进行严格治理,确保质量和合规性;而对边缘数据则可适度放松治理要求,避免过度投入。华为云建议的"场景驱动的数据分类分级体系",优先治理高频使用的核心数据,通过业务需求清单明确数据治理范围,动态调整分类标准。前述五金厂案例证明,采用这套方法用2周完成数据治理后,AI排程准确率从60%提升到92%。
建议二:通过规划一个4周的、以P&L为中心的MVP来启动AI
为对抗"战略缺口",必须从一个以P&L为中心的业务问题开始。定义一个为期4周的冲刺,以交付一个可衡量的改进,正如所记录的(例如,15%的销售增长,40%的招聘加速)。在该冲刺中,使用"务实的治理"来管理仅为此MVP所需的数据。
构建敏捷治理框架: 企业应采用"边治理边开发"的模式,避免传统治理的流程僵化。通过"数据敏感度-业务复杂度"决策矩阵选择最适合的部署模式,如"核心数据私有云+通用任务公有云API"的混合部署,既能满足数据安全需求,又能降低基础设施投入。某银行通过将闭源模型切换为开源模型,不仅满足了业务需求,还实现了年节省成本480万元的显著效益。
采用场景驱动的MVP开发方法: 企业应从简单、业务逻辑完善的场景入手,如社交平台评论分析、邮件自动分类等,作为AI落地的MVP。MVP需聚焦核心问题,通过数据合成、迁移学习等技术快速启动,结合A/B测试验证效果。
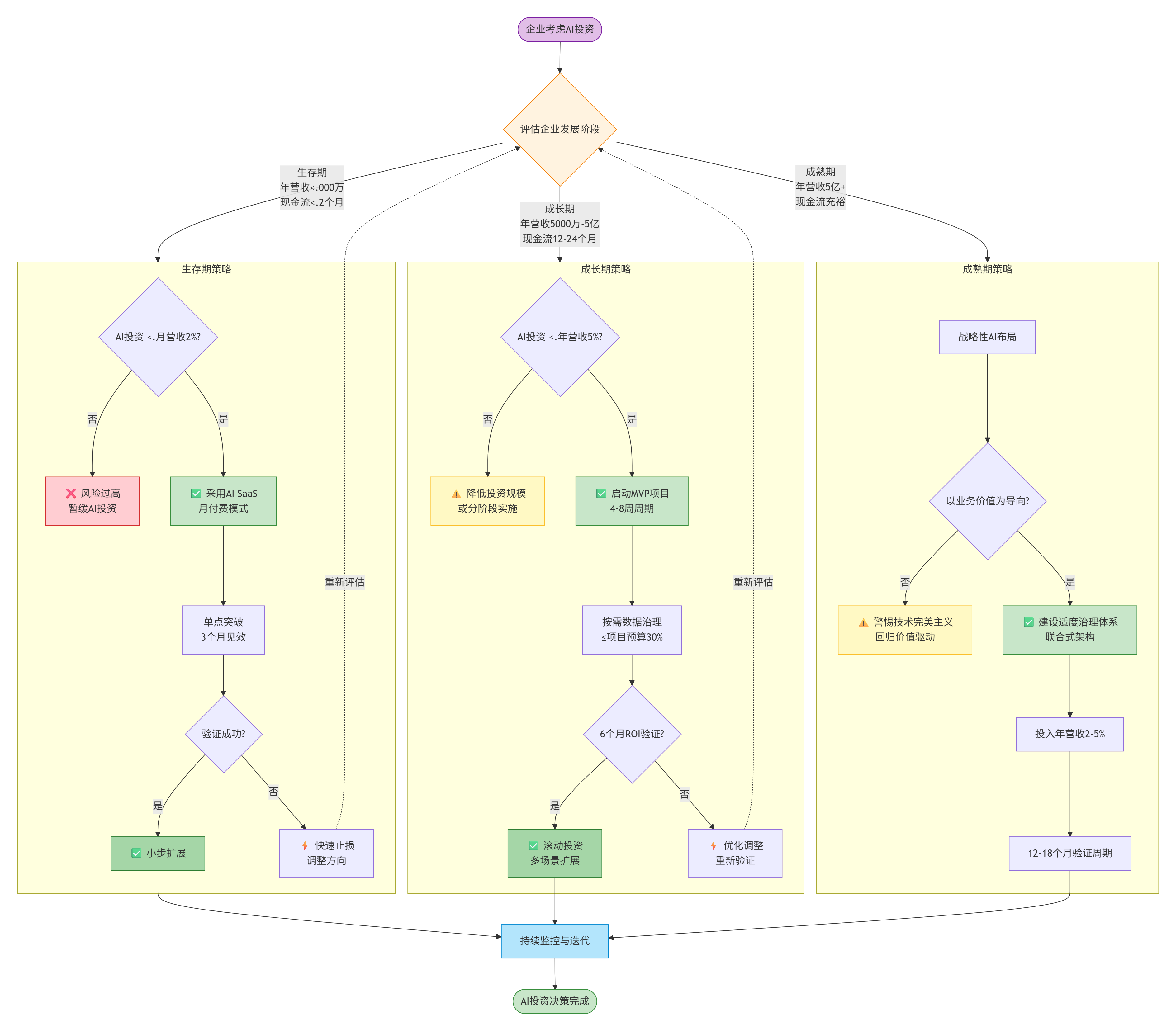
建议三:根据企业发展阶段选择差异化AI落地路径——资源约束下的理性决策框架
不同发展阶段的企业面临截然不同的资源约束和生存压力,必须采取差异化的AI实施策略。关键原则是:永远优先解决当前生存问题,而非为未来可能性过度投资。
表 4:企业发展阶段与AI投资决策矩阵
| 发展阶段 | 核心生存挑战 | 资源约束 | 合理的AI策略 | 禁忌做法 |
|---|---|---|---|---|
| 生存期(0-2年) | 现金流、客户获取、产品验证 | 资金极度有限,团队<20人 | 采用现成的低成本AI SaaS工具,专注核心业务痛点 | ❌ 建设数据中台 ❌ 自研AI系统 ❌ 追求数据完美 |
| 成长期(2-5年) | 规模化运营、效率提升、成本控制 | 有一定预算但需快速见效 | MVP验证+小规模部署,边用边建数据能力 | ❌ 全面数据治理 ❌ 追求企业级统一平台 |
| 成熟期(5年+) | 竞争优势、持续创新、精细化管理 | 资源相对充足,可承担风险 | 战略性AI投资,建设适度的数据治理体系 | ❌ 过度追求技术完美而忽视业务价值 |
图 5:企业发展阶段的AI投资决策流程

各阶段的具体实施策略:
生存期企业(年营收<5000万):极简主义生存法则
资源现实:此阶段企业通常现金流紧张,每一笔支出都关乎生存。某初创SaaS企业创始人坦言:“账上只有6个月的现金储备,任何不能在3个月内带来收入或省钱的项目都是在赌公司的命。”
AI策略:
- 只用不建:采用成熟的AI SaaS工具(如智能客服、营销自动化),月付费模式,随时可停。
- 单点突破:只解决最致命的一个业务瓶颈(如客服响应慢导致客户流失),投入不超过月营收的2%。
- 零数据治理投入:接受数据的"混乱状态",依靠人工+AI工具的混合模式快速响应。
成功案例:某电商创业公司使用第三方智能客服SaaS(月费3000元),将客户咨询响应时间从2小时降至10分钟,三个月内客户满意度提升40%,复购率提升25%,投资回报率超过1000%。
失败警示:某初创制造企业听信咨询公司建议,投入200万(占年营收30%)建设数据中台为"未来AI做准备",18个月后因资金链断裂倒闭,数据中台从未真正使用。
成长期企业(年营收5000万-5亿):务实验证主义
资源现实:企业有一定盈利能力,但仍处于快速扩张期,资金主要用于市场拓展和团队建设。某成长期制造企业CFO表示:“我们有预算做AI,但必须在一个季度内看到明确的ROI,否则这笔钱应该投入销售团队扩张。”
AI策略:
- MVP先行:每个AI项目都必须在4-8周内交付可验证的业务成果(如效率提升15%、成本降低10%)。
- 按需治理:只对当前AI项目涉及的数据进行最小化治理,治理成本不超过AI项目总预算的30%。
- 小步快跑:成功验证一个场景后,用节省的成本或增加的收入投资下一个AI项目,形成"滚雪球"效应。
成功案例:某五金制造企业(年营收8000万)采用"场景驱动的分层治理",首期只治理AI排程系统所需的核心数据(设备产能、订单交期、物料库存),投入15万,2周完成。AI排程系统上线后,准时交货率从75%提升至92%,三个月节省加急成本120万。企业用节省的资金继续投资AI质检和AI库存优化,18个月内实现三个AI场景落地,累计创造价值超过500万。
失败警示:前述注塑厂投入200万建设AI排程系统但陷入"必须先完美治理所有数据"陷阱,最终项目烂尾。失败的根本原因是错误地将"成长期企业"当作"成熟期企业"来对待,过度追求完美而忽视了当前的资源约束。
成熟期企业(年营收5亿+):战略投资主义
资源现实:企业有充足的资金和人才储备,可以承担一定的长期投资和试错成本。但即使是成熟期企业,也必须警惕"为了治理而治理"的陷阱。
AI策略:
- 战略性布局:可以投资建设适度的数据治理体系,但必须以业务价值为导向,而非技术完美为目标。
- 联合式架构:采用"分布式治理+集中式平台"模式,各业务单元根据自身需求建设AI能力,总部提供共性技术支持。
- 持续创新:将AI作为长期战略,投入年营收的2-5%用于AI研发和数据能力建设。
成功案例:某大型制造集团(年营收50亿)采用"联合式AI架构",总部建设数据中台提供基础服务,但各事业部根据自身需求独立开发AI应用。3年内落地12个AI场景,累计创造价值超过2亿元。关键是避免了"一刀切"的治理模式,保持了业务敏捷性。
核心洞察:资源配置的铁律
无论企业处于哪个发展阶段,都必须遵循一个铁律:AI投资的回报周期不能超过企业的生存周期安全边际。
- 生存期企业(现金流支撑<12个月):AI项目必须在3个月内见效
- 成长期企业(现金流支撑12-24个月):AI项目必须在6个月内见效
- 成熟期企业(现金流充裕):AI项目可以接受12-18个月的回报周期
**系统性数据治理(3-5年回报周期)对于生存期和成长期企业而言,在财务上是不理性的,在战略上是危险的。**这不是技术问题,而是企业生存的基本逻辑。
建议四:建立业务部门与技术团队的协同机制
安克创新早期因"技术热闹、业务冷清"导致AI项目失败,而顺丰通过业务部门参与数据治理实现成功,凸显MVP需以业务问题为导向。企业应组建"铁三角团队",包括业务负责人(提需求、判效果)、IT负责人(管技术落地、数据对接)和外部顾问(搭桥梁、给方案),通过小范围试点收集反馈,再逐步推广。正如前述电子企业案例所示,这种模式能将员工使用率从30%升到100%,库存周转天数从60天降到42天。
建议五:重塑技能,专注于人机协作,而非仅仅是数据科学
最大的价值来自赋能一线员工的"改善"(Kaizen)模型。企业应投资于提升业务分析师的技能,使其成为"AI向导",并培训领域专家将其知识嵌入到混合AI模型中。在AI时代,人机协作是核心竞争力,而不仅仅是数据科学能力。
VI. 结语:从"治理优先"到"价值驱动"的根本转变
核心论断:生存逻辑决定投资优先级
在AI时代,企业需要重新思考数据治理与AI开发的关系。本文的核心论断可以归纳为一个简单但深刻的逻辑链条:
- AI是增量价值,而非确定性价值:与ERP等记录系统不同,AI的价值是概率性的、未来导向的,需要通过实践验证。
- 系统性数据治理需要高昂的管理变革成本:不仅包括技术投入(200-500万),更包括组织重构、流程再造、文化转型的隐性成本,以及错失市场机会的机会成本。
- 企业的资源配置必须匹配其生存阶段:当企业面临生存压力(现金流紧张、市场竞争激烈、业务转型挑战)时,任何不能在短期内(3-6个月)验证回报的项目都是不理性的投资决策。
- 因此,系统性数据治理不应成为AI落地的最高优先级:尤其对于生存期和成长期企业,应优先通过MVP快速验证AI价值,用赚来的钱逐步建设针对性的数据治理能力。
这不是技术选择,而是企业生存的基本常识。
理性决策框架:三问法则
面对"是否应该优先建设系统性数据治理"的决策,企业应回答三个问题:
问题一:我们的现金流能支撑多久?
- 如果<12个月:任何超过3个月回报周期的项目都是危险的
- 如果12-24个月:可以接受6个月回报周期的投资
- 如果>24个月:可以考虑12-18个月的战略性投资
问题二:这笔投资的机会成本是什么?
- 投入数据治理的每一元资金,放弃了什么?(市场拓展?产品研发?快速见效的AI MVP?)
- 投入数据治理的每一个技术人才,本可以创造什么价值?
- 延迟3-5年实施AI,会永久损失多少复利效应?
问题三:我们是否陷入了"完美主义陷阱"?
- 是否因为"数据不完美"而拒绝启动AI项目?
- 是否混淆了"记录系统的确定性逻辑"与"智能系统的概率性逻辑"?
- 是否将"建设基础设施"错误地等同于"拥有AI战略"?
只有在三个问题都有明确答案后,才应该决定数据治理的优先级和投入规模。
图 6:数据治理优先级三问决策树

行动指南:不同企业的生存策略
**对于大多数企业而言,尤其是那些面临生存压力的中小企业,数据治理与AI的发展不应是"非此即彼"的选择,而是"相辅相成"的协同。**关键是理解"先活下去,再谈未来"的生存逻辑。
生存期企业(现金流<12个月)的铁律:
- ✅ 采用现成的AI SaaS工具,月付费模式,投入≤月营收2%
- ✅ 只解决最致命的一个业务瓶颈,3个月内见效
- ✅ 零数据治理投入,接受"混乱状态"
- ❌ 绝不建设数据中台或追求数据完美
- ❌ 绝不自研AI系统或进行系统性数据治理
成长期企业(年营收5000万-5亿)的务实路径:
- ✅ MVP先行,4-8周交付可验证成果
- ✅ 按需治理,只治理当前AI项目所需的核心数据(治理成本≤AI项目预算30%)
- ✅ 用AI创造的价值滚动投资下一个场景,形成良性循环
- ❌ 避免"全面数据治理"或追求"企业级统一平台"
- ❌ 避免将"成长期企业"当作"成熟期企业"对待
成熟期企业(年营收5亿+)的战略投资:
- ✅ 可以建设适度的数据治理体系,但必须以业务价值为导向
- ✅ 采用"联合式架构"(分布式治理+集中式平台),保持业务敏捷性
- ✅ 将AI作为长期战略,投入年营收的2-5%
- ❌ 即使资源充裕,也要警惕"为了治理而治理"的陷阱
最终原则:边赚边建,价值驱动
企业应优先解决"当下活下去"的问题,通过ERP等传统业务系统确保运营效率和合规性;同时,以MVP方式探索AI的"未来活得更好"的价值,通过场景驱动、分层治理和敏捷开发,实现数据治理与AI发展的良性协同。
核心原则可以总结为"20%的功能解决80%的问题"。 MVP的本质是聚焦核心场景、轻量化数据治理和快速验证,降低企业AI落地的门槛和风险。从文本密集型场景切入(如评论分析),采用21天快速验证流程,通过场景筛选Checklist(数据可得性、ROI可量化、业务流程适配性等)确保项目成功。
正如本文反复强调的:"让AI计划失败的最快方式,就是把它当作一个技术项目,而不是业务转型。"企业应从价值驱动的角度出发,重新审视数据治理与AI的关系,避免过度追求数据治理的思维方式,而是采取平衡策略,让AI真正解决企业面临的实际问题,为企业创造可持续的竞争优势。
AI的实施逻辑必须从"基础设施优先"转向"价值优先",从"完美治理"转向"务实治理",从"大平台大投入"转向"小场景快迭代"。 只有这样,企业才能在充满不确定性的时代,通过AI真正实现业务转型和价值创造。
信息图

