GIS相关知识
新的世纪人类社会面临人口增长、环境变异、资源匮乏等全球性问题,人们把解决这
些问题的希望寄托于现代管理和科技。地理信息系统作为传统地学学科和现代科学相结合
的产物,目前已发展成为集遥感、全球定位系统、互联网技术于一身的综合集成化技术系
统,其概念层出不穷,技术日新月异,它的理论、方法和技术作为地学学科的技术基础课
程不仅吸引了广大地学、信息技术工作者及学生的研究和关注,而且受到更广泛的经济、文
化、社会工作者及学生的青睐。
1.地理信息系统基本概念
人类社会正从工业经济迈向知识经济时代,一场以信息技术为核心的革命正在深刻改
变着人类生活与社会面貌。作为全球信息化浪潮重要组成部分的地理信息系统的建设与应
用,正日益引起科技界、企业界和政府部门的广泛关注。
地理信息系统(Geographic Information System或 Geo-Information system,GIS)有时又称为“地学信息科学”,是一种用于采集、存储、分析、管理和展示地理空间数据的技术系统。GIS 是一种特定的十分重要的空间信息系统,是在计算机软、硬件系统支持下,对地理分布数据进行采集、储存、管理、运算、分析、显示和描述的技术系统。
地理信息系统简称为GIS。关于它确切的全称,多数人认为是Geographical Information
System,也有人认为是Geo-information System。国际上现发行的两种主要的专业杂志,就
是各自采用不同的全称,前者是英国出版的季刊的全称,后者是德国出版的季刊的全称。在
加拿大和澳大利亚,则称为Land Information System。在我国,通常称为Resources and
Environmental Information Systems。全称虽有差异,但简称都是GIS。

GIS构建框架和概念
(1)GIS的物理外壳是计算机化的技术系统。该系统又由若干个相互关联的子系统构
成,如数据采集子系统、数据管理子系统、数据处理和分析子系统、可视化表达与输出子
系统等。这些子系统的构成直接影响着GIS的硬件平台、系统功能和效率、数据处理的方
式和产品输出的类型。
(2)GIS的对象是地理实体。GIS的操作对象是地理实体的数据。所谓地理实体指的是
在人们生存的地球表面附近的地理图层(大气图、水图、岩石图、生物图)中可相互区分
的事物和现象,即地理空间中的事物和现象。在地理信息系统中,所操作的只能是实体的
数据,它们都有描述其质量、数量、时间特征的属性数据,也有其非属性的数据——空间
数据,即以点、线、面方式编码并以(X、Y)坐标串储存管理的离散型空间数据,或者以
一系列栅格单元表达的连续型空间数据。地理实体数据的最根本特点是每一个数据都按统
一的地理坐标进行编码,实现对其定位、定性、定量和拓扑关系的描述,即空间特征数据
和属性特征数据统称为地理数据。GIS以地理实体数据作为处理和操作的主要对象,这是它
区别于其他类型信息系统的根本标志,也是其技术难点之所在。
(3)GIS的技术优势在于它的混合数据结构和有效的数据集成、独特的地理空间分析能
力、快速的空间定位搜索和复杂的查询功能、强大的图形创造和可视化表达手段,以及地
理过程的演化模拟和空间决策支持功能等。其中,通过地理空间分析可以产生常规方法难
以获得的重要信息,实现在系统支持下的地理过程动态模拟和决策支持,这既是GIS的研
究核心,也是GIS的重要贡献。
(4)GIS与地理学和测绘学有着密切的关系。地理学是一门研究人一地相互关系的科
学,研究各自然界面的生物、物理、化学过程,以及探求人类活动与资源环境间相互协调
的规律,这为GIS提供了有关空间分析的基本观点与方法,成为GIS的基础理论依托。测绘学不但为GIS提供各种不同比例尺和精度的定位数据,而且其理论和算法可直接用于空
间数据的变换和处理,而GIS引入地学界,正如美国地质学家K.I·兰菲尔所说的“GIS引
入地学界,如同Fortran语言引入计算机科学界一样重要”,GIS是以一种全新的思想和手
段来解决复杂的规划、管理和地理相关问题,例如城市规划、商业选址、环境评估、资源
管理、灾害监测、全球变化,甚至在现代企业中作为制定科学经营战略的一种重要手段,因
为企业对外界的认知能力和信息处理能力提高了,就能创造空间上的竞争优势。解决这些
复杂的空间规划和管理问题,这是GIS应用的主要目标。
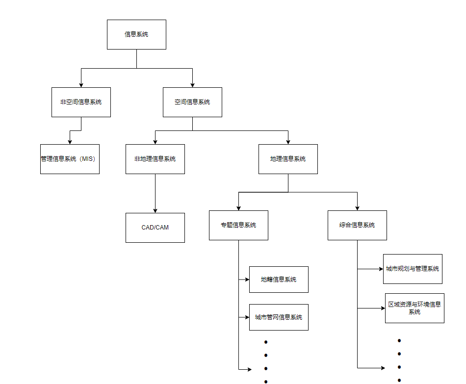
地理信息系统根据其研究范围,可分为全球性信息系统和区域性信息系统;根据其研
究内容,可分为专题信息系统和综合信息系统;根据其使用的数据模型,可分为矢量信息
系统、栅格信息系统和混合型信息系统。

信息系统的分类
2.GIS组成
GIS 功能的实现需要一定的环境支持,GIS运行环境包括计算机硬件系统、软件系统、空间
数据、地学模型和管理与应用人员五大部分。

系统硬件
GIS硬件平台的基本类型如图1-4所示,用以存储、处理、传输和显示地理信息或空间
数据。计算机与一些外部设备及网络设备的联接构成GIS的硬件环境。计算机是GIS的主
机,它是硬件系统的核心,包括从主机服务器到桌面工作站,用作数据的处理、管理与计
算。GIS外部设备包括输入设备即数字化仪、扫描仪和全站型测量仪器等;输出设备即绘图
仪、打印机和高分辨率显示装置等;数据存贮与传送设备即磁带机、光盘机、活动硬盘和硬盘阵列等。GIS的网络设备包括布线系统、网桥、路由器和交换机等。具体的网络设备根据网络计算的体系结构来确定。
一、GIS主机
(处理设备)
图1-4GIS的硬件配置
(输出设备)
目前运行GIS的主机,包括大型、中型、小型机,工作站/服务器和微型计算机。其中
各种类型的工作站/服务器成为GIS的主流,特别是由Intel硬件和WindowsNT构成的
PC工作站正成为工作站市场的新宠,传统UNIX阵营的用户正在逐渐向它转移。NT工作
站对GIS用户的吸引力,包括相对低成本、可管理性、标准图形化平台和具有PC结构与效
率等,因此广泛应用于GIS和某些科学应用领域。例如,ARC/INFO、INTERGRAPH、
MAPINFO和GENAMAP等主流GIS产品,都相继开发出其NT版本,但目前功能与
UNIX版相比仍有待提升。
服务器作为在网络环境下提供资源共享的主流计算机产品,具有可靠性、高性能、高
吞吐能力、大内存容量等特点,具备强大的网络功能和友好的人机界面,是以网络为中心
的GIS和现代计算环境的关键,其中以低价格和高性能为特点的PC服务器,正在迅速缩小
与UNIX服务器之间的差距,日益引起GIS设计者和用户的广泛关注。
目前,GIS工作站和服务器主要有UNIX和NT两大类型,其产品包括SUN、HP、
IBM、SGI和COMPAQ等,不同种类机型的界线逐渐模糊。由于客户/服务器环境的流行,
多媒体技术的发展,以及计算机与通讯技术的融合,促使GIS向不依赖于平台的方向发展,
GIS软件标准逐渐统一。
二、GIS外部设备
GIS外部设备主要包括各种输入和输出设备。主要的输人设备有图形跟踪数字化仪、图
形扫描仪、解析和数字摄影测量设备等。图形跟踪数字化仪尽管成本高、工序繁琐、对操
作人员素质要求较高,但至今仍为空间数据采集的主要方式。市场上出售的数字化仪,例
如CalcompDrawingBoard系统数字化仪,其有效面积从12英寸×12英寸 (305mm*
305mm)到44英寸 *60 英寸 (1118mm*1524mm) ,有多种配置可供选择,如不透光的或带背光的板面、有线或无线,笔式或鼠标式定标器,和所有的应用软件都能兼容。
三、GIS网络设备
20世纪90年代以来,计算机技术的飞速发展不断改变着GIS的结构体系,从主机及终
端结构到Client/Server,再到Internet/Intranet。目前,基于客户/服务器体系结构并在局
域网、广域网或因特网支持下的分布式系统结构(图1-6)已经成为GIS硬件系统的发展趋
势,因此,网络设备和计算机通讯线路的设计成为GIS硬件环境的重要组成部分。

网络设备包括布线系统、网桥、路由器和交换机等。在进行GIS网络设计时,必须首
先确定网络应用的需求,然后具体考虑网络类型、互联设备、网络操作系统和服务器的选
择,以及网络拓扑结构、网络布线和网络安全性保障等。只有通过对新技术的深刻理解、对
新产品的广泛关注以及对应用需求的准确把握,才能设计出一个合理的GIS网络。
系统软件
GIS软件是系统的核心,用于执行GIS功能的各种操作,包括数据输入、处理、数据
库管理、空间分析和图形用户界面(GUI)等。按照其功能分为GIS专业软件、数据库软
件和系统管理软件等(图1-7)。
一、GIS专业软件
GIS专业软件一般指具有丰富功能的通用GIS软件,它包含了处理地理信息的各种高级功能,可作为其他应用系统建设的平台。其代表产品有ARC/INFO、MGE、MAPINFO
应用人员
GIS应用人员包括系统开发人员和GIS技术的最终用户,他们的业务素质和专业知识
是GIS工程及其应用成败的关键

GIS的开发是一项以人为本的系统工程,包括用户机构的状况分析和调查,机构GIS系
统开发目标的确定,系统开发的可行性分析,系统开发方案的选择和总体设计书的撰写等,
开发人员要特别重视对用户机构的状况和要求进行具体分析,切忌只注重技术的细节。
应用模型
GIS应用模型的构建和选择也是系统应用成败至关重要的因素。虽然GIS为解决各种
现实问题提供了有效的基本工具,但对于某一专门应用目的的解决,必须通过构建专门的
应用模型,例如土地利用适宜性模型、选址模型、洪水预测模型、人口扩散模型、森林增
长模型、水土流失模型、最优化模型和影响模型等。
这些应用模型是客观世界中相应系统经由观念世界到信息世界的映射,反映了人类对
客观世界利用改造的能动作用,并且是GIS技术产生社会经济效益的关键所在,也是GIS
生命力的重要保证,因此在GIS技术中占有十分重要的地位。
构建GIS应用模型,首先必须明确用GIS求解问题的基本流程(图1-12);其次根据模
型的研究对象和应用目的,确定模型的类别、相关的变量、参数和算法,构建模型逻辑结
构框图;然后确定GIS空间操作项目和空间分析方法;最后是模型运行结果的验证、修改和输出。显然,应用模型是GIS与相关专业连接的纽带,它的建立绝非是纯数学或技术性
问题,而必须以坚实而广泛的专业知识和经验为基础,对相关问题的机理和过程进行深人
的研究,并从各种因素中找出其因果关系和内在规律,有时还需要采用从定性到定量的综
合集成法,这样才能构建出真正有效的GIS应用模型。
这样大量应用模型的研究、开发和应用,凝聚和验证了许多专家的经验知识,无疑也
为GIS应用系统向专家系统的发展打下了基础。
3 GIS 功能
由计算机技术与空间数据相结合而产生的GIS这一高新技术,包含了处理信息的各种
高级功能、但是它的基本功能是数据的采集、管理、处理、分析和输出。GIS依托这些基本
功能,通过利用空间分析技术、模型分析技术、网络技术、数据库和数据集成技术、二次
开发环境等,演绎出丰富多彩的系统应用功能,满足用户的广泛需求。
数据采集功能:
通过各种数据采集设备(如数字化仪、全站仪、调查等)来获取现实世界的
描述数据。
地理信息系统的数据通常抽象为不同的专题或层(图1-13)。数据采集编辑功能就是保
证各层实体的地物要素按顺序转化为X、Y坐标及对应的代码输入到计算机中。

数据编辑与处理
数据库是数据存储与管理的最新技术,是一种先进的软件工程。GIS数据库是区域内一定地理要素特征以一定的组织方式存储在一起的相关数据的集合。由于GIS数据库具有数
据量大,空间数据与属性数据具有不可分割的联系,以及空间数据之间具有显著的拓扑结
构等特点,因此GIS数据库管理功能除了与属性数据有关的DBMS功能之外,对空间数据
的管理技术主要包括:空间数据库的定义,数据访问和提取,从空间位置检索空间物体及
其属性,从属性条件检索空间物体及其位置,开窗和接边操作,数据更新和维护等。
数据处理和变换
为保证数据在内容、逻辑、数值上的一致性和完整性,需要对数据进行编
辑、格式转换、拼接。
数据存储、组织与管理功能:数据必须按照一定的结构进行组织和管理,使用空间数据库进行管理。
空间查询与空间分析功能: 使用空间数据,对空间数据进行空间关系查询。
数据输出与可视化表达功能:地图可视化表达。
空间坐标和投影
4 地理信息系统的发展
本世纪中叶,计算机的发明与应用标志着第一次信息革命的开始,人类社会随之进人
信息时代。信息的巨大物化力量使得它逐渐成为一种重要的社会资源和社会动力源,从而
引起社会职能、模式、结构、价值及人们工作、生活方式的变革,人们工作的重点从单独
的物质生产转移到对信息的采集、处理、分析和利用上来。另外,由于社会的进步,人们
开始觉悟到对赖以生存的地球资源的利用,不能是简单地掠夺,而应将开发和保护结合起
来进行科学管理和充分利用。于是兴起国土规划、各种资源清查、环境监测等大型工程。然
而,面对这些大型工程所获取的海量资源环境信息,传统的调查报表、统计图表和手工制
图的方式已远远不能满足时代需求,如何利用计算机有效地处理相关信息是地理信息系统
产生和发展的原动力。
