浅析MyBatisPlus 核心执行流程
文章目录
- 摘要
- 1. MyBatisPlus 整体架构与核心组件
- 1.1 架构概览
- 1.2 核心组件解析
- 2. 核心执行流程深度解析
- 2.1 从 Mapper 调用到 SQL 执行的完整链路
- 3. 关键功能模块执行流程剖析
- 3.1 通用 CRUD 操作的实现原理
- 4.2 分页插件 (PaginationInnerInterceptor) 的工作流程
- 4.3 性能分析与非法SQL拦截
- 4.4 自定义 SQL 的执行路径
- 5. 总结与展望
- 5.1 核心流程总结
- 5.2 MyBatisPlus 的设计哲学
摘要
本文旨在深入剖析MyBatisPlus(以下简称MP)在与SpringBoot框架集成环境下的核心执行流程。MyBatisPlus作为MyBatis的增强工具,极大地简化了持久层的开发工作,但其内部执行机制对于开发者而言往往如同一个“黑盒”。本文将通过分层解析的方式揭示从Mapper接口调用到最终SQL执行并返回结果的全过程,且将重点围绕动态代理机制、SqlSession核心组件以及 拦截器链(Interceptor Chain) 三大主线展开,并对通用CRUD、分页查询等关键功能的实现原理进行剖析。
1. MyBatisPlus 整体架构与核心组件
1.1 架构概览
MyBatisPlus 在 MyBatis 基础上进行了增强,其核心架构如下图所示:
应用层↓
Mapper 接口 (继承 BaseMapper)↓
MapperProxy (JDK 动态代理)↓
SqlSession↓
Executor (执行器)↓
Interceptor Chain (拦截器链)↓
StatementHandler↓
ParameterHandler/ResultSetHandler↓
JDBC Driver↓
数据库
1.2 核心组件解析
理解以下核心组件的职责是掌握MP执行流程的关键:
- MapperProxy (Mapper代理): 它是Mapper接口的动态代理实现。其核心职责是拦截接口方法的调用,并将调用信息(如方法名、参数)传递给后续组件进行处理 。它内部持有一个SqlSession实例,用以执行真正的数据库操作。
- SqlSession (SQL会话): 这是MyBatis执行数据库操作的核心API。它扮演着“门面”的角色,对外提供select、insert、update、delete等方法。它内部封装了数据库连接、事务管理以及对Executor的调用 。可以理解为一次数据库会话的管理器。
- Executor (执行器): SqlSession将具体的SQL执行任务委托给Executor。Executor负责SQL语句的生成和查询缓存的维护。它有多种实现,如SimpleExecutor(默认)、ReuseExecutor和BatchExecutor 。Executor是MyBatis调度的核心,直接与数据库打交道。
- StatementHandler: 负责在数据库中执行SQL语句。它封装了对JDBC Statement或PreparedStatement的操作,包括创建Statement、设置参数、执行SQL等 。
- ParameterHandler: 负责将用户传递的参数设置到PreparedStatement中,处理Java类型到JDBC类型的转换。
- ResultSetHandler: 负责将JDBC返回的ResultSet结果集处理成Java对象(List、Map或单个POJO)。
- Interceptor (拦截器): 这是MyBatis和MP实现插件化、提供强大扩展能力的核心。拦截器可以拦截Executor、StatementHandler、ParameterHandler和ResultSetHandler这四大对象的方法调用,在方法执行前后插入自定义逻辑 。MP的分页、性能分析、多租户等功能,都是通过实现Interceptor接口并构建一个拦截器链(Interceptor Chain)来完成的。
2. 核心执行流程深度解析
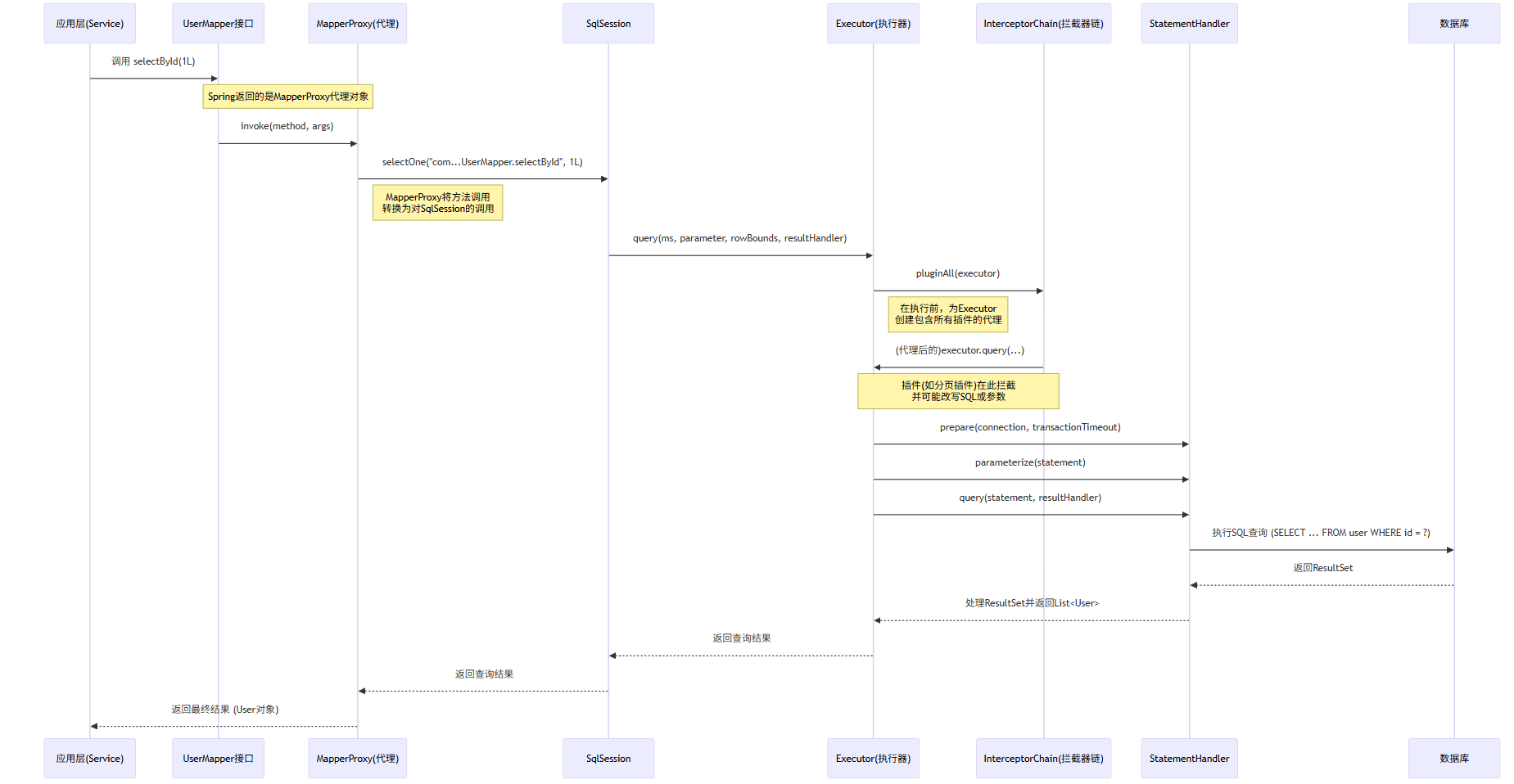
现在,我们将通过一个完整的调用链路,结合时序图,来详细展示一次数据库查询(例如,调用userMapper.selectById(1L))的内部执行过程。
2.1 从 Mapper 调用到 SQL 执行的完整链路
下面的时序图描绘了整个过程中的对象交互:

流程步骤详解:
-
应用层调用 (App -> UserMapper): 业务代码调用注入的UserMapper的selectById方法。
-
动态代理拦截 (UserMapper -> MapperProxy): 由于Spring容器中的UserMapper实例实际上是MapperProxy,所以这个调用被MapperProxy的invoke方法拦截 。
-
方法解析与SqlSession调用 (MapperProxy -> SqlSession): MapperProxy会分析被调用的方法(selectById),它知道这是一个由MP提供的通用方法。它会找到对应的MappedStatement(可以理解为一条SQL的完整描述信息,包括SQL模板、参数类型、返回类型等),然后委托给其内部持有的SqlSession实例去执行。调用的方法通常是selectOne、selectList等 。
-
Executor的介入 (SqlSession -> Executor): SqlSession本身不直接执行SQL,它将任务进一步委托给Executor。Executor是实际的执行单元 。
-
拦截器链的执行 (Executor -> InterceptorChain -> Executor): 这是MP发挥其“增强”能力的关键一步。在Executor执行query方法之前,MyBatis的插件机制会生效。MP配置的MybatisPlusInterceptor会创建一个包含所有内部拦截器(如分页、多租户等)的责任链。这个链会依次作用于Executor对象,实际上是为Executor创建了一个层层包裹的代理对象。当调用query时,会先经过这些拦截器。拦截器可以检查方法和参数,决定是否需要修改原始SQL(比如添加分页的LIMIT子句)或执行其他附加操作。
-
StatementHandler准备与执行SQL (Executor -> StatementHandler -> Database): 经过拦截器处理后,Executor会获取数据库连接,并创建一个StatementHandler。StatementHandler负责:
- 创建JDBC的PreparedStatement。
- 使用ParameterHandler将参数(ID=1)绑定到SQL语句的占位符?上。
- 调用PreparedStatement.execute()方法,真正向数据库发送SQL 。
-
结果集处理 (Database -> StatementHandler -> Executor): 数据库返回ResultSet。StatementHandler使用ResultSetHandler将结果集中的数据映射成Java对象(User对象)。
-
结果层层返回 (Executor -> … -> App): 映射好的Java对象沿着调用链路原路返回,最终到达应用层代码,完成一次完整的数据库查询。
3. 关键功能模块执行流程剖析
了解了主流程后,我们来剖析几个MP核心功能的实现原理,它们大多是巧妙地利用了上述流程中的某个环节。
3.1 通用 CRUD 操作的实现原理
你可能好奇,为什么继承BaseMapper后,像insert、selectById这些没有在XML里写过SQL的方法就能直接使用?
这得益于MP的SqlInjector(SQL注入器)机制 。
- 启动时注入: 在MP启动并与MyBatis整合时,DefaultSqlInjector会扫描所有继承了BaseMapper的Mapper接口。
- 动态生成MappedStatement: 对于BaseMapper中的每一个通用方法(如selectById),SqlInjector会根据实体类的注解(如@TableName, @TableId)和反射信息,动态地生成对应的SQL语句,并将其封装成MappedStatement对象,然后“注入”到MyBatis的全局配置Configuration中。
- 运行时查找: 当你调用userMapper.selectById(1)时,MapperProxy会根据方法的全限定名 (com.example.mapper.UserMapper.selectById) 去Configuration中查找对应的MappedStatement。由于启动时已经注入,它能够成功找到,然后就可以像执行普通自定义SQL一样继续后续流程。
所以,通用CRUD的“魔法”发生在应用启动阶段,通过动态生成并注册SQL,让这些方法在运行时可以被正常调用。
4.2 分页插件 (PaginationInnerInterceptor) 的工作流程
分页功能是MP最常用的功能之一,它的实现完美诠释了拦截器机制的强大。
流程解析:
PaginationInnerInterceptor是MybatisPlusInterceptor的一个内部拦截器。它拦截Executor的query方法。
- 触发拦截: 当你调用mapper.selectPage(new Page<>(1, 10), wrapper)时,Executor.query的参数中会包含Page对象(IPage的实现类)。
- 执行Count查询: 拦截器首先会根据你的原始查询SQL自动生成一条COUNT语句,并执行它来获取总记录数。这是实现“总共有多少页”功能的基础 。
- 改写原始SQL: 获取总数后,拦截器会根据你配置的数据库类型(如MySQL, Oracle),将原始的SELECT * FROM user改写成物理分页SQL,例如SELECT * FROM user LIMIT 0, 10。
- 执行分页查询: 拦截器将改写后的分页SQL放行,让MyBatis继续执行。
- 封装结果: 最终,拦截器将查询到的总记录数和当前页的数据列表,全部封装到你传入的Page对象中并返回。
整个过程对开发者是透明的,你只需要调用selectPage方法即可,复杂的SQL拼接和两次查询(一次count,一次数据)都由插件在后台自动完成。
4.3 性能分析与非法SQL拦截
MP提供的性能分析插件(旧版PerformanceInterceptor,新版通过IllegalSqlInnerInterceptor实现)同样是基于拦截器机制。它会拦截StatementHandler的prepare或query方法,在方法执行前后记录时间戳,计算SQL执行耗时。如果超过设定的阈值,就会打印警告日志甚至抛出异常。非法SQL拦截器则可以检查SQL中是否包含DELETE或UPDATE而没有WHERE条件,防止全表更新或删除的危险操作。
4.4 自定义 SQL 的执行路径
当你使用XML或@Select注解编写自定义SQL时,执行流程与通用CRUD略有不同。
- 启动时解析: 在启动阶段,MyBatis会解析所有Mapper XML文件和注解,将每一条自定义SQL都加载成一个MappedStatement对象,并存入Configuration中。
- 运行时执行: 当你调用自定义的Mapper方法时,MapperProxy会直接根据方法名去Configuration中查找对应的MappedStatement。后续的执行流程(Executor, StatementHandler等)与通用CRUD完全一致。
本质上,自定义SQL是静态定义的,而MP的通用CRUD是动态生成的,但它们最终都统一为MappedStatement,并走同一套执行流程。
5. 总结与展望
5.1 核心流程总结
MyBatisPlus的执行流程可以高度概括为 **“以动态代理为入口,以SqlSession和Executor为执行核心,以拦截器链为增强手段”** 的责任链模式。
- 动态代理 (MapperProxy) 是所有Mapper方法调用的起点,它扮演了“请求分发者”的角色。
- SqlSession 及其内部的Executor 等组件构成了MyBatis标准的、稳健的SQL执行引擎。
- 拦截器链 (Interceptor Chain) 是MP实现“增强”的精髓所在,无论是分页、性能分析还是乐观锁,都是通过在核心执行路径上“挂载”不同的拦截器来实现的,这体现了框架高度的可扩展性和“无侵入”设计哲学。
5.2 MyBatisPlus 的设计哲学
通过对其执行流程的深入分析,我们可以更清晰地看到MP的设计哲学:只做增强,不做改变 。它没有重新发明一套ORM框架,而是完全构建在成熟的MyBatis之上,通过SqlInjector和Interceptor这两个强大的扩展点,在不改变MyBatis核心行为的前提下,为开发者提供了巨大的便利,实现了开发效率与执行性能的完美平衡。
