Apache ShardingSphere-JDBC
第01章 高性能架构模式
互联网业务兴起之后,海量用户加上海量数据的特点,单个数据库服务器已经难以满足业务需要,必须考虑数据库集群的方式来提升性能。高性能数据库集群的第一种方式是“读写分离”,第二种方式是“数据库分片”。
1、读写分离架构
读写分离原理: 读写分离的基本原理是将数据库读写操作分散到不同的节点上,下面是其基本架构图:
 
读写分离的基本实现:
主库负责处理事务性的增删改操作,从库负责处理查询操作,能够有效的避免由数据更新导致的行锁,使得整个系统的查询性能得到极大的改善。- 读写分离是
根据 SQL 语义的分析,将读操作和写操作分别路由至主库与从库。 - 通过
一主多从的配置方式,可以将查询请求均匀的分散到多个数据副本,能够进一步的提升系统的处理能力。 - 使用
多主多从的方式,不但能够提升系统的吞吐量,还能够提升系统的可用性,可以达到在任何一个数据库宕机,甚至磁盘物理损坏的情况下仍然不影响系统的正常运行。 
下图展示了根据业务需要,将用户表的写操作和读操路由到不同的数据库的方案:

CAP 理论:
CAP 定理(CAP theorem)又被称作布鲁尔定理(Brewer’s theorem),是加州大学伯克利分校的计算机科学家埃里克·布鲁尔(Eric Brewer)在 2000 年的 ACM PODC 上提出的一个猜想。对于设计分布式系统的架构师来说,CAP 是必须掌握的理论。
在一个分布式系统中,当涉及读写操作时,只能保证一致性(Consistence)、可用性(Availability)、分区容错性(Partition Tolerance)三者中的两个,另外一个必须被牺牲。
- C 一致性(Consistency):对某个指定的客户端来说,读操作保证能够返回最新的写操作结果
 - A 可用性(Availability):非故障的节点在合理的时间内返回合理的响应
(不是错误和超时的响应) - P 分区容忍性(Partition Tolerance):当出现网络分区后
(可能是丢包,也可能是连接中断,还可能是拥塞),系统能够继续“履行职责” 
CAP特点:
-  
在实际设计过程中,每个系统不可能只处理一种数据,而是包含多种类型的数据,
有的数据必须选择 CP,有的数据必须选择 AP,分布式系统理论上不可能选择 CA 架构。- CP:如下图所示,
为了保证一致性,当发生分区现象后,N1 节点上的数据已经更新到 y,但由于 N1 和 N2 之间的复制通道中断,数据 y 无法同步到 N2,N2 节点上的数据还是 x。这时客户端 C 访问 N2 时,N2 需要返回 Error,提示客户端 C“系统现在发生了错误”,这种处理方式违背了可用性(Availability)的要求,因此 CAP 三者只能满足 CP。 

- AP:如下图所示,
为了保证可用性,当发生分区现象后,N1 节点上的数据已经更新到 y,但由于 N1 和 N2 之间的复制通道中断,数据 y 无法同步到 N2,N2 节点上的数据还是 x。这时客户端 C 访问 N2 时,N2 将当前自己拥有的数据 x 返回给客户端 C 了,而实际上当前最新的数据已经是 y 了,这就不满足一致性(Consistency)的要求了,因此 CAP 三者只能满足 AP。注意:这里 N2 节点返回 x,虽然不是一个“正确”的结果,但是一个“合理”的结果,因为 x 是旧的数据,并不是一个错乱的值,只是不是最新的数据而已。 
 - CP:如下图所示,
 

-  
CAP 理论中的
C 在实践中是不可能完美实现的,在数据复制的过程中,节点N1 和节点 N2 的数据并不一致(强一致性)。即使无法做到强一致性,但应用可以采用适合的方式达到最终一致性。具有如下特点:- 基本可用(Basically Available):分布式系统在出现故障时,允许损失部分可用性,即保证核心可用。
 - 软状态(Soft State):允许系统存在中间状态,而该中间状态不会影响系统整体可用性。这里的中间状态就是 CAP 理论中的数据不一致。
 最终一致性(Eventual Consistency):系统中的所有数据副本经过一定时间后,最终能够达到一致的状态。
 
2、数据库分片架构
读写分离的问题:
读写分离分散了数据库读写操作的压力,但没有分散存储压力,为了满足业务数据存储的需求,就需要将存储分散到多台数据库服务器上。
数据分片:
将存放在单一数据库中的数据分散地存放至多个数据库或表中,以达到提升性能瓶颈以及可用性的效果。 数据分片的有效手段是对关系型数据库进行分库和分表。数据分片的拆分方式又分为垂直分片和水平分片。
2.1、垂直分片
垂直分库:
按照业务拆分的方式称为垂直分片,又称为纵向拆分,它的核心理念是专库专用。 在拆分之前,一个数据库由多个数据表构成,每个表对应着不同的业务。而拆分之后,则是按照业务将表进行归类,分布到不同的数据库中,从而将压力分散至不同的数据库。

下图展示了根据业务需要,将用户表和订单表垂直分片到不同的数据库的方案:

垂直拆分可以缓解数据量和访问量带来的问题,但无法根治。如果垂直拆分之后,表中的数据量依然超过单节点所能承载的阈值,则需要水平分片来进一步处理。
垂直分表:
垂直分表适合将表中某些不常用的列,或者是占了大量空间的列拆分出去。
假设我们是一个婚恋网站,用户在筛选其他用户的时候,主要是用 age 和 sex 两个字段进行查询,而 nickname 和 description 两个字段主要用于展示,一般不会在业务查询中用到。description 本身又比较长,因此我们可以将这两个字段独立到另外一张表中,这样在查询 age 和 sex 时,就能带来一定的性能提升。
垂直分表引入的复杂性主要体现在表操作的数量要增加。例如,原来只要一次查询就可以获取 name、age、sex、nickname、description,现在需要两次查询,一次查询获取 name、age、sex,另外一次查询获取 nickname、description。

水平分表适合表行数特别大的表,水平分表属于水平分片。
2.2、水平分片
水平分片又称为横向拆分。 相对于垂直分片,它不再将数据根据业务逻辑分类,而是通过某个字段(或某几个字段),根据某种规则将数据分散至多个库或表中,每个分片仅包含数据的一部分。 例如:根据主键分片,偶数主键的记录放入 0 库(或表),奇数主键的记录放入 1 库(或表),如下图所示。

单表进行切分后,是否将多个表分散在不同的数据库服务器中,可以根据实际的切分效果来确定。
-  
水平分表: 单表切分为多表后,新的表即使在同一个数据库服务器中,也可能带来可观的性能提升,如果性能能够满足业务要求,可以不拆分到多台数据库服务器,毕竟业务分库也会引入很多复杂性;
 -  
水平分库: 如果单表拆分为多表后,单台服务器依然无法满足性能要求,那就需要将多个表分散在不同的数据库服务器中。
 
阿里巴巴Java开发手册:
【推荐】单表行数超过 500 万行或者单表容量超过 2GB,才推荐进行分库分表。
说明:如果预计三年后的数据量根本达不到这个级别,
请不要在创建表时就分库分表。
3、读写分离和数据分片架构
下图展现了将数据分片与读写分离一同使用时,应用程序与数据库集群之间的复杂拓扑关系。

4、实现方式
读写分离和数据分片具体的实现方式一般有两种: 程序代码封装和中间件封装。
4.1、程序代码封装
程序代码封装指在代码中抽象一个数据访问层(或中间层封装),实现读写操作分离和数据库服务器连接的管理。
其基本架构是: 以读写分离为例

4.2、中间件封装
中间件封装指的是独立一套系统出来,实现读写操作分离和数据库服务器连接的管理。对于业务服务器来说,访问中间件和访问数据库没有区别,在业务服务器看来,中间件就是一个数据库服务器。
基本架构是: 以读写分离为例

4.3、常用解决方案
Apache ShardingSphere(程序级别和中间件级别)
MyCat(数据库中间件)
第02章 ShardingSphere
1、简介
官网:https://shardingsphere.apache.org/index_zh.html
文档:https://shardingsphere.apache.org/document/5.5.2/cn/overview/
Apache ShardingSphere 由 JDBC、Proxy 这 2 款既能够独立部署,又支持混合部署配合使用的产品组成。
2、ShardingSphere-JDBC
程序代码封装
定位为轻量级 Java 框架,在 Java 的 JDBC 层提供的额外服务。 它使用客户端直连数据库,以 jar 包形式提供服务,无需额外部署和依赖,可理解为增强版的 JDBC 驱动,完全兼容 JDBC 和各种 ORM 框架。

3、ShardingSphere-Proxy
中间件封装(不建议,支持的数据库较少)
定位为透明化的数据库代理端,提供封装了数据库二进制协议的服务端版本,用于完成对异构语言的支持。 目前提供 MySQL 和 PostgreSQL版本,它可以使用任何兼容 MySQL/PostgreSQL 协议的访问客户端(如:MySQL Command Client, MySQL Workbench, Navicat 等)操作数据,对 DBA 更加友好。

第03章 MySQL主从同步
1、MySQL主从同步原理

基本原理:
slave会从master读取binlog来进行数据同步
具体步骤:
step1:master将数据改变记录到二进制日志(binary log)中。step2:当slave上执行start slave命令之后,slave会创建一个IO 线程用来连接master,请求master中的binlog。step3:当slave连接master时,master会创建一个log dump 线程,用于发送 binlog 的内容。在读取 binlog 的内容的操作中,会对主节点上的 binlog 加锁,当读取完成并发送给从服务器后解锁。step4:IO 线程接收主节点 binlog dump 进程发来的更新之后,保存到中继日志(relay log)中。step5:slave的SQL线程,读取relay log日志,并解析成具体操作,从而实现主从操作一致,最终数据一致。
2、一主多从配置
服务器规划:使用docker方式创建,主从服务器IP一致,端口号不一致

- 主服务器:容器名
shardingsphere-master,端口3307 - 从服务器:容器名
shardingsphere-slave1,端口3308 - 从服务器:容器名
shardingsphere-slave2,端口3309 
注意: 如果此时防火墙是开启的,则先关闭防火墙,并重启docker,否则后续安装的MySQL无法启动
#关闭docker
systemctl stop docker
#关闭防火墙
systemctl stop firewalld
#启动docker
systemctl start docker
 
2.1、准备主服务器
- step1:在docker中创建并启动MySQL主服务器:
端口3307 
docker run -d \
-p 3307:3306 \
-v /shardingsphere/mysql/master/conf:/etc/mysql/conf.d \
-v /shardingsphere/mysql/master/data:/var/lib/mysql \
-e MYSQL_ROOT_PASSWORD=123456 \
--name shardingsphere-master \
mysql:8.0.29
 

- step2:创建MySQL主服务器配置文件:
 
默认情况下MySQL的binlog日志是自动开启的,可以通过如下配置定义一些可选配置
vim /shardingsphere/mysql/master/conf/my.cnf
 
配置如下内容
[mysqld]
# 服务器唯一id,默认值1
server-id=1
# 设置日志格式,默认值ROW
binlog_format=STATEMENT
# 二进制日志名,默认binlog
# log-bin=binlog
# 设置需要复制的数据库,默认复制全部数据库
#binlog-do-db=mytestdb
# 设置不需要复制的数据库
#binlog-ignore-db=mysql
#binlog-ignore-db=infomation_schema
 
重启MySQL容器
docker restart shardingsphere-master
 
binlog格式说明:
- binlog_format=STATEMENT:日志记录的是主机数据库的
写指令,性能高,但是now()之类的函数以及获取系统参数的操作会出现主从数据不同步的问题。 - binlog_format=ROW(默认):日志记录的是主机数据库的
写后的数据,批量操作时性能较差,解决now()或者 user()或者 @@hostname 等操作在主从机器上不一致的问题。 - binlog_format=MIXED:是以上两种level的混合使用,有函数用ROW,没函数用STATEMENT,但是无法识别系统变量
 
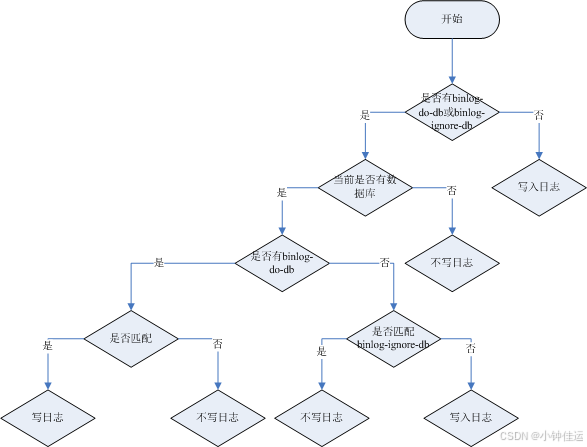
binlog-ignore-db和binlog-do-db的优先级问题:

- step3:使用命令行登录MySQL主服务器:
 
#进入容器:env LANG=C.UTF-8 避免容器中显示中文乱码
docker exec -it shardingsphere-master env LANG=C.UTF-8 /bin/bash
#进入容器内的mysql命令行
mysql -uroot -p
#修改默认密码校验方式(可选,navicat连接不上在设置)
ALTER USER 'root'@'%' IDENTIFIED WITH mysql_native_password BY '123456';
 

- step4:主机中创建slave用户:
 
-- 创建slave用户
CREATE USER 'liming_slave'@'%';
-- 设置密码
ALTER USER 'liming_slave'@'%' IDENTIFIED WITH mysql_native_password BY '123456';
-- 授予复制权限
GRANT REPLICATION SLAVE ON *.* TO 'liming_slave'@'%';
-- 刷新权限
FLUSH PRIVILEGES;
 

- step5:主机中查询master状态:
 
执行完此步骤后不要再操作主服务器MYSQL,防止主服务器状态值变化
SHOW MASTER STATUS;
 
记下File和Position的值。执行完此步骤后不要再操作主服务器MYSQL,防止主服务器状态值变化。

2.2、准备从服务器(第一台)
可以配置多台从机slave1、slave2…,这里以配置slave1为例
- step1:在docker中创建并启动MySQL从服务器:
端口3308 
docker run -d \
-p 3308:3306 \
-v /shardingsphere/mysql/slave1/conf:/etc/mysql/conf.d \
-v /shardingsphere/mysql/slave1/data:/var/lib/mysql \
-e MYSQL_ROOT_PASSWORD=123456 \
--name shardingsphere-slave1 \
mysql:8.0.29
 

- step2:创建MySQL从服务器配置文件:
 
vim /shardingsphere/mysql/slave1/conf/my.cnf
 
配置如下内容:
[mysqld]
# 服务器唯一id,每台服务器的id必须不同,如果配置其他从机,注意修改id
server-id=2
# 中继日志名,默认xxxxxxxxxxxx-relay-bin
#relay-log=relay-bin
 
重启MySQL容器
docker restart shardingsphere-slave1
 
- step3:使用命令行登录MySQL从服务器:
 
#进入容器:
docker exec -it shardingsphere-slave1 env LANG=C.UTF-8 /bin/bash
#进入容器内的mysql命令行
mysql -uroot -p
#修改默认密码校验方式(可选)
ALTER USER 'root'@'%' IDENTIFIED WITH mysql_native_password BY '123456';
 
- step4:在从机上配置主从关系:
 
在从机上执行以下SQL操作
CHANGE MASTER TO MASTER_HOST='192.168.0.169', 
MASTER_USER='liming_slave',MASTER_PASSWORD='123456', MASTER_PORT=3307,
MASTER_LOG_FILE='binlog.000007',MASTER_LOG_POS=1072; 
 
2.3、启动主从同步
启动从机的复制功能,执行SQL:
START SLAVE;
-- 查看状态(不需要分号)
SHOW SLAVE STATUS\G
 
**两个关键进程:**下面两个参数都是Yes,则说明主从配置成功!

2.4、准备从服务器(第二台)
- step1:在docker中创建并启动MySQL从服务器:
端口3309 
docker run -d \
-p 3309:3306 \
-v /shardingsphere/mysql/slave2/conf:/etc/mysql/conf.d \
-v /shardingsphere/mysql/slave2/data:/var/lib/mysql \
-e MYSQL_ROOT_PASSWORD=123456 \
--name shardingsphere-slave2 \
mysql:8.0.29
 
step2:创建MySQL从服务器配置文件:
vim /shardingsphere/mysql/slave2/conf/my.cnf
 
配置如下内容:
[mysqld]
# 服务器唯一id,每台服务器的id必须不同,如果配置其他从机,注意修改id
server-id=3
 
重启MySQL容器
docker restart shardingsphere-slave2
 
step3:使用命令行登录MySQL从服务器:
#进入容器:
docker exec -it shardingsphere-slave2 env LANG=C.UTF-8 /bin/bash
#进入容器内的mysql命令行
mysql -uroot -p
#修改默认密码校验方式(可选)
ALTER USER 'root'@'%' IDENTIFIED WITH mysql_native_password BY '123456';
 
step4:在从机上配置主从关系:
在从机上执行以下SQL操作
CHANGE MASTER TO MASTER_HOST='192.168.0.169', 
MASTER_USER='liming_slave',MASTER_PASSWORD='123456', MASTER_PORT=3307,
MASTER_LOG_FILE='binlog.000007',MASTER_LOG_POS=1072; 
 
step4:启动主从同步:
START SLAVE;
-- 查看状态(不需要分号)
SHOW SLAVE STATUS\G
 

2.5、实现主从同步
在主机中执行以下SQL,在从机中查看数据库、表和数据是否已经被同步
CREATE DATABASE db_user;
USE db_user;
CREATE TABLE t_user (id BIGINT AUTO_INCREMENT,uname VARCHAR(30),PRIMARY KEY (id)
);
INSERT INTO t_user(uname) VALUES('张三');
INSERT INTO t_user(uname) VALUES('李四');
 
2.6、停止和重置(前面的操作没有问题可以忽略)
需要的时候,可以使用如下SQL语句
-- 在从机上执行。功能说明:停止I/O 线程和SQL线程的操作。
stop slave; -- 在从机上执行。功能说明:用于删除SLAVE数据库的relaylog日志文件,并重新启用新的relaylog文件。
reset slave;-- 在主机上执行。功能说明:删除所有的binglog日志文件,并将日志索引文件清空,重新开始所有新的日志文件。
-- 用于第一次进行搭建主从库时,进行主库binlog初始化工作;
reset master;
 
2.7、常见问题
问题1
启动主从同步后,常见错误是Slave_IO_Running: No 或者 Connecting 的情况,此时查看下方的 Last_IO_ERROR错误日志,根据日志中显示的错误信息在网上搜索解决方案即可

典型的错误例如:Last_IO_Error: Got fatal error 1236 from master when reading data from binary log: 'Client requested master to start replication from position > file size'
解决方案:
-- 在从机停止slave
SLAVE STOP;-- 在主机查看mater状态
SHOW MASTER STATUS;
-- 在主机刷新日志
FLUSH LOGS;
-- 再次在主机查看mater状态(会发现File和Position发生了变化)
SHOW MASTER STATUS;
-- 修改从机连接主机的SQL,并重新连接即可
 
问题2
启动docker容器后提示 WARNING: IPv4 forwarding is disabled. Networking will not work.

此错误,虽然不影响主从同步的搭建,但是如果想从远程客户端通过以下方式连接docker中的MySQL则没法连接
C:\Users\administrator>mysql -h 192.168.100.201 -P 3306 -u root -p
 
解决方案:
#修改配置文件:
vim /usr/lib/sysctl.d/00-system.conf
#追加
net.ipv4.ip_forward=1
#接着重启网络
systemctl restart network
 
第04章 ShardingSphere-JDBC读写分离
1、创建SpringBoot程序
1.1、创建项目
项目类型:Spring Initializr
项目名:sharding-jdbc-demo
SpringBoot版本:3.5.0
1.2、添加依赖
<?xml version="1.0" encoding="UTF-8"?>
<project xmlns="http://maven.apache.org/POM/4.0.0" xmlns:xsi="http://www.w3.org/2001/XMLSchema-instance"xsi:schemaLocation="http://maven.apache.org/POM/4.0.0 https://maven.apache.org/xsd/maven-4.0.0.xsd"><modelVersion>4.0.0</modelVersion><parent><groupId>org.springframework.boot</groupId><artifactId>spring-boot-starter-parent</artifactId><version>3.5.0</version><relativePath/> <!-- lookup parent from repository --></parent><groupId>com.liming</groupId><artifactId>sharding-jdbc-demo</artifactId><version>0.0.1-SNAPSHOT</version><name>sharding-jdbc-demo</name><description>sharding-jdbc-demo</description><properties><maven.compiler.source>17</maven.compiler.source><maven.compiler.target>17</maven.compiler.target><project.build.sourceEncoding>UTF-8</project.build.sourceEncoding><mybatis-plus.version>3.5.14</mybatis-plus.version><shardingsphere.version>5.5.2</shardingsphere.version></properties><dependencies><!--web起步依赖--><dependency><groupId>org.springframework.boot</groupId><artifactId>spring-boot-starter-web</artifactId></dependency><!--shardingsphere-jdbc--><dependency><groupId>org.apache.shardingsphere</groupId><artifactId>shardingsphere-jdbc</artifactId><version>${shardingsphere.version}</version></dependency><!--mysql--><dependency><groupId>com.mysql</groupId><artifactId>mysql-connector-j</artifactId><scope>runtime</scope></dependency><!--mybatis-plus--><dependency><groupId>com.baomidou</