RTL8762KD_EVB_Board-嘉立创EDA设计
概述
这篇文章,只要介绍自己设计了一款开发板。只要是两方面:一原厂提供的开发板太贵;二没有自己设计的功能多,所以才自己设计了此款开发板。
此开发板分有两块设计,top_board与bottom_board。这里说明下,原理图尺寸太大截图原因看不清楚正常。第二也半属于商业机密,不完全开放请了解,谢谢。
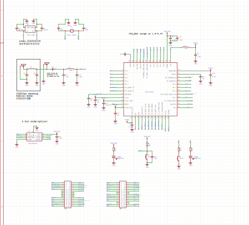
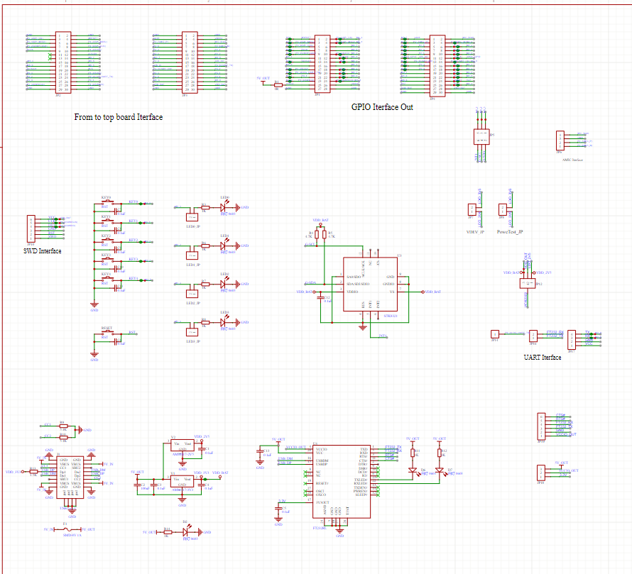
一、原理图
1、top_board

2、bottom_board

二、PCB
1、top_board

2、bottom_board

三、3D效果图
1、top_board


2、bottom_board
