数据科学中的特征工程
特征工程艺术:数据科学家的魔法工坊

想象一下你是一位顶级厨师,面前摆着各种新鲜的食材,蔬菜、肉类、香料。但是你不能直接把这些原始食材端给客人,对吗?你需要清洗、切片、调味、搭配,将这些原始食材转换成精美的菜肴。这个过程就像特征工程一样,特征工程就是将原始数据转换为机器学习模型能够理解和使用的特征的艺术。

特征工程包括三个主要方面,特征选择、特征构造和特征变换,每一个方面都有其独特的技术和应用场景。特征工程是机器学习成功的关键,它不仅仅是技术,更是一门艺术,需要结合领域知识、创造力和实践经验。
想象一下,你是一位顶级厨师,面前摆着各种各样的食材,要做出美味佳肴,你需要掌握三项关键技能。特征工程就像烹饪艺术一样,包含三个核心概念,特征选择、特征构造和特征变换。让我们通过这个厨房的故事来理解它们。
首先是特征选择,就像挑选最优质的食材,面对众多选择,你需要识别哪些食材真正有用,哪些可能会破坏菜品的味道。

接下来是特征构造,就像创造新的配料组合,有时候单独的食材并不能展现最佳效果,但将它们巧妙结合,就能创造出全新的味觉体验。

最后是特征变换,就像处理食材使其适合烹饪,生胡萝卜需要切丝,肉类需要胭脂,每种食材都需要特定的处理方式才能发挥最佳效果。

这三个概念构成了特征工程的完整工作流程,就像下面这个图表所示,从原始数据开始,经过特征工程的处理,最终得到适合机器学习模型的高质量特征。

让我们用一个具体例子来理解,假设我们要预测房价,原始数据包含房屋面积、房间数量、建造年份等信息。通过特征选择,我们保留最重要的特征。通过特征构造,我们创建房龄、每平米房间数等新特征。通过特征变换,我们将分类变量编码为数值,并标准化所有数值特征。

掌握这三个核心概念就像掌握了烹饪的基本功。在接下来的章节中,我们将深入学习每个概念的具体方法和技巧,让你成为特征工程的大师。

想象一下,你是一名数据科学家,面对一个包含数百个特征的数据集,如何从中选择最有价值的特征呢?
过滤法为我们提供了一个高效的解决方案。过滤法是一种基于统计度量来评估特征与目标变量关系的方法,它独立于任何特定的机器学习模型,因此计算效率非常高。过滤法主要包含三种统计方法,相关性分析、卡方检验和互信息,

让我们逐一了解他们的工作原理。
相关性分析通过皮尔逊相关系数来衡量特征与目标变量之间的线性关系,系数越接近一或负一表示关系越强。

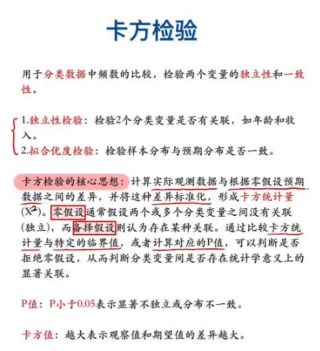
卡方检验是处理分类特征的重要方法,它通过比较观察频率和期望频率来判断特征与目标变量是否独立。卡方值越大说明特征越重要。

互信息是最强大的过滤法方法之一,它能够捕捉特征与目标变量之间的非线性关系,互信息值越大表示两个变量的依赖性越强。

过滤法具有计算效率高、模型无关等优点,但也存在忽略特征间交互作用、可能选择冗余特征等局限性。在实际应用中,我们需要根据具体情况选择合适的方法。在实际应用中,建议结合使用多种过滤法方法,这样可以从不同角度评估特征的重要性,获得更全面和可靠的特征选择结果。
想象一位经验丰富的医生正在诊断一个复杂的病例,他不会一次性考虑所有可能的症状,而是会系统地测试不同的症状组合,观察哪种组合能最准确地指向正确的诊断。包裹法正是采用了这种智能策略,它使用特定的机器学习算法作为评估器系统的测试不同的特征子集,并选择能产生最佳模型性能的组合。

让我们通过这个流程图来理解包裹法的工作原理。包裹法从完整的特征集开始生成特征子集,评估其性能,然后根据停止准则决定是否继续迭代优化。
递归特征消除是包裹法的经典代表,它从所有特征开始训练模型后识别最不重要的特征并将其移除,然后重复这个过程,直到达到期望的特征数量。

前向选择则采用相反的策略,它从空集开始逐步添加,能最大提升模型性能的特征,直到性能不再显著改善为止。

包裹法的主要优势是能够考虑特征间的相互作用,通常能获得更好的性能,但它的计算成本较高,容易过拟合,特别是在小数据集上,因此在实际应用中需要权衡准确性和计算效率。

想象一下,你是一名数据科学家,面对着包含数百个特征的数据集,过滤法和包裹法都有各自的局限性,那么有没有更智能的方法呢?
嵌入法提供了一个优雅的解决方案,它将特征选择直接嵌入到模型训练过程中,让模型在学习的同时自动识别最重要的特征。

让我们看看lasso回归是如何工作的。Lassa通过在损失函数中添加LV正则画像,能够将不重要特征的系数压缩到0,从而实现自动特征选择。

另一类重要的嵌入法是基于决策树的方法。决策树在构建过程中会计算每个特征的重要性,自然的实现了特征选择。嵌入法有其独特的优势,计算效率高,能够捕获特征间的交互作用。但也存在一些局限性,依赖于特定的模型,可解释性相对较低

总结一下,嵌入法通过将特征选择集成到模型训练中,提供了一种高效且自动化的特征选择方案。Lasso回归和基于决策树的方法是两种最常用的嵌入法技术。
想象一下,你是一名数据科学家,正在为一家房地产公司预测房价。你收集了房屋面积的数据,但发现简单的线性模型无法准确预测价格。让我们看看实际数据,这里是房屋面积与价格的关系图。

你会发现数据并不呈现完美的直线关系,而是显示出明显的曲线特征,这就是多项式特征发挥作用的地方。多项式特征通过将原始特征提升到不同的幂次,帮助我们捕捉这些非线性关系,让我们从数学角度理解多项式特征。

假设我们有一个特征X我们可以创建X的平方、立方等高次项作为新特征,这样我们的模型就从简单的线性形式转变为能够拟合复杂曲线的多项式形式。
让我们看一个实际的汽车数据例子,这个图显示了车重与油耗的关系。

我们可以看到不同类型的车辆呈现出不同的非线性模式。通过创建车中的平方项和立方项,我们的模型能够更好的拟合这些曲线,从而提高预测精度。在实际应用中,多项式特征的创建过程非常简单,我们只需要选择合适的度数,然后让算法自动生成所有可能的组合。需要注意的是,多项式特征虽然强大,但也要谨慎,使用过高的度数可能导致过拟合,因此需要通过交叉验证来选择最佳的度数。
多项式特征是特征工程中的重要工具,它帮助我们从线性世界跨越到非线性世界,让机器学习模型能够理解和预测更复杂的现实关系。
在机器学习中,单个特征往往无法完全描述数据的复杂性。交互特征通过组合现有特征帮助我们发现隐藏的模式和关系。交互特征是通过数学运算将两个或多个现有特征组合而成的新特征。最常见的方法是将特征相乘,但也可以使用加法、除法或其他运算。

最简单的交互特征是将两个特征相乘。例如如果我们有特征X1和X2,它们的交互特征就是X1乘以X2。
除了乘法,我们还可以使用加法、除法或者更复杂的组合来创建交互特征选择哪种方法取决于具体的业务场景和数据特性。

让我们看一个房价预测的例子,假设我们有房屋面积和房间数两个特征,单独看100平米和三个房间都是有用的信息,但它们的交互特征、总的居住密度可能更能反映房屋的实际价值。

交互特征的创建遵循标准的特征工程流程。我们首先选择和提取原始特征,然后通过数学运算创建交互特征,最后分析这些新特征对模型性能的影响。通过添加交互特征,模型的性能通常会得到显著提升。在这个例子中,仅仅添加几个关键的交互特征,就将模型准确率从75%提升到85%,这是一个非常可观的改进。

在创建交互特征时,我们需要注意几个关键点:
- 首先,不要盲目创建大量交互特征,这可能导致过拟合。
- 其次,应该基于对业务的理解来选择有意义的特征组合
- 最后,要注意特征的量纲统一,并通过交叉验证来评估效果
交互特征是特征工程中的重要技术,它帮助我们发现数据中隐藏的模式和关系。通过合理的创建和使用交互特征,我们可以显著提升机器学习模型的性能。
想象一下你是一位房地产经纪人,拥有多年的市场经验,当你看到一套房子时,你不仅仅看到面积和房间数量,你还能看到学区质量、交通便利性、周边商业设施等关键因素。这就是领域知识的力量。让我们通过房价预测这个具体例子来理解领域知识特征。传统的机器学习模型可能只使用面积、房间数等基础特征,但有经验的房地产专家知道,真正影响房价的是位置的综合价值。

再看一个医疗诊断的例子,医生不会孤立地看待每个症状,而是会考虑症状的组合模式。比如发热加上咳嗽可能只是普通感冒,但如果再加上呼吸困难和胸痛,就可能指向更严重的疾病。

在电商推荐系统中,领域知识特征同样重要。用户的购买行为不是随机的,而是有规律可循的,比如购买婴儿用品的用户可能对母婴相关产品感兴趣。购买时间也往往集中在特定时段。
那么如何创建领域知识特征呢?首先我们需要与领域专家深入交流,了解他们的决策过程,然后将这些专业见解转化为可计算的特征,最后验证这些特征是否真的能提升模型性能。

领域知识特征的价值在于他们能够捕捉到数据中隐藏的模式和关系。这些特征往往比原始特征更有预测力,因为他们融入了人类的专业经验和洞察力。通过合理运用领域知识,我们可以显著提升模型的准确性和可解释性。

想象一下,你是一名老师,需要评估学生的综合表现,你有两个指标,考试成绩满分100,年龄时,如果我们直接将这些数字输入机器学习,模型会发生什么?成绩的数值buffer 95远大于年龄15至16。模型会认为成绩更重要,而忽略年龄的影响。

归一化就是解决这个问题的关键技术,它将所有特征缩放到相同的范围,通常是0到1之间,让每个特征都有平等的发言权。最常用的归一化方法是最小最大缩放。公式很简单,新值等于原值减去最小值除以最大值减去最小值。

让我们看一个具体的计算例子,假设我们有学生成绩数据,最低分八分,最高分20分。当成绩为15分时,归一化结果是0.58,当成绩为20分时,归一化结果是一。这样所有成绩都被缩放到了0到1的范围内,归一化的效果在可视化中更加明显。

这里是一个真实数据集的对比图,显示了归一化前后特征分布的变化。左图显示原始数据酒精含量和苹果酸的数值范围差异很大。右图经过归一化处理,两个特征都被缩放到0到1的范围,数据分布更加均衡。
归一化带来三个主要好处,防止大数值特征主导模型、加快梯度下降算法的收敛速度以及提高模型的整体性能和稳定性。归一化特别适用于神经网络、支持向量机和K精灵算法等对特征尺度敏感的模型。

在处理具有不同量级的特征时,归一化是必不可少的预处理步骤。

想象一下,你是一名老师,需要比较来自不同班级的学生成绩。A班的平均分是85分,B班的平均分是70分。如何公平的比较这些成绩呢?答案就是标准化。

标准化是一种特征变换技术,它将数据转换为具有平均值为零和标准差为一的标准正态分布。标准化的数学公式很简单,Z等于X减去均值名,再除以标准差。Sling这个公式将原始数据转换为Z分数。

让我们看看标准化和归一化的具体对比,这里展示了两种方法的公式和应用结果。让我们用A班的成绩来演示标准化过程,首先计算均值和标准差,然后应用标准化公式。这里显示了标准化和归一化对数据分布的不同影响。注意标准化后的数据标准差为1.054,而归一化后的标准差为0.315。

标准化有三个主要优势,首先它对异常值更加鲁棒。其次它保持了数据的原始分布,最后使不同量纲的特征具有可比性。标准化在机器学习中有广泛应用,特别适用于逻辑回归、神经网络和支持向量机等对特征尺度敏感的算法。

总结一下,标准化将数据转换为标准正态分布,均值为零,标准差为一。这种变换保持了数据的原始特性,同时使不同特征具有可比性,是特征工程中的重要技术。对数变换的数学原理很简单,我们将原始数据X替换为它的自然对数LNX这个变换可以压缩大数值,拉伸小数值。
在机器学习中,我们经常遇到数据分布不均匀的情况。想象一下你正在分析一个城市居民的收入数据,大多数人的收入集中在中等水平,但少数人的收入极高,这就形成了右偏分布,这种偏斜的数据会影响机器学习模型的性能。

让我们看看不同类型的偏斜分布,正偏斜分布的长尾向右延伸,而负偏斜分布的长尾向左延伸。

对数变换的数学原理很简单,我们将原始数据X替换为它的自然对数LNX这个变换可以压缩大数值,拉伸小数值。

现在让我们看看对数变换的实际效果,左边是原始的右偏数据,右边是经过对数变换后的数据,注意变换后的分布变得更加对称正态。

对数变换在许多实际场景中都很有用,比如在金融分析中,公司的销售额往往呈现右偏分布,少数大公司的销售额远超其他公司。对数变换的主要优势包括使偏斜数据变得更对称,减少异常值的影响,提高模型的稳定性。但要注意,对数变换只能应用于正数。

在实践中,我们通常使用python的numpy库来实现对数变换,只需要一行代码MP的log data。这个简单的变换往往能显著提升模型性能。对于数变换是特征工程中的一个强大工具,通过将偏斜的数据转换为更对称的分布,我们可以帮助机器学习模型更好地理解和处理数据模式。

想象一下,你正在填写一份在线调查问卷,当问到你的性别时,你会看到几个选项,男性、女性、其他。这些文字选项对人类来说很容易理解,但对机器学习模型来说却是一个挑战,计算机无法直接处理这些文本数据,这就是独热编码发挥作用的地方。

独热编码是一种将分类变量转换为数值型是的技术。独热编码的核心思想是为每个类别创建一个单独的二进制列,用一表示该类别存在,用零表示不存在。

让我们通过一个具体的例子来看看独热编码是如何工作的。假设我们有一个包含岛屿名称的数据集,原始数据中导语列包含三个不同的文本值biska torgan son和dream。独热编码将这一列转换为三个二进制列。

再看另一个例子,性别数据的独热编码。原始的性别列包含男性和女性两个类别。独热编码后,原来的一列变成了两列,男性列和女性列,每一行只有一个列为一,其他列为零。让我们更详细的看看这个转换过程,每个原始类别都对应编码后矩阵中的一列。注意矩阵中的模式,每一行只有一个一,其余都是0。这就是为什么叫做独热编码。每次只有一个位置是热的

独热编码有几个重要的优势,首先它消除了类别之间的顺序关系,避免了模型错误地认为某些类别比其他类别更重要。其次,独热编码使得机器学习算法能够有效处理分类数据,特别是对于线性模型和神经网络。第三,它提供了清晰的特征解释性,每个编码后的列都有明确的含义,在实际应用中,我们需要注意一些重要事项。当类别数量很多时,独热编码会创建大量的列,这可能导致维度灾难。尽管如此,独热编码仍然是处理分类变量最常用和最有效的方法之一,特别是在类别数量适中的情况下。

想象一下你是一名老师,需要将学生的成绩等级输入到计算机系统中,但是计算机只能理解数字,不能直接处理文字。标签编码就是解决这个问题的方法。它将每个不同的类别分配一个唯一的整数,让计算机能够理解和处理分类数据。

让我们看一个具体的例子,这里有一个包含团队名称和得分的数据表,我们需要将团队名称转换为数字,以便机器学习模型能够处理。
再看另一个例子,颜色数据也可以通过标签编码转换,红色变成0,绿色变成一,蓝色变成2,每个颜色都有自己独特的数字标识。
标签编码的过程很简单,首先识别所有唯一的类别,然后按顺序为每个类别分配一个从零开始的整数。相同的类别总是得到相同的数字。标签编码有很多优点,它简单高效,节省内存空间,而且大多数机器学习算法都能直接处理数字数据。但是要注意,标签编码会引入数字之间的顺序关系,这在某些情况下可能不合适。

在实际应用中,标签编码广泛用于处理各种分类数据,比如产品类别、地区代码、用户等级等,它是特征工程中最基础也是最重要的技术之一。
想象一下,你正在整理一个巨大的图书馆,你不关心书籍的排列顺序,只想知道每种类型的书有多少本。这就是词袋模型的核心思想。词袋模型英文叫做bag of words,简称boao,是自然语言处理中最基础也是最重要的文本表示方法之一。词袋模型有两个核心特点,第一,它完全忽略单词的顺序和语法结构。第二,它只关注每个单词出现的频率。

让我们通过一个具体的例子来看看词袋模型是如何工作的。假设我们有三个简单的句子,词袋模型的构建过程包括四个步骤。首先收集语料库,然后进行分词,接着统计词频,建立词汇表,最后将文档编码为数值向量。

现在让我们手动演示这个过程。首先我们从三个文档中提取所有不重复的单词,建立词汇表。接下来我们将每个文档转换为向量,向量的每个位置对应词语词汇表中的一个单词数值表示该单词在文档中出现的次数。

词袋模型在实际应用中非常广泛,比如文档分类、情感分析、主题提取等,它为更复杂的文本处理技术奠定了基础。磁带模型的优点是简单易懂,计算效率高,但也有明显的局限性,比如丢失了语序信息,无法捕捉词汇间的语义关系。尽管如此,它仍然是文本特征工程的重要基础。
想象一下,你是一名图书管理员,需要快速找到最能代表每本书内容的关键词。TFIDF就是这样一个智能工具,它能帮助我们识别文档中真正重要的词汇。
TFIDF代表词频逆文档频率,它通过两个关键指标来衡量词汇的重要性,词在单个文档中出现的频率以及该词在整个文档集合中的稀有程度。

首先让我们理解TF及词频,它计算某个词在文档中出现的次数除以文档的总次数,这个指标告诉我们词汇在单个文档中的重要程度。

接下来是IDF逆文档频率,它的作用是降低常见词的权重,提高稀有词的重要性。计算方法是总文档数的对数除以包含该词的文档数的对数TF。

TF-IDF就是将这两个指标相乘,这样既频繁出现又相对稀有的词汇会获得最高的权重。而常见词如的是等会被赋予较低的权重。
让我们通过一个具体的例子来看看TFIDF是如何工作的。假设我们有三个文档,一个关于机器学习,一个关于生学习,一个关于数据科学。

虽然我们计算神经网络,神经网络这个词的TFIDF。
于神经网络这个词,在文档一中出现一次共50个词,所以TF等于0.02。在文档二中也出现一次共六这个词,TF等于0.017,文档三中没有出现IDF的计算。

总共三个文档,其中两个包含神经网络,所以IDF等于log smart约等于0.18。最终文档一的TFIDF为0.02乘以0.18,等于0.0036。
TFIDF的优势在于它能自动识别文档的关键特征词汇,过滤掉常见但无意义的词汇。这使得它在搜索引擎文档分类和推荐系统中得到广泛应用。通过TFIDF,我们将原始文本转换为数值特征向量,每个词汇都有其独特的权重,这为机器学习算法处理文本数据奠定了坚实的基础。
让我们通过一个真实的kaggle竞赛来演示特征工程的完整流程。我们将选择一个健康相关的机器学习竞赛作为案例研究。在开始特征工程之前,让我们先了解完整的机器学习工作流程。特征工程是数据准备阶段的核心环节,现在让我们系统性的演示特征工程的各个步骤。

我们将从数据探索开始,然后进行清洗、选择、构造和变换。
首先处理缺失值是特征工程的关键步骤,不同的填充策略会显著影响模型性能。

让我们看看各种填充方法的效果对比,接下来是类别特征编码,选择合适的编码方法对模型性能至关重要。让我们看看各种编码技术的应用场景。

现在让我们演示完整的特征工程流程,从原始数据开始,经过探索、清洗、变换,最终得到可用于机器学习的特征集。

通过这个实战演示,我们看到了特征工程在kaggle竞赛中的重要作用,系统性的特征工程流程能够显著提升模型性能,是机器学习成功的关键因素。
想象一下,你是一名数据科学家,正在分析一个包含患者健康记录的医疗数据集。突然你发现数据中有很多空白的地方,有些患者的年龄缺失,有些患者的血压读数不完整。

这些缺失的数据就像拼图中丢失的碎片,如果我们直接忽略他们就会失去宝贵的信息。但如果我们能够智能的填补这些空白,就能让我们的机器学习模型做出更准确的预测。缺失值填充策略就是我们用来填补这些数据空白的方法。
今天我们将探索四种主要的填充策略,每种都有其独特的优势和适用场景。

首先是简单填充方法。这就像是用常识来填补空白。对于数值型数据,我们可以用平均值或中位数。对于类别型数据,我们用出现最频繁的值,也就是众数,
K近邻填充更加智能,他会寻找与缺失数据最相似的其他样本,然后用这些邻居的值来预测缺失值,这就像是问你最相似的朋友们,他们在这种情况下会怎么做。
随机森林填充使用使用机器学习算法来预测缺失值,它会训练一个随机森林模型,将其他特征作为输入来预测缺失的特征值。这种方法能够捕捉到复杂的非线性关系。
多重插补是最复杂但也最准确的方法。它不是只填充一次,而是创建多个不同的填充版本,然后将结果平均,这样可以更好的反映缺失值的不确定性。那么这些不同的填充策略效果如何呢?让我们来看一个更真实的性能比较。这个图表显示了在不同类型的缺失数据情况下,各种填充方法的错误率比较。
如何选择合适的填充策略呢?这取决于你的数据特征和业务需求。

简单填充适合快速原型开发,K近邻适合数据量适中的情况,随机森林适合复杂的非线性关系,而多重插补适合对准确性要求极高的场景。最后,记住几个实用的建议,
- 首先,在填充之前要分析缺失数据的模式。
- 其次,总是在验证集上测试填充效果。
- 最后,考虑将缺失值本身作为一个特征,因为缺失模式有时也包含重要信息。
想象一下,你正在为一个电商平台构建推件系统,系统需要处理用户的年龄段、产品类别、品牌偏好等类别特征,但是不同的类别特征需要不同的编码方法。选择合适的类别特征编码方法是特征工程中的关键决策。

让我们探讨影响这个选择的主要因素。首先考虑类别的数量。对于性别这样只有两个类别的低基数特征独热编码是理想选择。但对于城市这样有数百个类别的高基数特征,独热编码会创建过多的稀疏列,此时标签编码或二进制编码更合适

模型类型是另一个关键因素。树模型如随机森林和XG boost能够处理标签编码的叙述关系。而线性模型如逻辑回归需要独热编码来避免假设类别间存在数据关系。

这里展示了7种主要的类别编码方法,每种方法都有其适用场景,独热编码适合低基数特征。标签编码适合有序类别。二进制编码在高基数时节省空间。基于这些因素,我们可以构建一个简单的决策框架。
首先检查类别
 数量,如果少于十个类别,通常选择独热编码。如果类别很多,则考虑标签编码或二进制编码。
数量,如果少于十个类别,通常选择独热编码。如果类别很多,则考虑标签编码或二进制编码。
在实际应用中,我们需要在内存使用训练速度和模型性能之间找到平衡。独热编码虽然性能好,但占用内存多。标签编码速度快,但可能损失信息,二进制编码则提供了一个中间选择。
最后给出几个实用建议,从简单编码方法开始,使用交叉验证来评估效果。考虑特征与目标变量的关系,对于高技术特征可以尝试目标编码等高级方法。记住,没有万能的编码方法,关键是根据具体问题选择最合适的方案。
想象一下,你正在开发一个电影评论情感分析系统,面对大量的文本评论,如何将这些文字转换为机器学习模型能够理解的数字特征呢?这就是文本特征提取与向量化的核心问题。
词袋模型是最基础的文本向量化方法,它将文本表示为词汇的频率向量,忽略词序,但保留词频信息。让我们看一个具体的例子,TFIDF是term frequency embers s stock frequency的缩写,它不仅考虑词频,还考虑词的重要性。TF表示磁屏,IDF表示逆文档频率,用来降低常见词的权重。
不同的文本特征提取方法在实际应用中表现如何呢?让我们通过一个情感分析任务来比较它们的性能。在实际应用中选择合适的文本特征提取方法需要考虑多个因素,数据规模、计算资源、任务复杂度等。让我们总结一下各种方法的特点和适用场景。
想象一下你是一家电商公司的数据科学家,面对海量的用户数据、商品数据和交易记录,你需要构建一个推荐系统来提升用户体验。传统的特征工程需要你手动创建数百个特征,用户的购买频率、商品的平均评分、用户与商品类别的交互特征等等。这个过程既耗时又容易遗漏重要的特征组合。这时候feature tools就像一位经验丰富的特征工程专家来到你身边。它是一个强大的python库,能够自动化特征工程过程,帮你从关系数据中自动生成数千个有意义的特征。

Feature tools的核心是深度特征合成算法,它通过定义实体集和关系,使用聚合和变换原语自动创建新特征。让我们看看它是如何工作的。好,让我们通过一个具体的例子来看看feature tools如何工作。

假设我们有用户表、订单表和商品表,feature tools可以自动发现他们之间的关系并生成特征。Feature tools会自动生成各种聚合特征,比如每个用户的平均订单金额、订单数量、最近购买时间等。它还能创建更复杂的特征,如用户购买的商品类别多样性。使用feature tools生成的特征通常能显著提升模型性能。在我们的电商推荐案例中,模型的准确率从75%提升到了85%,这是一个非常显著的改进。

Feature tools不仅节省了大量的时间和精力,还能发现人类可能忽略的特征组合。他让数据科学家能够专注于更高层次的问题解决,而不是繁琐的特征工程工作。

想象一下你是一位厨师,手中有3种不同的蛋糕配方,每种配方都声称能做出最美味的蛋糕,但是你如何知道哪种配方真正最好呢?在机器学习中,我们面临着同样的挑战,我们有多种特征工程策略,但需要科学的方法来评估哪种策略能让模型表现最佳。

评估特征、工程策略时,我们需要关注多个性能指标,就像评价一位运动员不能只看一下成绩,我们也要从多个角度衡量模型表现。不同的指标反映模型的不同方面。准确率显示整体正确率。精确率关注预测为正的准确性。召回率衡量找出所有正义的能力。F1分数平衡精确率和召回率。
现在让我们比较不同 特征工程策略的实际效果,就像比较不同品牌的产品一样,我们需要建立清晰的对比框架,我们可以创建类似的对比表格,比较原始特征、多项式特征、交互特征等不同策略在各项指标上的表现,帮助我们选择最优方案。
特征工程策略的实际效果,就像比较不同品牌的产品一样,我们需要建立清晰的对比框架,我们可以创建类似的对比表格,比较原始特征、多项式特征、交互特征等不同策略在各项指标上的表现,帮助我们选择最优方案。
现在让我们比较不同特征工程策略的实际效果,就像比较不同品牌的产品一样,我们需要建立清晰的对比框架,我们可以创建类似的对比表格,比较原始特征、多项式特征、交互特征等不同策略在各项指标上的表现,帮助我们选择最优方案。

在实际项目中,我们通常遵循这样的评估流程,首先建立基线模型,然后逐步应用不同的特征工程技术,每次都用交叉验证来评估改进效果。这种系统化的评估方法确保我们的特征工程决策基于可靠的数据,而不是直觉和猜测。通过严格的性能对比,我们能够识别出真正有效的特征工程策略,为模型带来实质性的改进。
特征工程在实际应用中发挥着关
 键作用。今天,我们将通过三个真实案例来展示特征工程如何解决实际问题并提升模型性能。首先看预测性维护案例。想象一家制造工厂拥有数百台昂贵的生产设备传感器收集温度、振动、压力等原始数据,但这些原始数据无法直接预测设备故障。通过特征工程,我们创建了时间窗口特征、趋势特征和异常检测特征,成功将故障预测准确率从65%提升到92%。
键作用。今天,我们将通过三个真实案例来展示特征工程如何解决实际问题并提升模型性能。首先看预测性维护案例。想象一家制造工厂拥有数百台昂贵的生产设备传感器收集温度、振动、压力等原始数据,但这些原始数据无法直接预测设备故障。通过特征工程,我们创建了时间窗口特征、趋势特征和异常检测特征,成功将故障预测准确率从65%提升到92%。

第二个案例是信用卡欺诈检测。银行每天处理数百万笔交易,需要实时识别可疑行为,原始交易数据包括金额、时间、商户等基本信息。特征工程师创建了用户历史行为特征、时间模式特征和地理位置特征。结果显示,70%的企业在过去一年遭受欺诈损失,但通过精心设计的特征工程,欺诈检测率提升了40%,误报率降低了60%。

第三个案例是电信公司的客户流失预测,公司需要提前识别可能离开的客户,以便采取挽留措施。特征工程团队分析了客户的通话记录、账单历史和服务使用模式,创建了行为变化特征、满意度指标和生命周期特征。

这三个案例展示了特征工程的核心价值。将原始数据转化为有意义的预测信号。成功的特征工程需要深入理解业务场景,结合领域知识,并通过迭代优化不断提升模型性能。

经过这段特征工程的学习之旅,我们已经掌握了数据科学中最重要的技能之一。现在让我们回顾所学的知识,并展望特征工程的未来发展方向。
特征工程是一个系统性的过程,从原始数据开始,通过选择、提取和变换,最终生成有价值的特征,为机器学习模型提供洞察。我们学习了特征工程的四大核心技术领域,特征选择帮助我们找到最相关的变量。特征构造让我们创造新的有意义的特征。特征变换确保数据格式适合模型,而文本处理技术则让我们能够处理非结构化数据。

现在,让我们把目光投向未来,看看特征工程技术将如何发展和演进。特征工程的未来充满了令人兴奋的可能性。首先是自动化特征工程,人工智能将能够自动发现和生成最优特征,大大减少人工工作量。实时特征工程将让我们能够处理流数据,为实时决策系统提供及时的特征支持。可解释性的增强将让我们更好的理解特征的重要性和影响,提高模型的透明度。深度学习与特征工程的融合将开启新的可能性,神经网络将能够自动学习复杂的特征表示。
无论技术如何发展,特征工程始终是机器学习成功的关键因素。记住这个重要的原则,好的特征胜过复杂的算法。数据质量决定了模型的上限。特征工程是连接原始数据和机器学习模型的桥梁。特征工程的学习之路永无止境,每个新的数据集都是一次新的挑战和机会。继续探索,持续学习,每个数据集都有其独特的故事,用特征工程的艺术去发现他们。愿你在数据科学的道路上越走越远,创造出更多有价值的洞察。
