LED驱动电路(三)
1、电源分类

如何实现开关电源
大概率(看电流大小,功率20W以上)

2、设计思路与步骤
假如给你一个方案:输入10-20V(额定12V),输出5V/2A.
可以从方案里看出这是一个DC-DC降压电源,所以:
1、从方案里分析,寻找适合的DCDC降压芯片
2、查找相应的数据手册,了解芯片原理
3、参考数据手册,画出电路原理图
4、查看手册,计算和选择电路中元件参数
5、设计PCB,焊接、实验、调试
3、查阅数据手册
1)搜索芯片手册,了解IC特性、参数
百度搜索芯片手册或者去嘉立创商城
立创商城_一站式电子元器件采购自营商城_嘉立创电子商城
假如找到了一款
手册第一页会有概述和主要特点

DCDC转换器芯片的基本功能:
DCDC转换器芯片的核心任务可以概括为一句话:高效、稳定地将一个直流电压值转换为另一个直流电压值。
具体来说,它的基本功能包括:
-
电压转换
-
降压(Buck): 将输入电压(如12V、5V)转换为更低的输出电压(如3.3V、1.2V)。这是最常见的应用。
-
升压(Boost): 将输入电压(如3.7V锂电池)转换为更高的输出电压(如5V、12V)。
-
升降压(Buck-Boost): 无论输入电压是高于、低于或等于输出电压,都能稳定输出一个设定的电压。常用于电池供电设备,当电池电压随着放电而下降时,能维持恒定的输出电压。
-
反相(Inverting): 产生一个负电压(如+5V输入,-5V输出)。
-
-
高效率能量传递
-
与传统的线性稳压器(如LDO)通过“燃烧”多余功率(以热的形式耗散)来降压不同,DCDC转换器采用开关模式。它通过快速打开和关闭(开关)一个MOSFET,并配合电感、电容等储能元件来传递能量,从而极大地减少了能量损耗。效率通常可以达到85%以上,甚至超过95%。
-
-
电压调节与稳定
-
芯片内部有精密的反馈控制环路(误差放大器、参考电压源等)。它会持续监测输出电压,并与一个稳定的内部参考电压进行比较。如果输出电压因负载或输入电压变化而波动,芯片会自动调整开关的时机(占空比),使输出电压牢牢稳定在设定值。
-
-
保护功能
-
现代DCDC芯片通常集成了多种保护功能,以提高系统的可靠性:
-
过流保护(OCP): 当输出电流超过安全值时,限制电流或关闭芯片,防止损坏。
-
过温保护(OTP): 当芯片结温超过安全阈值时,自动关闭输出,温度降低后恢复。
-
欠压锁定(UVLO): 当输入电压过低,无法保证芯片正常工作时,使芯片保持关闭状态,防止异常动作。
-
过压保护(OVP): 监测输出电压,在电压异常过高时采取保护措施。
-
-
DCDC转换器芯片的基本电路
DCDC转换器芯片要实现上述功能,必须与外部元器件构成一个完整的电路。这个基本电路通常被称为“开关电源拓扑”。我们以最常用的降压(Buck)转换器为例,说明其基本电路构成和工作原理。
降压(Buck)转换器基本电路框图
一个典型的异步降压转换器电路主要由以下几部分组成:
(这是一个简化的示意图,实际PCB布局和元件选择非常关键)
核心元器件及其作用:
-
DCDC控制器芯片(IC): 这是整个电路的大脑。它内部包含:
-
开关管(通常是MOSFET)(有些芯片会内置): 图中用开关符号表示,由芯片驱动。
-
误差放大器(有些芯片会内置): 比较反馈电压和内部参考电压。
-
PWM调制器(有些芯片会内置): 根据误差放大器的结果,产生不同占空比的方波信号来控制开关管。
-
振荡器(有些芯片会内置): 提供固定的开关频率。
-
参考电压源(有些芯片会内置): 提供一个非常稳定的电压基准。
-
-
电感(L1): 储能元件。当开关导通时,电能转化为磁能储存起来;当开关关闭时,磁能转化为电能继续向输出端供电。它和电容一起平滑电流,是实现电压转换的关键。
-
输出电容(Cout): 滤波和储能元件。它进一步平滑电感输出的电流,减少输出电压的纹波,并在负载瞬时变化时提供或吸收电流,维持电压稳定。
-
续流二极管(D1)(或在同步整流方案中被另一个MOSFET取代): 提供续流路径。当开关管关闭时,电感中的电流不能突变,二极管为电感电流提供一个持续的回路,防止产生高压尖峰。
-
反馈电阻网络(R1, R2): 设置输出电压。它们组成一个分压器,将输出电压按比例(Vfb = Vout * R2/(R1+R2))反馈给芯片的FB(反馈)引脚。芯片的目标就是让Vfb等于其内部的参考电压(如0.6V或0.8V)。因此,输出电压
Vout = Vref * (1 + R1/R2)。 -
输入电容(Cin): 提供瞬时大电流并滤波。由于开关动作,输入电流是脉冲式的。输入电容放置在芯片附近,可以为开关管提供瞬间的大电流,同时吸收来自输入电源线的噪声,防止干扰前级电路。
简单工作原理(Buck电路):
-
开关导通阶段: 芯片内部开关管闭合(ON)。输入电压 Vin 通过开关管和电感 L1 向负载供电,同时对输出电容 Cout 充电。此时,电流流过电感,电感储存磁能。二极管D1因反偏而截止。
-
开关关断阶段: 芯片内部开关管断开(OFF)。由于电感电流不能突变,它会产生一个反向电动势(左负右正),迫使电流继续按原方向流动。此时,二极管D1正偏导通(续流),为电感电流提供回路,电流流过电感、负载和二极管。
-
循环往复: 芯片以很高的频率(几十kHz到几MHz)重复开关动作。通过控制开关导通时间(Ton)与整个周期(T)的比例,即占空比(D = Ton / T),来调控输送给输出的平均能量。在理想情况下,
Vout = D * Vin。
2)看曲线图

图3就是根据开关时间占空比来选择定时电容的大小


图7可以看出电流限制感应电压会随着环境温度的升高而线性下降。电流限制感应电压除以采样电阻等于限流阈值,当温度升高,输出电流不变,限流阈值越来越小,导致触发限流保护。
图8可以看出待机时的功率。
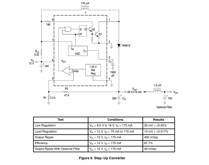
升压电路

线性调整率:175mA额定电流下,输出28V+30mV,30mV/28V=0.05%
负载调整率:输入空载75mA变成175mA,输出电压的最大变化量(波动)仅为 10毫伏。
负载调整率 是衡量电源(尤其是开关电源,如图中所示)在输出电流 发生变化时,维持输出电压 稳定能力的核心性能指标。
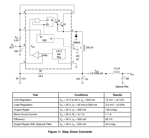
降压电路

7脚设置限流阈值,他接内部的电流采样,用内部电压0.3V/Rsc限流电阻0.33欧姆≈1A->限流1A
Ipk 是一个恒流源,它的主要作用是为芯片内部的峰值电流限制电路提供参考基准。当开关管的电流在导通期间逐渐增大,使得检测信号电压达到 Vref_Ipk时,比较器会立即翻转,强制关闭功率开关管,从而终止本次导通。
工作原理:
刚有输入电压时,电容Co无电压。OSC振荡器产生固定的时钟脉冲,该脉冲被直接送到SR触发器的S端(置位端)。每个脉冲的上升沿都会将触发器置位,使输出为高,从而导通开关管,开始对电感和输出电容充电。
开关管的关断由SR触发器的R端(复位端) 控制。R端的信号来自电流检测电路。在开关管导通后,电感电流线性上升,当电流检测电阻(Rsc)上的电压达到由误差放大器(Comp.)输出设定的阈值时,R端有效,使触发器复位,关断开关管。
进入稳态后,输出电压5V经分压得到反馈电压,与1.25V基准比较。如果输出电压偏高,误差放大器会输出一个更低的阈值电压,这使得开关管会在更小的峰值电流下关断,缩短导通时间,减小占空比,从而使输出电压降低,回归稳定。整个调节过程是通过动态调整每个周期内的关断时刻(峰值电流点) 来实现的,而非简单地完全禁止开关管工作。”
表格
升压 降压 反向

Vsat:开关管饱和压降
VF:输出整流器的正向压降。电感上直流等效电阻的直流电压。
fmin:在选定的 Vin 和 IO 值下的最小期望输出切换频率。
Vripple:电压纹波(根据自己的设计)
电感电流是三角波
根据输出的公式上的降压公式计算出所需元件的参数

buck降压:
电感计算:根据电感的公式电感电压=电感量X电流的变化率以及基尔霍夫电压公,电感量=(输入电压-输出电压-三极管导通压降)÷电流变化率,(当三极管导通时,di=导通电流阈值或峰值 ,电感电流的变化量 di就等于从0上升到 I_pk(switch)。,dt=导通时间因为导通时才用VL)
I_pk(switch) = 2 * I_out(max)(BCM模式下)
在临界导通模式(BCM) 下,电感电流波形是从0开始的三角波。这个三角波的平均值(I_avg) 正好等于其峰值(I_pk) 的一半。即:I_avg = I_pk / 2。
为了确保在最重负载(I_out = I_out(max))时电路也能稳定工作,我们用 I_out(max)来进行计算,设计用这个“最大的平均电流值”作为输入参数,来计算电路中会出现的“峰值电流”,从而正确选择电感、开关管等元件。
输出滤波电容一般是铝电解电容,esr等效电阻比较大,根据公式计算出来容值,再根据容抗公式,求出等效电阻,选取的电容等效电阻不能大于算出来的等效电阻。根据这俩个参数进行电容选型。

提高输出电流
原来的buck电路只能输出1.5A的电流,但是设计要求输出2A,所以要提高输出电流。

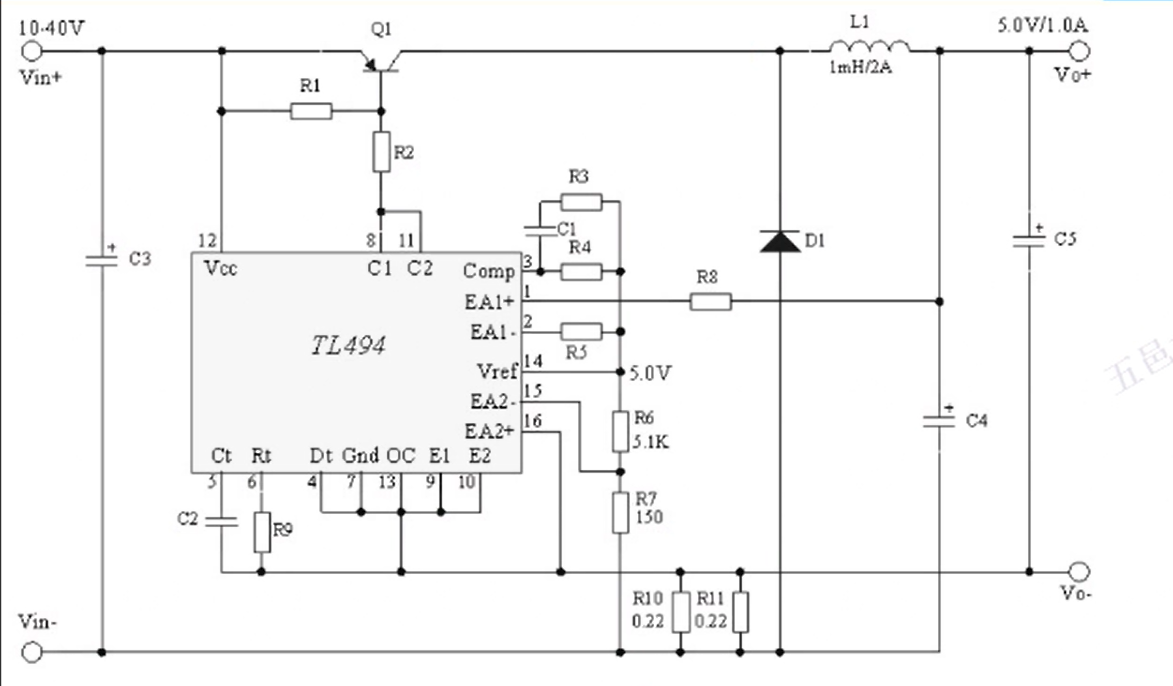
案例:基于TL494的buck稳压恒流电路

EA1(误差放大器)是稳压控制,输出电压与基准电压5V做比较。
EA2(误差放大器)是恒流控制,对基准电压5v进行分压后输入反相端,与输出电流×(R11+R10)做比较。当输出电流×(R11+R10)达到基准电压5v进行分压后R7上的电压,三极管就会截止。(想要调整输出电流阈值可以调整分压电阻的阻值,或者采样电阻(R11和R10)的阻值)。

