【017】旅游网
文章目录
- 一、功能模块说明
- 1.1 用户管理模块
- 1.2 内容管理模块
- 1.3 权限管理模块
- 1.4 系统配置模块
- 1.5 文件管理模块
- 1.6 互动功能模块
- 1.7 通知公告模块
- 1.8 旅游信息服务模块
- 1.9 系统展示模块
- 二、前端技术栈
- 三、项目展示
- 3.1 管理端
- 3.2 前台页面
一、功能模块说明
1.1 用户管理模块

- 管理系统用户信息,包括普通用户和管理员
- 处理用户注册、登录、权限验证等操作
- 维护用户组信息,控制不同用户组的访问权限
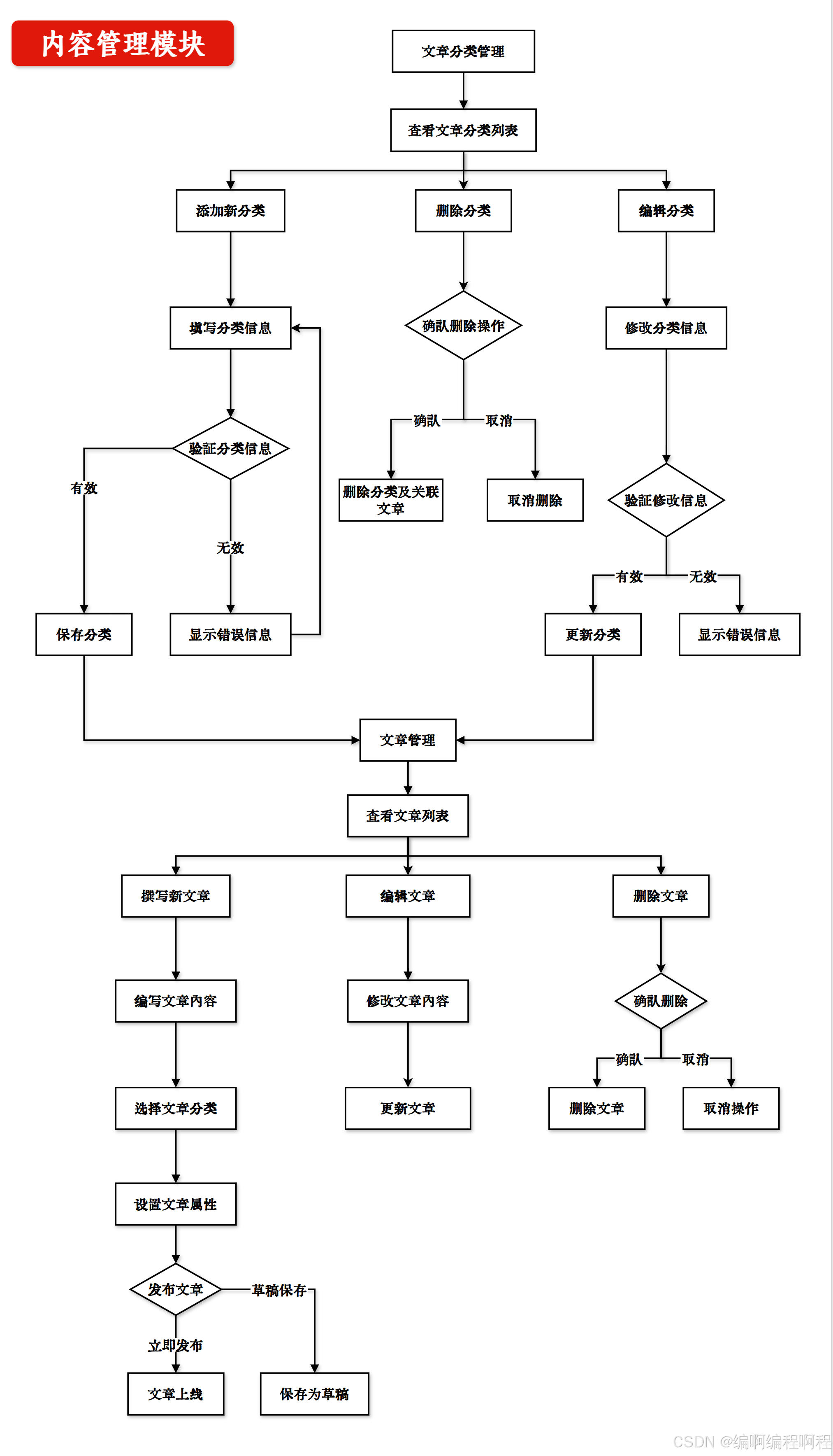
1.2 内容管理模块

- 文章管理:管理网站发布的文章内容,包括文章的增删改查、分类管理
- 文章分类管理:对文章进行分类,支持多级分类结构,便于内容组织和浏览
- 论坛管理:提供论坛功能,用户可以发布和讨论话题
- 论坛分类管理:对论坛板块进行分类管理,组织不同的讨论区域
1.3 权限管理模块

- 管理用户组权限,控制不同用户组对系统功能的访问权限
- 配置模块访问权限,包括增删改查等操作权限
- 管理页面路由权限,控制用户可访问的页面路径
1.4 系统配置模块
- 管理网站基础配置信息
- 配置页面显示参数和系统运行参数
- 维护系统导航菜单结构
1.5 文件管理模块
- 处理文件上传功能
- 管理上传的文件信息和存储路径
- 维护文件元数据信息
1.6 互动功能模块
- 评论系统:用户可以对文章或论坛帖子进行评论
- 点赞功能:用户可以对内容进行点赞操作
- 收藏功能:用户可以收藏感兴趣的内容
- 浏览量统计:统计和记录内容的访问次数
1.7 通知公告模块
- 发布和管理系统公告
- 管理网站通知信息
- 向用户推送重要信息
1.8 旅游信息服务模块
- 提供景区信息管理功能
- 管理酒店信息和预订服务
- 提供门票预订服务
- 集成天气信息服务
1.9 系统展示模块
- 管理网站首页幻灯片展示内容
- 配置页面展示元素和布局
- 控制内容的展示顺序和方式
二、前端技术栈
⬆️ 核心框架
- Vue.js (v2.6.11) - 渐进式JavaScript框架,用于构建用户界面
✅ 状态管理和路由
- Vuex (v3.4.0) - Vue.js应用程序的状态管理模式和库
- Vue
✅ UI组件库
- Element UI (v2.15.0) - 基于Vue 2.0的桌面端组件库
- Bootstrap-Vue (v2.21.2) - Bootstrap v4集成Vue.js的组件库
✅ 富文本编辑器
- vue-quill-editor (v3.0.6) - 基于Quill的Vue富文本编辑器组件
✅ 图片处理
- vue-piczoom (v1.0.6) - Vue图片放大镜组件
✅ HTTP客户端
- axios (v0.21.1) - 基于Promise的HTTP客户端,用于浏览器和Node.js
✅ 构建工具和预处理器
- @vue/cli (v4.5.0) - Vue.js标准工具链
- Less (v3.0.4) 和 less-loader (v5.0.0) - CSS预处理器及其Webpack加载器
- node-sass (v4.14.1) - Node.js绑定LibSass,用于Sass/SCSS编译
✅ 其他工具
- jQuery (v3.6.0) - JavaScript库(尽管Vue项目中通常不推荐使用)
- Swiper (v3.4.2) - 移动端触摸滑动插件(版本较老)
✅ 兼容性配置
- Browserslist - 配置目标浏览器范围,支持主流浏览器的最新两个版本
三、项目展示
3.1 管理端





3.2 前台页面







