CS5653 + FS312:音响充电优选,50W充电解决方案
在便携式电源站、无绳电动工具等设备的 50W 级高功率充电设计中,开发者常面临电压适配难、高功率安全防护不足的痛点—— CS5653 双向升降压充放电控制器,恰好提供针对性解决方案。
该芯片支持 3.8V~32V 宽输入输出电压,可适配 1~6 节锂离子、1~8 节磷酸铁锂电池,通过升降压模式轻松匹配 20V2.5A 等 50W 充电档位,还能通过外置电阻设定最大 5.5A 充电电流,满足功率需求。同时内置 10 位 ADC 实时监测电压电流,集成输入欠压、IC 过温、NTC 电池温度保护等功能,避免高功率工况下的安全风险。
一 CS5653的基础信息

1 典型应用图


2 引脚排列及定义


3 DEMO


二 方案详情
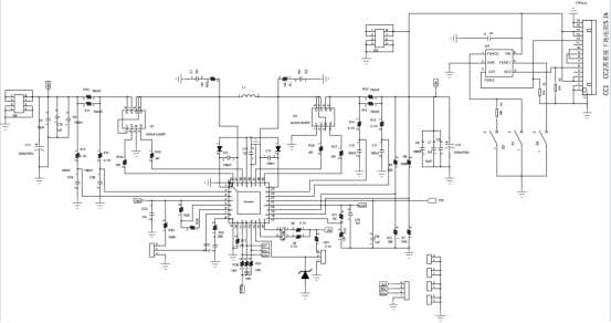
首先是MOS选择,我们推荐使用AGM414和AGM614。 4节锂电池以内的时候使用414, 6节使用的时候使用614。用这种N+N的MOS,可以外5653外面的4个MOS变成两个MOS封装,节省面积,还省钱。记住用15毫欧以内的MOS,CISS越小越好


之后可以外挂协议来使得IC可以快充申请。这里选择FS312。CS5653+FS312的线路图如下:

详细的信息随时联系获取!!!

深圳市上大科技有限公司,充电管理芯片,音频功放芯片,电源管理芯片,移动电源IC,PD电源方案,马达驱动IC
