当前位置: 首页 > news >正文

AI Agent结合机器学习与深度学习在全球气候变化驱动因素预测中的应用

全球气候变化已成为21世纪最严峻的环境挑战,其复杂的驱动因素如温室气体排放、气溶胶浓度、野火、海冰融化以及农业和生态系统变化等,交织影响着全球的气候格局。本课程旨在利用前沿的AI Agent技术和Python编程,系统讲解如何通过机器学习(如K-means、SVM、决策树)与深度学习(如CNN、LSTM)模型,进行全球气候变化驱动因素的数据分析与趋势预测。

内容涵盖数据获取、预处理、建模、训练优化到结果解释的全流程,重点介绍如何下载和处理NASA卫星数据、CMIP6气候数据等多源数据。同时,将介绍如何借助大语言模型(如ChatGPT、Deepseek)辅助Python编程,实现智能化数据处理,如何构建本地专属AI Agent,以支持科研数据分析和政策决策。通过丰富的编程实例和案例(包括野火探测、农作物影响评估、生态环境监测等),掌握在气候变化、农业与生态环境研究中的实际应用技能,并为撰写高质量科研论文打下坚实基础。

前沿技术融合:融合AI Agent技术与Python编程,利用大语言模型(如ChatGPT、Deepseek)辅助数据处理与分析。

多模型集成:结合机器学习(K-means、SVM、决策树)与深度学习(CNN、LSTM)方法,对气候驱动因素进行全面预测。

多源数据应用:深入介绍NASA卫星数据、CMIP6气候数据等多种数据源的下载、预处理与分析。

实战案例丰富:通过野火探测、农作物影响评估、生态环境监测等实际项目,帮助大家掌握理论与实践技能。

数据科学全流程:指导从数据获取、清洗、建模、训练优化到结果解释的完整数据科学流程。

科研成果助力: 如何利用神经网络图生成工具,辅助撰写高质量科研论文。

专题一、气候变化驱动因素与数据科学基础

1.1、气候变化

全球气候变化

中国碳中和计划

CMIP6气候数据简介

1.2、相关驱动因素导致全球全球气候变化

温室气体排放

云和气溶胶

火灾

生态环境

农业生产

图片

1.3、ChatGPT的简介和应用

ChatGPT的简介(t通过AI Agent的方式介绍)

ChatGPT的使用

ChatGPT的Prompt的模板(Elavis Saravia框架和CRISPE框架)

图片

1.4、不同大模型对比

ChatGPT、Gemini、Deepseek、Claude、Grok等介绍并对比(什么事TOKENS、WindowContext、API调用费用)

图片

图片

1.5、气候数据科学的应用

数据科学在气候变化研究中的作用

机器学习和深度学习分析气候数据,预测气候变化趋势

数据科学流程,包括数据获取、清洗、建模和结果解释

专题二、Python数据处理和可视化

2.1、Python环境的安装(Anaconda环境安装,虚拟环境的配置,Jupyter Notebook安装)

2.2、Python相关库原理介绍(Numpy,Pandas,Matplotlib,Cartopy,Pyhdf)

2.3、Jupyter Notebook实操:

Numpy库(最小值,最大值,平均值,标准差,NaN数据)

Matplotlib库(折线图,散点图,饼状图,热力图)

Pandas库(数据读取)

Cartopy库(投影方式;分辨率,海岸线,河流,国界线;轨迹线;截取区域)

Pyhdf库(读取卫星数据)

图片

专题三、机器学习模型

3.1机器学习的分类

监督学习(Supervised Learning)

图片

非监督学习(Unsupervised Learning)

图片

3.2监督学习

监督回归算法(Regression Algorithms)

线性回归(Linear Regression)

多项式回归(Polynomial Regression)

监督分类算法(Classification Algorithms)

逻辑回归(Logistic Regression)

K最近邻(K-Nearest Neighbors, KNN)

支持向量机(Support Vector Machines, SVM)

图片

决策树(Decision Trees)

图片

随机森林(Random Forests)

图片

梯度提升机(Gradient Boosting Machines, GBM)

图片

3.3 非监督学习

聚类算法(Clustering Algorithms)

K-means聚类

图片

层次聚类(Hierarchical Clustering)

图片

降维技术(Dimensionality Reduction)

主成分分析(Principal Component Analysis, PCA)

图片

案例:不同汽车类型对气温的影响(甲烷、二氧化碳、水气)

图片

3.4模型评估指标

回归指标(MSE、RMSE、MAE、R²)

分类指标(Accuracy、Precision、Recall、F1-Score)

3.5 ARIMA(自回归差分移动平均)

ARIMA是时间序列分析与预测的统计模型。它可以用于处理平稳时间序列和非平稳时间序列,通过捕捉时间序列中的自相关和趋势信息来进行预测。

案例:温室气体浓度的时序分析与预测(甲烷、二氧化碳、水气)

图片

专题四、深度学习模型

4.1神经网络基础(Artificial Neural Networks, ANN)

4.2深度学习框架:TensorFlow和PyTorch

4.3卷积神经网络(Convolutional Neural Networks, CNN)

图片

4.4 循环神经网络(Recurrent Neural Networks, RNN)

图片

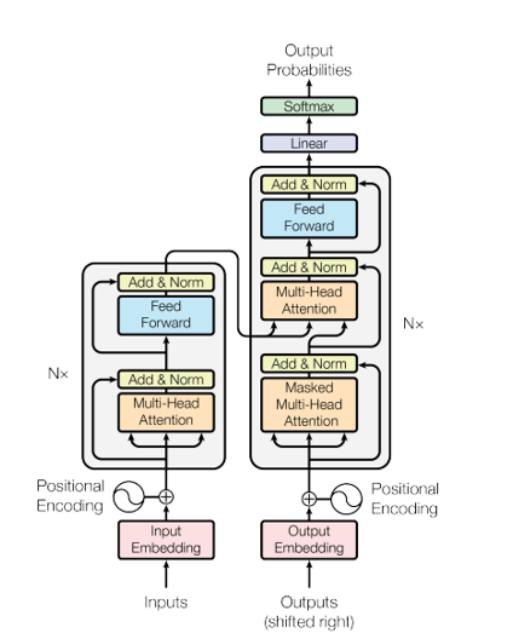
4.5 长短期记忆网络(Long Short-Term Memory, LSTM,Transformer模型)

图片

图片

4.6 使用NN-SVG、torchviz、ChatGPT画神经网络图图,辅助科研论文撰写。

图片

图片

专题五、实战

5.1、全球气候变化相关数据集下载与处理(MERRA2气溶胶、MODIS气溶胶、MODIS海冰、MODIS叶绿素、CALIPSO气溶胶、AERONET气溶胶)

图片

图片

5.2、CMIP6数据集下载和处理案例

图片

5.3、野火气溶胶探测识别(R-CNN)

图片

5.4、气候变化对农作物的影响(农作物生产)

图片

图片

专题六、LLM大模型与AI Agent的相关特征

6.1、AI Agent基础: 以AlphaGo为例解析AI Agent的原理。

6.2、大语言模型优势: 探讨ChatGPT、Deepseek、grok-3等模型如何成为AI Agent的大脑。

6.3、如何通过LLM大模型构建自己的AI Agent,整合气候数据分析与科研需求。

图片

6.4、 演示如何利用AI Agent进行智能数据处理与决策支持

图片

专题七、通过LLM大模型建立自己的AI Agent

7.1、本地大模型下载与配置: 安装Ollama等本地大语言模型。

图片

7.2、使用Prompt训练本地大模型

图片

7.3、构建并训练专属AI Agent,实现与Python的无缝对接

7.4、API接口应用: 利用ChatGPT API进行模型调用,并调用DALL-E-3绘图。

图片

7.5、通过LLM大模型训练自己专属的AI Agent(机器学习、深度学习、气候变化等专属AI Agent)

专题八、几种大语言模型对比

8.1、大语言模型对比: 分析ChatGPT、Deepseek和grok-3在科研与开发中的不同优势与应用场景。

8.2、 总结重点内容与核心技能。

8.3、未来展望: 探讨大模型在气候变化领域的进一步应用与研究方向。

http://www.dtcms.com/a/517008.html

相关文章:

  • 基于 GEE 使用 OTSU 算法赋能遥感水体自动化提取:从自动阈值计算到高效分割的水体自动分割方案
  • 网站开发的项目总结汕头网站建设方案开发
  • 网站做好了怎么做后台wordpress设置弹窗
  • jsp租房网站开发门户网站系统建设项目招标书
  • PL2303TA不支援WINDOWS 11及后续版本,请洽询购买厂商[已解决]
  • Flink 的 checkpoint 对 key state 是怎么样存储的?
  • 辛集市住房和城乡建设厅网站焦作网站建设设计公司
  • 电子商务网站建设有什么意义重庆网站建设途锦科技
  • 【回眸】英语自我介绍(头马俱乐部版)
  • Python技巧:负数的16进制补码
  • 昆山建设局网站首页网站培训公司
  • 南充做网站建网站 网站内容怎么做
  • 力扣热题100道之189轮转数组
  • AutoGen框架入门:5个核心概念搭建智能体协作系统
  • MySQL 慢查询诊断与 SQL 优化实战指南(适配 MySQL 8.4 LTS)
  • wordpress 上传svg南通seo网站推广费用
  • 蓝桥杯-16955 岁月流转
  • 每日一个网络知识点:应用层WWW与HTTP
  • 个人网站建设实验心得投资公司取名字大全
  • 欧美网站建设公司东莞专业的网站制作有哪些
  • xtuoj Candy
  • 襄阳大摩网站建设网站开发者所有权归属
  • 一条龙网站建设价格编程应用
  • StarsNote 1.1.0测试版
  • Java--网络原理
  • 2025-10-21 XiaoQuQu 的 2025 CSP-S 第二轮模拟 ROUND2 补题
  • react中的受控组件与非受控组件
  • iOS的动态库和静态库的差异区别以及静态库的好处
  • Word文档中打勾和打叉的三种方法
  • 基于微信小程序的高校班务管理系统【2026最新】