当前位置: 首页 > news >正文

STM32CubeMX

1、STM32CubeMX简介

STM32CubeMX是ST开发的一款图形配置工具,可通过配置自动生成初始化代码
官网地址:https://www.st.com/en/development-tools/stm32cubemx#documentation
链接: link

2、工程建立

点击file->new project
在这里插入图片描述
part number处输入芯片型号
在这里插入图片描述
时钟模块配置
在这里插入图片描述
时钟系统配置
在这里插入图片描述
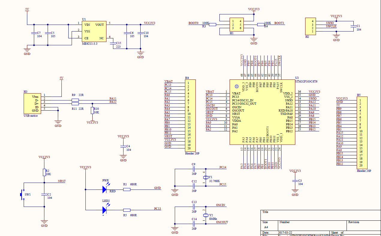
根据stm32f103c8t6原理图,配置系统时钟
在这里插入图片描述
配置引脚(以PC13为例)
点击PC13,选择GPIO_OUTPUT
在这里插入图片描述
分别点击123,即可配置PC13的输出模式在这里插入图片描述
内核配置
设置debug模式
在这里插入图片描述
设置中断优先级
在这里插入图片描述
生成工程
在这里插入图片描述
在这里插入图片描述

http://www.dtcms.com/a/511644.html

相关文章:

  • 网站实现搜索功能四川建设安全协会网站
  • spark组件-spark core(批处理)-rdd特性-内存计算
  • 算法练习:双指针专题
  • 关于comfyui的triton安装(xformers的需求)
  • 爬虫+Redis:如何实现分布式去重与任务队列?
  • 烘焙食品网站建设需求分析wordpress生成静态地图
  • 区块链——Solidity编程
  • OpenSSH安全升级全指南:从编译安装到中文显示异常完美解决
  • 数据结构的演化:从线性存储到语义关联的未来
  • 爱博精电AcuSys 电力监控系统赋能山东有研艾斯,铸就12英寸大硅片智能配电新标杆
  • 基于AI与云计算的PDF操作工具开发技术探索
  • LeetCode 404:左叶子之和(Sum of Left Leaves)
  • 中小企业网站建设论文高端制作网站技术
  • 电子报 网站开发平面设计培训机构排行
  • 无人系统搭载毫米波雷达的距离测算与策略执行详解
  • Adobe Acrobat软件优化配置,启用字体平滑和默认单页连续滚动
  • 测试题-3
  • win10 win11搜索框空白解决方案
  • Linux系统:多线程编程中的数据不一致问题与线程互斥理论
  • 遇到oom怎么处理?
  • jenkins流水线项目部署
  • 网口学习理解
  • 企业网站 阿里云招聘网站开发
  • 证书兼职的人才网站高明网站设计
  • 用c语言写一个nes游戏模拟器
  • RTCM消息
  • 网络营销从网站建设开始搜索引擎优化的主要特征
  • 2025 年中国医疗行业 OA 办公系统使用情况调研报告
  • 亚信安全连续九年登顶身份和访问管理软件第一,终端安全领跑
  • 中石油工程建设公司网站二手书网站的建设规模