当前位置: 首页 > news >正文

高性能组件_线程内存redis_Mysql_内存序_malloc




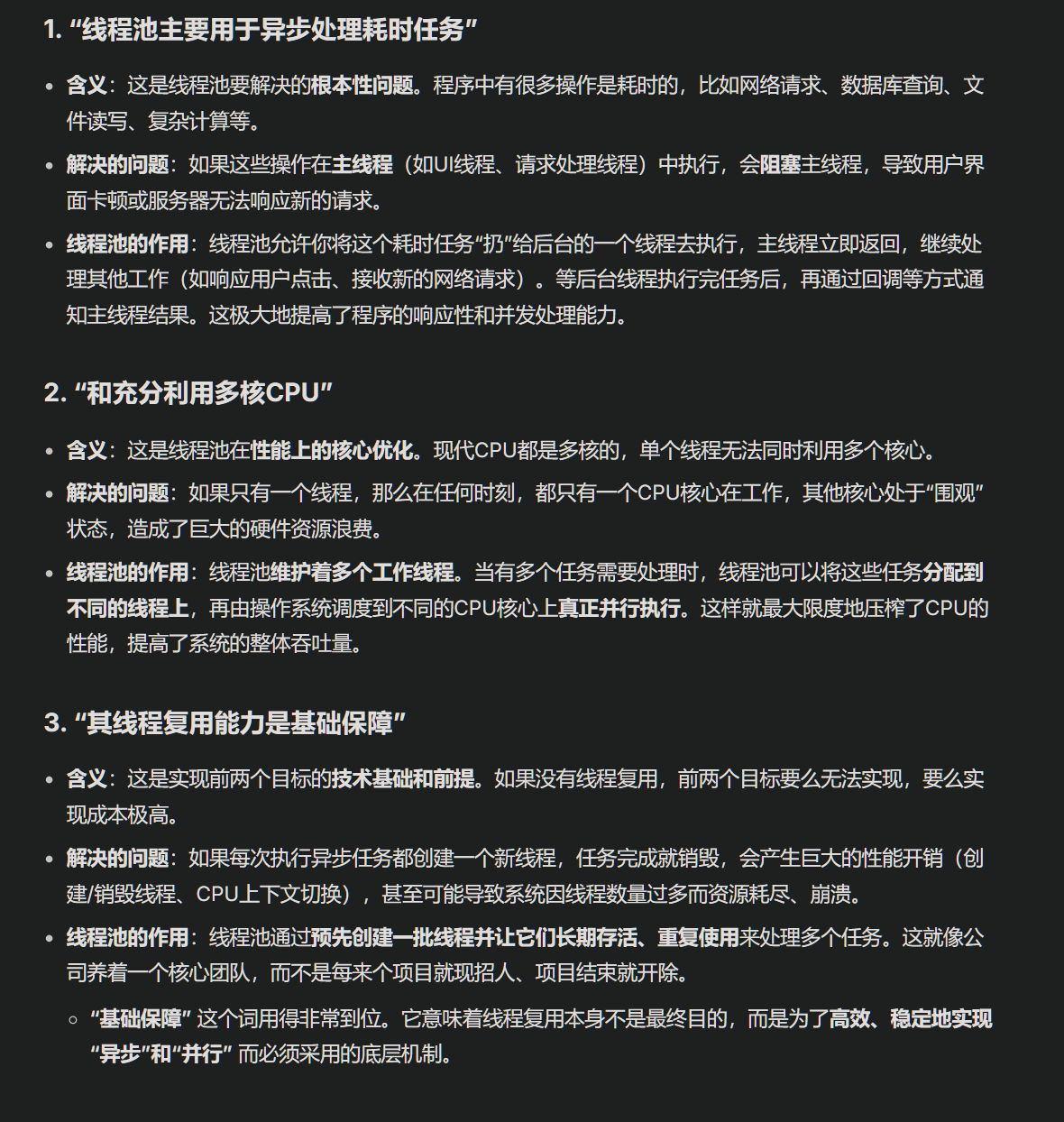
目的(Why):异步处理、并行计算(提升响应性和吞吐量)
手段(How):线程复用(降低成本、保障稳定性)



逻辑核心:通过超线程技术,将一个物理核心虚拟成两个逻辑核心,让一个物理核心能够同时管理两个线程的状态
如果是 IO 密集型(网络请求、数据库查询、文件读写、复杂计算
),那就是需要两倍,至少要两倍的 CPU 核心数,因为一个需要在内核里面处理,另外一个需要在我们的用户态去进行处理,具体还是看qps因为具体还是要看具体测试数据之后的单位时间内处理任务的个数再做判断







 


select poll   epoll

select/poll



痛点:

  1. 将完整的连接列表从用户空间拷贝到内核空间。

  2. 内核需要线性遍历整个列表来检查状态。


epoll 通过在内核维护一个动态的监视表,并仅返回就绪的事件,实现了高性能的 IO 多路复用,其效率不会随着连接数的增加而线性下降





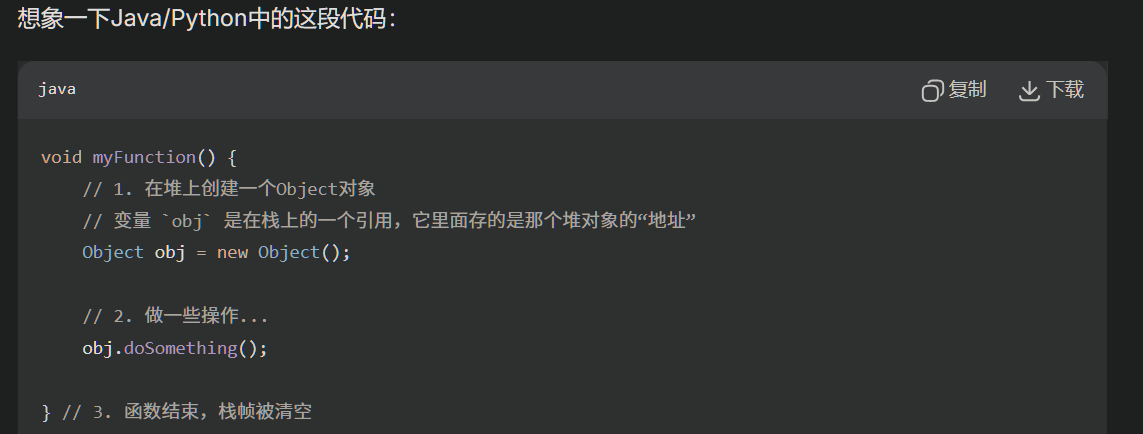
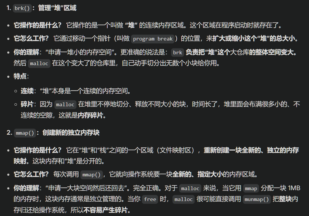
堆和栈的区别:

  • :用于管理程序的 “执行流”。它关心的是函数如何调用、如何返回。它高效、自动,但僵化。

  • :用于管理程序的 “数据”。它关心的是数据如何被创建、如何共享、以及何时销毁。它灵活、强大,但需要手动管理,代价高。

虚函数的作用:




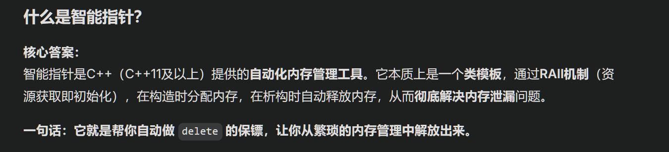
核心解决方案:利用 RAII 机制,将内存资源的生命周期与对象的生命周期绑定。|

死锁的几个条件

http://www.dtcms.com/a/511511.html

相关文章:

  • 2025年前端技术全景指南:从基础到架构的实战手册
  • RuoYi/ExcelUtil修改(导入excel表时,表中字段没有映射上数据库表字段)
  • C++ 分治 快排铺垫 三指针 力扣 75.颜色分类 题解 每日一题
  • 预测算法:股票数据分析预测系统 股票预测 股价预测 Arima预测算法(时间序列预测算法) Flask 框架 大数据(源码)✅
  • 门户网站需要多少空间如何引流被动加好友微信
  • 网站的 联系我们怎么做关键词优化难易
  • 【Java】基于 Tabula 的 PDF 合并单元格内容提取
  • Android 系统的进程模型
  • vue2实现pdf预览兼容低版本浏览器
  • Android Compose 状态的概念
  • spark组件-spark core(批处理)-rdd持久化机制
  • 安全驾驶 智在掌控|腾视科技ES06终端,为车辆运营赋能
  • el-table 表格嵌套表格
  • 云南网站建设首选才力东营注册公司
  • 非对称密码算法分析技术深度剖析及未来展望
  • Arduino IDE下载安装汉化教程(附安装包,图文并茂)
  • 本地转移新分支到新仓库
  • GaussDB慢sql信息收集和执行计划查看
  • AWS IoT Core 监控与告警优化实战报告
  • 我的第一个开源项目【IOT-Tree Server】
  • 如何选择合适的倾角传感器厂家的产品以满足物联网监测需求?
  • 基于物联网与云计算的园区能耗管理平台构建与实践
  • Markdown 用法要点
  • 网站搭建功能需求wordpress安装怎么填
  • 网络原理:TCP协议
  • timm教程翻译:(六)Data
  • VSCode + AI Agent实现直接编译调试:告别Visual Studio的原理与实践
  • 【设计模式】建造者模式(Builder)
  • DeepSeek-OCR:把长文本“挤进图片”的新思路
  • 计算机做网站开题报告网页的六个基本元素