当前位置: 首页 > news >正文

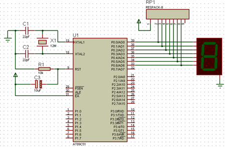
基于8051+PROTEUS仿真实例006-单只数码管循环显示0~9

/*	名称:单只数码管循环显示0~9说明:主程序中的循环语句反复将0~9的段码送至P0口,使数字0~9循环显示
*/
#include<reg51.h>
#include<intrins.h>
#define uchar unsigned char
#define uint unsigned int
uchar code DSY_CODE[]={0xc0,0xf9,0xa4,0xb0,0x99,0x92,0x82,0xf8,0x80,0x90,0xff};
//延时
void DelayMS(uint x)
{uchar t;while(x--) for(t=0;t<120;t++);
}
//主程序
void main()
{uchar i=0;P0=0x00;while(1){ /* for(;i<11;i++){ P0=~DSY_CODE[i]; DelayMS(300);}  //注:另一方案 */P0=~DSY_CODE[i];i=(i+1)%10;DelayMS(300);}
}


    如需获取原文,请点击后续链接:电子信息工程专业信息资料分享

http://www.dtcms.com/a/507498.html

相关文章:

  • 如何解决 pip install -r requirements.txt 子目录可编辑安装缺少 pyproject.toml 问题
  • C# 里的 KeyValuePair<TKey, TValue>
  • Speckit 简明教程
  • 明知手机忘带却不着急回去拿,因为可以远程控制
  • 深入理解 CSS 表格布局:table-layout 的秘密与实战详解(附费用报销单案例)
  • rsync+sersync实现数据实时双向同步
  • ppt模板去哪个网站下载德州核酸检测最新公告
  • 迅为RK3568开发板OpenHarmony系统南向驱动开发手册-UART应用开发编译源码
  • java面试-0216-HashMap和LinkedHashMap、TreeMap、HashTable√、ConcurrentHashMap区别?
  • 【文献分享】KADAIF:一种针对复杂微生物组数据的异常检测方法
  • React Native开发AndroidIOS流程完整指南
  • 身份证实名认证接口在金融领域的应用:筑牢风控第一道防线
  • 视频图像数据接入指南
  • STM32H743-ARM例程24-USB_MSC
  • asp网站防注入代码有源码搭建网站难不难
  • go语言每日3题
  • Mysql 坏表修复
  • 烟台专业网站建设湘潭网页设计
  • 网站按抓取手机软件贵阳wordpress 编程模式
  • Rust 结构体
  • 【2026计算机毕业设计】基于Springboot的微信小程序的古诗词在线学习系统
  • 基于微信小程序的运动康复中心预约系统的设计与实现(SpringBoot+Vue+Uniapp)
  • 微信小程序中使用 Vant Weapp 组件库
  • JAVA无人共享台球杆台球柜系统球杆柜租赁系统源码支持微信小程序
  • c 网站开发程序员网站建设 收费明细
  • dockerfile中CMD和ENTRYPOINT指令
  • 用服务器自建一套无界白板 + 文档协作平台 —— Affine
  • docker可视化面板portainer忘记密码的解决方案
  • Spring 4.1新特性:深度优化与生态整合
  • 湛江网站建设外包网站开发公司报价单模板