当前位置: 首页 > news >正文

STM32H743-ARM例程24-USB_MSC

目录

  • 实验平台
  • USB简介
  • MSC
  • OTG_HS
    • OTG主要特性
    • USB_OTG_HS原理图
  • STM32CubeMX生成工程
  • 实验代码
  • 实验现象

实验平台

硬件:银杏科技GT7000双核心开发板-ARM-STM32H743XIH6,银杏科技iToolXE仿真器
软件:最新版本STM32CubeH7固件库,STM32CubeMX v6.10.0,开发板环境MDK v5.35,串口工具putty

USB简介

  USB,是英文UniversalSerialBUS(通用串行总线)的缩写,而其中文简称为“通串线,是一个外部总线标准,用于规范电脑与外部设备的连接和通讯。是应用在PC领域的接口技术。USB接口支持设备的即插即用和热插拔功能。USB是在1994年底由英特尔、康柏、IBM、Microsoft等多家公司联合提出的。
  USB发展到现在已经有USB1.0/1.1/2.0/3.0等多个版本。目前用的最多的就是USB1.1和USB2.0,USB3.0目前已经开始普及。STM32H750自带的USB符合USB2.0规范。
  标准USB共四根线组成,除VCC/GND外,另外为D+和D-,这两根数据线采用的是差分电压的方式进行数据传输的。在USB主机上,D-和D+都是接了15K的电阻到地的,所以在没有设备接入的时候,D+、D-均是低电平。而在USB设备中,如果是高速设备,则会在D+上接一个1.5K的电阻到VCC,而如果是低速设备,则会在D-上接一个1.5K的电阻到VCC。这样当设备接入主机的时候,主机就可以判断是否有设备接入,并能判断设备是高速设备还是低速设备。接下来,我们简单介绍一下STM32的USB控制器。
  STM32H750系列芯片自带有2个USB OTG,其中USB1是高速USB(USB1 OTG HS);USB2是全速USB(USB2 OTG FS),高速USB(HS)需要外扩高速PHY芯片实现。

MSC

  USB MSC 的全称是 USB Mass Storage Class,即 USB 大容量存储设备类。它是 USB 标准中定义的一个设备类,其核心目的是为了让主机(如电脑)能够以一套标准化的协议来访问各种各样的存储设备,而无需为每个设备单独安装特定的驱动程序。
MSC特点:

  1. 极高的兼容性:得益于标准化,从 Windows、macOS、Linux 到智能电视、车载系统,几乎所有带 USB 口的设备都原生支持 MSC,实现“开箱即用”。
  2. 对主机要求低:主机只需实现通用的 MSC 驱动,无需关心存储设备使用的是 NAND Flash、微硬盘还是其他任何介质。
  3. 使用简单:用户看到的就是一个普通的磁盘,可以直接进行拖拽文件等操作。

  STM32H743在实现MSC通信时,需要用到FatFsWENJXITONG,来管理存储介质上的数据。文件传输涉及到文件的创建、读取、写入、删除等操作,这些操作可以通过USB主机发送指令来实现。
主要步骤包括:

  1. 初始化文件系统:在固件中初始化FatFs或类似的文件系统
  2. 文件系统挂载:将存储介质挂载到文件系统上,是设备能够开始文件操作
  3. 文件操作接口:提供接口函数来执行打开、读取、写入、关闭等文件操作
  4. 命令处理:更加USB主机发送的SCSI命令,通过文件系统进行相应的文件操作

  通过这些步骤STM32H743可以对大容量存储设备进行高效的管理,使得通过USB接口进行文件传输变的可行。

OTG_HS

  USB OTG(On-The-Go)是一种支持双角色(主机和从机)的USB控制器,广泛应用于嵌入式系统中。STM32系列微控制器提供了多种USB OTG模块,支持全速(Full-Speed)和高速(High-Speed)通信,适用于多种场景,如读写U盘、USB键盘/鼠标、虚拟串口(CDC)、HID设备等。
  STM32H7中存在两个OTG_HS模块(OTG_HS1和OTG_HS2)。尽管他们都可以编程为HS操作,但只有OTG_HS1具有可访问的ULPI接口,因此允许使用外部HS收发器进行高速操作。
在这里插入图片描述
在这里插入图片描述

OTG主要特性

主要特性可分为三类:通用特性、主机模式特性和从机模式特性。
(1) 通用特性
OTG_HS接口的通用特性如下:

  • 经USB-IF认证,符合通用串行总线规范第2.0版
  • OTGHS支持以下PHY接口:
    • 片上全速PHY
    • 连接外部全速PHY的I2C接口
    • 连接外部高速PHY的ULPI接口
  • 模块内嵌的PHY还完全支持定义在标准规范OTG补充第2.0版中的OTG协议
    • 支持A-B器件识别(ID线)
    • 支持主机协商协议(HNP)和会话请求协议(SRP)
    • 允许主机关闭VBUS以在OTG应用中节省电池电量
    • 支持通过内部比较器对VBUS电平采取OTG监控
    • 支持主机到从机的角色动态切换
  • 可通过软件配置为以下角色:
    • 具有SRP功能的USBHS从机(B器件)
    • 具有SRP功能的USBHS/LS主机(A器件)
    • USBOn-The-Go全速双角色设备
  • 支持HSSOF和LSKeep-alive令牌
    • SOF脉冲可通过PAD输出
    • SOF脉冲通过内部连接到定时器(TIMx)
    • 可配置的帧周期
    • 可配置的帧结束中断
  • OTG_HS内嵌DMA,并可软件配置AHB的批量传输类型。
  • 具有省电功能,例如在USB挂起期间停止系统、关闭数字模块时钟、对PHY和DFIFO电源加以管理。
  • 具有采用高级FIFO控制的4KB专用RAM:
    • 可将RAM空间划分为不同FIFO,以便灵活有效地使用RAM
    • 每个FIFO可存储多个数据包
    • 动态分配存储区
    • FIFO大小可配置为非2的幂次方值,以便连续使用存储单元
  • 一帧之内可以无需要应用程序干预,以达到最大USB带宽。
  • 它支持电池充电规范第1.2版中介绍的充电端口检测(仅限FSPHY收发器

(2) 主机(Host)模式特性
OTG_HS接口在主机模式下具有以下主要特性和要求:

  • 通过外部电荷泵生成VBUS电压。
  • 多达16个主机通道(又称之为管道):每个通道都可以动态实现重新配置,可支持任何类型的USB传输。
  • 内置硬件调度器可:
    • 在周期性硬件队列中存储多达16个中断加同步传输请求
    • 在非周期性硬件队列中存储多达16个控制加批量传输请求
  • 管理一个共享RxFIFO、一个周期性传输TxFIFO和一个非周期性传输TxFIFO,以有效使用USB数据RAM。

(3) 从机(Slave/Device)模式特性
OTG_HS接口在从机模式下具有以下特性:

  • 1个双向控制端点0
  • 8个IN端点(EP),可配置为支持批量传输、中断传输或同步传输
  • 8个OUT端点,可配置为支持批量传输、中断传输或同步传输
  • 管理一个共享RxFIFO和一个Tx-OUTFIFO,以高效使用USB数据RAM
  • 管理多达9个专用Tx-INFIFO(分别用于每个使能的INEP),以降低应用程序负荷
  • 支持软断开功能。

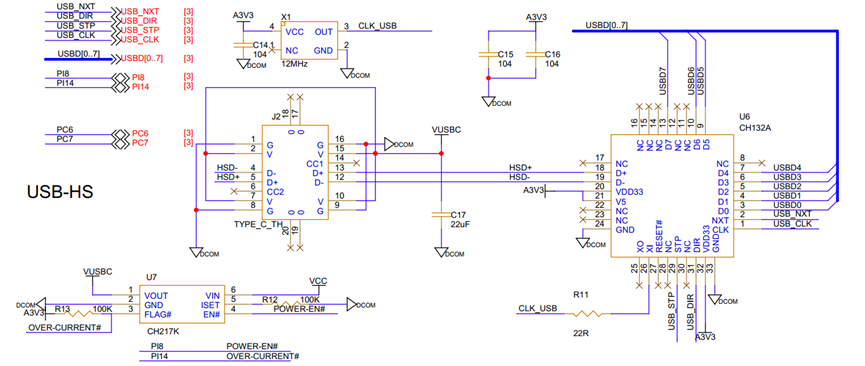
USB_OTG_HS原理图

在这里插入图片描述

STM32CubeMX生成工程

我们参考前面章节STM32H743-结合CubeMX新建HAL库MDK工程,打开CubeMX软件,重复步骤不再展示。我们来看配置USB部分和FATFS部分配置如下图所示:
USB配置
在这里插入图片描述
在这里插入图片描述
FATFS配置
在这里插入图片描述
时钟配置
在这里插入图片描述
在这里插入图片描述

实验代码

1. 主函数

int main(void)
{MPU_Config();HAL_Init();SystemClock_Config();MX_GPIO_Init();MX_USART6_UART_Init();MX_FATFS_Init();MX_USB_HOST_Init();uart6.printf("This is the USB Mass Storage Class test interface!\r\n\r\n");   uart6.initialize(115200);uart6.printf("\x0c");uart6.printf("\033[1;32;40m");while (1){MX_USB_HOST_Process();//USB主机处理函数}
}

2. USB_HOST初始化函数

void MX_USB_HOST_Init(void)
{/* 初始化主机库,添加支持的类并启动该库 */if (USBH_Init(&hUsbHostHS, USBH_UserProcess, HOST_HS) != USBH_OK){Error_Handler();}if (USBH_RegisterClass(&hUsbHostHS, USBH_MSC_CLASS) != USBH_OK){Error_Handler();}if (USBH_Start(&hUsbHostHS) != USBH_OK){Error_Handler();}
}

3. USBH_UserProcess函数

void MX_USB_HOST_Process(void)//USB主机用户回调函数
{USBH_Process(&hUsbHostHS);//调用USB主机的处理函数
}//在下面函数中完成挂载文件系统、打开文件、设置文件指针位置、写入数据、读取数据等操作
static void USBH_UserProcess  (USBH_HandleTypeDef *phost, uint8_t id)
{/* USER CODE BEGIN CALL_BACK_1 */int i,j;static FRESULT res;unsigned char write_buffer[512];unsigned char read_buffer[512];unsigned int counter;
switch(id){case HOST_USER_SELECT_CONFIGURATION:break;case HOST_USER_DISCONNECTION:Appli_state = APPLICATION_DISCONNECT;break;case HOST_USER_CLASS_ACTIVE:Appli_state = APPLICATION_READY;//f_mountres = f_mount(&fatfs,"0:",1);if(res != RES_OK){USBH_UsrLog("\r\nf_mount error!");while(1){LED_ON;HAL_Delay(500);LED_OFF;HAL_Delay(500);         }}else{USBH_UsrLog("\r\nf_mount successful!");}   //f_openfor(i = 0; i < 512 ; i ++)write_buffer[i] = i % 256;res = f_open(&file,"0:/test.txt",FA_READ | FA_WRITE | FA_OPEN_ALWAYS);   //打开驱动器0上的源文件if(res != RES_OK){USBH_UsrLog("f_open error!");while(1){LED_ON;HAL_Delay(500);LED_OFF;HAL_Delay(500);         }}else{USBH_UsrLog("f_open successful!");}//f_lseekres = f_lseek(&file,0);if(res != RES_OK){USBH_UsrLog("f_lseek error!");while(1){LED_ON;HAL_Delay(500);LED_OFF;HAL_Delay(500);         }   }else{USBH_UsrLog("f_lseek successful!");}//f_writeres = f_write(&file,write_buffer,512,&counter);if(res != RES_OK || counter != 512){USBH_UsrLog("f_write error!");while(1){LED_ON;HAL_Delay(500);LED_OFF;HAL_Delay(500);         }}else{USBH_UsrLog("f_write successful!");}//f_lseekres = f_lseek(&file,0);if(res != RES_OK){USBH_UsrLog("f_lseek error!");while(1){LED_ON;HAL_Delay(500);LED_OFF;HAL_Delay(500);         }   }else{USBH_UsrLog("f_lseek successful!");}//f_readres = f_read(&file,read_buffer,512,&counter); if(res != RES_OK || counter != 512){USBH_UsrLog("f_read error!");while(1){LED_ON;HAL_Delay(500);LED_OFF;HAL_Delay(500);         }   }else{USBH_UsrLog("f_read successful!");}f_close(&file);USBH_UsrLog("read data:");for(i = 0;i < 32;i++){for(j = 0; j < 16; j ++)uart6.printf("%02X ",read_buffer[i*16+j]);uart6.printf("\r\n");}   break;case HOST_USER_CONNECTION:Appli_state = APPLICATION_START;break;default:break;}
}

注:在CubeMX配置USB中USBH_DEBUG_LEVEL(USBH Debug Level)我们选择的是1,即等级1,在生成的工程文件usbh_conf.h中有DEBUG打印信息重定义,默认的是printf,我们用的是uart6,所以我们需要再修改下usbh_conf.h,这样我们的代码运行后就可以从uart6打印USB的操作文件系统的信息了。
在这里插入图片描述

实验现象

用putty串口终端打开串口,将U盘插入底板USB-HS口(USB-HS接口是type-c,需要一个type-c转USB线),显示如下
在这里插入图片描述

http://www.dtcms.com/a/507482.html

相关文章:

  • asp网站防注入代码有源码搭建网站难不难
  • go语言每日3题
  • Mysql 坏表修复
  • 烟台专业网站建设湘潭网页设计
  • 网站按抓取手机软件贵阳wordpress 编程模式
  • Rust 结构体
  • 【2026计算机毕业设计】基于Springboot的微信小程序的古诗词在线学习系统
  • 基于微信小程序的运动康复中心预约系统的设计与实现(SpringBoot+Vue+Uniapp)
  • 微信小程序中使用 Vant Weapp 组件库
  • JAVA无人共享台球杆台球柜系统球杆柜租赁系统源码支持微信小程序
  • c 网站开发程序员网站建设 收费明细
  • dockerfile中CMD和ENTRYPOINT指令
  • 用服务器自建一套无界白板 + 文档协作平台 —— Affine
  • docker可视化面板portainer忘记密码的解决方案
  • Spring 4.1新特性:深度优化与生态整合
  • 湛江网站建设外包网站开发公司报价单模板
  • 画册设计公司网站优书网注册
  • 中国风手机网站模板html自动播放视频
  • 汇编与底层编程笔记
  • 酒店网站建设的需求分析报告做外贸网站赚钱吗
  • 物联网异构设备协同运维中的服务依赖动态解析与容错机制
  • 技术人互助:城市级充电系统(Java 微服务)的落地细节,含 demo 和设备适配经验
  • 如何在GitHub上查看自己提过的Issues
  • 【element-ui】面包屑导航
  • 如何设计一个高端网站简洁大方大气erp系统有哪些功能模块
  • BearPi小熊派 鸿蒙开发入门笔记(2)
  • 《信息系统项目管理师》2017 年下案例分析题及解析
  • 一、新建一个SpringBoot3项目
  • 外贸英文网站开发网站要用什么软件做
  • 凡科网站可以做seo优化周口网站设计