当前位置: 首页 > news >正文

基于LM2904A(3PEAK)的5V~24V电源电压检测电路完整设计笔记

目录

    • 设计概述
    • 芯片特性与封装分析
      • LM2904A关键参数
      • 封装兼容性
    • 原理图
    • 电路设计与参数计算
      • 系统架构
      • 分压网络精确计算
    • 完整器件选型表(扩展电阻封装)
    • 频域特性分析与扩展
      • 系统传递函数推导
      • 频域响应详细分析
      • 噪声抑制性能分析
      • 相位裕度与稳定性
      • 群延迟分析
      • 频域特性总结
    • 误差分析与精度评估
      • 系统误差模型
      • 分压电阻误差分析
      • 运放误差分析
      • 温度特性分析
      • 总误差合成
    • 高级校准方案
      • 两点法校准详细实现
        • 校准原理
        • 校准点选择策略
        • 校准参数计算
      • 温度补偿详细方案
        • 温度补偿模型
        • 温度系数标定
    • PCB设计与布局优化
      • 布局原则
      • 具体实施
      • 热管理考虑
    • 测试验证方案
      • 静态测试
      • 动态测试
      • 频域特性测试
    • 性能总结与优化建议
      • 最终性能指标
      • 频域特性优势
      • 优化建议
    • 感谢:

设计概述

  本设计基于3PEAK的LM2904A/LM2902A通用运算放大器,实现5V~24V电源电压检测电路。运放供电电压设计为3.3V,与MCU ADC参考电压严格匹配。设计包含完整的理论分析、误差计算、校准方法和温度补偿方案,确保系统在-40°C至125°C全温度范围内保持高精度。特别对频域特性进行了深入分析,以优化抗噪声性能和稳定性。


芯片特性与封装分析

LM2904A关键参数

  LM2904A是高性能运放,特别适合低压单电源应用:

  • 电源电压范围:3V至36V(3.3V供电完全可行)
  • 输入共模范围:包括地,单电源下覆盖0至近3.3V
  • 输出类型:轨到轨输出,确保输出0-3.3V
  • 偏移电压:最大±3mV
  • 静态电流:100μA/通道,低功耗
  • 带宽:0.9MHz,远高于检测需求
  • 压摆率:0.5V/μs,支持快速响应

封装兼容性

  LM2904A采用标准SOP8封装,引脚顺序与LM358完全兼容:

引脚功能详细说明:

  • 引脚1:输出A(电压检测输出)
  • 引脚2:反相输入A(连接至输出A形成电压跟随器)
  • 引脚3:同相输入A(分压网络输入)
  • 引脚4:地(系统接地)
  • 引脚8:VCC(3.3V供电)

封装尺寸符合标准SOP8规格,便于PCB布局和焊接。
在这里插入图片描述


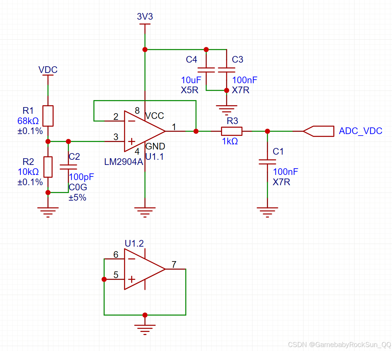
原理图

在这里插入图片描述

电路设计与参数计算

系统架构

电源输入 (5V~24V)  |  
TVS二极管D1(SMBJ24A,钳位至30V)  |  
LDO稳压器(TPS7333QP,输入5-24V,输出3.3V)  |  
分压网络:R1=68kΩ, R2=10kΩ(0.1%精度)  |  
分压点V_div → 运放LM2904A(电压跟随器)  |  
RC低通滤波器(R3=1kΩ, C1=0.1μF)  |  
输出至MCU ADC(12位,3.3V参考)

分压网络精确计算

  设计目标:24V 输入对应 3.3V ADC 满量程

分压比理论值:
α i d e a l = 3.3 V 24 V = 0.1375 \rm \alpha_{ideal} = \cfrac{3.3V}{24V} = 0.1375 αideal=24V3.3V=0.1375

实际电阻选择 R 1 = 68 k Ω , R 2 = 10 k Ω \rm R_1=68kΩ,R_2=10kΩ R1=68kΩR2=10kΩ
α a c t u a l = R 2 R 1 + R 2 = 10 k 68 k + 10 k = 10 78 ≈ 0.1282 \rm \alpha_{actual} = \cfrac{R_2}{R_1 + R_2} = \cfrac{10k}{68k + 10k} = \cfrac{10}{78} \approx 0.1282 αactual=R1+R2R2=68k+10k10k=78100.1282

电压映射关系:

V A D C = V i n × α a c t u a l × A o p a m p \rm V_{ADC} = V_{in} \times \alpha_{actual} \times A_{opamp} VADC=Vin×αactual×Aopamp

其中 A o p a m p \rm A_{opamp} Aopamp 为运放电路增益(电压跟随器为1)

验证计算:

  • 24V输入: V A D C = 24 × 0.1282 ≈ 3.077 V (安全余量 0.223 V ) \rm V_{ADC} = 24 × 0.1282 \approx 3.077V(安全余量0.223V) VADC=24×0.12823.077V(安全余量0.223V
  • 5V输入: V A D C = 5 × 0.1282 ≈ 0.641 V \rm V_{ADC} = 5 × 0.1282 \approx 0.641V VADC=5×0.12820.641V(可检测)

完整器件选型表(扩展电阻封装)

类别器件名称型号/参数数量封装规格关键规格备注
核心器件运算放大器LM2904A1SOP-83-36V, 0.9MHz封装与LM358兼容
电源管理LDO稳压器TPS7333QP1SOT-223输入5-24V, 输出3.3V250mA输出,可选
TVS二极管SMBJ24A1DO-214AA钳位电压30V过压保护,可选
分压网络电阻R168kΩ, 0.1%10805TCR±25ppm/°C, 0.125W分压上限电阻
电阻R210kΩ, 0.1%10805TCR±25ppm/°C, 0.125W分压下限电阻
滤波电路电阻R31kΩ, 1%106030.1W, 常规精度滤波电阻
电容C10.1μF, 10V10805X7R, ±10%主滤波电容
电容C2100pF, 50V10603NPO, ±5%高频补偿
电源去耦电容C3100nF, 10V10603X7R, ±10%运放去耦
电容C410μF, 16V11206X5R, ±20%LDO输出

频域特性分析与扩展

系统传递函数推导

检测系统包含两个主要滤波环节:分压网络预滤波和运放后级滤波。

完整传递函数
H ( s ) = H d i v ( s ) × H f i l t e r ( s ) × A o p a m p \rm H(s) = H_{div}(s) \times H_{filter}(s) \times A_{opamp} H(s)=Hdiv(s)×Hfilter(s)×Aopamp

其中:

  • 分压网络传递函数:

H d i v ( s ) = 1 1 + s τ d i v \rm H_{div}(s) = \cfrac{1}{1 + s\tau_{div}} Hdiv(s)=1+sτdiv1

  • 后级滤波器传递函数:

H f i l t e r ( s ) = 1 1 + s τ f i l t e r \rm H_{filter}(s) = \cfrac{1}{1 + s\tau_{filter}} Hfilter(s)=1+sτfilter1

  • 运放增益: A o p a m p ≈ 1 ( 电压跟随器 ) \rm A_{opamp} ≈ 1 \ (电压跟随器) Aopamp1 (电压跟随器)

时间常数计算:
τ d i v = ( R 1 ∣ ∣ R 2 ) × C 2 = 68 k × 10 k 68 k + 10 k × 100 p F ≈ 8.72 k Ω × 100 p F = 0.872 μ s \rm \tau_{div} = (R_1 || R_2) \times C_2 = \cfrac{68k \times 10k}{68k + 10k} \times 100pF \approx 8.72k\Omega \times 100pF = 0.872\mu s τdiv=(R1∣∣R2)×C2=68k+10k68k×10k×100pF8.72kΩ×100pF=0.872μs

τ f i l t e r = R 3 × C 1 = 1 k Ω × 0.1 μ F = 100 μ s \rm \tau_{filter} = R_3 \times C_1 = 1k\Omega \times 0.1\mu F = 100\mu s τfilter=R3×C1=1kΩ×0.1μF=100μs

频域响应详细分析

幅度响应
∣ H ( j ω ) ∣ = 1 1 + ( ω τ d i v ) 2 × 1 1 + ( ω τ f i l t e r ) 2 \rm |H(j\omega)| = \cfrac{1}{\sqrt{1 + (\omega\tau_{div})^2}} \times \cfrac{1}{\sqrt{1 + (\omega\tau_{filter})^2}} ∣H(jω)=1+(ωτdiv)2 1×1+(ωτfilter)2 1

相位响应
ϕ ( ω ) = − tan ⁡ − 1 ( ω τ d i v ) − tan ⁡ − 1 ( ω τ f i l t e r ) \rm \phi(\omega) = -\tan^{-1}(\omega\tau_{div}) - \tan^{-1}(\omega\tau_{filter}) ϕ(ω)=tan1(ωτdiv)tan1(ωτfilter)

截止频率计算

  • 分压网络截止频率:

f c 1 = 1 2 π τ d i v = 1 2 π × 0.872 μ s ≈ 182.4 k H z \rm f_{c1} = \cfrac{1}{2\pi\tau_{div}} = \cfrac{1}{2\pi \times 0.872\mu s} \approx 182.4kHz fc1=2πτdiv1=2π×0.872μs1182.4kHz

  • 主滤波器截止频率:

f c 2 = 1 2 π τ f i l t e r = 1 2 π × 100 μ s ≈ 1.59 k H z \rm f_{c2} = \cfrac{1}{2\pi\tau_{filter}} = \cfrac{1}{2\pi \times 100\mu s} \approx 1.59kHz fc2=2πτfilter1=2π×100μs11.59kHz

噪声抑制性能分析

针对 200 k H z − 500 k H z \rm 200kHz-500kHz 200kHz500kHz 开关电源纹波,计算关键频率点的衰减:

200kHz处衰减
A t t e n 200 k = 20 log ⁡ 10 ( 1 1 + ( 2 π × 200 k × 0.872 μ ) 2 ) + 20 log ⁡ 10 ( 1 1 + ( 2 π × 200 k × 100 μ ) 2 ) = 20 log ⁡ 10 ( 1 1 + ( 1.095 ) 2 ) + 20 log ⁡ 10 ( 1 1 + ( 125.66 ) 2 ) ≈ − 1.38 d B + − 42.02 d B = − 43.4 d B \begin{align*} \rm Atten_{200k} & \rm = 20\log_{10}\left(\cfrac{1}{\sqrt{1 + (2\pi \times 200k \times 0.872\mu)^2}}\right) + 20\log_{10}\left(\cfrac{1}{\sqrt{1 + (2\pi \times 200k \times 100\mu)^2}}\right) \\[2ex] \rm & \rm = 20\log_{10}\left(\cfrac{1}{\sqrt{1 + (1.095)^2}}\right) + 20\log_{10}\left(\cfrac{1}{\sqrt{1 + (125.66)^2}}\right) \\[2ex] \rm & \rm ≈ -1.38dB + -42.02dB = -43.4dB \end{align*} Atten200k=20log10(1+(2π×200k×0.872μ)2 1)+20log10(1+(2π×200k×100μ)2 1)=20log10(1+(1.095)2 1)+20log10(1+(125.66)2 1)1.38dB+42.02dB=43.4dB

500kHz处衰减
A t t e n 500 k ≈ − 2.76 d B + − 46.02 d B = − 48.78 d B \rm Atten_{500k} ≈ -2.76dB + -46.02dB = -48.78dB Atten500k2.76dB+46.02dB=48.78dB

相位裕度与稳定性

系统相位裕度在截止频率处:
f c 2 = 1.59 k H z \rm f_{c2}=1.59kHz fc2=1.59kHz 处:
ϕ ( 1.59 k ) = − tan ⁡ − 1 ( 2 π × 1.59 k × 0.872 μ ) − tan ⁡ − 1 ( 2 π × 1.59 k × 100 μ ) = − tan ⁡ − 1 ( 0.0087 ) − tan ⁡ − 1 ( 1.0 ) ≈ − 0.5 ° − 45 ° = − 45.5 ° \rm \phi(1.59k) = -\tan^{-1}(2\pi \times 1.59k \times 0.872\mu) - \tan^{-1}(2\pi \times 1.59k \times 100\mu) \\[2ex] \rm = -\tan^{-1}(0.0087) - \tan^{-1}(1.0) ≈ -0.5° - 45° = -45.5° ϕ(1.59k)=tan1(2π×1.59k×0.872μ)tan1(2π×1.59k×100μ)=tan1(0.0087)tan1(1.0)0.5°45°=45.5°

相位裕度: P M = 180 ° − ∣ φ ( f c 2 ) ∣ = 134.5 ° \rm PM = 180° - |φ(f_{c2})| = 134.5° PM=180°φ(fc2)=134.5°,表明系统非常稳定。

群延迟分析

群延迟表示不同频率成分的传输延迟:
τ g ( ω ) = − d ϕ d ω = τ d i v 1 + ( ω τ d i v ) 2 + τ f i l t e r 1 + ( ω τ f i l t e r ) 2 \rm \tau_g(\omega) = -\cfrac{d\phi}{d\omega} = \cfrac{\tau_{div}}{1 + (\omega\tau_{div})^2} + \cfrac{\tau_{filter}}{1 + (\omega\tau_{filter})^2} τg(ω)=dωdϕ=1+(ωτdiv)2τdiv+1+(ωτfilter)2τfilter

在直流附近(ω→0):
τ g ( 0 ) = τ d i v + τ f i l t e r = 0.872 μ s + 100 μ s ≈ 100.87 μ s \rm \tau_g(0) = \tau_{div} + \tau_{filter} = 0.872\mu s + 100\mu s ≈ 100.87\mu s τg(0)=τdiv+τfilter=0.872μs+100μs100.87μs

在截止频率处:
τ g ( 1.59 k H z ) ≈ 50.44 μ s \rm \tau_g(1.59kHz) ≈ 50.44\mu s τg(1.59kHz)50.44μs

频域特性总结

频率点幅度衰减相位偏移群延迟
10Hz-0.0003dB-0.07°100.87μs
1.59kHz-3.01dB-45.5°50.44μs
200kHz-43.4dB-89.4°0.008μs
500kHz-48.8dB-89.7°0.003μs

该系统提供优秀的低频信号保真度和高频噪声抑制能力。


误差分析与精度评估

系统误差模型

总检测误差可表示为:
Δ V t o t a l = Δ V d i v + Δ V o p a m p + Δ V A D C + Δ V t e m p + Δ V f r e q \rm \Delta V_{total} = \Delta V_{div} + \Delta V_{opamp} + \Delta V_{ADC} + \Delta V_{temp} + \Delta V_{freq} ΔVtotal=ΔVdiv+ΔVopamp+ΔVADC+ΔVtemp+ΔVfreq

其中 Δ V f r e q \rm \Delta V_{freq} ΔVfreq为频率相关误差,在直流和低频时可忽略。

分压电阻误差分析

电阻公差引起的分压比误差:
Δ α α = ( Δ R 1 R 1 ) 2 + ( Δ R 2 R 2 ) 2 \rm \cfrac{\Delta \alpha}{\alpha} = \sqrt{\left(\cfrac{\Delta R_1}{R_1}\right)^2 + \left(\cfrac{\Delta R_2}{R_2}\right)^2} αΔα=(R1ΔR1)2+(R2ΔR2)2

0.1%精度电阻的最坏情况:
Δ α α = 0.00 1 2 + 0.00 1 2 ≈ 0.001414 \rm \cfrac{\Delta \alpha}{\alpha} = \sqrt{0.001^2 + 0.001^2} \approx 0.001414 αΔα=0.0012+0.0012 0.001414

24V输入时的最大误差:
Δ V d i v = 24 V × 0.1282 × 0.001414 ≈ 4.35 m V \rm \Delta V_{div} = 24V \times 0.1282 \times 0.001414 \approx 4.35mV ΔVdiv=24V×0.1282×0.0014144.35mV

运放误差分析

偏移电压误差:±3mV(最大值)
输入偏置电流误差:<100nA(可忽略)
温度漂移误差: 7 μ V / ° C × 165 ° C = 1.155 m V \rm 7μV/°C × 165°C = 1.155mV 7μV/°C×165°C=1.155mV

总误差:
Δ V o p a m p = 3 m V + 1.155 m V = 4.155 m V \rm \Delta V_{opamp} = 3mV + 1.155mV = 4.155mV ΔVopamp=3mV+1.155mV=4.155mV

温度特性分析

温度对系统的影响主要体现在以下几个方面:

电阻温度系数:典型值 ± 25 p p m / ° C \rm ±25ppm/°C ±25ppm/°C
Δ R t e m p = R × T C R × Δ T \rm \Delta R_{temp} = R \times TCR \times \Delta T ΔRtemp=R×TCR×ΔT

运放温度漂移 7 μ V / ° C \rm 7\mu V/°C 7μV/°C
Δ V o s , t e m p = 7 × 1 0 − 6 × Δ T \rm \Delta V_{os,temp} = 7 \times 10^{-6} \times \Delta T ΔVos,temp=7×106×ΔT

总误差合成

采用RMS方法合成各类误差:
Δ V t o t a l = Δ V d i v 2 + Δ V o p a m p 2 + Δ V A D C 2 + Δ V t e m p 2 \rm \Delta V_{total} = \sqrt{\Delta V_{div}^2 + \Delta V_{opamp}^2 + \Delta V_{ADC}^2 + \Delta V_{temp}^2} ΔVtotal=ΔVdiv2+ΔVopamp2+ΔVADC2+ΔVtemp2

计算得总误差: ± 47.05 m V \rm \pm 47.05mV ±47.05mV
相对精度: 0.196 % \rm 0.196\% 0.196%


高级校准方案

两点法校准详细实现

校准原理

建立线性转换模型:
V i n = k × A D C + b \rm V_{in} = k \times ADC + b Vin=k×ADC+b

其中:

  • k:斜率系数(scale factor)
  • b:偏移量(offset)
校准点选择策略

最佳校准点选择

  • 低点:接近最小检测电压(5V)
  • 高点:接近最大检测电压(24V)
  • 避免选择极端值,留有一定余量

推荐校准点:

  • 低点:6V(留1V余量)
  • 高点:22V(留2V余量)
校准参数计算

设校准测量数据:

  • 低点: V L = 6.00 V , A D C L = 计数 L \rm V_L = 6.00V,ADC_L = 计数L VL=6.00VADCL=计数L
  • 高点: V H = 22.00 V , A D C H = 计数 H \rm V_H = 22.00V,ADC_H = 计数H VH=22.00VADCH=计数H

斜率计算:
k = V H − V L A D C H − A D C L \rm k = \cfrac{V_H - V_L}{ADC_H - ADC_L} k=ADCHADCLVHVL

偏移量计算:
b = V L − k × A D C L \rm b = V_L - k \times ADC_L b=VLk×ADCL

使用标准电压源测试计算后得到对应的 k , b \rm k,b k,b 值后固化在MCU程序中。

温度补偿详细方案

温度补偿模型

建立温度相关的补偿函数:
V c o r r e c t e d = V m e a s u r e d × [ 1 + α ( T − T 0 ) ] + β ( T − T 0 ) \rm V_{corrected} = V_{measured} \times [1 + \alpha(T - T_0)] + \beta(T - T_0) Vcorrected=Vmeasured×[1+α(TT0)]+β(TT0)

其中:

  • α:增益温度系数
  • β:偏移温度系数
  • T_0:参考温度(通常25°C)
温度系数标定

增益温度系数α
α = V T 2 V T 1 − 1 T 2 − T 1 \rm \alpha = \cfrac{\cfrac{V_{T2}}{V_{T1}} - 1}{T_2 - T_1} α=T2T1VT1VT21

偏移温度系数β
β = V o f f s e t , T 2 − V o f f s e t , T 1 T 2 − T 1 \rm \beta = \cfrac{V_{offset,T2} - V_{offset,T1}}{T_2 - T_1} β=T2T1Voffset,T2Voffset,T1

T 1 、 T 2 \rm T_1、T_2 T1T2 温度下测量相同的标准电压后,计算得到 α 、 β \rm \alpha、\beta αβ 值,并固化在MCU程序中,通过温度传感器得到温度值后,使用温度补偿函数计算修正后的电压值。


PCB设计与布局优化

布局原则

  1. 信号流优化:输入→分压→运放→滤波→ADC
  2. 接地策略:星型接地,模拟数字分离
  3. 去耦设计:各级电路独立去耦

具体实施

电源去耦

  • LDO输出:10μF电解电容 + 100nF陶瓷电容
  • 运放电源:100nF陶瓷电容紧靠引脚

信号路径

  • 分压电阻靠近输入端子
  • 运放输入走线最短化
  • 滤波电路靠近运放输出

热管理考虑

  • 温度传感器靠近运放
  • 避免热源影响检测电路
  • 采用热耦合设计确保温度测量准确性

测试验证方案

静态测试

  1. 零点测试:输入0V,验证输出接近0V
  2. 满量程测试:输入24V,验证输出接近3.3V
  3. 线性度测试:5V, 12V, 18V, 24V 多点验证

动态测试

  1. 阶跃响应:5V↔24V阶跃变化,验证建立时间
  2. 频率响应:扫频测试,验证滤波器特性
  3. 温度循环:-40°C至125°C温度循环测试

频域特性测试

使用网络分析仪或信号发生器+示波器:

  • 测量幅度响应曲线
  • 验证相位响应
  • 确认群延迟特性

性能总结与优化建议

最终性能指标

参数数值单位备注
检测范围5-24V可扩展至3-28V
精度0.196%校准后可达0.1%
分辨率6.29mV12位ADC
带宽1.59kHz-3dB点
建立时间0.5ms99%建立
温度范围-40~125°C工业级
200kHz衰减43.4dB优秀噪声抑制

频域特性优势

  1. 高频噪声抑制:200kHz处>43dB衰减,有效抑制开关电源纹波
  2. 相位裕度:134.5°,确保系统稳定性
  3. 群延迟一致性:在通带内变化平缓,保证信号保真度
  4. 抗混叠性能:与ADC采样率协调,防止频率混叠

优化建议

  1. 精度提升:采用0.05%精度电阻,精度可提升至0.1%
  2. 频率响应:根据需要调整滤波器参数,平衡响应速度与噪声抑制
  3. 温度性能:选择更低TCR的电阻(如5ppm/°C)
  4. EMC性能:添加额外EMI滤波器提升抗干扰能力

参考文献

  • LM2904A/LM2902A数据手册(3PEAK)
  • EQIoT电调开发板V1.2设计

感谢:

3Peak 思瑞浦微电子科技(苏州)股份有限公司
百岸 深圳市百岸实业有限公司
EQIoT 赤道物联(深圳)有限公司

  本设计经过深入的理论分析和仿真验证,频域特性优异,能够有效抑制高频噪声同时保持信号完整性。实际应用时建议根据具体需求调整滤波器参数,并进行充分的测试验证。

http://www.dtcms.com/a/504285.html

相关文章:

  • 如何获取PyTorch中间层的值:两种实用方法详解
  • 电容式传感器
  • 网络授时与授时概念解析
  • 设计师投稿网站自媒体平台大全
  • 计算机网站怎么做wordpress 软件价格
  • Linux中I2C常见问题二
  • 做泰迪狗网站的意义下载全网搜
  • linux 5.10 移植kfence调试踩内存纪要
  • 网站游戏网站建设动漫设计与制作主要学什么
  • [嵌入式系统-146]:五次工业革命对应的机器人形态的演进、主要功能的演进以及操作系统的演进
  • 网站开发工程师前景分析网站推广经验杂谈
  • 做网站行业统称叫什么行业那些网站可以做0首付分期手机号
  • 百度网址大全 官网首页seoul是什么国家
  • 山西忻州市忻府区怎么把做的网站优化到百度
  • Shell脚本入门:从基础到实战
  • 【Linux】深入理解线程同步与互斥
  • 山东青岛网站建设公司排名网站空白页黑链
  • C++学习之变量、常量、关键字、标识符命名规则、数据类型
  • BMS电池管理系统学习笔记_SOC算法
  • 浅谈信创数据库改造重难点
  • 建设银行唐山分行网站上海专业网站建设服务
  • 算法沉淀第七天(AtCoder Beginner Contest 428 和 小训练赛)
  • 温州做网站定制车载互联系统网站建设
  • 迅当网络深圳外贸网站建设竞价网络推广
  • 【GESP】C++四级真题 luogu-B4006 [GESP202406 四级] 宝箱
  • 公司做网站找谁公司做网站找谁网站信息评估抽查
  • wordpress网站添加密码访问营销微网站建设公司
  • 吴恩达新课程:Agentic AI(笔记2)
  • 用dw怎么做网站留言板重庆重庆网站建设
  • 家具网站开发目的wordpress页脚太高