当前位置: 首页 > news >正文

消息中间件选型的艺术:如何在RocketMQ、Kafka、RabbitMQ中做出正确决策

作者:默语佬
CSDN技术博主
原创文章,转载请注明出处

前言

最近在社群里看到一个有趣的现象:很多技术同学在面试时,简历上写了使用某款消息中间件的经验,结果面试官追问"为什么选这款而不选那款?"时,往往答不上来。这让我想起自己多年前面试时的窘境——我能熟练使用RocketMQ,却说不清楚为什么团队当初选了它而不是Kafka。

作为一名在分布式系统领域摸爬滚打十年的老兵,我深刻体会到:技术选型不是技术比武,而是业务需求的精准匹配。今天,我想从实战角度,深入剖析RocketMQ、Kafka、RabbitMQ三大主流消息中间件的选型逻辑,帮助大家建立系统化的技术决策思维。


目录

  1. 消息中间件选型的本质
  2. 三大中间件的核心特性剖析
  3. 典型业务场景的最佳实践
  4. 技术选型决策模型
  5. 生产环境的实战经验
  6. 面试中的高分回答技巧

消息中间件选型的本质

选型的三个维度

我个人认为,消息中间件的选型本质上是在平衡三个核心维度:性能、可靠性、功能复杂度

在这里插入图片描述

我的观点:很多团队在选型时,容易陷入"性能至上"的误区,认为吞吐量越高越好。但实际上,过度追求性能往往会牺牲可靠性和功能性。比如,一个日处理百万级订单的电商系统,如果为了追求极致吞吐选择了Kafka,可能会在订单一致性保障上遇到技术难题,反而增加了开发成本。

常见的选型误区

根据我多年的实战经验,总结出以下几个常见误区:

误区表现后果正确做法
跟风选型“大厂都用Kafka,我们也用”业务场景不匹配,投入产出比低先分析自身需求
过度设计“万一以后要用,先选功能最全的”系统复杂度高,运维成本大按当前需求选型
忽视运维“选最快的就行,运维交给运维”上线后故障频发,背锅评估团队运维能力
技术债务“先能跑就行,以后再优化”历史包袱重,迁移成本高选型时考虑长远

三大中间件的核心特性剖析

接下来,我将从架构设计、性能表现、功能特性三个角度,深入剖析三款中间件的核心差异。

Kafka:为大数据而生的高吞吐引擎

设计哲学:Kafka最初由LinkedIn开发,核心目标是解决海量日志数据的实时传输问题。因此,它的所有设计都围绕"高吞吐、低延迟、水平扩展"展开。
在这里插入图片描述

核心优势

  1. 吞吐能力无敌

    • 单机可达10万+条/秒,集群可轻松达到百万+条/秒
    • 我曾在一个日处理50亿条消息的日志系统中使用Kafka,6台普通服务器就能稳定支撑
  2. 存储成本低

    • 通过顺序写和时间段保留策略,可以低成本存储TB级消息
    • 支持消息回溯,可以"重放"历史数据
  3. 生态成熟

    • 与Flink、Spark、Hadoop等大数据组件深度集成
    • Kafka Streams、Kafka Connect等周边工具丰富

核心劣势

  1. 事务支持弱

    • 虽然Kafka 0.11+支持事务,但只能保证"消息发送的原子性",无法保证"本地业务+消息发送"的跨系统事务
  2. 功能相对简单

    • 只支持Topic-Partition的简单路由,没有延迟队列、死信队列等高级特性
  3. 运维复杂

    • 依赖ZooKeeper(虽然新版KRaft模式已去除),集群运维有一定门槛

我的实战经验:在一个电商的用户行为分析项目中,我们需要收集每天100亿+的用户点击事件,传输到实时计算平台。最开始团队考虑用RocketMQ,但压测发现单机吞吐只有3万+TPS,需要部署30+台机器。后来改用Kafka,6台机器就能稳定支撑,且与Flink集成非常顺畅。这个案例让我深刻理解:Kafka的定位就是大数据场景的"数据总线"

RocketMQ:互联网核心业务的可靠保障

设计哲学:RocketMQ诞生于阿里巴巴的电商场景,核心目标是解决高并发交易场景下的消息可靠性与一致性问题。因此,它在高吞吐与强可靠性之间做了精妙的平衡。
在这里插入图片描述

核心优势

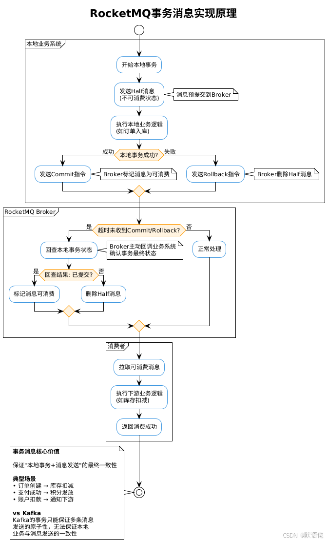
  1. 事务消息成熟

    • 基于两阶段提交+事务回查机制,严格保证分布式事务一致性
    • 这是RocketMQ相比Kafka的最大优势
  2. 性能与可靠性平衡

    • 单机吞吐可达3-5万TPS(虽不及Kafka,但远超RabbitMQ)
    • 支持同步刷盘、主从同步等可靠性配置,消息零丢失
  3. 削峰填谷能力强

    • 支持流控、消息堆积、延迟消费等特性,能应对电商大促的突发流量
  4. 国内生态好

    • 中文文档完善,社区活跃,阿里云提供商业版支持

核心劣势

  1. 吞吐能力不及Kafka

    • 在百万级TPS的场景下,需要更多机器资源
  2. 功能不及RabbitMQ灵活

    • 路由能力相对简单,没有RabbitMQ的Exchange机制
  3. 运维学习曲线

    • NameServer、Broker、消费组等概念需要学习成本

我的实战经验:在一个金融支付项目中,核心需求是"用户扣款成功后,必须通知下游系统发放权益"。如果用Kafka,需要自己实现分布式事务补偿逻辑,开发成本高且容易出错。改用RocketMQ的事务消息后,Broker帮我们保证了"扣款+消息发送"的一致性,代码量减少了70%,且上线后零事故。这让我深刻体会到:RocketMQ的定位是"互联网核心业务的可靠中间件"

RabbitMQ:企业级应用的灵活路由专家

设计哲学:RabbitMQ基于AMQP协议实现,起源于金融行业,核心目标是提供灵活的消息路由与丰富的企业级特性

在这里插入图片描述

核心优势

  1. 路由功能强大

    • Exchange机制支持复杂的消息分发逻辑
    • 我曾在一个企业ERP系统中,用Topic Exchange实现了"根据业务类型+优先级"的动态路由
  2. 功能特性完善

    • 内置延迟队列、死信队列、消息TTL、优先级等特性
    • 不需要额外开发就能实现订单超时取消、异常消息重试等场景
  3. 易用性高

    • Web管理界面直观,配置简单
    • 社区活跃,问题排查容易
  4. 跨语言支持好

    • 官方提供Java、Python、Go、.NET等多种客户端

核心劣势

  1. 吞吐能力有限

    • 单机通常只有数千TPS,无法支撑大数据场景
  2. 集群扩展性差

    • 集群节点数超过10个后,性能会明显下降
    • 镜像队列机制导致网络开销大
  3. 可靠性配置复杂

    • 需要正确配置持久化、镜像队列、发布确认等多个参数才能保证消息不丢

我的实战经验:在一个B2B供应链系统中,同一个"货物入库"事件,需要通知采购、仓储、财务、物流等多个部门,且每个部门需要的数据字段不同。用Kafka需要创建多个Topic,且无法灵活过滤;用RocketMQ需要在消费端写大量if-else判断。最后选择RabbitMQ的Topic Exchange,通过routing_key实现了灵活路由,代码量减少50%。这个案例让我理解:RabbitMQ的定位是"企业级应用的消息总线"


典型业务场景的最佳实践

基于实战经验,我总结了不同业务场景的中间件选型最佳实践:

在这里插入图片描述

场景一:电商订单系统(RocketMQ)

需求分析

  • 订单创建后,需要异步通知库存扣减、物流下单、积分发放等多个下游系统
  • 核心诉求:保证订单与下游操作的最终一致性
  • 流量特点:平时每秒数千订单,大促时每秒数万订单

为什么选RocketMQ而不是Kafka?

我的理由是:

  1. 事务消息能力:RocketMQ的事务消息能保证"订单入库+消息发送"的原子性,Kafka做不到
  2. 性能够用:单机5万TPS足够支撑大促流量,且成本可控
  3. 削峰能力:RocketMQ的流控机制能平滑处理突发流量,避免下游系统被打垮

如果用Kafka,需要自己实现事务补偿逻辑(如定时任务扫描未通知的订单),开发成本高且容易出错。

场景二:用户行为分析(Kafka)

需求分析

  • 收集App端用户的点击、浏览、搜索等行为数据
  • 核心诉求:支撑每天百亿级的海量数据传输,低延迟传给Flink做实时计算
  • 可靠性要求:数据允许少量丢失(对业务影响小)

为什么选Kafka而不是RocketMQ?

我的理由是:

  1. 吞吐能力:Kafka单机10万+TPS,RocketMQ只有5万TPS,机器成本差一倍
  2. 生态集成:Kafka与Flink的集成最成熟,延迟最低
  3. 存储成本:Kafka的顺序写+时间段保留策略,存储成本低

如果用RocketMQ,需要部署2倍的机器才能支撑流量,且与Flink集成需要自己开发,得不偿失。

场景三:供应链多系统通知(RabbitMQ)

需求分析

  • 货物状态变更后,需要根据不同业务类型,通知不同的下游部门
  • 核心诉求:灵活的消息路由,避免在代码里写大量if-else
  • 流量特点:每秒数百条消息,但路由逻辑复杂

为什么选RabbitMQ而不是Kafka/RocketMQ?

我的理由是:

  1. 路由灵活:Topic Exchange的通配符路由完美匹配需求
  2. 功能丰富:内置延迟队列、死信队列等特性,满足复杂业务流程
  3. 吞吐够用:数千TPS的吞吐能力完全满足需求,无需过度设计

如果用Kafka,需要创建多个Topic,且消费端需要写大量过滤逻辑;用RocketMQ也有类似问题。只有RabbitMQ的Exchange机制能优雅解决。


技术选型决策模型

基于多年经验,我总结了一套实用的"四步决策法":

在这里插入图片描述

决策矩阵

我个人总结了一个"评分矩阵",帮助快速决策:

评估维度KafkaRocketMQRabbitMQ权重
吞吐能力⭐⭐⭐⭐⭐ (10万+)⭐⭐⭐⭐ (5万)⭐⭐ (5千)30%
事务支持⭐⭐ (弱)⭐⭐⭐⭐⭐ (强)⭐⭐⭐ (中)25%
路由能力⭐⭐ (简单)⭐⭐⭐ (中)⭐⭐⭐⭐⭐ (强)20%
可靠性⭐⭐⭐⭐ (高)⭐⭐⭐⭐⭐ (极高)⭐⭐⭐⭐ (高)15%
易用性⭐⭐⭐ (中)⭐⭐⭐ (中)⭐⭐⭐⭐⭐ (高)10%

使用方法:根据业务对各维度的权重要求,计算加权得分,选择得分最高的中间件。

示例

  • 如果业务是"大数据日志采集",吞吐权重调高到50%,Kafka得分最高
  • 如果业务是"金融支付",事务+可靠性权重调高到60%,RocketMQ得分最高
  • 如果业务是"企业工作流",路由+易用性权重调高到60%,RabbitMQ得分最高

生产环境的实战经验

经验一:混合使用是常态

我的观点:在大型互联网公司,同时使用多款消息中间件是常态,而非"非此即彼"。

实战案例:在我负责的一个电商平台中,我们同时使用了三款中间件:

  • Kafka:用于日志采集、用户行为埋点,每天处理100亿+条消息
  • RocketMQ:用于订单、支付等核心交易链路,每天处理5000万+订单
  • RabbitMQ:用于后台管理系统的异步任务(如报表生成、邮件发送),每天处理100万+任务

选择策略

if (海量数据 && 实时计算):选择 Kafka
elif (核心业务 && 需要事务):选择 RocketMQ
elif (后台任务 && 需要灵活路由):选择 RabbitMQ

经验二:性能优化的关键点

基于生产环境踩过的坑,我总结了各中间件的性能优化要点:

Kafka优化清单

  • ✅ 合理设置分区数(建议:节点数 × 2 ~ 4)
  • ✅ 启用消息压缩(推荐Snappy,压缩比与速度平衡)
  • ✅ 调整batch.size和linger.ms(提高批量发送效率)
  • ✅ 使用异步发送(吞吐提升3-5倍)
  • ⚠️ 注意:分区数过多会增加元数据管理开销

RocketMQ优化清单

  • ✅ 根据可靠性需求选择刷盘策略(异步刷盘性能提升10倍)
  • ✅ 合理配置消息堆积阈值(避免OOM)
  • ✅ 使用顺序消息时,减少队列数量(避免锁竞争)
  • ✅ 开启消息过滤(减少无效消费)
  • ⚠️ 注意:同步刷盘+主从同步会大幅降低性能

RabbitMQ优化清单

  • ✅ 启用消息持久化(内存模式提升10倍,但会丢消息)
  • ✅ 合理设置预取数量(prefetch_count)
  • ✅ 避免使用镜像队列(性能下降50%)
  • ✅ 使用lazy queue处理消息堆积
  • ⚠️ 注意:发布确认机制会大幅降低吞吐

面试中的高分回答技巧

最后,回到开头的面试问题。我总结了一套"STAR"回答法:

STAR回答法

  • S (Situation):描述业务场景
  • T (Task):说明技术需求
  • A (Action):阐述选型逻辑
  • R (Result):展示选型效果

高分回答示例

问题1:为什么用RocketMQ而不用Kafka?

低分回答

“因为RocketMQ功能更全面,支持事务消息。”

高分回答

"我们的业务场景是电商订单处理系统(S),核心需求是保证订单创建与库存扣减的数据一致性,同时需要应对大促期间每秒数万条的订单流量(T)。

选型时我们对比了Kafka和RocketMQ:Kafka的吞吐能力更强,但它的事务只能保证多条消息发送的原子性,无法保证’本地订单入库+消息发送’的跨系统一致性。如果用Kafka,我们需要自己实现分布式事务补偿,开发成本高且容易出错。

而RocketMQ的事务消息基于两阶段提交+事务回查机制,能够严格保证订单入库与消息发送的最终一致性(A)。上线后,在大促期间峰值流量下,消息零丢失,且性能满足需求(单机5万TPS),节省了大量事务补偿的开发成本(R)。"

问题2:为什么用Kafka而不用RabbitMQ?

低分回答

“因为Kafka性能更好,吞吐量高。”

高分回答

"我们的业务场景是用户行为数据采集(S),需要收集App端用户的点击、浏览等行为,每天数据量达到50亿条,传输到Flink集群做实时分析(如实时推荐、实时画像)(T)。

选型时我们评估了RabbitMQ和Kafka:RabbitMQ的路由功能很强,但单机吞吐只有数千TPS,按我们的峰值流量(每秒10万条),需要部署50+台机器,成本过高。而且RabbitMQ与Flink的集成不如Kafka成熟。

Kafka的单机吞吐可达10万+TPS,且通过分区并行机制,6台机器就能支撑我们的流量(A)。同时,Kafka与Flink的集成非常成熟,延迟可控制在10ms以内,满足实时计算需求。上线后,系统稳定运行,机器成本相比RabbitMQ节省了80%(R)。"


总结

消息中间件的选型,本质上是业务需求与技术特性的精准匹配。没有"最好"的中间件,只有"最合适"的选择。

核心要点回顾

  1. Kafka = 大数据场景的首选

    • 关键词:高吞吐、低延迟、大数据生态
    • 适用:日志采集、实时计算、海量数据传输
  2. RocketMQ = 互联网核心业务的保障

    • 关键词:事务消息、高可靠、削峰填谷
    • 适用:电商订单、金融支付、核心交易链路
  3. RabbitMQ = 企业应用的灵活选择

    • 关键词:灵活路由、功能丰富、易用性高
    • 适用:企业工作流、异步任务、微服务通信

选型决策三步走

  1. 明确核心需求(吞吐/事务/路由)
  2. 评估非功能约束(成本/团队/运维)
  3. POC验证+加权评分

面试技巧

  • 不要只说"X比Y好",而要说"我们的业务需要A特性,X有A特性,Y没有"
  • 用STAR法结构化回答:场景-需求-行动-结果
  • 体现对技术选型的深度思考,而非简单使用经验

最后,作为一名十年老兵,我想说:技术选型没有捷径,只有深入理解业务需求,才能做出正确决策。希望这篇文章能帮助大家建立系统化的选型思维,无论是应对面试,还是落地生产,都能游刃有余!


📝 作者信息

  • CSDN:默语佬
  • 专注于分布式系统、消息中间件、微服务架构
  • 10年+大厂实战经验,欢迎交流讨论

原创不易,如果这篇文章对你有帮助,请给个三连:点赞👍、收藏⭐、关注🔔!

有问题欢迎评论区讨论,看到必回!下次面试遇到消息中间件选型问题,记得回来感谢我~ 😄

http://www.dtcms.com/a/494317.html

相关文章:

  • Java 反射机制核心类详解:Class、Constructor、Method、Field
  • 如何建立一个网站查询数据韶关市住房和城乡建设管理局网站
  • 【CSS 技巧】实现半透明边框的正确方式 —— 使用 background-clip: padding-box
  • CSS学习笔记(一):Flex布局全攻略
  • 【CSS 技巧】CSS 多层阴影(box-shadow)炫酷边框效果详解
  • Flink Data Source 理论与实践架构、时序一致性、容错恢复、吞吐建模与实现模式
  • 深度学习领域的重要突破:YOLOv3 目标检测技术解析
  • 工作事项管理小工具——HTML版
  • 快速上手 Tailwind CSS:一份现代化的样式解决方案
  • 【文档】部署开源项目 mayfly-go
  • asp.net网站很快吗界面设计与制作主要学什么
  • 告别云盘依赖:ZFile+cpolar构建你的私有文件管理中心
  • 【软考备考】软考 数据总线、地址总线、控制总线详解
  • python+uniapp基于微信小程序的旅游信息系统
  • 基于偏振相机---太阳子午线计算技术
  • 专题:2025年游戏科技的AI革新研究报告:全球市场趋势研究报告|附130+份报告PDF、数据仪表盘汇总下载
  • 珠海市企业网站制作品牌做电影网站技术
  • 宽依赖的代价:Spark 与 MapReduce Shuffle 的数据重分布对比
  • CSC格式:稀疏矩阵的列式压缩存储指南
  • 12.docker swarm
  • C/C++内存管理详解:从基础原理到自定义内存池原理
  • 品质好物推荐怎么上大淘客网站如何做seo
  • Linux是怎么工作的--第二章
  • Web爬虫指南
  • AI越狱攻防战:揭秘大模型安全威胁
  • 《简易制作 Linux Shell:详细分析原理、设计与实践》
  • 网站 营销方案怎么在网站上添加广告代码
  • 前端面试题+算法题(三)
  • 吕口*音乐多销*-程序系统方案
  • 分享一个基于Java和Spring Boot的产品售后服务跟踪平台设计与实现,源码、调试、答疑、lw、开题报告、ppt