当前位置: 首页 > news >正文

Redis实战篇---添加缓存(店铺类型添加缓存需求)

提示:文章写完后,目录可以自动生成,如何生成可参考右边的帮助文档

文章目录

一、Redis添加缓存

原先:

优化:

二、为店铺查询添加缓存

三、

@Service
public class ShopTypeServiceImpl extends ServiceImpl<ShopTypeMapper, ShopType> implements IShopTypeService {@Autowiredprivate StringRedisTemplate stringRedisTemplate;@Overridepublic Result queryTypeList() {//1.在redis当中查询商铺类型列表缓存是否存在String key = RedisConstants.CACHE_SHOP_TYPE_KEY;List<String> shopTypeListJson = stringRedisTemplate.opsForList().range(key, 0, -1);//2.存在直接返回if(CollectionUtil.isNotEmpty(shopTypeListJson)){//将所有的jsonList转化为对象list,并排序List<ShopType> shopTypeList = shopTypeListJson.stream().map(str-> JSONUtil.toBean(str, ShopType.class)).sorted(Comparator.comparingInt(ShopType::getSort)).collect(Collectors.toList());return Result.ok(shopTypeList);}//3. 不存在,查询数据库使用mp提供的接口List<ShopType> shopTypeList = query().orderByAsc("sort").list();//4.数据库中不存在, 返回错误if (CollectionUtil.isEmpty(shopTypeList)){return Result.fail("商铺类型列表为空!");}shopTypeListJson = shopTypeList.stream().sorted(Comparator.comparingInt(ShopType::getSort)).map(shopType -> JSONUtil.toJsonStr(shopType)).collect(Collectors.toList());//5.保存到Redis当中stringRedisTemplate.opsForList().rightPushAll(key, shopTypeListJson);//6.返回信息return Result.ok(shopTypeList);}}


总结

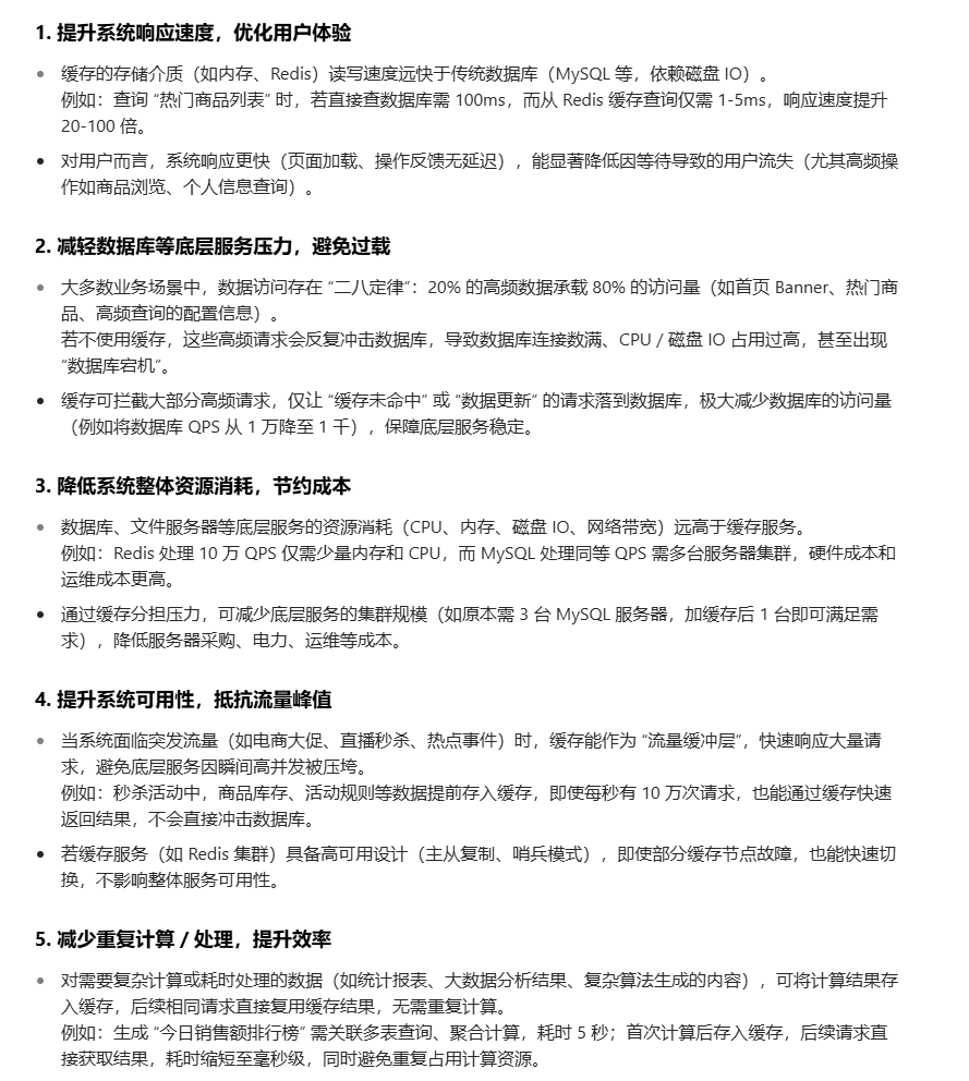
添加缓存能从系统性能、资源消耗、用户体验等多个维度带来显著优化,核心是通过 “将高频访问的数据暂存到快速存储介质”,减少对底层慢设备(如数据库、硬盘)的直接依赖

http://www.dtcms.com/a/491191.html

相关文章:

  • 泸州百拓网站建设英文网站数据库如何建设
  • 河北电子商务网站建设互联网营销策略有哪些
  • 苏州专业网站设计制作公司湛江企业网站怎么建设
  • Linux Docker部署Dify使用shell脚本关闭和开启服务
  • 四川省建设信息网站从点点博客搬家到wordpress
  • 国家变电站声纹监测设备需求总结
  • Python读取Nacos配置时如何设置命名空间
  • 深入网站开发和运维 pdf网站开发文本编辑器
  • ros2—交叉编译ros bridge自定义消息
  • 修复ubuntu22.04检测不到mt7922蓝牙问题
  • C#共用体
  • 正点原子RK3568学习日志7-module_init优先级
  • 脑机接口:BCI2000框架,EEG信号解码?
  • 2025“芯星计划”华中区域启动暨长沙民政加速科技集成电路测试验证实践基地揭牌仪式圆满收官
  • 一般的学校网站怎么做网站主要的设计内容主题
  • docker后端jar包本地构建镜像
  • Spring Boot 3零基础教程,Spring Boot 日志的归档与切割,笔记22
  • 序列化的几种常见方式
  • 蜜罐技术重塑网络安全新格局
  • 做网站需要用到的符号语言基于网站开发的app
  • 企业管理咨询网站gta买办公室网站建设中
  • Python 的 typing 库介绍
  • 33. C++ cout cin 文件IO
  • 腾讯地图时空智能开放平台MCP接入说明
  • 10.15考研笔记
  • 计算机操作系统文件管理——文件系统挂载
  • ForkJoinPool 核心的任务分配与执行
  • 沧州网站改版优化app的制作需要多少钱
  • 提示词工程优化
  • 小程序商城开源最新seo新手教程