当前位置: 首页 > news >正文

android13 wifi热点setting学习笔记

主要参考文章链接android 13 热点启动流程
在 Android 系统中,Wi-Fi 热点的设置(Setting)涉及系统框架、应用层交互及底层驱动等多个层面,其核心功能是让设备作为接入点(AP)供其他设备连接。整个热点功能可以清晰地分为三个层次,其协作关系如下图所示:

在这里插入图片描述

1. 按钮初始化

相关代码位置packages/apps/Settings/src/com/android/settings/wifi/tether/WifiTetherSettings.java
在这里插入图片描述

界面创建阶段:onActivityCreated方法​

在 Activity 创建完成后,设置主开关(Master Switch)。

@Override
public void onActivityCreated(Bundle savedInstanceState) {super.onActivityCreated(savedInstanceState);if (mUnavailable) return; // 检查硬件是否支持热点功能final SettingsActivity activity = (SettingsActivity) getActivity();final SettingsMainSwitchBar switchBar = activity.getSwitchBar();switchBar.setTitle(getContext().getString(R.string.use_wifi_hotspot_main_switch_title));mSwitchBarController = new WifiTetherSwitchBarController(activity, switchBar);getSettingsLifecycle().addObserver(mSwitchBarController); // 生命周期绑定switchBar.show(); // 显示主开关
}

主开关的特殊性​​:

  • 它是全局开关,控制热点的整体启用/禁用。

  • 通过 Lifecycle观察者模式管理,确保在界面销毁时正确释放资源。

数据回调接口:动态获取配置​

代码中的回调接口是连接主开关和具体配置项的桥梁。

mSwitchBarController.setGetWifiInfoCallback(new WifiTetherSwitchBarController.Callback() {@Overridepublic String getSsid() {return mSSIDPreferenceController.getSSID(); // 从SSID控制器获取最新名称}@Overridepublic String getPassword() {return mPasswordPreferenceController.getPasswordValidated(-1); // 获取验证后的密码}
});

回调

  • ​解耦设计​​:主开关控制器不需要知道 SSID 和密码的具体实现细节。

  • ​动态获取​​:确保每次开启热点时都使用最新的配置值。

​数据验证​​:密码控制器会先验证密码复杂度,再返回有效值。

可以看到按钮的控制类在 WifiTetherSwitchBarController 里面。

2. 按钮的控制类

相关代码位置:packages/apps/Settings/src/com/android/settings/wifi/tether/WifiTetherSwitchBarController.java

相关的代码:

2.1 界面生命周期控制 (onStartonStop)​

相关代码位于控制器( WifiTetherSwitchBarController)中,负责在界面可见时​​注册监听​​,在界面不可见时​​注销监听​​,这是标准的 Android 生命周期管理实践。

2.1.1 onStart()方法:界面可见时的准备工作​
@Override
public void onStart() {// 1. 监听数据节省模式状态mDataSaverBackend.addListener(this);// 2. 为主开关添加状态变化监听器(重点修改)mSwitchBar.addOnSwitchChangeListener(this); //add by llet task ID1150272 for wifi hotspotmSwitchBar.addOnSwitchChangeListener(this);// 3. 注册广播接收器,监听系统Wi-Fi热点状态变化mContext.registerReceiver(mReceiver, WIFI_intent_FILTER, Context.RECEIVER_EXPORTED_UNAUDITED);// 4. 初始化界面状态:获取当前热点状态并更新UIhandleWifiApStateChanged(mWifiManager.getWifiApState());
}

​核心作用​​:确保界面显示时,能​​实时响应​​系统和用户的操作变化。

  • ​监听数据节省模式​​:如果用户开启了数据节省模式,可能需要禁用热点功能。

  • ​监听开关变化​​:当用户点击主开关时,执行开启或关闭热点的逻辑。

  • ​监听系统状态​​:当热点被其他方式(如快捷设置、ADB命令)开启或关闭时,及时更新开关状态。​

2.1.2 onStop()方法:界面不可见时的清理工作
@Override
public void onStop() {// 1. 移除数据节省模式的监听mDataSaverBackend.remListener(this);// 2. 移除开关的监听器(防止内存泄漏)mSwitchBar.removeOnSwitchChangeListener(this);// 3. 注销广播接收器mContext.unregisterReceiver(mReceiver);
}

​核心作用​​:防止资源浪费和内存泄漏。当设置界面不可见时,不再需要接收系统事件。

2.2 热点功能的业务执行 (startTetherstopTether)​

这段代码是​​真正执行热点开启和关闭命令​​的地方,是连接UI和系统服务(ConnectivityManager)的桥梁。

2.2.1 isWifiApActivated()- 状态检查器​
private boolean isWifiApActivated() {final int wifiApState = mWifiManager.getWifiApState();// 判断状态是否为“正在开启”或“已开启”return (wifiApState == WIFI_AP_STATE_ENABLED || wifiApState == WIFI_AP_STATE_ENABLING);
}

​作用​​:获取热点的真实状态,用于防止重复操作。

2.2.2 startTether()- 启动热点​
void startTether() {if (isWifiApActivated()) return; // 已开启则直接返回,防止重复调用mSwitchBar.setEnabled(false); // 立即禁用开关,提供视觉反馈,防止用户重复点击mConnectivityManager.startTethering(TETHERING_WIFI, true, mOnStartTetheringCallback, new Handler(Looper.getMainLooper()));
}

mConnectivityManager.startTethering参数解析​​:

  • TETHERING_WIFI:指定共享类型为 Wi-Fi 热点。

  • true:在需要时显示运营商验证界面。

  • mOnStartTetheringCallback:​​回调接口​​,用于接收启动成功或失败的结果。

new Handler(Looper.getMainLooper()):指定回调在主线程执行,以便安全更新UI。

2.2.3 stopTether()- 停止热点
void stopTether() {if (!isWifiApActivated()) return; // 已关闭则直接返回mSwitchBar.setEnabled(false); // 禁用开关mConnectivityManager.stopTethering(TETHERING_WIFI); // 调用系统服务停止热点
}
2.2.4 错误异步回调函数

Android Wi-Fi 热点功能中处理​​启动失败​​情况的​​错误回调函数​,专门用于处理 Wi-Fi 热点​​启动失败​​的场景。它是确保热点功能稳定性和用户体验的关键部分。​

final ConnectivityManager.OnStartTetheringCallback mOnStartTetheringCallback =new ConnectivityManager.OnStartTetheringCallback() {@Overridepublic void onTetheringFailed() {super.onTetheringFailed(); // 1. 首先调用父类方法Log.e(TAG, "Failed to start Wi-Fi Tethering."); // 2. 记录错误日志handleWifiApStateChanged(mWifiManager.getWifiApState()); // 3. 更新UI状态}};
2.2.5 两段代码的协同工作流程​

在这里插入图片描述

  • ​用户打开设置界面​​:触发控制器的 onStart()方法,开始监听各种状态。

  • ​用户点击开关​​:开关的监听器(在 onStart()中注册)被触发,调用startTether()stopTether()方法。

  • ​执行系统调用​​:startTether()方法通过 ConnectivityManager向系统服务发出指令。

  • ​处理异步结果​​:系统服务在后台完成操作后,通过 mOnStartTetheringCallback回调通知控制器,控制器再更新UI(如重新启用开关)。

  • 用户离开界面​​:触发 onStop()方法,清理所有监听器。

2.2.6 处理主开关状态变化的核心业务逻辑 - onSwitchChanged

onSwitchChanged是一个​​事件监听器​​。当用户在设置界面中点击 Wi-Fi 热点的总开关时,系统就会调用这个方法。它的主要职责是:​​根据开关的新状态 (isChecked) 和设备的复杂状态(网络、SIM卡等),执行正确的后续流程​​。

在这里插入图片描述

//modify for Wi-Fi hotspot requirement by lit task 10153072 start
@Override
public void onSwitchChanged(Switch switchView, boolean isChecked) {// 检查开关是否可用,如果禁用则直接返回if (!switchView.isEnabled()) return;if (isChecked) {// 用户尝试开启热点if (!mWifiManager.isWifiApEnabled()) {// 热点当前未启用,执行开启前的条件检查if (!HotspotCheckProvision.isHotspotEntitlementProject()) {// 不需要运营商验证,直接开启热点startTether();return;}// 需要运营商验证,检查各种前提条件if (HotspotCheckProvision.isNoInsertSimCard()) {// 情况1: 未插入SIM卡CreateDialog createDialog = new CreateDialog(mContext, null, null);createDialog.createDialog(false, createDialog.Type.NO_SIM_NETWORK);mSwitchBar.setChecked(false); // 重置开关状态} else if (HotspotCheckProvision.isSuccess(mContext)) {// 情况2: SIM卡存在且套餐支持if (isRoaming(mConnectivityManager)) {showRoamingDialog(); // 漫游状态提示} else if (shouldWarn()) {showWarningMsg(); // 其他警告信息} else {startTether(); // 所有条件满足,开启热点}} else {// 情况3: 需要运营商套餐验证hotspotCheckProvision = new HotspotCheckProvision(mContext, checkRunnable);hotspotCheckProvision.checkMobileHotspotFeature();}}} else if (mWifiManager.isWifiApEnabled()) {// 用户尝试关闭已开启的热点stopTether();}
}

总结

这个控制类为按钮设置的点击事件,点击事件里面就开始了开启wifi热点的流程 startTether()

startTether() 执行了 mConnectivityManager.startTethering()然后就进入到了 ConnectivityManager 类里面。

3. ConnectivityManager类

代码位置:packages/modules/Connectivity/framework/src/android/net/wifi/ConnectivityManager.java

 public void startTethering(int type, boolean showProvisioningUi,final OnStartTetheringCallback callback, Handler handler) {Objects.requireNonNull(callback, "OnStartTetheringCallback cannot be null.");//线程调度final Executor executor = new Executor() {@Overridepublic void execute(Runnable command) {if (handler == null) {comman// 如果未提供Handler,则在当前线程同步执行d.run();} else {handler.post(command); // 如果提供了Handler,则投递到指定线程执行}}};//回调包装final StartTetheringCallback tetheringCallback = new StartTetheringCallback() {@Overridepublic void onTetheringStarted() {callback.onTetheringStarted(); // 将新回调的成功事件转发给旧回调}@Overridepublic void onTetheringFailed(final int error) {callback.onTetheringFailed(); // 将新回调的失败事件转发给旧回调(注意:这里丢弃了error细节)}};final TetheringRequest request = new TetheringRequest.Builder(type).setShouldShowEntitlementUi(showProvisioningUi).build();getTetheringManager().startTethering(request, executor, tetheringCallback);}
  • @SystemApi​:表明这是一个​​系统级 API​​,只有系统应用(如 Settings)或具有系统签名的应用才能调用。普通第三方应用无法使用。

  • @Deprecated​:明确的标记,表示这个​​方法已经过时​​,谷歌不推荐继续使用。开发者应该转向使用新的、更优的替代方法。

  • @RequiresPermission​:声明调用此方法需要 TETHER_PRIVILEGED权限,这是一个只有系统应用才能持有的高级权限,确保了网络共享功能的安全性。

​参数说明​​:

  • int type:共享类型,如 TETHERING_WIFITETHERING_USB

  • boolean showProvisioningUi:是否显示运营商配置界面(用于检查用户套餐是否支持热点)。

  • OnStartTetheringCallback callback:​​回调接口​​,用于接收操作结果(成功或失败)。

Handler handler:指定回调方法在哪个线程执行。

getTetheringManager().startTethering() 指向了TetheringManager

4.TetheringManager类

代码位置:packages/modules/Connectivity/Tethering/common/TetheringLib/src/android/net/TetheringManager.java

Android 系统中 ​​TetheringManager.startTethering方法的实现​​是一个完整的、基于异步 Binder IPC 通信的系统服务调用流程。

在这里插入图片描述

 public void startTethering(@NonNull final TetheringRequest request,@NonNull final Executor executor, @NonNull final StartTetheringCallback callback) {final String callerPkg = mContext.getOpPackageName();Log.i(TAG, "startTethering caller:" + callerPkg);final IIntResultListener listener = new IIntResultListener.Stub() {@Overridepublic void onResult(final int resultCode) {executor.execute(() -> {if (resultCode == TETHER_ERROR_NO_ERROR) {callback.onTetheringStarted();} else {callback.onTetheringFailed(resultCode);}});}};getConnector(c -> c.startTethering(request.getParcel(), callerPkg,getAttributionTag(), listener));}private void getConnector(ConnectorConsumer consumer) {final ITetheringConnector connector;synchronized (mConnectorWaitQueue) {connector = mConnector;if (connector == null) {mConnectorWaitQueue.add(consumer);return;}}try {consumer.onConnectorAvailable(connector);} catch (RemoteException e) {throw new IllegalStateException(e);}}private interface ConnectorConsumer {void onConnectorAvailable(ITetheringConnector connector) throws RemoteException;}

ConnectorConsumer 本质是一个 “服务就绪回调” 的抽象,它将 “获取 ITetheringConnector” 和 “使用 ITetheringConnector 执行操作” 这两个步骤解耦,优雅地处理了跨进程服务连接的异步性,保证了在服务就绪后能可靠执行后续的网络共享(如热点开启)操作。

consumer.onConnectorAvailable(connector)就相当于调用了connector.startTethering()

ITetheringConnector connector 是一个aidl 接口,跨进程进去到了

packages/modules/Connectivity/Tethering/src/com/android/networkstack/tethering/TetheringService.java

5. TetheringService类

Android 网络共享框架中,​​Binder 服务端接口的具体实现​​。它位于系统服务进程(如 TetheringService)中,是客户端调用(如 TetheringManager)的最终处理端。

在这里插入图片描述

这段代码是 ITetheringConnector.Stub的一个方法实现,它作为​​Binder IPC 的服务端​​,负责接收来自客户端的“启动网络共享”请求,并进行​​权限校验​​和​​请求转发​​。

 @Overridepublic void startTethering(TetheringRequestParcel request, String callerPkg,String callingAttributionTag, IIntResultListener listener) {if (checkAndNotifyCommonError(callerPkg,callingAttributionTag,request.exemptFromEntitlementCheck /* onlyAllowPrivileged */,listener)) {return;}mTethering.startTethering(request, listener);}
  • Override​:表明这是对接口中定义方法的具体实现。

​参数分析​​:

  • TetheringRequestParcel request:客户端序列化后的请求参数(如共享类型、配置等)。

  • String callerPkg:调用方的包名,用于权限和身份验证。

  • String callingAttributionTag:调用方的归属标签(用于权限跟踪)。

  • IIntResultListener listener:​​回调接口​​,用于将操作结果异步返回给客户端。

这段代码是系统服务中一个​​典型的 Binder 接口实现​​,它体现了 Android 框架的安全设计原则:

  • 安全性​​:所有客户端请求都必须通过严格的前置检查。

  • ​异步通信​​:通过 IIntResultListener异步返回结果,不阻塞客户端。

​模块化​​:清晰的层次分离,权限检查、路由转发、业务实现各司其职。

在这里插入图片描述

mTethering.startTethering(request, listener);的调用,又进入到Tethering类中

6. Tethering类

代码位置:packages/modules/Connectivity/Tethering/src/com/android/networkstack/tethering/Tethering.java

/*** 启动网络共享(热点)的核心方法* @param request 网络共享请求参数(包含类型、配置等)* @param listener 异步结果回调监听器*/
void startTethering(final TetheringRequestParcel request, final IIntResultListener listener) {// 通过Handler切换到后台线程执行,避免阻塞Binder调用线程mHandler.post(() -> {// 获取当前同类型共享的未完成请求final TetheringRequestParcel unfinishedRequest = mActiveTetheringRequests.get(request.tetheringType);// 如果存在未完成的且配置不同的请求,先停止它if (unfinishedRequest != null && !TetheringUtils.isTetheringRequestEquals(unfinishedRequest, request)) {enableTetheringInternal(request.tetheringType, false /* disabled */, null);mEntitlementMgr.stopProvisioningIfNeeded(request.tetheringType);}// 记录新的活动请求mActiveTetheringRequests.put(request.tetheringType, request);// 根据是否需要运营商验证执行不同流程if (request.exemptFromEntitlementCheck) {// 免验证场景:直接设置豁免的下游类型mEntitlementMgr.setExemptedDownstreamType(request.tetheringType);} else {// 需要验证:启动运营商授权流程mEntitlementMgr.startProvisioningIfNeeded(request.tetheringType, request.showProvisioningUi);}// 执行实际的启用操作enableTetheringInternal(request.tetheringType, true /* enabled */, listener);});
}/*** 停止网络共享的核心方法* @param type 共享类型(如Wi-Fi热点、USB共享等)*/
void stopTethering(int type) {// 同样在后台线程执行停止操作mHandler.post(() -> {stopTetheringInternal(type);});
}

该代码在Android 网络共享框架中,​​处理 startTetheringstopTethering请求的核心业务逻辑​​。这段代码位于系统服务进程内,是真正执行热点开启和关闭命令的地方。

​核心参数​

TetheringRequestParcel request​:序列化的请求对象,包含:

  • tetheringType:共享类型(Wi-Fi/USB/蓝牙)

  • exemptFromEntitlementCheck:是否免运营商验证

    • showProvisioningUi:是否显示验证界面
  • IIntResultListener listener​:异步回调接口,用于返回操作结果

​重要成员变量​

  • mHandler​:确保线程安全的Handler

  • mActiveTetheringRequests​:活动请求映射表,用于冲突检测

  • mEntitlementMgr​:运营商授权管理器

​关键方法调用​

  • enableTetheringInternal()​:实际启用/禁用共享功能

  • stopTetheringInternal()​:内部停止共享的实现

TetheringUtils.isTetheringRequestEquals()​:比较请求配置是否相同

enableTetheringInternal()​:实际启用/禁用共享功能

在这里插入图片描述

开启wifi热点执行 result = setWifiTethering(enable);

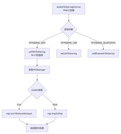
private void enableTetheringInternal(int type, boolean enable,final IIntResultListener listener) {int result = TETHER_ERROR_NO_ERROR;switch (type) {case TETHERING_WIFI:result = setWifiTethering(enable);break;case TETHERING_USB:result = setUsbTethering(enable);break;case TETHERING_BLUETOOTH:setBluetoothTethering(enable, listener);break;case TETHERING_NCM:result = setNcmTethering(enable);break;case TETHERING_ETHERNET:result = setEthernetTethering(enable);break;default:Log.w(TAG, "Invalid tether type.");result = TETHER_ERROR_UNKNOWN_TYPE;}// The result of Bluetooth tethering will be sent by #setBluetoothTethering.if (type != TETHERING_BLUETOOTH) {sendTetherResult(listener, result, type);}}private int setWifiTethering(final boolean enable) {final long ident = Binder.clearCallingIdentity();try {final WifiManager mgr = getWifiManager();if (mgr == null) {mLog.e("setWifiTethering: failed to get WifiManager!");return TETHER_ERROR_SERVICE_UNAVAIL;}if ((enable && mgr.startTetheredHotspot(null /* use existing softap config */))|| (!enable && mgr.stopSoftAp())) {mWifiTetherRequested = enable;return TETHER_ERROR_NO_ERROR;}} finally {Binder.restoreCallingIdentity(ident);}return TETHER_ERROR_INTERNAL_ERROR;}

核心代码:

if ((enable && mgr.startTetheredHotspot(null)) || (!enable && mgr.stopSoftAp())) {mWifiTetherRequested = enable;  // 更新内部状态return TETHER_ERROR_NO_ERROR;   // 操作成功
}
  • startTetheredHotspot(null)​:启用热点,null参数表示使用现有配置。
  • stopSoftAp()​:停止软接入点(Soft AP)

startTetheredHotspot里面传了一个空的参数,这个参数是有意义的,代表在开启热点时,会根据配置文件的内容决定开启热点的参数。这个配置文件在手机的data/misc/apexdata/com.android.wifi/下。里面有两个配置文件,一个是wifi的,一个是热点的。

WifiConfigStore.xml  WifiConfigStoreSoftAp.xml

执行这个方法后又进入到了WifiManager类。

7. WifiManager 类

代码位置:packages/modules/Wifi/framework/java/android/net/wifi/WifiManager.java

下述代码是 Android 框架中 ​WifiManager.startTetheredHotspot方法的客户端实现​​。这是一个典型的​​Binder IPC 客户端代理模式​​的实现,负责将应用层的调用转发给系统服务。

public boolean startTetheredHotspot(@Nullable SoftApConfiguration softApConfig) {try {return mService.startTetheredHotspot(softApConfig, mContext.getOpPackageName());} catch (RemoteException e) {throw e.rethrowFromSystemServer();}}

这段代码是 ​​客户端存根(Client Stub)​​,它作为应用程序与系统服务 WifiService之间的​​桥梁​​。它的主要职责是:​​接收应用层的热点启动请求,将其序列化并通过 Binder IPC 传递给系统服务进程执行​​。

  • 返回值​​:boolean,表示启动请求是否成功​​发送​​(注意:不代表热点已成功启动)。

  • ​参数​​:@Nullable SoftApConfiguration softApConfig

  • SoftApConfiguration:包含热点配置(SSID、密码、频段等)的对象。

@Nullable:表示该参数可以为 null。如果为 null,系统将使用​​上次的配置或默认配置​

核心 IPC 调用​
return mService.startTetheredHotspot(softApConfig, mContext.getOpPackageName());

这是整个方法的​​核心所在​​:

  • mService​:这是一个 ​​Binder 代理对象​​(通常为 IWifiManager类型),它指向运行在 system_server进程中的真正的 WifiService

​跨进程调用​​:当调用 mService.startTetheredHotspot()时,实际上发生了:

  • 参数被序列化(Parcelable)

  • 通过 Binder 驱动将请求发送到系统服务进程

  • 系统服务执行实际的热点启动逻辑

  • 将布尔结果返回给客户端

mContext.getOpPackageName()​:这是​​关键的安全措施​​。它获取调用方的包名,并传递给系统服务。系统服务会用这个包名来:

  • ​权限验证​​:检查该应用是否有 TETHER_PRIVILEGED等权限

  • ​资源记账​​:跟踪是哪个应用发起的请求

  • ​归属统计​​:用于应用行为分析和系统统计

异常处理​
} catch (RemoteException e) {throw e.rethrowFromSystemServer();
}

这是 ​​Binder IPC 的标准错误处理模式​​:

RemoteException​:在以下情况发生时抛出:

  • 系统服务进程崩溃或重启

  • Binder 缓冲区已满

  • 权限验证失败

rethrowFromSystemServer()​:将原始的 Binder 异常重新包装为 RuntimeException,这样调用方就不需要显式捕获受检异常,简化了客户端代码

该代码在完整架构中的位置​:

在这里插入图片描述

mService.startTetheredHotspot()又是一个aidl 接口。进入到了

packages/modules/Wifi/service/java/com/android/server/wifi/WifiServiceImpl.java 里面

8. WifiServiceImpl类

代码位置packages/modules/Wifi/service/java/com/android/server/wifi/WifiServiceImpl.java

这是 Wi-Fi 热点启动流程的​​核心安全控制点和业务逻辑入口​​。这段代码运行在 system_server系统服务进程中,是​​热点启动请求的最终处理者​​。它负责执行严格的​​权限验证​​、​​用户限制检查​​,并协调多个内部组件来安全地启动热点。

在这里插入图片描述

 public boolean startTetheredHotspot(@Nullable SoftApConfiguration softApConfig,@NonNull String packageName) {// NETWORK_STACK is a signature only permission.enforceNetworkStackPermission();int callingUid = Binder.getCallingUid();mWifiPermissionsUtil.checkPackage(callingUid, packageName);// If user restriction is set, cannot start softapif (mWifiTetheringDisallowed) {mLog.err("startTetheredHotspot with user restriction: not permitted").flush();return false;}mLog.info("startTetheredHotspot uid=%").c(callingUid).flush();// TODO: b/233363886, handle timeout in general way.if (!checkSetEnablingIfAllowed()) {return false;}WorkSource requestorWs = new WorkSource(callingUid, packageName);if (!mWifiThreadRunner.call(() -> mActiveModeWarden.canRequestMoreSoftApManagers(requestorWs), false)) {// Take down LOHS if it is up.mLohsSoftApTracker.stopAll();}if (!startSoftApInternal(new SoftApModeConfiguration(WifiManager.IFACE_IP_MODE_TETHERED, softApConfig,mTetheredSoftApTracker.getSoftApCapability()), requestorWs)) {mTetheredSoftApTracker.setFailedWhileEnabling();return false;}mLastCallerInfoManager.put(WifiManager.API_TETHERED_HOTSPOT, Process.myTid(),callingUid, Binder.getCallingPid(), packageName, true);return true;}

执行了 startSoftApInternal()

private boolean startSoftApInternal(SoftApModeConfiguration apConfig, WorkSource requestorWs) {int uid = Binder.getCallingUid();boolean privileged = isSettingsOrSuw(Binder.getCallingPid(), uid);mLog.trace("startSoftApInternal uid=% mode=%").c(uid).c(apConfig.getTargetMode()).flush();// null wifiConfig is a meaningful input for CMD_SET_AP; it means to use the persistent// AP config.SoftApConfiguration softApConfig = apConfig.getSoftApConfiguration();if (softApConfig != null&& (!WifiApConfigStore.validateApWifiConfiguration(softApConfig, privileged, mContext))) {Log.e(TAG, "Invalid SoftApConfiguration");return false;}mActiveModeWarden.startSoftAp(apConfig, requestorWs);return true;}

这个方法是将经过所有安全验证的请求​​最终下发到硬件驱动层​​的关键环节。

核心功能概括​

startSoftApInternal方法是一个​​配置验证和任务分发器​​,它负责:

  • ​验证热点配置的合法性​

  • ​将合法的配置请求转发给硬件控制层​

  • ​返回操作是否被成功接受​

在这里插入图片描述

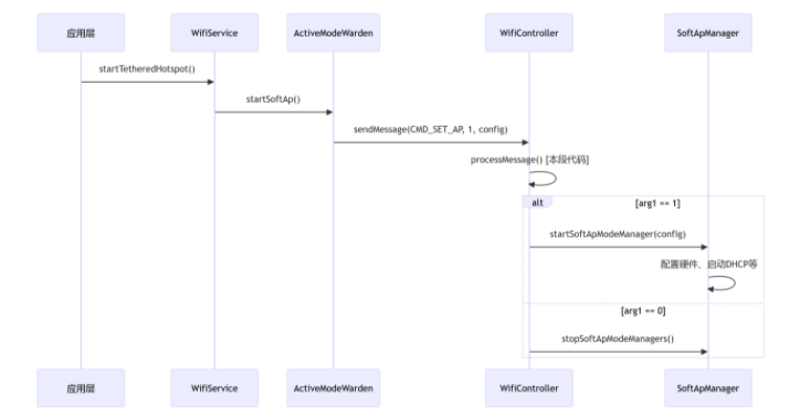
之后执行mActiveModeWarden.startSoftAp(apConfig, requestorWs);进入packages/modules/Wifi/service/java/com/android/server/wifi/ActiveModeWarden.java

public void startSoftAp(SoftApModeConfiguration softApConfig, WorkSource requestorWs) {stopStaIfRequired(softApConfig, requestorWs);mWifiController.sendMessage(WifiController.CMD_SET_AP, 1, 0,Pair.create(softApConfig, requestorWs));}

这里执行了mWifiController.sendMessage(WifiController.CMD_SET_AP, 1, 0, Pair.create(softApConfig, requestorWs));发送了一条消息进入到了ActiveModeWarden 的 内部类 EnabledState 里面

case CMD_SET_AP:// note: CMD_SET_AP is handled/dropped in ECM mode - will not start hereif (msg.arg1 == 1) {Pair<SoftApModeConfiguration, WorkSource> softApConfigAndWs =(Pair) msg.obj;startSoftApModeManager(softApConfigAndWs.first, softApConfigAndWs.second);} else {stopSoftApModeManagers(msg.arg2);}break;

在这里插入图片描述

这里又执行了startSoftApModeManager(softApConfigAndWs.first, softApConfigAndWs.second();

private void startSoftApModeManager(@NonNull SoftApModeConfiguration softApConfig, @NonNull WorkSource requestorWs) {Log.d(TAG, "Starting SoftApModeManager config = " + softApConfig.getSoftApConfiguration());Preconditions.checkState(softApConfig.getTargetMode() == IFACE_IP_MODE_LOCAL_ONLY|| softApConfig.getTargetMode() == IFACE_IP_MODE_TETHERED);WifiServiceImpl.SoftApCallbackInternal callback =softApConfig.getTargetMode() == IFACE_IP_MODE_LOCAL_ONLY? mLohsCallback : mSoftApCallback;SoftApManager manager = mWifiInjector.makeSoftApManager(new SoftApListener(), callback, softApConfig, requestorWs,getRoleForSoftApIpMode(softApConfig.getTargetMode()), mVerboseLoggingEnabled);mSoftApManagers.add(manager);}

这里的callback 传入的 mLohsCallback 。

后面又执行了mWifiInjector.makeSoftApManager()方法。进入到WifiInjector

9. WifiInjector类

代码位置:packages/modules/Wifi/service/java/com/android/server/wifi/WifiInjector.java

public SoftApManager makeSoftApManager(@NonNull ActiveModeManager.Listener<SoftApManager> listener,@NonNull WifiServiceImpl.SoftApCallbackInternal callback,@NonNull SoftApModeConfiguration config,@NonNull WorkSource requestorWs,@NonNull ActiveModeManager.SoftApRole role,boolean verboseLoggingEnabled) {return new SoftApManager(mContext, mWifiHandlerThread.getLooper(),mFrameworkFacade, mWifiNative, mCoexManager, makeBatteryManager(),mCountryCode.getCountryCode(), listener, callback, mWifiApConfigStore,config, mWifiMetrics, mSarManager, mWifiDiagnostics,new SoftApNotifier(mContext, mFrameworkFacade, mWifiNotificationManager),mCmiMonitor, mActiveModeWarden, mClock.getElapsedSinceBootMillis(),requestorWs, role, verboseLoggingEnabled);}

这里直接new了一个SoftApManger。进入到了构造方法里面。

// null is a valid input and means we use the user-configured tethering settings.if (mCurrentSoftApConfiguration == null) {mCurrentSoftApConfiguration = mWifiApConfigStore.getApConfiguration();// may still be null if we fail to load the default config}mStateMachine = new SoftApStateMachine(looper);  //  在这里真正的创建了热点的状态机mStateMachine.sendMessage(SoftApStateMachine.CMD_START, requestorWs);

由于之前的config 一直是空的,所以 mWifiApConfigStore.getApConfiguration() 这里面就从配置文件里,获取了热点的配置信息。

最后send一个message。由 SoftApManager 的内部类 IdleState processMessage() 捕获处理.

int result = startSoftAp();
 private int startSoftAp() {if (SdkLevel.isAtLeastS()) {Log.d(getTag(), "startSoftAp: channels " + mCurrentSoftApConfiguration.getChannels()+ " iface " + mApInterfaceName + " country " + mCountryCode);} else {Log.d(getTag(), "startSoftAp: band " + mCurrentSoftApConfiguration.getBand());}int result = setMacAddress();if (result != SUCCESS) {return result;}result = setCountryCode();if (result != SUCCESS) {return result;}// Make a copy of configuration for updating AP band and channel.SoftApConfiguration.Builder localConfigBuilder =new SoftApConfiguration.Builder(mCurrentSoftApConfiguration);result = ApConfigUtil.updateApChannelConfig(mWifiNative, mCoexManager, mContext.getResources(), mCountryCode,localConfigBuilder, mCurrentSoftApConfiguration, mCurrentSoftApCapability);if (result != SUCCESS) {Log.e(getTag(), "Failed to update AP band and channel");return result;}if (mCurrentSoftApConfiguration.isHiddenSsid()) {Log.d(getTag(), "SoftAP is a hidden network");}if (!ApConfigUtil.checkSupportAllConfiguration(mCurrentSoftApConfiguration, mCurrentSoftApCapability)) {Log.d(getTag(), "Unsupported Configuration detect! config = "+ mCurrentSoftApConfiguration);return ERROR_UNSUPPORTED_CONFIGURATION;}if (!mWifiNative.startSoftAp(mApInterfaceName,localConfigBuilder.build(),mOriginalModeConfiguration.getTargetMode() ==  WifiManager.IFACE_IP_MODE_TETHERED,mSoftApHalCallback)) {Log.e(getTag(), "Soft AP start failed");return ERROR_GENERIC;}mWifiDiagnostics.startLogging(mApInterfaceName);mStartTimestamp = FORMATTER.format(new Date(System.currentTimeMillis()));Log.d(getTag(), "Soft AP is started ");return SUCCESS;}

主要是调用mWifiNative.startSoftAp()方法

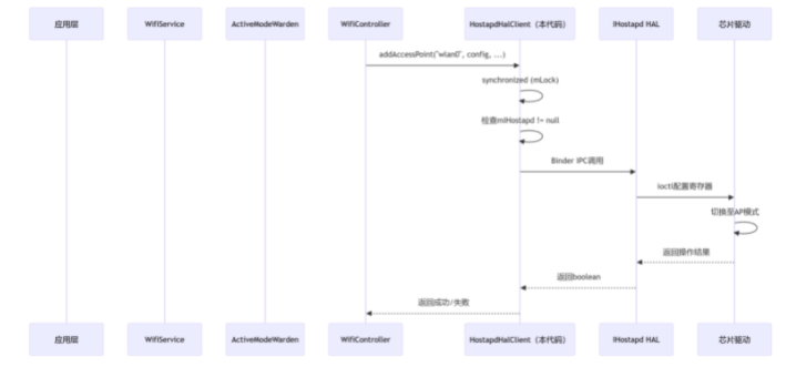
 public boolean startSoftAp(@NonNull String ifaceName, SoftApConfiguration config, boolean isMetered,SoftApHalCallback callback) {if (mHostapdHal.isApInfoCallbackSupported()) {if (!mHostapdHal.registerApCallback(ifaceName, callback)) {Log.e(TAG, "Failed to register ap hal event callback");return false;}} else {SoftApHalCallbackFromWificond softApHalCallbackFromWificond =new SoftApHalCallbackFromWificond(ifaceName, callback);if (!mWifiCondManager.registerApCallback(ifaceName,Runnable::run, softApHalCallbackFromWificond)) {Log.e(TAG, "Failed to register ap hal event callback from wificond");return false;}}if (!addAccessPoint(ifaceName, config, isMetered, callback)) {Log.e(TAG, "Failed to add acccess point");mWifiMetrics.incrementNumSetupSoftApInterfaceFailureDueToHostapd();return false;}return true;}

后面会进入到

packages\modules\Wifi\service\java\com\android\server\wifi\HostapdHal.java

10. HostapdHal类

该代码为Android Wi-Fi 热点架构中​​最底层的硬件抽象层(HAL)接口调用​​。这是整个热点启动流程的​​最终执行点​​,直接与 Wi-Fi 芯片驱动进行交互。

/*** Add and start a new access point.** @param ifaceName Name of the interface.* @param config Configuration to use for the AP.* @param isMetered Indicates the network is metered or not.* @param onFailureListener A runnable to be triggered on failure.* @return true on success, false otherwise.*/
public boolean addAccessPoint(@NonNull String ifaceName, @NonNull SoftApConfiguration config,boolean isMetered, @NonNull Runnable onFailureListener) {synchronized (mLock) {String methodStr = "addAccessPoint";if (mIHostapd == null) {return handleNullHostapd(methodStr);}return mIHostapd.addAccessPoint(ifaceName, config, isMetered, onFailureListener);}
}
  • ​线程安全​​: 使用 synchronized (mLock)确保多线程环境下的安全访问

  • ​空值检查​​: 验证 mIHostapdHAL 服务对象是否可用

  • ​错误处理​​: 通过 handleNullHostapd()处理服务不可用的情况

  • ​底层调用​​: 最终调用 mIHostapd.addAccessPoint()执行实际的硬件操作

在完整架构中的位置​

在这里插入图片描述

11.​完整工作流程​

在这里插入图片描述

详细流程解析​

​第一阶段:用户交互与权限校验 (App → Framework)​

​用户点击开关​

  • ​界面层​​: Settings应用中的 WifiTetherSettings界面响应用户点击。

  • ​代码入口​​: onSwitchChanged()方法被触发,isCheckedtrue

​发起系统调用​

  • ​调用链​​: Settings应用通过 ConnectivityManager.startTethering(TETHERING_WIFI, ...)发起系统调用。
  • ​权限检查​​: 系统验证调用者是否具有 TETHER_PRIVILEGED等高阶权限。
​第二阶段:策略检查与路由 (TetheringService)​

​策略引擎处理​

  • ​入口​​: TetheringService.enableTetheringInternal(TETHERING_WIFI, true, callback)

​关键检查​​:

  • ​SIM 卡与套餐​​: 通过 EntitlementManager检查用户移动套餐是否支持热点功能。

  • ​漫游状态​​: 若设备处于漫游状态,可能弹出提示框警告用户。

  • ​双频支持​​: 检查并配置 2.4GHz/5GHz/6GHz 等多频段支持。

​第三阶段:Wi-Fi 服务处理 (WifiService)​

​配置验证​

  • ​入口​​: WifiService.startSoftApInternal(softApConfig, requestorWs)

  • ​验证内容​​: 验证 SSID、密码长度、加密方式等 SoftApConfiguration的合法性。

​资源仲裁与模式切换​

  • ​决策者​​: ActiveModeWarden.startSoftAp(apConfig, requestorWs)
  • 关键决策​​: 调用 stopStaIfRequired()判断是否需要先断开当前的 Wi-Fi 连接(STA 模式),因为大部分硬件不支持 STA 和 AP 模式并发。
​第四阶段:状态机与硬件抽象层 (WifiController → HAL)​

​状态机处理​

  • ​核心​​: WifiController状态机接收 CMD_SET_AP消息。

  • ​路由​​: 根据 msg.arg1 == 1判断是启动命令,路由到 startSoftApModeManager

​驱动层调用​

  • ​最终执行​​: HostapdHalClient.addAccessPoint(ifaceName, config, isMetered, listener)
  • ​硬件操作​​: 通过 Binder IPC 调用 IHostapdHAL 服务,最终将配置下发给 Linux 内核的 hostapd进程和 Wi-Fi 驱动。
​第五阶段:网络服务启动 (内核空间)​

​软接入点启动​

  • ​内核操作​​: Wi-Fi 驱动将芯片切换到 AP(接入点)模式。

  • ​接口启动​​: 启动虚拟接口(如 wlan0ap0)并分配 IP 地址(通常是 192.168.43.1)。

​服务进程启动​

  • ​DHCP 服务​​: 启动 dnsmasqhostapd内嵌的 DHCP 服务器,为连接的客户端分配 IP。
  • ​NAT 设置​​: 配置 iptables规则,实现蜂窝数据到 Wi-Fi 热点的网络地址转换(NAT)。
​第六阶段:结果回调与状态同步​

​异步结果通知​

  • ​成功路径​​: 通过 IIntResultListener.onResult(TETHER_ERROR_NO_ERROR)逐层回调到 UI。

  • ​失败处理​​: 通过 onTetheringFailed(errorCode)返回具体错误码(如无 SIM 卡、无数据连接等)。

  • ​UI 更新​​: Settings应用收到回调后,更新开关状态并显示给用户。


​Android 13 热点新特性​

在此流程中,Android 13 引入了以下关键特性:

  • ​默认 WPA3 加密​​: 新热点默认使用更安全的 WPA3-SAE 加密(如果硬件支持)。

  • ​智能频段选择​​: 自动根据环境拥堵情况选择 2.4GHz、5GHz 或 6GHz 频段。

  • ​增强的权限模型​​: 使用 NEARBY_WIFI_DEVICES权限替代粗略位置权限。

  • ​自动关闭超时​​: 可配置无设备连接时自动关闭热点以节省电量。

​总结​

Android 13 的热点启动流程是一个​​复杂的系统工程​​,涉及:

  • ​6+ 个系统进程​​间的 Binder IPC 通信

  • ​3 层以上的权限与策略校验​

  • ​硬件抽象层(HAL)到 Linux 内核的深度交互​

这种​​分层架构​​和​​异步通信​​模型确保了功能的安全性、稳定性和可扩展性,是 Android 系统设计精髓的集中体现。整个流程在用户无感知的情况下,通常在 ​​2-5 秒内​​ 完成,提供了流畅的用户体验。

http://www.dtcms.com/a/462791.html

相关文章:

  • 淘客网站cms怎么做建设部网站79号文件
  • 人工智能时代下的全栈开发:整合AI、大数据与云原生的实践策略
  • 家具品牌网站新东方培训机构官网
  • 速通ACM省铜第二十天 赋源码(HNCPC2022 Big Matrix 和 Fibonacci Cane)
  • 做预算查价格的网站是哪个中国空间网站
  • 网站地图生成工具微信营销策略
  • 什么是 Apache Parquet?ClickHouse 与 Parquet 的交互方式/安装 clickhouse-client
  • 批量做网站国内做seo最好的公司
  • 美丽说网站建立的主要方式2017设计工作室做网站
  • Centos7 maven 安装
  • 深入了解linux网络—— 自定义协议(上)
  • 大连网站制作最好的公司建设企业网站得花多少
  • 服装公司网站源码给网站做seo的价格
  • 购买型网站建设青岛网站建设公司好找吗
  • 在网站建设中遇到的问题手工制作国庆节作品图片
  • 了游*薄俐仔斗哆消仔*游戏程序系统方案
  • jsp网站加载慢开发一款app的公司
  • 如何建设网站pdf下载个人网页制作成品代码免费
  • 邢台网站建设多少钱WordPress考试
  • 网站的集约化建设锦江建设和交通局网站
  • 长沙建网站企业网站建设流程共有几个阶段
  • 做网站人家直接百度能搜到的品牌建设费用
  • MQ 面试宝典
  • 《棒球运动规则》一级运动员年龄限制·棒球1号位
  • 中国建设银行网站 个人西部数码网站管理助手 提权
  • Linux基本指令(下)
  • 手机网站用什么软件开发html5 企业网站
  • IDEA在plugins里搜不到mybatisx插件的解决方法
  • 广州网站建设多少钱深圳网上申请个人营业执照
  • 高端响应式网站建设wordpress动态插件