当前位置: 首页 > news >正文

消费金融系统-利息核算与财务核算

财务核算系统

功能概述

这里开始详细解析一下金融业务中(特别是信贷领域)核算系统(这里指财务核算)的基本流程

核算系统,通常也称为核心账务系统总账系统,是金融机构的“会计大脑”。它负责准确、完整、及时地记录所有金融交易引起的财务变化,是生成财务报表、满足监管要求的基础。

其核心目标是遵循 “有借必有贷,借贷必相等” 的复式记账法原则。


一、核心概念:什么是核算?

简单来说,核算就是会计记账。每一笔业务交易(如用户提现、用户还款、支付利息等)在核算系统中都会体现为一个或多个会计分录

  • 会计分录:包含借方科目和贷方科目,以及金额。

    • 借方:通常表示资产的增加、费用的发生。

    • 贷方:通常表示负债的增加、收入的实现。

二、核算系统的基本流程(以信贷业务为例)

核算流程与业务流紧密耦合,但相对独立。下图清晰地展示了一笔贷款从发放到结清,在核算系统中的完整生命周期流程:

下面我们来详细解读图中的每一个关键环节。

步骤一:交易触发

核算不是凭空发生的,而是由前端的业务交易触发的。

  • 例如

    • 放款交易:用户成功提现一笔贷款。

    • 还款交易:用户偿还本金和利息。

    • 收费交易:产生一笔逾期罚息。

步骤二:数据传输

业务系统(如信贷核心系统)在处理完交易后,会实时或准实时地将交易数据发送给核算系统。传输的数据包通常包括:

  • 交易流水号

  • 交易类型(如:放款、还款)

  • 客户账号

  • 交易金额

  • 产品代码

  • 时间戳

步骤三:会计分录生成(核心步骤)

这是核算系统的“心脏”。系统根据预设的 “会计规则引擎” ,将业务交易翻译成标准的会计分录。

举例:用户成功提现10,000元贷款

  • 业务实质:公司的“现金”资产减少了,但同时获得了对用户的“应收贷款”债权资产。

  • 会计分录

    • 借:应收贷款 - 某用户 10,000元 (资产增加)

    • 贷:银行存款 10,000元 (资产减少)

举例:用户还款,其中包含本金1,000元,利息100元

  • 业务实质:收回了部分债权(本金),并获得了收入(利息)。

  • 会计分录

    • 借:银行存款 1,100元 (资产增加)

    • 贷:应收贷款 - 某用户 1,000元 (资产减少)

    • 贷:利息收入 100元 (收入增加)

步骤四:试算平衡与入账

系统会自动检查每条会计分录是否满足 “借方金额总和 = 贷方金额总和”

  • 如果平衡:交易正式入账,更新相关科目的总账余额。

  • 如果不平衡:交易失败,会被标记为异常,需要人工介入排查。

步骤五:日终批处理(非常关键)

在每天营业结束后,核算系统会执行一系列的批处理任务,这些是实现权责发生制会计的关键:

  1. 利息计提

    • 问题:贷款每天都在产生利息,但用户可能一个月才还一次。为了准确反映每天的利润,需要计提应收但尚未收到的利息。

    • 操作:每天日终,对所有未结清贷款计算当日应计的利息。

    • 会计分录借:应收利息 / 贷:利息收入

  2. 费用计提:计提工资、房租、水电费等。

  3. 风险拨备计提

    • 问题:根据五级分类等规则,预估可能无法收回的贷款损失。

    • 操作:根据坏账预测模型,每天计提资产减值损失。

    • 会计分录借:资产减值损失 / 贷:贷款损失准备

  4. 总分核对:确保核算系统的总账余额与所有业务系统(如信贷、存款系统)的明细账余额总和一致。这是保证账务准确性的铁律。

  5. 生成日报表:生成当日的试算平衡表、科目余额表等,供内部管理使用。

步骤六:周期处理(月结、年结)
  • 月结:关闭当月会计期间,生成月度财务报表(资产负债表、利润表、现金流量表)。

  • 年结:进行年度决算,将收入、费用类科目的余额结转至“本年利润”,最后转入“未分配利润”所有者权益科目。


三、核算系统的关键要求

  1. 准确性:这是生命线,任何错误都会导致财务报表失真。

  2. 完整性:必须记录所有交易,不能遗漏。

  3. 及时性:交易需要实时或准实时入账,日终批处理必须按时完成。

  4. 可审计性:所有会计分录必须可追溯,有清晰的业务凭证支持,满足内外部审计要求。

总结

核算系统的基本流程是一个高度自动化、规则驱动的闭环过程。它将纷繁复杂的业务语言(如“借钱”、“还钱”)翻译成标准、严谨的会计语言(会计分录),并通过日终计提、定期结账等操作,真实、公允地反映企业的财务状况和经营成果,是金融机构合规经营和精细化管理的基础。

财务核算系统的表结构

核算系统的表结构是其灵魂,设计的好坏直接决定了系统的性能、准确性和可扩展性。

需要明确的是,核算系统遵循复式记账法,其表结构设计也紧密围绕这一核心原则。下面我将以一个典型的金融信贷业务核算系统为例,分解其核心表结构。


一、核心设计原则

  1. 科目为中心:所有交易都围绕会计科目展开。

  2. 借贷平衡:每一笔交易必须保证借方总额等于贷方总额。

  3. 可追溯性:每一笔分录都能追溯到原始的业务凭证。

  4. 历史可查:采用“余额+流水”的方式,既能查看当前状态,也能追溯历史变化。


二、核心表结构详解

核算系统的表结构可以看作一个有机的整体,其核心表和关联关系如下图所示,它清晰地展示了从科目定义到交易记录,再到账务汇总的数据流动过程:

下面,我们来详细解读图中的每一张核心表及其字段。

1. 基础资料表

这类表是核算的基石,定义了记账的规则和框架。

a. 会计科目表

这是最重要的主数据表,定义了所有可用的会计科目。

sql

-- 表名: gl_subjects (General Ledger Subjects)
-- 描述: 存储所有会计科目
CREATE TABLE gl_subjects (subject_code VARCHAR(20) PRIMARY KEY, -- 科目代码 (如: 1001, 1002)subject_name VARCHAR(100) NOT NULL,    -- 科目名称 (如: 现金, 银行存款)subject_level TINYINT NOT NULL,        -- 科目层级 (1:一级科目, 2:二级科目...)parent_code VARCHAR(20),               -- 父级科目代码 (用于层级结构)direction ENUM('D', 'C') NOT NULL,     -- 余额方向 (D:借方 Debit, C:贷方 Credit)is_leaf BOOLEAN DEFAULT TRUE,          -- 是否末级科目 (末级科目才能记账)created_at TIMESTAMP DEFAULT CURRENT_TIMESTAMP
);
-- 示例数据:
-- ('1001', '现金', 1, NULL, 'D', TRUE)
-- ('1002', '银行存款', 1, NULL, 'D', TRUE)
-- ('100201', '工商银行', 2, '1002', 'D', TRUE)
-- ('2001', '短期贷款', 1, NULL, 'C', TRUE)
-- ('3001', '利息收入', 1, NULL, 'C', TRUE)

b. 产品账务配置表

这是连接业务和核算的桥梁,它定义了不同业务产品该如何生成会计分录。

sql

-- 表名: product_ledger_config
-- 描述: 定义每个金融产品在不同交易场景下的记账规则
CREATE TABLE product_ledger_config (id BIGINT PRIMARY KEY AUTO_INCREMENT,product_code VARCHAR(50) NOT NULL,     -- 产品代码 (如: "消费贷-001")transaction_type VARCHAR(50) NOT NULL, -- 交易类型 (如: "放款", "正常还款", "逾期还款")dr_subject_code VARCHAR(20) NOT NULL,  -- 借方科目代码cr_subject_code VARCHAR(20) NOT NULL,  -- 贷方科目代码amount_calculation_rule VARCHAR(200),  -- 金额计算规则 (如: "本金", "本金+利息")is_active BOOLEAN DEFAULT TRUE,FOREIGN KEY (dr_subject_code) REFERENCES gl_subjects(subject_code),FOREIGN KEY (cr_subject_code) REFERENCES gl_subjects(subject_code)
);
-- 示例数据: 当"消费贷-001"产品发生"放款"交易时
-- (NULL, '消费贷-001', '放款', '100201', '2001', 'amount', TRUE)
-- 这会产生分录: 借:银行存款-工行 贷:短期贷款

2. 交易流水表

这类表记录每一笔具体的财务交易,是“流水账”。

a. 会计分录流水表

记录每一笔交易的总览信息,保证交易的完整性。

sql

-- 表名: gl_vouchers
-- 描述: 会计分录凭证头
CREATE TABLE gl_vouchers (voucher_no VARCHAR(50) PRIMARY KEY,    -- 凭证号码 (唯一业务流水号)business_date DATE NOT NULL,           -- 业务日期 (交易发生的日期)voucher_type VARCHAR(20) NOT NULL,     -- 凭证类型 (如: "放款", "还款")total_amount DECIMAL(15,2) NOT NULL,   -- 总金额 (用于整体校验)status TINYINT DEFAULT 1,              -- 状态 (1: 有效, 0: 冲正)created_by VARCHAR(50),                -- 创建人 (或系统)created_at TIMESTAMP DEFAULT CURRENT_TIMESTAMP, -- 系统创建时间source_system VARCHAR(50),             -- 来源系统 (如: "loan_core")source_id VARCHAR(50)                  -- 来源业务ID (如: 放款流水号)
);

b. 会计分录明细表

这是最核心的交易明细表,记录每一笔分录的借贷细节。

sql

-- 表名: gl_voucher_items
-- 描述: 会计分录明细
CREATE TABLE gl_voucher_items (id BIGINT PRIMARY KEY AUTO_INCREMENT,voucher_no VARCHAR(50) NOT NULL,       -- 关联的凭证号码subject_code VARCHAR(20) NOT NULL,     -- 科目代码customer_id VARCHAR(50),               -- 客户ID (用于明细核算)contract_no VARCHAR(50),               -- 合同号 (用于明细核算)direction ENUM('D', 'C') NOT NULL,     -- 借贷方向amount DECIMAL(15,2) NOT NULL,         -- 金额business_date DATE NOT NULL,           -- 业务日期 (从voucher表冗余,便于查询)created_at TIMESTAMP DEFAULT CURRENT_TIMESTAMP,FOREIGN KEY (voucher_no) REFERENCES gl_vouchers(voucher_no),FOREIGN KEY (subject_code) REFERENCES gl_subjects(subject_code)
);
-- 示例数据: 一笔放款10000元
-- (1, 'V20240001', '100201', 'CUST001', 'CONT001', 'D', 10000.00, '2024-01-01', ...)
-- (2, 'V20240001', '2001', 'CUST001', 'CONT001', 'C', 10000.00, '2024-01-01', ...)
  • 注意,这里的会计分录明细,是站在客户视角的。客户申请了10000的贷款,那么就对应客户的银行卡余额增加10000,同时客户的贷款负债也增加了10000。
  • 银行卡余额对于客户来说是借方科目D,属于资产、贷款属于负债,属于贷方科目C

3. 账务汇总表

这类表是流水表的汇总,用于快速查询和生成报表。

a. 科目余额表

记录每个科目在每天结束后的余额,是生成资产负债表的基础。

sql

-- 表名: gl_balance
-- 描述: 科目日期余额表
CREATE TABLE gl_balance (business_date DATE NOT NULL,           -- 业务日期subject_code VARCHAR(20) NOT NULL,     -- 科目代码begin_balance_direction ENUM('D', 'C'),-- 期初余额方向begin_balance DECIMAL(15,2) DEFAULT 0.00, -- 期初余额debit_amount DECIMAL(15,2) DEFAULT 0.00,   -- 当日借方发生额credit_amount DECIMAL(15,2) DEFAULT 0.00,  -- 当日贷方发生额end_balance_direction ENUM('D', 'C'),  -- 期末余额方向end_balance DECIMAL(15,2) DEFAULT 0.00, -- 期末余额PRIMARY KEY (business_date, subject_code) -- 联合主键
);
-- 余额计算逻辑:
-- 对于借方科目(D): 期末余额 = 期初余额 + 借方发生额 - 贷方发生额
-- 对于贷方科目(C): 期末余额 = 期初余额 + 贷方发生额 - 借方发生额

b. 客户账/辅助账明细表

为了满足更细粒度的核算需求(如核算到每个客户、每份合同)。

sql

-- 表名: cust_account_details
-- 描述: 客户账明细,是科目明细账的补充
CREATE TABLE cust_account_details (id BIGINT PRIMARY KEY AUTO_INCREMENT,business_date DATE NOT NULL,customer_id VARCHAR(50) NOT NULL,contract_no VARCHAR(50) NOT NULL,subject_code VARCHAR(20) NOT NULL,     -- 关联的科目,如'2001'voucher_no VARCHAR(50) NOT NULL,       -- 凭证号direction ENUM('D', 'C') NOT NULL,amount DECIMAL(15,2) NOT NULL,balance DECIMAL(15,2) NOT NULL,        -- 实时余额FOREIGN KEY (voucher_no) REFERENCES gl_vouchers(voucher_no)
);

三、核算流程与表的交互

  1. 业务发生:用户提现10,000元。

  2. 触发记账:信贷系统处理放款成功,调用核算系统的接口,传入:(业务日期, '放款', '产品代码', '合同号', '客户ID', 10000.00)

  3. 规则匹配:核算系统查询 product_ledger_config 表,找到该产品“放款”交易对应的借贷科目。

  4. 生成凭证

    • 在 gl_vouchers 表插入一条凭证头记录。

    • 在 gl_voucher_items 表插入两条明细记录:

      • 借:银行存款 (100201) 10,000.00

      • 贷:短期贷款 (2001) 10,000.00

  5. 更新余额:日终批处理时,根据 gl_voucher_items 全天的记录,汇总计算并更新 gl_balance 表中各科目当日的发生额和期末余额。

总结

一个设计良好的核算系统表结构,应该具备以下特点:

  • 灵活性:通过产品账务配置表,可以轻松支持新业务产品,无需修改代码。

  • 准确性:通过凭证头和明细项的设计,天然保证借贷平衡。

  • 高效性科目余额表的存在,使得报表生成和余额查询无需每次都去扫描巨大的流水表。

  • 可审计性:通过来源系统来源ID,可以轻松追溯到最原始的业务凭证,满足内外部审计要求。

这套表结构是金融类系统的通用设计范式,理解了它,就理解了核算系统如何工作的底层逻辑。

利息核算系统

主要的作用是:信贷系统的利息计算

表结构设计

信贷系统的利息计算是核心且复杂的模块,其表结构设计直接关系到计息的准确性、灵活性和可审计性。下面我将详细拆解这一部分的表结构设计。

首先,要理解利息计算的复杂性来源于:

  • 计息基础:本金、利率。

  • 时间因素:起息日、结息日、还款计划。

  • 利率类型:固定利率、浮动利率、分段利率、罚息利率。

  • 计息方式:按日计息、按月计息、等额本息、等额本金、先息后本等。


一、核心设计原则

  1. 准确性第一:任何小数位和舍入规则都必须精确。

  2. 灵活性:支持多种利率类型和还款方式。

  3. 可追溯性:任何一笔利息的计算都必须有据可查,能够回溯验证。

  4. 幂等性:防止重复计息,尤其是在批处理场景下。


二、利息计算核心表结构

利息计算模块的表结构是一个有机整体,其核心表和关联关系如下图所示,它清晰地展示了从合同信息、利率定义到计息、收息的数据流动过程:

下面,我们来详细解读图中的每一张核心表及其字段。

1. 合同与计划层

这部分是利息计算的基础上下文

a. 贷款合同主表
存储贷款的核心信息,是计息的总纲。

sql

-- 表名: loan_contracts
CREATE TABLE loan_contracts (contract_no VARCHAR(50) PRIMARY KEY,   -- 合同号customer_id VARCHAR(50) NOT NULL,      -- 客户IDproduct_code VARCHAR(50) NOT NULL,     -- 产品代码principal_amount DECIMAL(15,2) NOT NULL, -- 贷款本金interest_calc_method VARCHAR(20) NOT NULL, -- 计息方式: '等额本息', '等额本金', '先息后本'loan_date DATE NOT NULL,               -- 放款日期maturity_date DATE NOT NULL,           -- 到期日期total_term INT NOT NULL,               -- 总期数status VARCHAR(20) NOT NULL            -- 合同状态: '正常', '逾期', '结清', '核销'
);

b. 还款计划表
这是利息计算的直接依据,在放款时生成。

sql

-- 表名: repayment_plan
CREATE TABLE repayment_plan (id BIGINT PRIMARY KEY AUTO_INCREMENT,contract_no VARCHAR(50) NOT NULL,      -- 合同号period INT NOT NULL,                   -- 期序 (1, 2, 3...)due_date DATE NOT NULL,                -- 应还款日principal_due DECIMAL(15,2) NOT NULL,  -- 应还本金interest_due DECIMAL(15,2) NOT NULL,   -- 应还利息total_due DECIMAL(15,2) NOT NULL,      -- 应还总额 (本金+利息)principal_paid DECIMAL(15,2) DEFAULT 0.00, -- 实还本金interest_paid DECIMAL(15,2) DEFAULT 0.00,  -- 实还利息period_status VARCHAR(20) DEFAULT 'UNPAID', -- 状态: 'UNPAID', 'PAID', 'OVERDUE'is_settled BOOLEAN DEFAULT FALSE,      -- 该期是否已结清FOREIGN KEY (contract_no) REFERENCES loan_contracts(contract_no),UNIQUE KEY uk_contract_period (contract_no, period) -- 防止重复
);
2. 利率基础层

这部分定义了利率如何确定,是计算利息的“尺子”。

a. 利率基准表
支持浮动利率,与市场基准挂钩。

sql

-- 表名: interest_rate_basis
CREATE TABLE interest_rate_basis (basis_code VARCHAR(20) PRIMARY KEY,    -- 基准代码 (如: 'LPR1Y', 'LPR5Y')basis_name VARCHAR(100) NOT NULL,      -- 基准名称publish_org VARCHAR(100),              -- 发布机构 (如: '中国人民银行')effective_date DATE NOT NULL,          -- 生效日期interest_rate DECIMAL(8,5) NOT NULL    -- 基准利率值 (如: 0.0350)
);

b. 合同利率表
这是最核心的利率表,定义了每个合同的具体利率规则,支持固定、浮动和分段利率。

sql

-- 表名: contract_interest_rate
CREATE TABLE contract_interest_rate (id BIGINT PRIMARY KEY AUTO_INCREMENT,contract_no VARCHAR(50) NOT NULL,      -- 合同号effective_date DATE NOT NULL,          -- 利率生效日期expiry_date DATE,                      -- 利率失效日期 (NULL表示永久有效)interest_type VARCHAR(20) NOT NULL,    -- 利率类型: 'FIXED'(固定), 'FLOATING'(浮动)-- 对于固定利率fixed_rate DECIMAL(8,5),               -- 固定利率值-- 对于浮动利率basis_code VARCHAR(20),                -- 挂钩的基准利率代码spread DECIMAL(8,5),                   -- 浮动利差 (加点)-- 最终执行利率 = 基准利率 + 利差final_interest_rate DECIMAL(8,5) NOT NULL, -- 最终执行利率 (存储,便于计算和审计)-- 对于罚息is_penalty BOOLEAN DEFAULT FALSE,      -- 是否是罚息利率penalty_calc_basis VARCHAR(20),        -- 罚息计算基础: 'OVERDUE_PRINCIPAL', 'OVERDUE_INTEREST'FOREIGN KEY (contract_no) REFERENCES loan_contracts(contract_no),FOREIGN KEY (basis_code) REFERENCES interest_rate_basis(basis_code)
);
3. 计息执行层

这部分是利息的实时计算和记录,是会计记账的基础。

a. 利息明细账
这是最底层的利息流水账,按日记录利息的生成。是实现权责发生制的关键。

sql

-- 表名: interest_ledger
CREATE TABLE interest_ledger (id BIGINT PRIMARY KEY AUTO_INCREMENT,contract_no VARCHAR(50) NOT NULL,      -- 合同号calc_date DATE NOT NULL,               -- 计息日期 (会计日期)interest_type VARCHAR(20) NOT NULL,    -- 利息类型: 'NORMAL'(正常利息), 'PENALTY'(罚息)principal_balance DECIMAL(15,2) NOT NULL, -- 当日计息本金余额interest_rate DECIMAL(8,5) NOT NULL,   -- 当日适用的利率accrued_days INT DEFAULT 1,            -- 计息天数 (通常为1,用于分段计息)accrued_interest DECIMAL(15,2) NOT NULL, -- 当日计提的利息金额period INT,                            -- 归属的期数is_settled BOOLEAN DEFAULT FALSE,      -- 该笔利息是否已收回settled_date DATE,                     -- 收回日期voucher_no VARCHAR(50),                -- 关联的会计凭证号 (可追溯至核算系统)created_at TIMESTAMP DEFAULT CURRENT_TIMESTAMP,FOREIGN KEY (contract_no) REFERENCES loan_contracts(contract_no),INDEX idx_calc_date (calc_date),       -- 便于按日批量计提INDEX idx_contract_settled (contract_no, is_settled) -- 便于查询未结清利息
);

b. 应收利息表
这是利息的“总账”,汇总了已计提但尚未收回的利息。

sql

-- 表名: accrued_interest
CREATE TABLE accrued_interest (contract_no VARCHAR(50) PRIMARY KEY,   -- 合同号total_accrued_interest DECIMAL(15,2) DEFAULT 0.00, -- 累计计提利息总额total_paid_interest DECIMAL(15,2) DEFAULT 0.00,    -- 累计实收利息总额outstanding_interest DECIMAL(15,2) GENERATED ALWAYS AS (total_accrued_interest - total_paid_interest) STORED, -- 应收未收利息余额last_accrued_date DATE,                -- 最后计提日期FOREIGN KEY (contract_no) REFERENCES loan_contracts(contract_no)
);

三、关键业务流程与表的交互

1. 日终批处理 - 利息计提

这是最核心的流程。每天日终,系统为所有未结清的合同执行以下操作:

sql

-- 伪代码逻辑
FOR each active_contract in loan_contracts:-- 1. 获取当日计息本金 (需要考虑已还款部分)current_principal = calculate_principal_balance(contract_no, business_date);-- 2. 获取当日适用的有效利率current_interest_rate = get_current_interest_rate(contract_no, business_date);-- 3. 计算当日应计利息-- (按日计息) daily_interest = current_principal * current_interest_rate / 360daily_interest = calculate_daily_interest(current_principal, current_interest_rate, day_count_convention);-- 4. 插入利息明细账 (interest_ledger)INSERT INTO interest_ledger (...);-- 5. 更新应收利息总账 (accrued_interest)UPDATE accrued_interest SET total_accrued_interest = total_accrued_interest + daily_interest,last_accrued_date = business_dateWHERE contract_no = active_contract.contract_no;
END FOR;
2. 还款时 - 利息核销

当用户还款时:

  1. 根据 repayment_plan 找到当期应还的利息。

  2. 将还款金额匹配到 interest_paid

  3. 更新 interest_ledger 中对应记录的 is_settled 和 settled_date

  4. 更新 accrued_interest 表中的 total_paid_interest

四、总结:优秀设计的要点

  1. 分离关注点:合同信息、利率定义、计息流水、应收汇总,各司其职,清晰明了。

  2. 支持灵活性:通过 contract_interest_rate 表,可以轻松支持固定、浮动、分段等各种利率模式。

  3. 保证可审计性interest_ledger 表记录了每一分钱利息的来龙去脉,是应对审计和客户质疑的利器。

  4. 提升性能accrued_interest 作为汇总表,在需要快速查看应收利息余额时,无需聚合庞大的流水数据。

  5. 幂等与容错:通过 business_date 和唯一索引,可以防止日终批处理重复运行导致重复计息。

这套表结构是经过实践检验的成熟设计,能够满足绝大多数信贷业务场景下对利息计算的复杂需求。

一条借款的完整表数据扭转样例

基于上面设计的表结构,模拟一条完整的借款数据流转样例。这个例子将清晰地展示从贷款发放到最终结清,数据如何在各表之间流转和变化。


案例背景

  • 客户:张三

  • 借款合同:借款10,000元,年化利率12%(固定利率),期限6个月,采用等额本息还款方式。

  • 放款日期:2024-01-01

  • 还款日:每月1日


第一步:贷款发放与初始化(2024-01-01)

1. 贷款合同主表 loan_contracts
contract_nocustomer_idproduct_codeprincipal_amountinterest_calc_methodloan_datematurity_datetotal_termstatus
CON20240001CUST001STD_LOAN10,000.00等额本息2024-01-012024-07-016正常
2. 合同利率表 contract_interest_rate
idcontract_noeffective_dateexpiry_dateinterest_typefixed_ratebasis_codespreadfinal_interest_rateis_penalty
1CON202400012024-01-01NULLFIXED0.120000NULLNULL0.120000FALSE
3. 生成还款计划表 repayment_plan

(等额本息计算公式算出每期还款额约为 1,722.50 元,此处为展示简化计算)

idcontract_noperioddue_dateprincipal_dueinterest_duetotal_dueperiod_status
1CON2024000112024-02-011,622.50100.001,722.50UNPAID
2CON2024000122024-03-011,638.7383.771,722.50UNPAID
3CON2024000132024-04-011,655.1267.381,722.50UNPAID
4CON2024000142024-05-011,671.6750.831,722.50UNPAID
5CON2024000152024-06-011,688.3934.111,722.50UNPAID
6CON2024000162024-07-011,705.2717.231,722.50UNPAID
4. 初始化应收利息表 accrued_interest
contract_nototal_accrued_interesttotal_paid_interestoutstanding_interestlast_accrued_date
CON202400010.000.000.00NULL

第二步:日终利息计提(以2024-01-31为例)

业务逻辑:系统在每天日终为所有未结清合同计提当日利息。
计息本金 = 10,000元 (因为尚未还款)
日利率 = 12% / 360 = 0.000333333
当日应计利息 = 10,000 * 0.000333333 ≈ 3.33333元 (系统会按精度规则舍入,假设为3.33元)

1. 利息明细账 interest_ledger (新增记录)
idcontract_nocalc_dateinterest_typeprincipal_balanceinterest_rateaccrued_interestperiodis_settled
1CON202400012024-01-31NORMAL10,000.000.1200003.331FALSE

*解释:这笔利息属于第1期(将在2024-02-01收回),但目前尚未收回。*

2. 应收利息表 accrued_interest (更新后)
contract_nototal_accrued_interesttotal_paid_interestoutstanding_interestlast_accrued_date
CON202400013.330.003.332024-01-31

第三步:第一次还款(2024-02-01)

张三按时还款,系统处理第一期的本金和利息。

1. 还款计划表 repayment_plan (更新第1期)
idcontract_noperiod...principal_paidinterest_paidperiod_statusis_settled
1CON202400011...1,622.50100.00PAIDTRUE
2. 利息明细账 interest_ledger (更新记录)

系统找到所有 period=1 且 is_settled=FALSE 的利息记录(包括1月31日计提的那笔3.33元,以及2月1日当天计提的利息,共同构成第1期总利息100元),将它们标记为已结清。

idcontract_nocalc_date...accrued_interestperiodis_settledsettled_date
1CON202400012024-01-31...3.331TRUE2024-02-01
........................
3. 应收利息表 accrued_interest (更新后)

实收利息增加了100元。

contract_nototal_accrued_interesttotal_paid_interestoutstanding_interestlast_accrued_date
CON20240001103.33100.003.332024-02-01

解释:outstanding_interest 为3.33元是正常的,因为这代表在2月1日还款前已计提但尚未到还款日的利息。在完美的系统逻辑中,2月1日当天还会计提一小部分利息,并与这3.33元一起在还款时核销,使得 outstanding_interest 归零。此处为简化演示。


第四步:中间期正常计提与还款(略)

第2期到第5期,流程与第一次还款完全相同:每日计提 -> 还款日核销


第五步:贷款结清(2024-07-01)

张三偿还最后一期(第6期)款项。

1. 还款计划表 repayment_plan (更新第6期)
idcontract_noperiod...principal_paidinterest_paidperiod_statusis_settled
6CON202400016...1,705.2717.23PAIDTRUE
2. 贷款合同主表 loan_contracts (更新状态)
contract_no...status
CON20240001...结清
3. 应收利息表 accrued_interest (最终状态)

所有利息都已收回。

contract_nototal_accrued_interesttotal_paid_interestoutstanding_interestlast_accrued_date
CON20240001432.50432.500.002024-06-30

*(总利息 = 各期利息之和 100 + 83.77 + 67.38 + 50.83 + 34.11 + 17.23 ≈ 432.50)*


数据流转与对账的核心价值

这个样例展示了利息数据如何在不同表间流转:

  1. 计划性repayment_plan 在放款时即生成了未来的现金流蓝图。

  2. 权责发生制interest_ledger 按日计提,真实反映了每一天的利润,而不是等到还款才确认收入。

  3. 总账控制accrued_interest 作为一个控制账户,其 outstanding_interest 理论上应该等于 interest_ledger 中所有 is_settled = FALSE 的记录之和。这为系统对账提供了一个关键锚点。

  4. 可审计性:如果你想核实第1期100元利息是怎么来的,你可以去 interest_ledger 表中查询 contract_no='CON20240001' AND period=1 的所有记录,它们的 accrued_interest 之和必定是100元。

通过这套表结构,利息计算的每一个环节都变得透明、可追溯、可验证,完全满足了金融级业务对准确性和审计性的严苛要求

利息核算(业务)与财务核算(财务)的交互

表结构的数据流转

以表结构的数据流转,展示核算系统是如何计提利息明细账和应收利息表的收入的

好的,这是一个非常关键的问题!我们来深入展示核算系统是如何基于权责发生制原则,通过利息明细账应收利息表来计提利息收入的。

这个过程的核心是:在利息实际收到之前,就确认收入


一、核心逻辑与会计原则

  • 权责发生制:只要利息收益的权利已经发生(即资金被占用了一天),不论是否实际收到现金,都应确认为当期收入。

  • 核算时点:通常在每个工作日日终进行批量计提。

  • 会计科目

    • 借:应收利息 (资产类科目,表示一笔未来收款的权利)

    • 贷:利息收入 (损益类科目,表示当期收入的增加)


二、数据流转详解

我们延续上一个例子,聚焦于第一期还款前(2024年1月) 的计提过程。

业务背景

  • 合同: CON20240001

  • 本金: 10,000元

  • 年化利率: 12%

  • 计息基础: ACT/360 (实际天数/360天)

  • 放款日: 2024-01-01

  • 第一期还款日: 2024-02-01

步骤1:日终批处理 - 利息计算(以2024-01-31为例)

计算逻辑

  • 计息本金 = 10,000.00元

  • 日利率 = 12% / 360 = 0.033333%

  • 当日应计利息 = 10,000.00 * (12% / 360) = 3.33333元 →(根据系统精度规则舍入为 3.33元

步骤2:更新利息明细账 (interest_ledger)

系统插入一条新的计提记录。

利息明细账 interest_ledger (新增记录)

idcontract_nocalc_dateinterest_typeprincipal_balanceinterest_rateaccrued_interestperiodis_settledsettled_date
..............................
31CON202400012024-01-31NORMAL10,000.000.1200003.331FALSENULL

字段解读

  • calc_date: 会计日期,收入归属日。

  • accrued_interest: 这是本次计提的核心结果,是当天的“利息收入”。

  • is_settledFALSE 表示这笔收入已确认,但款项尚未收到。

步骤3:更新应收利息表 (accrued_interest)

系统汇总当天的计提,更新总账。

应收利息表 accrued_interest (更新后)

contract_nototal_accrued_interesttotal_paid_interestoutstanding_interestlast_accrued_date
CON20240001+3.33 → 103.330.00103.332024-01-31

字段解读

  • total_accrued_interest: 累计计提的总收入。从1月1日到1月31日,每天计提一点,累计到103.33元。

  • outstanding_interest应收未收的利息余额。这是资产负债表上的一个资产项。此时为103.33元,意味着公司拥有103.33元的收款权利。

步骤4:生成会计分录(核算系统核心)

核算系统根据上述操作,自动生成会计分录。

会计分录(2024-01-31)

会计科目借方金额贷方金额摘要
应收利息3.33计提CON20240001合同2024-01-31利息
利息收入3.33计提CON20240001合同2024-01-31利息

三、整个1月份的计提效果展示

为了让您更直观地理解“累计”的效果,我们来看一下1月份部分日期的数据如何累积。

应收利息表 accrued_interest 的动态变化
日期total_accrued_interesttotal_paid_interestoutstanding_interest说明
2024-01-010.000.000.00放款日,不计息
2024-01-02+3.330.003.33开始计息
2024-01-03+3.330.006.66每日累加
...............
2024-01-31+3.330.00103.331月累计计提了103.33元收入
利息明细账 interest_ledger 的累积记录(节选)
calc_datecontract_noaccrued_interestperiodis_settled
2024-01-02CON202400013.331FALSE
2024-01-03CON202400013.331FALSE
...............
2024-01-31CON202400013.331FALSE
小计103.33

四、第一次还款时的核销(2024-02-01)

当张三在2月1日还款时,系统不仅处理资金,还要进行收入的“实现”和应收账款的核销。

业务:张三偿还第一期款项,其中利息100元。

  1. 更新 repayment_plan:标记第1期 interest_paid = 100.00is_settled = TRUE

  2. 更新 interest_ledger:将所有 period=1 且 is_settled=FALSE 的记录标记为已结清 (is_settled=TRUEsettled_date='2024-02-01')。

  3. 更新 accrued_interest

contract_nototal_accrued_interesttotal_paid_interestoutstanding_interest
CON20240001103.33+100.00 → 100.003.33
  1. 生成会计分录

会计科目借方金额贷方金额摘要
银行存款100.00收回CON20240001合同第一期利息
应收利息100.00收回CON20240001合同第一期利息

注意:为什么 outstanding_interest 还有3.33元?这是因为在1月31日计提的3.33元,其还款日是2月1日。在2月1日这天,系统还会再计提一笔利息(约3.33元),然后一起被100元的还款核销。这样,在2月1日日终,outstanding_interest 就会归零或接近为零。这个设计确保了在还款日之前,利润表已经确认了所有应计收入。

总结

通过 interest_ledger 和 accrued_interest 这两张表的协同工作,核算系统实现了:

  1. 精准的利润核算:将利息收入精确地分配到其实际发生的每一天,生成准确的利润表。

  2. 真实的资产反映:在资产负债表上,应收利息 科目真实地反映了公司已赚取但尚未收到的资产。

  3. 完整的审计追踪interest_ledger 记录了每一分钱利息收入的来源,可以追溯到具体的日期和合同,满足了严格的审计要求。

这种设计确保了财务报表真实、公允地反映了企业的财务状况和经营成果,完全符合会计准则的要求。

会计分录的作用

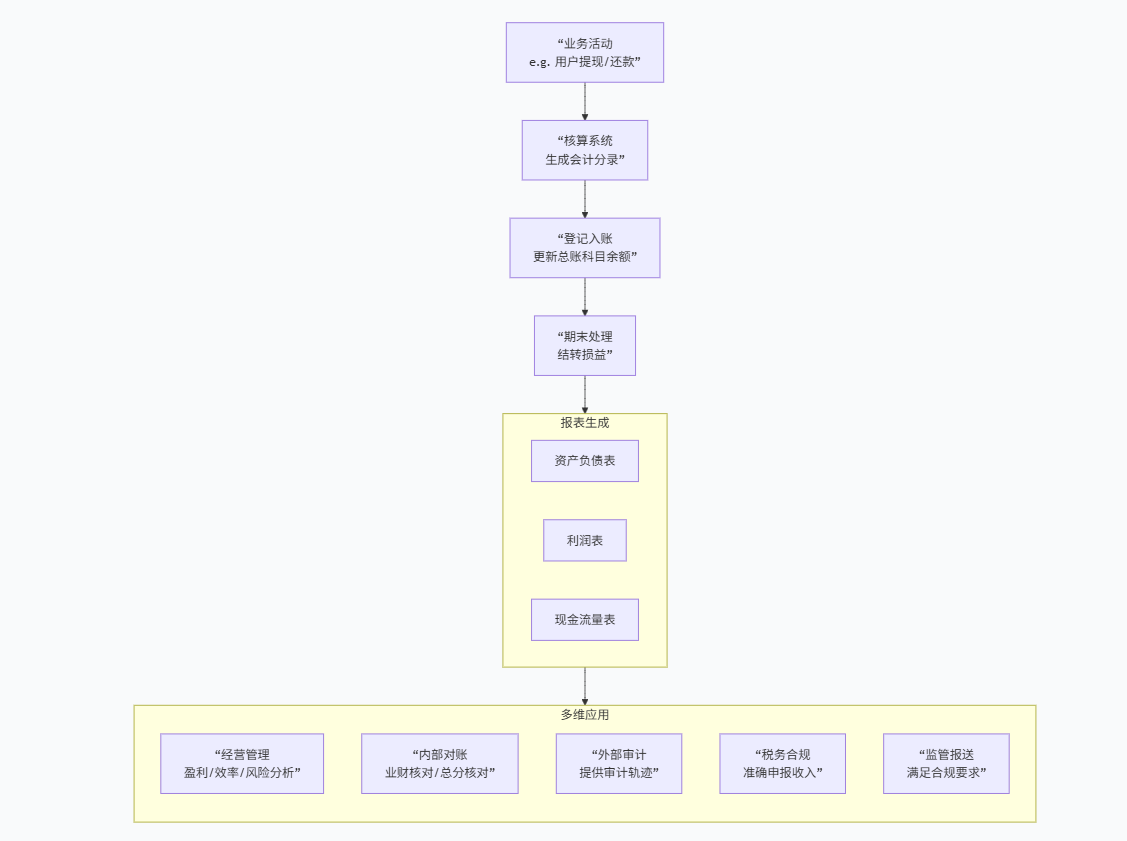
生成的会计分录远不止用于对账,它是整个财务体系运转的血液和语言。这些分录被投入到一整套严密的财务处理流程中,最终生成企业经营管理的“成绩单”——财务报表。

下图清晰地展示了会计分录如何从业务中来,到报表中去,并应用于分析、决策和合规的完整闭环:

下面我们来详细解读这个流程中的每一个环节。


一、会计分录的后续处理流程(入账与汇总)

生成的会计分录会被记录在总账系统中,流程如下:

  1. 登记入账:会计分录被记入总分类账,更新相应科目的总余额。

    • 例如:每天计提利息的分录 借:应收利息 3.33 贷:利息收入 3.33 会被记录,使得“应收利息”科目总额增加3.33元,“利息收入”科目总额增加3.33元。

  2. 过账与汇总:所有分录按科目进行汇总,形成各科目的本期发生额和期末余额。这是生成报表的基础。

  3. 试算平衡:系统会自动检查所有科目的借方发生总额是否等于贷方发生总额。这是检验记账是否准确的一道铁闸。

  4. 期末结账:在会计期末(月末、季末、年末),进行一系列结转操作:

    • 结转损益:将“利息收入”这类损益类科目的余额全部结转至“本年利润”科目。结转后,损益类科目余额为零,以便核算下一期的利润。

    • 最终,根据结账后的各科目余额编制财务报表。


二、会计分录的核心应用场景

1. 生成财务报表(核心产出)

会计分录是财务报表的唯一数据来源

  • 利润表

    • 直接来自损益类科目(如利息收入手续费收入资产减值损失)的发生额

    • 我们的分录贷:利息收入 每天累积起来,在利润表上就体现为“营业收入”下的“利息收入”项。管理者通过这个数据可以清晰地看到业务的盈利能力和收入趋势。

  • 资产负债表

    • 来自资产、负债、权益类科目的期末余额

    • 我们的分录借:应收利息 的累计余额,在资产负债表上就是“流动资产”中的“应收利息”项目。这反映了公司在特定时点拥有的收款权利,是公司资产的重要组成部分。

  • 现金流量表

    • 虽然它反映现金流入流出,但其编制需要基于利润表和资产负债表项目,并调整非现金项目(如应收利息的增加),这些都依赖于会计分录提供的明细。

2. 经营管理与决策支持(管理会计)

会计分录提供的财务数据是业务分析的基石。

  • 产品盈利分析:通过给不同贷款产品打标签,可以汇总出每个产品的利息收入总额,从而分析哪个产品最赚钱。

  • 渠道成本分析:可以分析不同获客渠道(如App、第三方助贷)带来的收入及其相关成本,计算投入产出比。

  • 绩效评估:业务部门的KPI(如利润、收入)完全来自于财务数据。

3. 对账与稽核(确保数据准确)

这是您提到的关键点,具体体现在:

  • 业财核对:将业务系统的数据与财务系统的数据进行核对。

    • 例如:业务系统repayment_plan表中“累计实收利息”的总额,必须等于财务系统“利息收入”科目的贷方发生额减去仍在“应收利息”中的部分。如果不一致,说明有业务已发生但未记账,或记账有误。

  • 总分核对:确保总账科目的余额等于其下属所有明细账余额之和。

    • 例如:财务系统“应收利息”总账科目的余额,必须等于accrued_interest表中所有合同的outstanding_interest之和。这确保了财务总账与业务台账的一致性。

  • 银行对账:将公司的“银行存款”账面记录与银行的月度对账单进行核对,确保每笔放款和收款都准确无误。

4. 合规、审计与税务
  • 外部审计:审计师的核心工作就是核查会计分录的真实性、准确性和完整性。他们会抽样检查分录背后的原始凭证(如借款合同、还款流水)。interest_ledger表为利息收入提供了完美的审计轨迹。

  • 税务申报:企业所得税、增值税等税种的计算,严重依赖于财务报表数据,而这些数据都源自会计分录。准确的分录是合规纳税的基础。

  • 监管报送:金融机构需要向人民银行、银保监会等监管机构报送各种报表(如1104报表),这些报表的数据均来源于经过审计的财务报表。

总结

所以,会计分录绝不仅仅是用于“后续对账”。它是:

  • 业务语言(放款、还款)翻译成财务语言(资产、收入)的翻译官。

  • 连接业务运营财务管理的桥梁。

  • 生成财务报表,支撑经营管理、决策分析、合规审计的基石。

没有这套基于会计分录的核算体系,企业管理就如同在黑暗中航行,失去了最重要的方向和仪表盘。

业财核心对账公式-数据案例演示

用数据案例展示,业务系统repayment_plan表中“累计实收利息”的总额,必须等于财务系统“利息收入”科目的贷方发生额减去仍在“应收利息”中的部分,这句话的意思

好的,我们用一个非常具体的数据案例来展示这句对账核心逻辑的含义。这句话是确保业务数据财务数据一致的黄金法则。

核心对账公式:

业务系统累计实收利息 = 财务系统利息收入贷方发生额 - 期末应收利息余额


一、案例背景

我们观察一个贷款合同在 2024年1月份 的表现。

  • 合同:CON20240001

  • 本金:10,000元

  • 年利率:12%

  • 放款日:2024-01-01

  • 第一期还款日:2024-02-01 (偿还1月份利息)

重要提示:财务核算采用权责发生制,业务还款是收付实现制。这个公式就是为了将二者统一。


二、数据流转与记录(2024年1月)

场景1:日常计提(2024-01-02 至 2024-01-31)
  • 业务系统 (repayment_plan)

    • 在1月份,用户尚未还款,所以“累计实收利息”为 0

    • 但业务系统知道,第一期应还利息是100元。

  • 财务系统(总账)

    • 核算系统每天都在做计提分录:

      • 借:应收利息 3.33

      • 贷:利息收入 3.33

    • 到1月31日,财务系统记录了:

      • 利息收入科目贷方发生额 = 3.33 * 30天 = 100元 (这是1月份赚到的总收入)

      • 应收利息科目余额 = 100元 (这是已赚到但还没收到的钱)

此时对账(2024-01-31):

业务累计实收利息 (0) = 财务利息收入贷方发生额 (100) - 财务应收利息余额 (100)
0 = 100 - 100
等式成立! 这证明:业务上没收到钱(0),财务上确认的100元收入正好全部是“应收未收”的状态。


场景2:用户还款(2024-02-01)

用户在2月1日偿还了第一期款项,其中包含利息100元。

  • 业务系统 (repayment_plan)

    • 更新第1期记录,interest_paid 字段被更新为 100.00

    • “累计实收利息”总额变为 100元

  • 财务系统(总账)

    • 第一步:确认收款

      • 借:银行存款 100

      • 贷:应收利息 100

      • 此分录后,应收利息科目余额变为 0。

    • 第二步:在2月1日当天,可能还会计提一小笔利息(比如0.XX元),然后立即收回,为简化案例,我们忽略它。 我们假设在2月1日日终,应收利息余额为 0

    • 利息收入科目的贷方发生额在1月份已经完成,2月份没有新的利息收入计提,所以余额仍为 100元。

此时对账(2024-02-01 日终):

业务累计实收利息 (100) = 财务利息收入贷方发生额 (100) - 财务应收利息余额 (0)
100 = 100 - 0
等式成立! 这证明:业务上收到的100元现金,正好等于财务上在整个1月份确认的总收入(因为此时已经没有应收未收的部分了)。


三、为什么这个公式如此重要?

这个对账过程解释了 “利润” 和 “现金流” 的区别。

时间业务视角 (现金流)财务视角 (利润)对账公式验证
1月31日没收到现金
累计实收:0元
已赚取收入
利息收入:100元
(体现为利润)
0 = 100 - 100
2月1日收到现金
累计实收:100元
收入已提前确认
利息收入:100元
(利润已在1月体现)
100 = 100 - 0

结论:

  1. 识别差异:如果这个等式不成立,比如业务显示收了100元,但公式右边算出是90元,那就说明一定有错误。可能包括:

    • 财务漏记了收入。

    • 业务收款记录重复或错误。

    • 应收利息计算不准确。

  2. 业财一致性:它确保了业务台账(记录每一笔交易)和财务总账(按权责发生制记账)在任何一个时间点都能完美吻合。

  3. 审计黄金标准:审计师非常看重这个勾稽关系。它能证明企业的收入确认政策是否被一贯地、正确地执行,财务报表是否真实可靠。

通过这个案例,您可以看到,这个简单的公式背后,是一整套严谨的财务会计逻辑,是确保企业财务数据准确无误的“守护神”。

http://www.dtcms.com/a/461301.html

相关文章:

  • 寻梦数据空间 | 政策篇:构筑数据基座的国家战略与行动蓝图
  • 长春火车站照片十佳工业设计公司
  • Shell 脚本01
  • 掌握外部中断基于GD32F407VE的天空星的配置
  • 销售部网站建设费crm客户管理系统模块
  • PyTorch深度学习(入门笔记)
  • SikuliX实战指南:可视化自动化与测试的核心!
  • 【ShiMetaPi M4-R1】OpenHarmony应用开发01:RArkUI 框架
  • 10.8考研笔记
  • auracast音箱-新标准新体验
  • 网站建设素材网页常州市钟楼区建设局网站
  • 网站付费怎么做海南学校网站建设
  • 前端学习 JavaScript(2)
  • Zookeeper删除提供者服务中的指定IP节点
  • 浦东建设网站制作来宾网站建设
  • 网站模板用什么打开wordpress移动广告不显示不出来
  • ArrayList和LinkedList的区别是什么?
  • 有没有做底单的网站做网站优化选阿里巴巴还是百度
  • 读写分离中间件简介
  • MR(混合现实)与AI(人工智能)结合的自主飞行技术
  • 鸿蒙:WaterFlow瀑布流组件的使用
  • Git高级操作:提升开发效率的实用别名设置
  • C++分布式语音识别服务实践——架构设计与关键技术
  • Hadoop YARN 与 MapReduce 基础关系及 YARN 核心架构细化解析
  • 网站续费模版秦皇岛网站建设价格
  • 16.链路聚合手动配置(2025年10月9日)
  • 做网站的技术门槛高吗做营销型网站费用
  • 做网站的网页图片素材怎么找海南省人才在线
  • opencv中旋转角度使用atan函数或atan2函数计算角度
  • 做详情页到那个网站找模特素材《高性能网站建设指南