当前位置: 首页 > news >正文

协议栈之 BLE 和 经典蓝牙

目录

  • 蓝牙技术全面解析: 从协议栈到工程实践
    • 1. 蓝牙技术概述
      • 1.1 蓝牙技术发展时间线
      • 1.2 经典蓝牙 VS BLE
      • 1.3 应用场景分析
    • 2. 蓝牙协议栈架构
      • 2.1 经典蓝牙协议栈
      • 2.2 BLE 协议栈
      • 2.3 协议栈对比分析
    • 3. 物理层与射频技术
      • 3.1 2.4GHz ISM频段
      • 3.2 解调过程详解
    • 4. 链路层与数据包处理
      • 4.1 BLE链路层状态机
      • 4.2 广播包结构详解
      • 4.3 跳频机制
      • 4.4 错误检测与纠正
    • 5. HCI层详解
      • 5.1 HCI架构与作用
      • 5.2 HCI传输层
      • 5.3 HCI数据包格式
      • 5.4 实际HCI数据解析
    • 6. GAP与设备发现
      • 6.1 GAP角色定义
      • 6.2 广播数据结构
      • 6.3 Manufacturer Specific Data详解
      • 6.4 设备发现流程
    • 7. GATT与服务架构
      • 7.1 GATT层次结构
      • 7.2 ATT协议基础
      • 7.3 标准GATT服务
      • 7.4 Characteristic Properties详解
    • 8. 经典蓝牙协议详解
      • 8.1 RFCOMM协议
      • 8.2 SDP服务发现协议
    • 9. SPP协议详解
      • 9.1 SPP架构
      • 9.2 SPP工作流程
    • 10. HFP协议详解
      • 10.1 HFP架构
      • 10.2 HFP工作流程

蓝牙技术全面解析: 从协议栈到工程实践

1. 蓝牙技术概述

蓝牙是一种短距离无线通信技术,主要用于设备间数据交换。它起源于1998年,由爱立信等公司推动,现在已成为物联网和智能设备的核心。蓝牙分为经典蓝牙(高带宽)和BLE(低功耗),各自有独特应用。理解发展历史,能帮你们把握技术脉络。

1.1 蓝牙技术发展时间线

timelinetitle 蓝牙技术发展时间线1998 : 蓝牙1.0规范发布2001 : 蓝牙1.1 改进互操作性2003 : 蓝牙1.2 抗干扰增强2004 : 蓝牙2.0+EDR 提升数据率2007 : 蓝牙2.1+EDR 简化配对2009 : 蓝牙3.0+HS 高速传输2010 : 蓝牙4.0 引入BLE2013 : 蓝牙4.1 改进共存2014 : 蓝牙4.2 增强安全2016 : 蓝牙5.0 四倍范围2019 : 蓝牙5.1 方向检测2020 : 蓝牙5.2 LE Audio2021 : 蓝牙5.3 连接增强2023 : 蓝牙5.4 广播增强

1.2 经典蓝牙 VS BLE

两种蓝牙技术的设计理念截然不同: 经典蓝牙注重高带宽替换有线,BLE聚焦低功耗物联网。以下表格对比了关键特性,帮助你们快速区分。

特性设计目标功耗数据率连接时间网络拓扑应用场景
经典蓝牙 (BR/EDR)替代有线连接, 高带宽应用高 (100mW 级别)1-3 Mbps秒级点对点, 星形网络音频, 输入设备, 文件传输
低功耗蓝牙 (BLE)物联网设备, 超低功耗极低 (uW 级别)125 Kbps - 2 Mbps毫秒级星形, 网状, 广播传感器, 可穿戴, 信标

1.3 应用场景分析

经典蓝牙典型应用:

  • 音频设备: 耳机、音响、车载系统(想想无线耳机如何传输高品质音乐)
  • 输入设备: 键盘、鼠标、游戏手柄
  • 数据传输: 文件传输、打印、调试接口

BLE典型应用:

  • 可穿戴设备: 智能手表、健身追踪器(低功耗是关键)
  • 健康监测: 心率带、血压计、体重秤
  • 智能家居: 温湿度传感器、智能锁、照明控制
  • 信标应用: 室内定位、广告推送、资产追踪

小贴士: 选择技术时,先问自己:功耗重要吗?如果是,选BLE;需要高速度,选经典。

2. 蓝牙协议栈架构

协议栈是蓝牙的“骨架”,分层设计让复杂系统变简单。从底层物理层到应用层,每层有特定职责。经典蓝牙更复杂,适合多媒体;BLE简化,适合低功耗。

2.1 经典蓝牙协议栈

Applications
Profile Layer
RFCOMM
SDP
L2CAP
HCI
Link Manager
Link Layer/Baseband
Radio/PHY
SPP
HFP
A2DP
HID

在这里插入图片描述

各层职责:

  • Profile Layer: 应用级协议, 定义具体应用的数据格式和交互流程(例如音频Profile)
  • RFCOMM: 串口仿真协议, 为上层应用提供虚拟串口接口
  • SDP: 服务发现协议, 用于查询和发布设备服务信息
  • L2CAP: 逻辑链路控制协议, 提供数据分段、重组和多路复用
  • HCI: 主机控制接口, 标准化的硬件抽象层
  • Link Manager: 链路管理, 处理连接建立、认证、加密等
  • Baseband: 基带处理, 时序控制、跳频、错误纠正
  • Radio: 射频层, 2.4GHz 信号的发送和接收

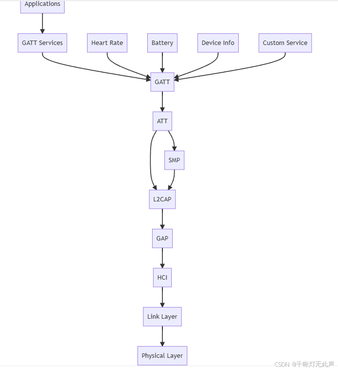
2.2 BLE 协议栈

Applications
GATT Services
GATT
ATT
SMP
L2CAP
GAP
HCI
Link Layer
Physical Layer
Heart Rate
Battery
Device Info
Custom Service

在这里插入图片描述

BLE 协议栈特点:

  • 简化架构: 相比经典蓝牙, 层次更少, 复杂度降低(更适合小设备)
  • 统一服务模型: 所有应用都基于GATT服务
  • 安全集成: SMP 安全管理协议深度集成
  • 灵活连接: 支持广播、扫描、连接多种工作模式

2.3 协议栈对比分析

层次经典蓝牙BLE主要区别
应用层多种 Profile统一 GATT 服务BLE 更简化统一
中间层RFCOMM/SDPATT/SMPBLE 专门优化
传输层L2CAP (复杂)L2CAP (简化)BLE 简化
接口层HCIHCI基本相同
控制层Link ManagerGAPBLE 状态机简化
底层BasebandLink LayerBLE 时序优化

小贴士: 开发时,从HCI层入手,能抽象硬件差异,便于移植。

3. 物理层与射频技术

物理层是蓝牙的“基础”,处理信号传输。小白们,记住2.4GHz频段易干扰,所以设计时需优化抗干扰。

3.1 2.4GHz ISM频段

蓝牙工作在2.4GHz ISM (Industrial, Scientific, Medical) 免许可频段, 具体范围为2400-2485MHz。

频段特性:

  • 全球通用: 大部分国家都开放此频段
  • 免许可: 无需申请即可使用
  • 共享频段: WiFi、微波炉等设备也使用此频段
  • 干扰复杂: 需要良好的抗干扰设计

信道分配:

2402MHz
信道37
2404MHz
信道0
2406MHz
信道1
...
2426MHz
信道38
...
2480MHz
信道39

在这里插入图片描述

  • 经典蓝牙: 79个数据信道, 2MHz间隔
  • BLE: 40个信道, 其中37个数据信道, 3个广播信道(37,38,39)

3.2 解调过程详解

解调 (Demodulation) 过程:

  1. 射频信号接收: 天线接收2.4GHz的GFSK调制信号
  2. 下变频: 混频器将射频信号转换为中频或基带信号
  3. ADC采样: 将模拟信号转换为数字信号
  4. 数字解调: 从频率变化中恢复0/1数字序列
  5. 帧同步: 识别前导码和接入地址
  6. 包解析: 解析出ADV_IND包的完整内容

解调时序:
射频信号 → 解调器: GFSK调制信号 → 包解析器: 数字比特流 → 链路层: ADV_IND包
链路层内部: CRC校验 → 地址过滤

小贴士: 实际调试时,用频谱仪看信号强度,避免干扰源。

4. 链路层与数据包处理

链路层管理数据包传输和状态转换。小白们,这层是蓝牙“心脏”,理解状态机能帮你们debug连接问题。

4.1 BLE链路层状态机

BLE设备在链路层有5个主要状态, 状态转换决定了设备的行为模式。

开始广播
开始扫描
发起连接
停止广播
收到连接请求
停止扫描
发现目标设备
连接失败
连接成功
连接断开
Standby
Advertising
Scanning
Initiating
Connection

在这里插入图片描述

状态详解:

  • Standby: 待机状态, 设备空闲, 可以转换到任何其他状态
  • Advertising: 广播状态, 设备周期性发送广播包
  • Scanning: 扫描状态, 设备监听广播包
  • Initiating: 发起连接状态, 向目标设备发送连接请求
  • Connection: 连接状态, 两个设备建立了数据链路

4.2 广播包结构详解

小白们,ADV_IND是BLE(低功耗蓝牙)中最常见的广播包类型,用于设备发现和简单数据传输。下面我结合长度限制,简单扩展讲解它的结构、关键字段,以及与内部AD Structure的区别。整个包像一个“数据包裹”:外层有同步和校验,内层有地址和内容。重点是广播数据限于31字节,但有扩展方法。我会说明它们是不是同一个东西、区别在哪,以及涉及的协议栈和流程。

ADV_IND是什么?(缩写、所属和协议栈):

  • 缩写: ADV_IND全称Advertising Indication,意思是“可连接的非定向广播指示”。它是广播包的一种类型,允许设备广播信息并可被连接。
  • 所属: 专属于BLE(低功耗蓝牙,Bluetooth Low Energy,从蓝牙4.0引入),不属于经典蓝牙(BR/EDR)。经典蓝牙有自己的发现机制,不用ADV_IND。
  • 协议栈位置: 位于BLE协议栈的链路层(Link Layer),但涉及物理层(射频传输)和上层如GAP(解析内容)。不是独立“无协议栈”,而是链路层定义的空口包(air interface packet),从物理层发送到上层应用。

ADV_IND包整体结构

ADV_IND包在LE 1M物理层(常见类型)上传输,总长度有限(广播数据最多31字节)。包从射频信号发出,接收端从物理层解调后,在链路层解析。为什么有“奇怪的东西”如前导码?因为这是完整空口包,不仅是“6字节MAC + 31字节数据”的简化版——前导码等确保传输可靠(同步、过滤、校验),否则信号在空中易丢失或干扰。这些字段在协议栈低层处理,用户编程时通常只关注MAC和广播数据。

ADV_IND 广播包结构
前导码
接入地址
PDU Header
设备地址
广播数据
CRC
Preamble
1字节
Access Address
4字节
0x8E89BED6
PDU Header
2字节
类型+长度
AdvA
6字节
发送者MAC地址
AdvData
0-31字节
广播数据内容
CRC
3字节
校验码

在这里插入图片描述

每个字段简单解释(为什么有这些?与流程对应):

  • 前导码 (1字节, LE 1M): 0/1交替序列(如0xAA),物理层用于接收器同步频率/时序(像“信号铃声”)。没有它,包无法被正确捕捉——这是为什么不止“6+31字节”的原因。
  • 接入地址 (4字节): 固定值0x8E89BED6,链路层用于确认是蓝牙广播(过滤非蓝牙噪声)。它确保包不被误认。
  • PDU Header (2字节): 包的“说明标签”,包括类型和长度(详见表格)。链路层用它知道包类型和数据多长。
  • 设备地址 (6字节): 发送设备的MAC地址(公共或随机)。这是用户可见的“发件人”,GAP层用它识别设备。
  • 广播数据 (0-31字节): 核心内容,如设备名或UUID。由AD Structures组成。长度由Header指定,这是“31字节限制”的部分。
  • CRC (3字节): 24位校验码,链路层基于Header到广播数据计算,确保无错误。没有它,包易损坏。

PDU Header简单详解:

位域长度含义简单说明(与包对应)
PDU Type4 bits包类型0000=ADV_IND(确认是广播包,与整体用途对应)
RFU1 bit保留固定0(无特殊作用)
ChSel1 bit信道选择通常0(与跳频对应,详见4.3)
TxAdd1 bit发送地址类型0=公共,1=随机(对应设备地址如何解释)
RxAdd1 bit接收地址类型广播中固定0(无特定接收者,与广播性质对应)
Length6 bits载荷长度设备地址+广播数据总字节(6+X, X=0-31,与广播数据直接对应)
RFU2 bits保留固定00(保持2字节完整)

与AD Structure的区别和关系(是不是同一个东西?):

  • 不是同一个东西:ADV_IND包格式是整个包的“大框架”(物理/链路层,包含前导码等传输必需字段);AD Structure是广播数据内部的“小格式”(LTV: Length + Type + Value, GAP层)。包格式是外层传输容器,AD Structure是内层内容组织。
  • 区别:
    • 包格式固定(e.g., 总是前导码 + 接入地址 + Header + 6字节地址 + 最多31字节数据 + CRC),关注低层可靠(如同步/校验);AD Structure灵活(多个小块,每个Length表示Type+Value长度,Type如0x09=设备名)。
    • 包的Length(Header中)对应整个广播数据总长(0-31);AD Structure的Length对应单个小块(e.g., Length=0x09表示Type+Value=9字节)。
    • “奇怪字段”如前导码是物理层必需(同步信号),不属于用户数据;6+31是简化view,但完整包更多以确保空中传输。
  • 关系: AD Structure填充广播数据区。广播数据=多个AD Structure累加(总<=31)。解析时,链路层给GAP整个广播数据,GAP循环读每个AD Structure。

长度限制与扩展方法(为什么限31?如何解决?):

  • 限制原因: BLE设计为低功耗,31字节限减少传输时间/能耗。规范定义:AdvData最大31字节(蓝牙4.x)。
  • 实际可用: 通常28-30字节(留空间给必需AD如Flags)。整个包更长(~47字节,包括Header等)。

版本与限制表格:

蓝牙版本广播数据最大长度扫描响应最大长度备注
Bluetooth 4.x31字节31字节标准限制,总可达62字节(广播+响应)
Bluetooth 5.x扩展达255字节255字节支持扩展广告包

扩展方法:

  • 扫描响应: 加31字节(总62),响应SCAN_REQ请求。
  • 分段广播: 数据分成多包,周期发送。
  • BLE5.x扩展: 用扩展包到255字节。
  • 优化: 压缩数据或自定义格式(e.g., 合并UUID)。

涉及的协议栈和处理流程(简单版):

  • 协议栈对应: 物理层(前导码/信号调制)→ 链路层(接入地址/Header/CRC/地址/数据)→ GAP层(AD Structure解析)→ 应用层(用数据如显示名)。
  • 发送流程: 应用准备AD Structures → GAP组广播数据 → 链路层加Header/地址/CRC → 物理层加前导码/调制广播(37/38/39信道)。
  • 接收流程: 物理层同步前导码/解调 → 链路层查接入地址/校验CRC/解析Header(Type=ADV_IND, Length提取数据) → GAP循环AD Structures(读Length-Type-Value) → 应用处理(e.g., Type=0x09 → Value=设备名)。

广播数据示例(LTV,与包对应):
uint8_t adv_data[] = {0x02, 0x01, 0x06, // Flags: Length=2, Type=0x01, Value=0x06
0x07, 0x09, ‘D’, ‘e’, ‘v’, ‘i’, ‘c’, ‘e’}; // Name: Length=7, Type=0x09, Value=“Device”

  • 总10字节,与Header Length对应(6+10=16)。
  • 不是“同一个东西”——这是AD Structure,填充包的广播数据区。

小贴士: 限31是为低功耗;用nRF工具抓包,看完整结构(不只6+31)。超限?试扫描响应或BLE5。测试时,弱信号易丢前导码,导致包丢失。

4.3 跳频机制

经典蓝牙跳频:

  • 79个信道, 每秒1600次跳频
  • 伪随机跳频序列, 基于主设备时钟和地址
  • 抗干扰能力强, 适合嘈杂环境

BLE信道使用:

BLE 40个信道
数据信道 0-36
37个信道
广播信道
37,38,39
连接后使用
自适应跳频
广播扫描使用
固定信道

在这里插入图片描述

4.4 错误检测与纠正

CRC校验:

  • CRC-24多项式: x²⁴ + x¹⁰ + x⁹ + x⁶ + x⁴ + x³ + x + 1
  • 初始值基于接入地址计算
  • 检测能力: 可检测所有1-3位错误, 大部分多位错误

自动重传请求(ARQ):

  • 仅在连接模式下使用
  • 接收端发送ACK/NACK
  • 发送端根据响应决定是否重传
  • 广播模式无重传机制, 依靠重复发送

小贴士: 跳频是抗干扰神器,实际项目中监控信道利用率。

5. HCI层详解

HCI是桥梁,连接主机和控制器。小白们,这层标准化接口,让你们不用关心芯片差异。

5.1 HCI架构与作用

Host
应用处理器
HCI Interface
Controller
蓝牙芯片
应用层
GATT/GAP
L2CAP
Link Layer
Physical Layer
射频前端

在这里插入图片描述

HCI的价值:

  • 灵活部署: Host和Controller可以分离或集成
  • 标准接口: 统一的命令和事件格式
  • 硬件抽象: 屏蔽不同蓝牙芯片的差异
  • 便于调试: 可以在HCI层监控所有蓝牙活动

5.2 HCI传输层

UART传输(最常用):

HostUARTControllerHCI Command串行数据HCI Event串行数据HostUARTController

在这里插入图片描述

传输参数:

  • 波特率:115200-3000000 bps
  • 数据位:8位
  • 停止位:1位
  • 奇偶校验:无
  • 流控制:RTS/CTS硬件流控

5.3 HCI数据包格式

HCI Command格式:

字段长度描述
Packet Type1字节0x01 (Command)
Opcode2字节命令操作码
Parameter Length1字节参数长度
Parameters0-255字节命令参数

HCI Event格式:

字段长度描述
Packet Type1字节0x04 (Event)
Event Code1字节事件类型
Parameter Length1字节参数长度
Parameters0-255字节事件参数

5.4 实际HCI数据解析

HCI_LE_Set_Advertising_Data命令:

  • Opcode: 0x2008
  • OGF: 0x08 (LE Controller Commands)
  • OCF: 0x008 (LE Set Advertising Data)
  • Total Length: 32
  • Advertising_Data_Length: 29

AD数据解析:

AD数据 29字节
Flags
长度2
设备名称
长度14
厂商数据
长度6
服务UUID
长度3
BR/EDR不支持
LE通用可发现模式
示例设备名
厂商ID: 0x1234
数据: 0xAA 0xBB 0xCC
16位UUID: 0xABCD

在这里插入图片描述

HCI_LE_Set_Advertising_Enable命令:

  • Opcode: 0x200a
  • Advertising_Enable: Enabled (0x01)

HCI_LE_Advertising_Report事件:

  • Event: HCI_LE_Meta_Event (0x3E)
  • Subevent: HCI_LE_Advertising_Report (0x02)
  • Event_Type: Non Connectable Undirected
  • Address: 0x0b-cf-bc-27-22-36 (Random)
  • RSSI: -60 dBm

小贴士: 用Wireshark抓HCI日志,快速定位问题。

6. GAP与设备发现

GAP定义设备行为和角色。小白们,这层处理发现和连接,广播是BLE低功耗关键。

6.1 GAP角色定义

GAP角色
Broadcaster
广播者
Observer
观察者
Peripheral
外围设备
Central
中心设备
只发送广播
不可连接
只接收广播
不发起连接
可连接的从设备
接受连接请求
可连接的主设备
发起连接请求

在这里插入图片描述

角色组合应用:

  • 信标设备: Broadcaster only
  • 扫描设备: Observer only
  • 传感器: Broadcaster + Peripheral
  • 手机: Observer + Central
  • 网关: Central + Peripheral

6.2 广播数据结构

Advertisement Data (AD) 格式:
[Length] [AD Type] [AD Data]
1字节 | 1字节 | N字节

常用AD Type:

AD Type名称用途
0x01Flags设备发现模式和能力
0x02不完整16位UUID列表部分服务UUID
0x03完整16位UUID列表所有服务UUID
0x08短设备名称缩短的设备名
0x09完整设备名称完整设备名
0xFF厂商特定数据厂商自定义格式

6.3 Manufacturer Specific Data详解

什么是Manufacturer Specific Data?
Manufacturer Specific Data(厂商特定数据)是BLE广播包中的一个标准字段,允许设备厂商在标准蓝牙框架内传输自定义数据。

基本概念:

  • ADType=0xFF,标识这是厂商数据
  • 前2字节是CompanyID,标识数据格式的定义者
  • 后续字节是厂商自定义的数据格式
  • 任何厂商都可以定义自己的数据格式

用途分析:

  1. 设备识别: 通过特定的数据格式识别自家设备
  2. 状态传输: 传输设备状态信息(电量、温度等)
  3. 控制指令: 在广播中嵌入控制命令
  4. 兼容扩展: 在标准框架内实现自定义功能

实际应用示例:

厂商数据应用
Apple iBeacon
室内定位
Google Eddystone
网页推送
Nordic UART
数据传输
设备控制
智能家居
Company ID: 0x004C
格式: UUID+Major+Minor
Company ID: 0x00E0
格式: URL+TLM
Company ID: 0x0059
格式: 自定义协议
各厂商ID
格式: 状态+控制

在这里插入图片描述

6.4 设备发现流程

完整的设备发现时序:

广播设备扫描设备进入广播状态ADV_IND (信道37)ADV_IND (信道38)ADV_IND (信道39)等待广播间隔loop[广播循环]主动扫描SCAN_REQSCAN_RSP (扫描响应)解析广播数据生成HCI事件广播设备扫描设备

在这里插入图片描述

小贴士: 广播间隔影响功耗和响应速度,调优时从100ms开始测试。

7. GATT与服务架构

GATT是BLE数据模型的核心,一切应用基于服务和特征。小白们,想象成数据库:服务是表,特征是字段。

7.1 GATT层次结构

Profile
Service 1
Service 2
Service N
Characteristic 1.1
Characteristic 1.2
Descriptor 1.1.1
Descriptor 1.1.2
Value
Properties
Permissions

在这里插入图片描述

层次说明:

  • Profile: 完整的应用场景定义
  • Service: 功能相关的特征集合
  • Characteristic: 具体的数据项
  • Descriptor: 特征的元数据描述

属性结构:

字段长度描述
Handle2字节属性句柄(地址)
Type2/16字节属性类型(UUID)
Value变长属性值
Permissions-访问权限

7.2 ATT协议基础

ATT (Attribute Protocol) 是GATT的底层协议, 定义了属性的基本操作。

ATT操作
Request/Response
请求响应对
Command
无响应命令
Notification
通知
Indication
指示
Read Request
Write Request
Write Command
Handle Value Notification
Handle Value Indication

在这里插入图片描述

7.3 标准GATT服务

设备信息服务(Device Information Service):

  • Service UUID: 0x180A
  • Manufacturer Name String (0x2A29): Properties: Read
  • Model Number String (0x2A24): Properties: Read
  • Serial Number String (0x2A25): Properties: Read
  • Hardware Revision String (0x2A27): Properties: Read
  • Firmware Revision String (0x2A26): Properties: Read

电池服务(Battery Service):

  • Service UUID: 0x180F
  • Battery Level (0x2A19): Properties: Read, Notify
  • Client Characteristic Configuration (0x2902)

心率服务(Heart Rate Service):

  • Service UUID: 0x180D
  • Heart Rate Measurement (0x2A37): Properties: Notify
  • Body Sensor Location (0x2A38): Properties: Read
  • Heart Rate Control Point (0x2A39): Properties: Write
  • Client Characteristic Configuration (0x2902)

7.4 Characteristic Properties详解

Property描述用途
Broadcast0x01可广播在广播包中包含值
Read0x02可读取客户端读取值
Write Without Response0x04写入无响应快速写入,不等待确认
Write0x08写入写入并等待响应
Notify0x10通知服务器主动发送,无需确认
Indicate0x20指示服务器主动发送,需要确认
Authenticated Signed Writes0x40认证签名写入带数字签名的写入
Extended Properties0x80扩展属性在描述符中定义额外属性

小贴士: Notify适合实时数据如心率,节省功耗。

8. 经典蓝牙协议详解

经典蓝牙协议更丰富,适合音频等。小白们,这部分复杂,但理解后能扩展应用。

8.1 RFCOMM协议

RFCOMM(Radio Frequency Communication)在蓝牙上模拟RS-232串口,为应用提供简单的流式接口。

应用层
RFCOMM层
L2CAP层
HCI层
会话管理
流量控制
错误恢复
多路复用
DLCI 0-30
30个虚拟串口

在这里插入图片描述

RFCOMM帧格式:

字段长度描述
Address1字节DLCI + C/R + EA
Control1字节帧类型
Length1-2字节数据长度
Information变长用户数据
FCS1字节帧校验序列

8.2 SDP服务发现协议

SDP(Service Discovery Protocol)允许设备发布和发现可用服务。

SDP客户端SDP服务器Service Search RequestService Search ResponseService Attribute RequestService Attribute ResponseService Search Attribute RequestService Search Attribute ResponseSDP客户端SDP服务器

在这里插入图片描述

9. SPP协议详解

SPP (Serial Port Profile) 是经典蓝牙中模拟串口传输的协议,常用于数据交换。小白们,这是个基础Profile,理解它能帮你们实现可靠的点对点通信。

9.1 SPP架构

SPP应用
RFCOMM
L2CAP PSM=3
HCI
配置参数
波特率: 9600-115200
数据位: 5-8
停止位: 1-2
奇偶校验: 无/奇/偶

在这里插入图片描述

SPP关键特性:

  • 基于RFCOMM,提供虚拟串口
  • 支持流式数据传输
  • 常用于调试和文件传输

9.2 SPP工作流程

ClientServer连接请求确认连接发送数据响应数据断开连接ClientServer

在这里插入图片描述

SPP参数表格:

参数描述典型值
波特率数据传输速度9600-115200 bps
数据位每个字节位数5-8
停止位帧结束标志1-2
奇偶校验错误检测无/奇/偶

小贴士: SPP适合简单数据链路,结合HCI日志调试传输问题。

10. HFP协议详解

HFP (Hands-Free Profile) 是经典蓝牙中用于免提通话的协议,支持音频和控制命令。小白们,这在车载和耳机中很常见,学好能处理实时语音应用。

10.1 HFP架构

HFP应用
RFCOMM
SCO音频链路
HCI
AT命令
支持功能查询
指示器查询
建立连接

在这里插入图片描述

HFP关键特性:

  • 基于RFCOMM传输AT命令
  • SCO链路处理音频
  • 支持呼叫控制和音量调节

10.2 HFP工作流程

免提设备音频网关AT+BRSF (支持功能)+BRSF: <features>AT+CIND=? (指示器查询)+CIND: (call),(service),(roam)...建立SCO音频连接AT+BCC (建立编解码器连接)+BCS: <codec>免提设备音频网关

在这里插入图片描述

HFP命令表格:

命令描述示例响应
AT+BRSF支持功能查询+BRSF:
AT+CIND指示器查询+CIND: (call),…
AT+BCC建立连接+BCS:

小贴士: HFP结合A2DP能实现完整音频系统,测试时模拟呼叫场景验证稳定性。

http://www.dtcms.com/a/455023.html

相关文章:

  • Python 与 C++、C 语言的区别及选择指南
  • 模板做网站多少钱三网合一网站方案
  • 数据驱动提速关键:关系型云数据库如何靠技术选型与AI运维重塑业务效率?
  • 株洲网站制作建设广州市住房与城乡建设厅网站
  • j2ee网站开发免费教程wordpress支付插件安装
  • 网站数据库问题网站开发专业就业培训学校
  • 永嘉县住房和城乡规划建设局网站增加网站关键词库
  • 昆明网站建设加王道下拉大型行业门户网站开发建设方案
  • 上海专业制作网页seo关键词优化排名哪家好
  • 网站建设公司新排行榜上海网站建设 缔客
  • 企业网站建设合同如何能进深圳好的设计公司网站
  • 网站开发时间段安徽省建设工程信息网官网怎么查询个人信息
  • 黑龙江省建设工程质量协会网站wordpress 打开好慢
  • 组播实验-PIM SM、BSR、PIM SSM
  • 做seo营销网站有关大学生做兼职的网站
  • 郴州网站建设流程莱芜金点子信息港二手市场
  • 如何建立网站视频邹城手机网站建设
  • 【C++实战(77)】解锁C++大数据处理:基础数据结构优化实战
  • 一个新网站怎么做seo跨境电商营销策划方案
  • 如何搭建静态网站源码2022年度关键词
  • 整站seo免费咨询免费推广网站注册入口
  • wordpress网站攻击php网站颜色改变
  • 网站建设-广州迅优公司泰安信息港房产网
  • 做家教需要什么哪个网站的会员南山做网站的
  • 怎么制作网站游戏全国建筑工程信息网官网
  • 怎么做淘宝客网站赚钱php网站开发项目实战
  • 嵌入式开发学习日志37——stm32之USART
  • 网站开发流程框架区块链开发与应用专业
  • 设计师找素材的网站自适应网站dedecms代码
  • 示范校建设验收网站做网站登录