当前位置: 首页 > news >正文

浅谈 Casbin 的三种策略效果(Policy Effect):deny-overrides、allow-override 与 priority

🧩 什么是 Casbin?

在现代软件系统中,访问控制(Access Control) 是安全体系的基石之一。无论是微服务、API 网关还是多租户应用,系统都必须回答一个关键问题:

“谁(Who)能在什么条件下(When/Where)对什么资源(What)执行什么操作(How)?”

Casbin 正是为了解决这一问题而推出的通用访问控制框架。

Casbin 是一个支持多种访问控制模型(Access Control Model)的开源框架,使用 策略(Policy)模型(Model) 的分离设计,使授权逻辑既灵活又易于扩展。其核心思想可以概括为两部分:

  1. Model(模型文件 model.conf)
    定义访问控制的抽象逻辑,比如:谁在什么条件下能访问什么资源。

    [request_definition]
    r = sub, obj, act     # 访问请求:主体、对象、动作[policy_definition]
    p = sub, obj, act, eft # 策略定义,含效果(Effect)[matchers]
    m = r.sub == p.sub && r.obj == p.obj && r.act == p.act
    
  2. Policy(策略文件 policy.csv)
    定义具体的访问规则:

    p, alice, data1, read, allow
    p, bob,   data1, write, deny
    

Casbin 在运行时会将请求(r = sub, obj, act)与策略(p = sub, obj, act, eft)进行匹配,根据策略的“效果(Effect)”计算出最终的授权结果。


🔐 支持的访问控制模型

Casbin 不仅支持最常见的 ACL(访问控制列表),还支持:

模型全称应用场景
ACLAccess Control List简单用户资源权限
RBACRole-Based Access Control按角色授权,企业系统常用
ABACAttribute-Based Access Control按属性和上下文判断,云平台常用
RESTful 模式Resource + Method + PathWeb API 权限控制

⚙️ 为什么选择 Casbin?

特点说明
高可扩展性可在不同语言中使用(Go、Python、Java、Node.js 等)
🔄 实时授权可动态加载/更新策略而无需重启
🧩 模型驱动授权逻辑不写死在代码中,通过模型文件配置
🔒 灵活的效果控制(Policy Effect)可指定多条策略命中时的决策方式(如 allow 优先 / deny 优先)

简而言之,Casbin 就像是系统中的“安全守门员”:

当一个请求到来时,它会根据配置的模型(Model)和策略(Policy),用明确定义的逻辑判断“是否允许访问”。

接下来,我们就从 Casbin 的 Policy Effect(策略决策效果) 入手,分析其如何在多条策略命中时做出决策。

Casbin 的三种常用 effect 分别为:deny-overridesallow-overridepriority(p.eft)


🔹 一、deny-overrides —— 拒绝优先

规则:只要有一条策略是 deny,无论其他有多少 allow,都拒绝。

1️⃣ 模型定义(model.conf

[request_definition]
r = sub, obj, act[policy_definition]
p = sub, obj, act, eft[policy_effect]
e = !some(where (p.eft == deny))   # 拒绝优先[matchers]
m = r.sub == p.sub && r.obj == p.obj && r.act == p.act

2️⃣ 策略定义(policy.csv

p, alice, data1, read, allow
p, alice, data1, read, deny

3️⃣ 执行结果

请求匹配策略结果
(alice, data1, read)一条 allow + 一条 deny❌ 拒绝
(alice, data1, write)无匹配❌ 拒绝

总结:哪怕某条规则允许,只要出现任何 deny,就立即拒绝。


🔹 二、allow-override —— 允许优先

规则:只要有一条策略是 allow,无论是否存在 deny,都放行。

1️⃣ 模型定义(model.conf

[policy_effect]
e = some(where (p.eft == allow))   # 允许优先

这其实就是 Casbin 默认配置。

2️⃣ 策略定义(policy.csv

p, alice, data1, read, deny
p, alice, data1, read, allow

3️⃣ 执行结果

请求匹配策略结果
(alice, data1, read)一条 deny + 一条 allow✅ 允许
(alice, data1, write)无匹配❌ 拒绝

总结:只要有一条 allow,其他 deny 都被忽略。这在一些系统中适合“白名单为主”的模式。


🔹 三、priority(p.eft) —— 优先级决策

规则:当多条策略命中时,按策略的优先级字段排序,优先级高的结果生效。

1️⃣ 模型定义(model.conf

[policy_definition]
p = sub, obj, act, eft, priority   # 新增 priority 字段[policy_effect]
e = priority(p.eft) || deny        # 按优先级决策

数字越小优先级越高(Casbin 默认按顺序或数字排序)。

2️⃣ 策略定义(policy.csv

p, alice, data1, read, deny, 100
p, alice, data1, read, allow, 10

3️⃣ 执行结果

请求匹配策略结果
(alice, data1, read)allow + deny(优先级 10 < 100)✅ 允许
(bob, data1, read)`无匹配❌ 拒绝

若改为:

p, alice, data1, read, deny, 5
p, alice, data1, read, allow, 10

则:

请求结果
(alice, data1, read`)❌ 拒绝(deny 优先级更高)

总结:谁优先级高(priority 小或在上),谁决定最终结果。非常适合“用户专属规则 > 角色通用规则”这样的层次化授权。


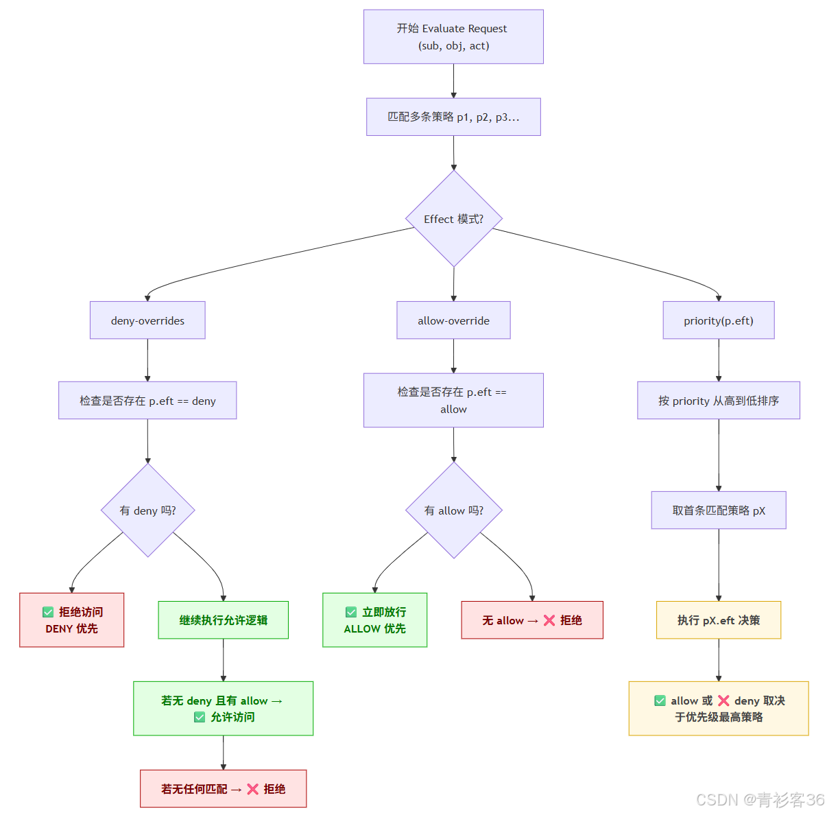
🔸 四、三种 effect 对比总结

下图展示了 Casbin 的三种 effect 模式在多条策略命中时的决策逻辑流程。

在这里插入图片描述

Effect 模式配置语句含义结果示例
deny-overridese = !some(where (p.eft == deny))一旦有 deny,全部拒绝allow + deny → ❌
allow-overridee = some(where (p.eft == allow))一旦有 allow,就放行allow + deny → ✅
priority(p.eft)e = priority(p.eft)由优先级字段控制结果按 priority 字段判断

🔹 五、实际工程中选择建议

场景推荐 effect说明
银行、支付系统deny-overrides安全优先:有疑必拒
SaaS / API 平台allow-override灵活开放:显式允许即可
大型企业多层角色priority(p.eft)便于覆盖继承:用户特例 > 角色默认
http://www.dtcms.com/a/454239.html

相关文章:

  • Vue3状态管理Pinia
  • 中山市交通建设发展集团网站网站的内链
  • 建设银行官方网站面试详细信息网站中文商标域名注册
  • Ant Design项目实践CRM系统MVP
  • 房源开发网站wordpress页面结构
  • 做网站图片代码怎么居中免费网站自助建站系统
  • Python简介与入门-CSDN博客
  • 网站seo诊断书app开发公司查询
  • 贵阳企业网站制作长沙出名的网站设计推广
  • 新网站建设一般多少钱空中花园做网站的公司
  • Effective STL 第3条:确保容器中的对象拷贝正确而高效
  • EC2挂载到EFS
  • 网站建设什么代码最简单网站建设教程 mysql
  • 一条龙建站建设网站对于电商的作用是?
  • 广州建设行业网站搭建一个wordpress
  • 广西两学一做网站上海定制网站建设公司
  • 安装多个wordpress站点上海电子通科技网站建设
  • html5网站多少钱建com网站
  • 荆州网站建设多少钱wordpress软件下载
  • 湛江网站制作工具网站 php连接mysql 代码
  • 深圳网站建设制作开发网站开发四个重点
  • 国外做任务的网站企业微网站与手机微信号
  • Mysql初阶第一讲:数据库基础
  • ESP32从环境配置到创建一个LED工程【上】
  • 广州市公司网站建设企业中国建设银行陕西省分行网站
  • 做婚纱摄影网站价格win10运行wordpress
  • 数字信号 · 时域变换 | 时移、伸缩与反转及 MATLAB 实现
  • 【JAVA】ArrayList与顺序表
  • 算法题(228):treats for the cows
  • 怎么建立企业网站注册公司名字大全免费