当前位置: 首页 > news >正文

25工商管理研究生复试面试问题汇总 工商管理专业知识问题很全! 工商管理复试全流程攻略 工商管理考研复试真题汇总

各位准研究生学弟学妹们!是不是正在为工商管理复试急得抓耳挠腮?别慌!老学姐当年复试逆袭上岸的血泪经验都整理成这篇攻略了!手把手教你避开雷区,精准拿捏导师,现在开始准备完全来得及!

一、 复试面试5大情形!踩中一个都可能导致复试失败!

1. 基础不牢

当导师问"SWOT分析和波特五力模型的区别",如果只会背概念说不清应用场景,直接暴露基本功不扎实!

2. 假大空的实习经历

"我在某公司实习过"这种fei话等于白说!重点要说你独立完成的客户调研报告如何提升20%转化率(数据说话最靠谱)

3. 初试擦线还不发力

去年有位370分同学靠复试逆袭到前5!重点准备案例分析+行业热点,让导师看到你的思维比分数更重要

4. 紧张到嘴瓢的社死现场

模拟面试至少练10遍!教你个绝招:把导师想象成甲方爸爸汇报方案,瞬间进入状态(学姐亲测有效)

5. 英语问答翻车现场

别再用"I'm fine thank you"小学生回答了!准备3种版本自我介绍(1/3/5分钟),重点突出学术潜力而非获奖经历。

二、导师最想听到的3个隐藏答案

1. 知识网串联能力

当被问到"数字化转型对企业战略的影响",别只讲概念!要联动市场营销+供应链+人力资源的变革(展现全局观)

2. 落地实操方法论

被问"如何制定营销策略"时,直接甩出STP+4P+用户画像的完整链路(搭配快消/互联网行业案例更佳)

3. 批判性思维彩蛋

回答完常规问题后补一句:"不过我认为这个理论在短视频时代可能需要迭代,比如..."(瞬间让导师眼前一亮)

三、工商管理复试重点面试题(学科全覆盖)

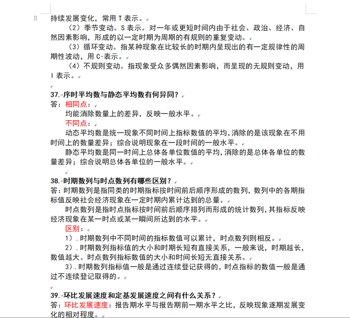
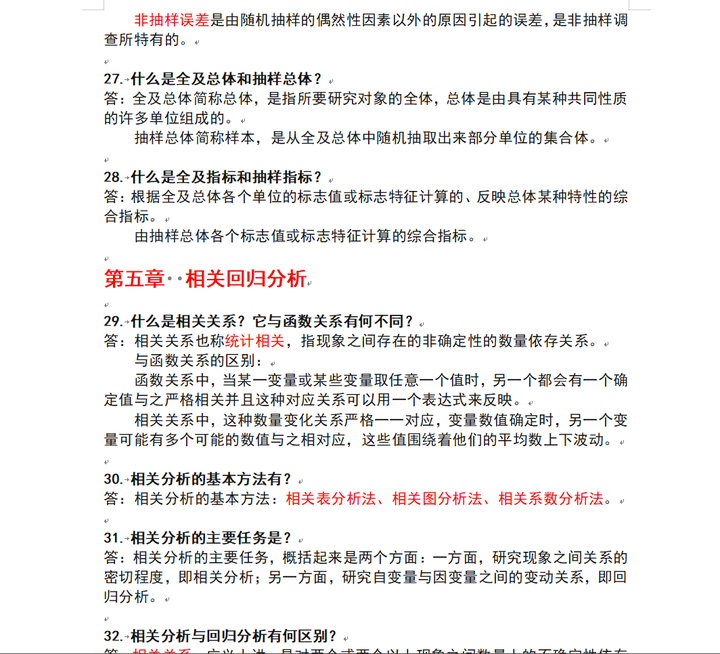
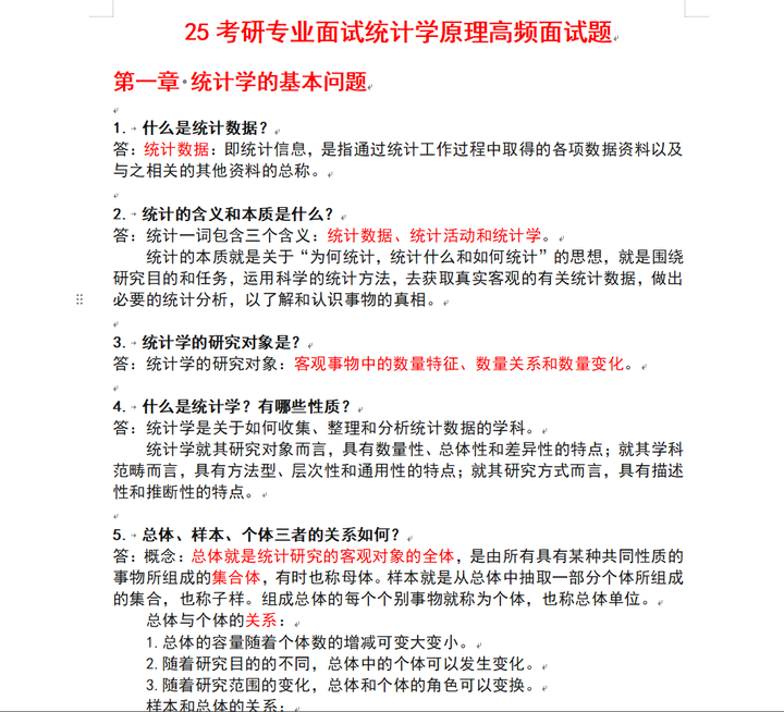
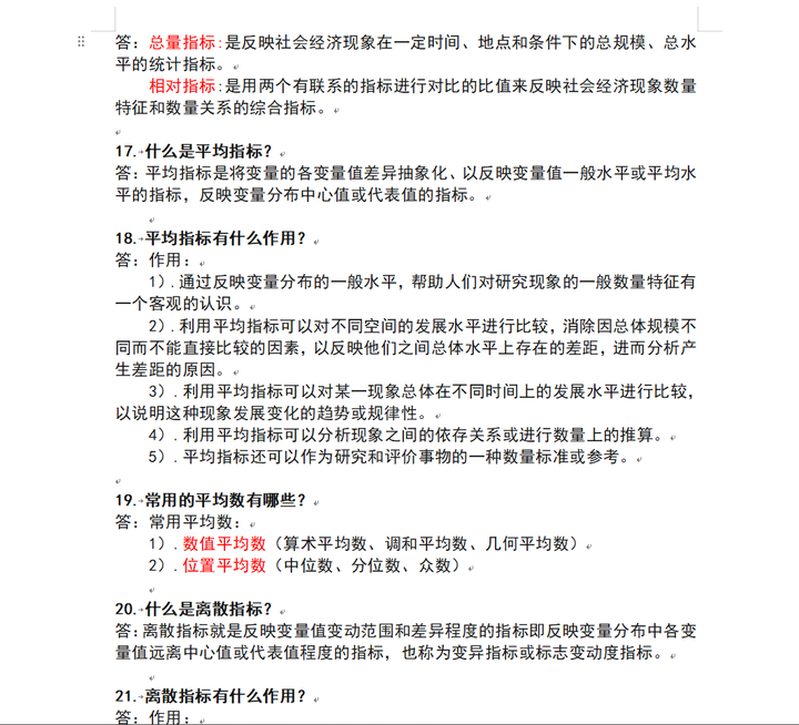
为了让大家准备得更有针对性,以下是工商管理考研复试常见问题,包含有管理学原理、统计学原理、计量经济学、会计学原理、审计学、内部控制与风险管理、期权和期货、税法、金融学等9门科目的面试题,汇集了本科各科的重点知识及多个工商管理、会计学名校700多个常见问题,共6.5万字112页,涵盖工商管理、会计学所有专业课的重点知识和常见问答。

干货马上要开始啦。

添加图片注释,不超过 140 字(可选)

添加图片注释,不超过 140 字(可选)

添加图片注释,不超过 140 字(可选)

添加图片注释,不超过 140 字(可选)

添加图片注释,不超过 140 字(可选)

添加图片注释,不超过 140 字(可选)

添加图片注释,不超过 140 字(可选)

添加图片注释,不超过 140 字(可选)

添加图片注释,不超过 140 字(可选)

添加图片注释,不超过 140 字(可选)

文章篇幅限制,剩下的内容会在我们这个专栏继续更新,大家记得保持学习噢~~

四、科研/竞赛经历包装指南

公式=困境突围+量化成果+认知升华

错误示范:"我参与过大学生创业比赛"

正确姿势:

▶︎ 第一幕:发现社区团购订单履约率低的问题(痛点抓取)

▶︎ 第二幕:带队设计"网格化分拣+动态路线规划"方案(解决方法)

▶︎ 第三幕:实现配送时效提升40%,获省级金奖(数据背书)+ 延伸出对最后一公里痛点的研究兴趣(学术衔接)

五、30天冲刺计划表

7:00-8:30 行业热点速读(虎嗅/36氪重点文章)

9:00-11:30 专业课模块化复习(每天攻克1个学科)

14:00-16:00 英文问答模拟(重点练专业术语表达)

19:00-21:00 组队模拟面试(互相挑刺进步最快)

睡前30分钟 复盘今日知识卡片(写在备忘录随时看)

六、英语3个万能话术

遇到听不懂的问题:

"Professor,could you please rephrase the question?I want to make sure I understand it correctly."

需要思考时间:

"That's an insightful question.Let me organize my thoughts briefly..."

跨文化问题:

"From the perspective of Hofstede's cultural dimensions,I think..."

最后唠叨一句:复试本质是场信息战!除了背好学姐上面的常规问题,更要重点关注报考院校导师近3年论文方向,面试时不经意间提到相关观点,好感度直接拉满!

祝大家都能收到"拟录取"三个字~

http://www.dtcms.com/a/24482.html

相关文章:

  • 在Windows系统中安装Open WebUI并连接Ollama
  • OpenCalib(四)水平棋盘格标靶检测
  • 【AI论文】InfiniteHiP:在单块GPU上将语言模型上下文扩展至300万个令牌
  • Windows 启动 SSH 服务
  • 华为路由器:链路聚合实验
  • PriorityBlockingQueue实现原理
  • Linux 文件与目录管理
  • 翻转硬币(思维题,巧用bitset)
  • 30道Qt面试题(答案公布)
  • 【Python项目】信息安全领域中语义搜索引擎系统
  • 2012年上半年软件设计师上午题真题的详细知识点整理(附真题及答案解析)
  • 摄影——曝光三要素
  • OpenLayers总结3
  • [hgame 2025] week2 pwn/crypto
  • ShenNiusModularity项目源码学习(9:项目结构)
  • ActiveMQ之VirtualTopic
  • LM_Funny-2-01 递推算法:从数学基础到跨学科应用
  • DeepSeek V3原理
  • 代码随想录day14
  • SolidWorks速成教程P4-4【装配体 | 第四节】——装配体内修改模型编辑配合方法配合报错的解决方法
  • 在华为云部署应用,通过阿里云代理调用第三方接口的利弊与解决方案
  • module ‘cv2.dnn‘ has no attribute ‘DictValue‘解决办法
  • 电力交易员需要哪些证书
  • 安装MinkowskiEngine记录
  • 解决DeepSeek服务器繁忙的有效方法
  • mapbox基础,使用geojson加载circle圆点图层
  • 燧光 XimmerseMR SDK接入Unity
  • nginx 搭建
  • vue中为组建添加样式的方式
  • AI 百炼成神:逻辑回归, 垃圾邮件分类