计算机网络-网络层
一、概述
1、设计原则:简单灵活的,无连接的,尽最大努力交付的数据报服务。
网络层不提供服务质量的承诺。
2、协议
IP(网际协议)、ICMP(网际控制报文协议)、IGMP(网际组管理协议)、ARP(地址解析协议)

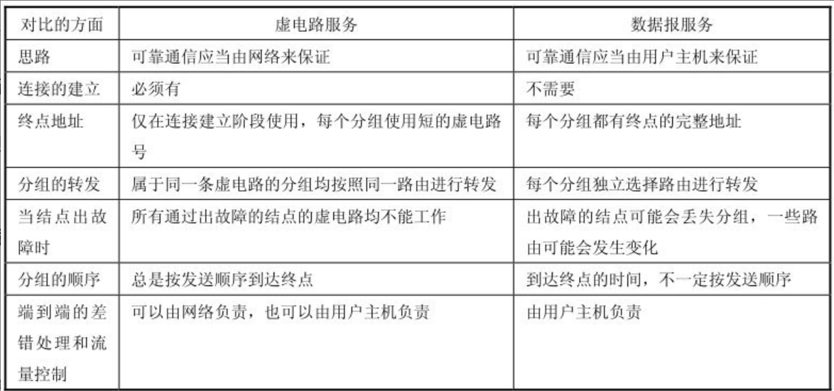
3、虚电路服务&数据报服务
虚电路服务:电话机,面向连接,可靠通信由网络来保证
数据报服务:计算机,无连接,可靠通信由用户主机来保证

二、IP
1、分类的IP地址
2、无分类编制CIDR
2.1、定义
把32位的IP地址划分为两个部分。前面的部分是“网络前缀”,用来指明网络,后面的部分则用来指明主机
一般也可以在IP地址后用斜线指明前缀位数
2.2、地址掩码
32位,地址掩码由一串1和一串0组成,而1的个数就是网络前缀的长度
例如:192.168.0.120/24 则网络号为192.168.0,主机号是120,地址掩码为255.255.255.0

3、IP地址与MAC地址
IP地址:逻辑地址
MAC地址:硬件地址、物理地址
在传输过程中,IP目的地址不变,但是MAC源地址和目的地址会发生改变

4、ARP协议
根据IP地址解析为MAC地址的协议
5、IP数据报的格式
5.1、长度
至少20字节
5.2、检验和
- IP检验和 VS UDP检验和
IP检验和:只检验首部,不检验数据部分
UDP检验和:检验首部和数据部分
- 检验步骤
反码算术运算求和
再取反
