白皮精读:全国统一数据资产登记体系建设白皮书【附全文阅读】
本文介绍了《全国统一数据资产登记体系建设白皮书》的核心内容,阐述了数据资产登记的重要性和我国数据资产登记的发展历程。文章指出,数据资产登记事关我国社会经济发展的基本经济秩序,随着数据生产要素认识的普及和提升,我国已经开始尝试数据资产登记工作。文章还介绍了数据资产登记的相关政策和制度,以及我国数据资产登记体系建设的目标体系和若干建议。
重点内容:
1. 数据资产的概念及登记的重要性:数据是数字时代的新型生产要素,数据资产是人类社会进入数字时代的重要资产,数据资产登记事关未来我国社会经济发展的基本经济秩序。
2. 我国数据资产登记的发展历程:我国数据资产登记的发展历程可以概括为国民经济信息化起步阶段、信息资源目录体系建设阶段、数据资源汇聚阶段以及数据资产登记探索阶段四个阶段。
3. 数据资产登记的相关政策和制度:我国已经发布了一系列关于数据资产登记的政策和制度,如《关于构建更加完善的要素市场化配置体制机制的意见》、《要素市场化配置综合改革试点总体方案的通知》等。
4. 数据资产登记机构的组织模式:数据资产登记机构的组织模式包括集中模式、一体化模式、联盟模式、分散模式等,各有优缺点,需根据实际情况选择。
5. 我国数据资产登记体系建设的目标体系:我国数据资产登记体系建设的目标包括制定并发布《全国数据资产登记结算管理办法》、统筹建立数据资产登记的管理体系、创建全国一体化组织模式的登记机构、建设集成的数据资产登记平台系统、制定积极的政策措施等。
- 正文解读
《全国统一数据资产登记体系建设白皮书》围绕数据资产登记展开多方面探讨,旨在推动我国数据资产登记体系的建设与完善。
1. 登记的概念与内涵
- 基本概念与分类:登记是将事项或事物记录在册籍的行为,起源于土地和房屋登记,现有行政、司法和社会登记等类型,按对象性质、过程行为等可分为多种类别,其要素包括目的、依据等八个方面,有效登记需遵循“七统一”原则。
- 目的及功能:与商业有关的登记具有安全与效率两大功能共性,还包括事实确认、权属界定、监督管理、政策依据、公开公示和统计汇总等目的及功能。
2. 我国典型资产登记的启示:分析了不动产、自然资源、动产融资、证券、市场主体、信托、软件著作权、知识产权质押、作品著作权、软件产品等登记制度,其多有全国统一依据、特定登记机构,在权属确认等方面有共性,为数据资产登记提供了参考。
3. 国内数据资产登记发展历程
- 发展阶段:历经国民经济信息化起步、信息资源目录体系建设、数据资源汇聚和数据资产登记探索四个阶段,早期有“三金工程”等推动,后逐步发展相关政策与体系。
- 现有制度与问题:部分地区和机构已开展实践,但仍存在数据资产认定标准不统一、登记制度和服务体系缺失、机构和企业参与积极性不高等问题。
4. 国外数据资产登记概况:国外暂无运作中的数据资产登记系统,类似的有美国等国家的数据开放与流通交易情况。
5. 数据资产登记的相关概念
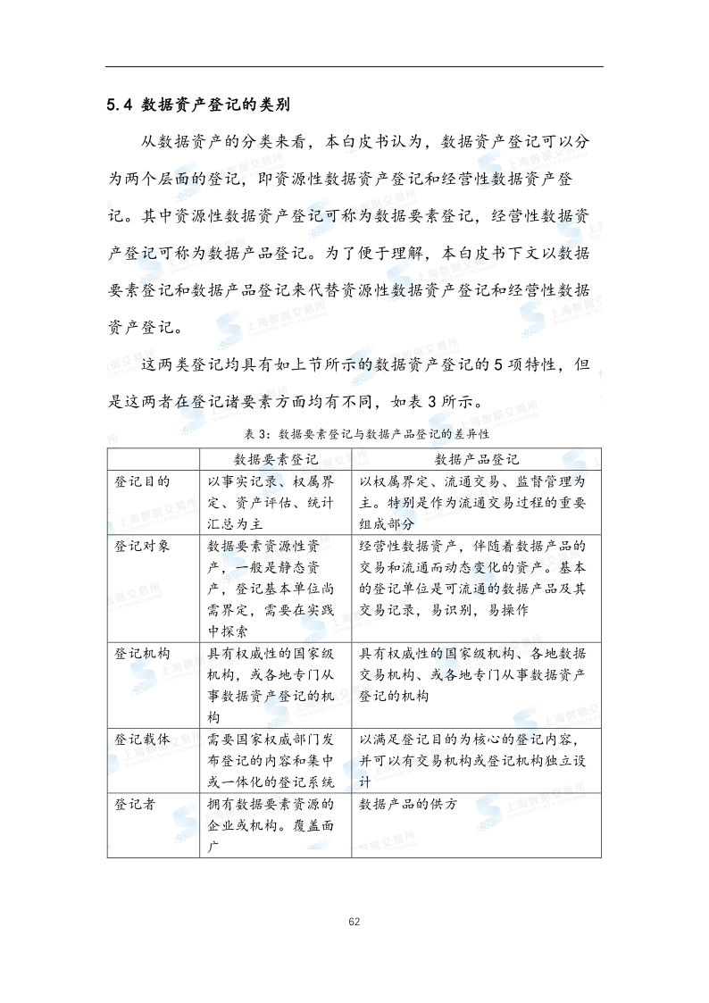
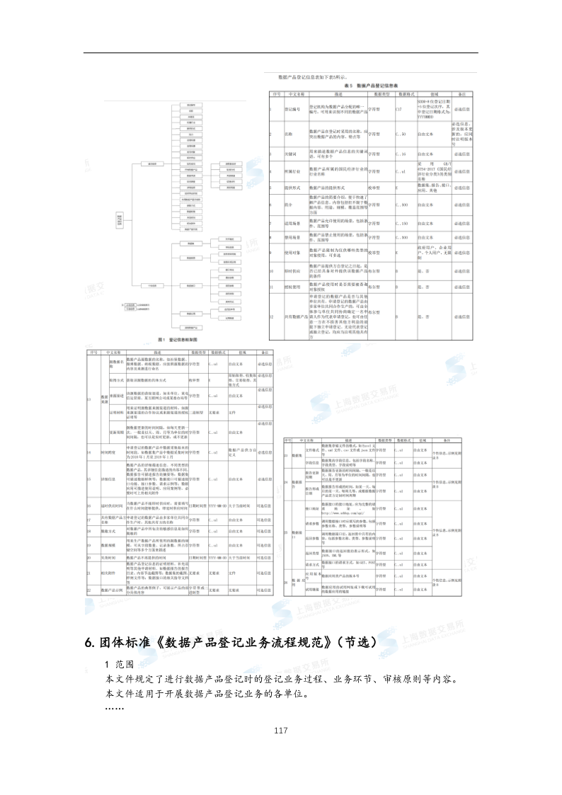
- 数据价值链与资产分类:提出数据价值链包括数据采集等环节,数据资产分为资源性和经营性两类,分别对应数据要素和数据产品。
- 登记概念与类别:数据资产登记是对数据要素和产品的物权等进行登记的行为,分为数据要素登记和数据产品登记,两者在目的、对象等方面存在差异。
6. 数据资产登记的功能与意义
- 功能分析:具有保护权益、保障安全与效率、促进交易、增强信任等功能,是数据流通交易的重要前提。
- 重要意义:有助于完善市场体系、推动数字经济发展、促进数据价值释放和实体经济数字化转型。
7. 登记体系的关键组成与机构模式
- 关键组成:包括登记目的、依据、机构、登记者、对象、载体、审查和效力八个要素,各要素相互关联。
- 机构组织模式:有集中、一体化、联盟和分散四种模式,各有优缺点,集中模式利于“七统一”但效率低,一体化模式兼顾效率与规范等。
8. 登记体系建设的目标与建议
- 目标体系:包括数据资产逻辑与实物汇聚、制度体系建设和平台系统建设三个层面,总体目标是构建完善体系,促进数据要素流通与经济发展。
- 若干建议:包括制定管理办法、建立管理体系、创建登记机构、建设登记平台和激励参与登记等,以推动数据资产登记体系建设。
- 数据资产登记的原则有哪些?
数据资产登记应遵循以下原则:
- 统一登记依据:确保登记有明确且一致的规范作为支撑,使登记行为有法可依、有章可循。例如在不动产统一登记中,《不动产登记暂行条例》就是其统一的登记依据,为登记工作提供了标准和指导。
- 统一登记机构:设立专门且权威的登记机构,负责数据资产登记事务,保证登记的专业性和公正性。如证券登记结算由中国证券登记结算有限公司负责,其专业性和权威性保障了证券登记的规范与准确。
- 统一登记载体(平台系统):构建统一的登记平台或系统,实现登记信息的集中管理和共享,提高登记效率和透明度。像自然资源统一确权登记利用自然资源登记信息系统,方便了信息的整合与查询。
- 统一登记程序:制定规范的登记流程,从申请、审核到登记完成,各个环节都有明确的操作步骤和标准,保障登记过程的有序性。
- 统一审查规则:采用一致的审查标准和方法,对登记申请进行严格审查,确保登记信息的真实性、合法性和准确性。
- 统一登记证书:颁发统一格式和效力的登记证书,作为数据资产登记的有效证明,增强登记的公信力和权威性。
- 统一登记效力:明确登记行为产生的法律效果具有一致性,无论是对数据资产的权属确认,还是在市场交易中的作用等方面,都有明确且相同的效力规定。
- 登记数据资产时,如何确保登记信息的真实性?
为确保登记信息的真实性,登记机构需依据法定程序对申请进行实质性审查,严格核实申请人提供的各类信息,包括数据资产的来源、应用场景、权属关系等内容。申请人要保证所提交材料真实有效,如数据资产的基本属性、业务要素、管理要素和价值要素等信息都应准确无误,且对材料的真实性负责,不得隐瞒或提供虚假情况。在数据资产登记过程中,可通过多渠道验证信息,如利用数据领域专家工作成果及相关专业报告等核查数据资产基本信息,还可借助第三方专业机构出具的数据质量评价报告来辅助判断数据的准确性和可靠性。
- 数据资产登记的流程是怎样的?
数据资产登记流程如下:
- 数据要素登记流程:登记者(拥有数据要素资源的企业或机构)基于登记目的(如事实记录、权属界定等),向具有权威性的国家级机构或各地专门从事数据资产登记的机构提出申请。登记机构依据法定程序,对申请进行实质性审查,包括对数据资产的来源、权属、应用场景等信息进行审核。经审查通过后,将数据资产的物权及其事项、流通交易记录等记载于数据资产系统中,并发放数据资产登记证书,供他人查阅。若规范性审核或确权审核未通过,则不予登记和确权。
- 数据产品登记流程:登记者(各类数据产品的供方或授权运营方)为使数据产品进入流通交易市场,向登记机构(具有权威性的国家级机构、各地数据交易机构或各地专门从事数据资产登记的机构)提出登记申请。登记机构依据规则对数据产品的物权事项及交易记录进行审核记载,审核内容包括数据产品的权属、质量、应用范围等。审核通过后,将相关信息记载于系统中,并供市场参与者查阅。




























































































































