当前位置: 首页 > news >正文

基于51单片机教室红外计数灯光控制—可蓝牙控制

基于51单片机智能教室灯光

(仿真+程序+原理图+PCB+设计报告)

功能介绍

具体功能:

本系统由STC89C52单片机+时钟芯片DS1302+液晶屏LCD1602+光敏电阻+红外对管+LED灯模块+按键模块+蓝牙模块构成

具体功能:

1.四个LED模拟教室灯光;

2.使用两个红外对管检测人进出教室,并统计;

3.LCD1602实时显示日期时间和统计的人数及光照强度;

4.按键设定定时时间段,在这时间段内开启自动照明功能;

5.光敏电阻检测光线,光线暗则打开自动照明;

6.人数<10:亮1个;10≤人数<20:亮2个;20≤人数<30:亮3个;30≤人数:全亮;

7.可以切换手动模式,手动开灯、手动调节亮度;

8.可以无线蓝牙按键控制

添加图片注释,不超过 140 字(可选)

程序

#include<reg52.h>
#include <intrins.h>
#define uchar unsigned char
#define uint unsigned int
/***微信公众号:木子单片机********/
uchar time_data[7];
uchar code write_add[7]={0x8c,0x8a,0x88,0x86,0x84,0x82,0x80};       //数据的地址
uchar code read_add[7]={0x8d,0x8b,0x89,0x87,0x85,0x83,0x81};uchar code table1[]="L: - |2000/00/00";
uchar code table2[]="R:   |00:00:00 0";
uchar code table3[]="                ";			 //清屏内容
uchar code table4[]="  Set Real Time ";
uchar code table5[]="  Set Open Time ";
uchar code table6[]="   Start Time:  ";
uchar code table7[]="    00:00:00    ";
uchar code table8[]="    End Time:   ";
uchar code table9[]="Date: 2000/00/00";
uchar code table0[]="Time: 00:00:00 0";
uchar value[]="C:000 L: \r\n";bit Adjust;			  //调节标志位,=1表示进入调节模式,=0是正常模式
bit Auto_flg;		  //自动模式标志位,=1表示手动模式,=0是自动模式
bit Timer;
bit SELT_flg;
bit ENTER_flg;
bit UP_flg;
bit DOWN_flg;	  								
/***微信公众号:木子单片机********/
sbit rs=P1^0;		  //LCD1602
sbit rw=P1^1; 		  //LCD1602
sbit e=P1^2;		  //LCD1602
sbit sck=P2^5;		  //时钟端口
sbit io=P2^6;		  //时钟端口
sbit rst=P2^7;		  //时钟端口
sbit SELT =P1^6;	  //设置键
sbit ENTER=P1^7;	  //确认键
sbit UP   =P2^4;	  //加键
sbit DOWN =P2^3;	  //减键
sbit AUTO_LED=P1^3;	  //自动模式灯接口
sbit HAND_LED=P1^5;	  //手动灯接口
sbit LAMP1=P3^4;	  //灯接口
sbit LAMP2=P3^5;	  //灯接口
sbit LAMP3=P3^6;	  //灯接口
sbit LAMP4=P3^7;	  //灯接口
sbit CS   =P2^0;								//ADC0832
sbit Clk  =P2^2;						    	//ADC0832
sbit DATI =P2^1;								//ADC0832
sbit DATO =P2^1;								//ADC0832uchar Select_num;	  //设置按键按下次数
uchar Enter_num;	  //确认按键按下次数
uchar Switch_num;	  //手动开关按键按下次数
char Year,Month,Day;
float Hour,Minute,Second;			//时间设置值
char Week;		
float Hour_H,Minute_H,Second_H;  					//设置结束时间
float Hour_L,Minute_L,Second_L;  					//设置开始时间
int Value1;											//人数
uchar IN1_flag=0;
uchar OUT1_flag=0;
uint Count;           //T0定时器中断计数次数
uchar Miao;
uint Count1;           //T1定时器中断计数次数
uchar dat=0x00;           						//AD值
uchar CH;       								//通道变量
char num;			   							//PWM中断次数
char pwm;			   							//脉宽参数 0-10 开机默认中间值
char Light;										//光线强度uchar xdata UART0_Data[32];
uchar UART0_Len=1;void read_rtc();/***********************************************液晶屏LCD1602**********************************************************************/
void delay1(uint z)			  		//延时0.1ms函数
{uint x,y;for(x=z;x>0;x--)for(y=3;y>0;y--);
}void write_com(uchar com)			 //写指令函数
{rw=0;delay1(5);rs=0;delay1(5);e=1;delay1(5);P0=com;delay1(5);e=0;delay1(5);	
}void write_date(uchar date)			//写数据函数
{									rw=0;delay1(5);rs=1;delay1(5);e=1;delay1(5);P0=date;delay1(5);e=0;delay1(5);	
}void init()						    //初始化函数
{	uchar num;	e=0;						    // 时序表e初始为0write_com(0x38);		        //设置16*2显示,5*7点阵,8位数据接口write_com(0x0c);				//设置光标write_com(0x06);				//光标自动加1,光标输入方式write_com(0x01);				//清屏write_com(0x80);				//设置初始显示位置for(num=0;num<16;num++){write_date(table1[num]);delay1(5);}write_com(0x80+0x40);for(num=0;num<16;num++){write_date(table2[num]);delay1(5);}					  
}void SetTime_dispaly(uchar add,uchar dat)	 //第一个:参数的地址,第二个:参数的内容
{uchar shi,ge;shi=dat/10;							//把十位提取出来ge=dat%10;							//把个位提取出来write_com(add);			   	 		//要写的地址write_date(0x30+shi);				//十位的内容   1602字符库write_date(0x30+ge);				//个位的内容   1602字符库
}void Week_dispaly(uchar add,uchar dat)	//第一个:参数的地址,第二个:参数的内容
{write_com(add);						//要写的地址write_date(0x30+dat);				//十位的内容   1602字符库
}
void Date_dispaly(uchar add,uchar dat)	 //第一个:参数的地址,第二个:参数的内容
{uchar shi,ge;shi=dat/16;							//把十位提取出来ge=dat%16;							//把个位提取出来write_com(add+3);			   	 	//要写的地址write_date(0x30+shi);				//十位的内容   1602字符库write_date(0x30+ge);				//个位的内容   1602字符库				   
}
void Write_Data(uchar add,uint date)  //把数据写到对应的位置 为3位数
{uchar bai,shi,ge;bai=date/100;shi=date%100/10;ge=date%10;write_com(0x80+add);write_date(0x30+bai);write_date(0x30+shi);				   write_date(0x30+ge);				    
}
void LCD_Display_String(unsigned char line,unsigned char *string)
{ 										//液晶屏显示内容,把要显示的内容写到对应的位置unsigned char i;unsigned char address=0;if(line==1){address=0x80;	 				//0X80是第1行的第1个位置  ,0x81第2位}else if(line==2){address=0x80+0x40;  			//0X80+0x40是第2行的第1个位置  ,0X80+0x40+1是第2行第2位}for(i=0;i<16;i++){write_com(address);write_date(string[i]);address++;} 
}void Time_Display(void)
{read_rtc();Date_dispaly(0x80+0x40+9,time_data[6]);  //显示秒Date_dispaly(0x80+0x40+6,time_data[5]);	 //显示分Date_dispaly(0x80+0x40+3,time_data[4]);	 //显示时Date_dispaly(0x80+11,time_data[3]);		 //显示日Date_dispaly(0x80+8,time_data[2]);		 //显示月Week_dispaly(0x80+0x40+15,time_data[1]-1);  //显示周  0表示星期天,1表示星期一......6表示星期六 芯片读出的数据表示1为一周的第一天星期天,故做减一处理Date_dispaly(0x80+5,time_data[0]);		 //显示年//	Year/10*16+Year%10Year=time_data[0]/16*10+time_data[0]%16;Week=time_data[1]/16*10+time_data[1]%16-1;Month=time_data[2]/16*10+time_data[2]%16;Day=time_data[3]/16*10+time_data[3]%16;Hour=time_data[4]/16*10+time_data[4]%16;Minute=time_data[5]/16*10+time_data[5]%16;Second=time_data[6]/16*10+time_data[6]%16;}/*******************************************时钟芯片DS1302*****************************************************/
void write_ds1302_byte(uchar dat)
{uchar i;for(i=0;i<8;i++){sck=0;io=dat&0x01;					   //准备数据,从最低位开始dat=dat>>1;sck=1;}
}void write_ds1302(uchar add,uchar dat)
{rst=0;_nop_();  						//CPU原地踏步sck=0;_nop_();rst=1;_nop_();write_ds1302_byte(add);		    //传地址write_ds1302_byte(dat);		    //传数据rst=0;     						//不受其他影响_nop_();io=1;						   //释放sck=1;
}uchar read_ds1302(uchar add)
{uchar i,value;rst=0;_nop_();  //CPU原地踏步sck=0;_nop_();rst=1;_nop_();write_ds1302_byte(add);for(i=0;i<8;i++){value=value>>1;sck=0;if(io)value=value|0x80;sck=1;}rst=0;_nop_();sck=0;_nop_();sck=1;io=1;return value;
}void set_rtc()			          //设置时间
{uchar i,j;for(i=0;i<7;i++)			 //转换BCD码{j=time_data[i]/10;time_data[i]=time_data[i]%10;time_data[i]=time_data[i]+j*16;}write_ds1302(0x8e,0x00);	  //去除写保护for(i=0;i<7;i++){write_ds1302(write_add[i],time_data[i]);}write_ds1302(0x8e,0x80);      //加写保护
}void read_rtc()
{uchar i;for(i=0;i<7;i++){time_data[i]=read_ds1302(read_add[i]);	//最终读出来的数 16进制}
}/*************************************************按键****************************************************************/
void Keyscan(void)
{if((SELT==0)||(SELT_flg==1)){delay1(50);if(SELT==0){while(!SELT);}SELT_flg=0;Select_num++;						//设置键按下一次Adjust=1;							//进入调节模式if(Select_num==1){LCD_Display_String(1,table4);LCD_Display_String(2,table5);write_com(0x80+0);				//写 >>write_date(0x3e);write_com(0x80+1);				//写 >>write_date(0x3e);Enter_num=0;}if(Select_num==2){LCD_Display_String(1,table4);LCD_Display_String(2,table5);write_com(0x80+0x40+0);				//写 >>write_date(0x3e);write_com(0x80+0x40+1);				//写 >>write_date(0x3e);Enter_num=0;}if(Select_num==3){LCD_Display_String(1,table1);LCD_Display_String(2,table2);Select_num=0;Enter_num=0;					Adjust=0;}write_com(0x0c);									//光标不再闪烁Enter_num=0;}if((ENTER==0)||(ENTER_flg==1)){delay1(50);if(ENTER==0){while(!ENTER);}ENTER_flg=0;			Enter_num++;if(Select_num==0)					//模式切换{Auto_flg=~Auto_flg;				//模式切换if(Auto_flg==0)					//自动模式{AUTO_LED=0;					//自动灯亮HAND_LED=1;}if(Auto_flg==1)					//手动模式{AUTO_LED=1;					HAND_LED=0;					//手动灯亮LAMP1=1;					//关灯LAMP2=1;LAMP3=1;LAMP4=1;pwm=5;}}if(Select_num==1)					//设置实时时间{if(Enter_num==1){LCD_Display_String(1,table9);LCD_Display_String(2,table0);SetTime_dispaly(0x80+8,Year);SetTime_dispaly(0x80+11,Month);SetTime_dispaly(0x80+14,Day);SetTime_dispaly(0x80+0x40+6,Hour);SetTime_dispaly(0x80+0x40+9,Minute);SetTime_dispaly(0x80+0x40+12,Second);Week_dispaly(0x80+0x40+15,Week);write_com(0x80+8);			//光标闪烁地址,停留在年的位置上					write_com(0x0f);			//光标闪烁}if(Enter_num==2){write_com(0x80+11);			//光标闪烁地址,停留在月的位置上					write_com(0x0f);			//光标闪烁}if(Enter_num==3){write_com(0x80+14);			//光标闪烁地址,停留在日的位置上					write_com(0x0f);			//光标闪烁}if(Enter_num==4){write_com(0x80+0x40+6);		//光标闪烁地址,停留在时的位置上					write_com(0x0f);			//光标闪烁}if(Enter_num==5){write_com(0x80+0x40+9);		//光标闪烁地址,停留在分的位置上					write_com(0x0f);			//光标闪烁}if(Enter_num==6){write_com(0x80+0x40+12);	//光标闪烁地址,停留在秒的位置上					write_com(0x0f);			//光标闪烁}if(Enter_num==7){write_com(0x80+0x40+15);	//光标闪烁地址,停留在星期的位置上					write_com(0x0f);			//光标闪烁}if(Enter_num==8){Enter_num=0;write_com(0x0c);			//光标不再闪烁LCD_Display_String(1,table1);LCD_Display_String(2,table2);Week++;                     //按键设置时,比如设置星期6,此时显示会被减一处理(void Time_Display(void)函数)显示5,此处加回去,保证设置多少就显示多少time_data[0]=Year;///10*16+Year%10;time_data[1]=Week;///10*16+Week%10;time_data[2]=Month;///10*16+Month%10;time_data[3]=Day;///10*16+Day%10;time_data[4]=Hour;///10*16+Hour%10;time_data[5]=Minute;///10*16+Minute%10;time_data[6]=Second;///10*16+Second%10;set_rtc();					 //设置时间Select_num=0;Adjust=0;}}if(Select_num==2)					//设置开启时间{if(Enter_num==1){LCD_Display_String(1,table6);LCD_Display_String(2,table7);SetTime_dispaly(0x80+0x40+4,Hour_L);SetTime_dispaly(0x80+0x40+7,Minute_L);SetTime_dispaly(0x80+0x40+10,Second_L);write_com(0x80+0x40+4);		//光标闪烁地址,停留在时的位置上					write_com(0x0f);			//光标闪烁}if(Enter_num==2){write_com(0x80+0x40+7);		//光标闪烁地址,停留在分的位置上					write_com(0x0f);			//光标闪烁}if(Enter_num==3){write_com(0x80+0x40+10);	//光标闪烁地址,停留在秒的位置上					write_com(0x0f);			//光标闪烁}if(Enter_num==4){write_com(0x0c);			//光标不再闪烁LCD_Display_String(1,table8);LCD_Display_String(2,table7);	SetTime_dispaly(0x80+0x40+4,Hour_H);SetTime_dispaly(0x80+0x40+7,Minute_H);SetTime_dispaly(0x80+0x40+10,Second_H);write_com(0x80+0x40+4);		//光标闪烁地址,停留在时的位置上					write_com(0x0f);			//光标闪烁}if(Enter_num==5){write_com(0x80+0x40+7);		//光标闪烁地址,停留在分的位置上					write_com(0x0f);			//光标闪烁}if(Enter_num==6){write_com(0x80+0x40+10);	//光标闪烁地址,停留在秒的位置上					write_com(0x0f);			//光标闪烁}		if(Enter_num==7){Enter_num=0;write_com(0x0c);			//光标不再闪烁LCD_Display_String(1,table1);LCD_Display_String(2,table2);Select_num=0;Adjust=0;}}}if((UP==0)||(UP_flg==1)){delay1(50);if(UP==0){while(!UP);}UP_flg=0;if(Select_num==0){if(Auto_flg==1)							//手动模式{Switch_num++;				//按下次数增加if(Switch_num==1)			//按下一次,开一盏灯{LAMP1=0;LAMP2=1;LAMP3=1;LAMP4=1;}if(Switch_num==2)			//按下二次,开二盏灯{LAMP1=0;LAMP2=0;LAMP3=1;LAMP4=1;}if(Switch_num==3)			//按下3次,开3盏灯{LAMP1=0;LAMP2=0;LAMP3=0;LAMP4=1;}if(Switch_num==4)			//按下4次,开4盏灯{LAMP1=0;LAMP2=0;LAMP3=0;LAMP4=0;}if(Switch_num==5)			//按下5次,开0盏灯{LAMP1=1;LAMP2=1;LAMP3=1;LAMP4=1;Switch_num=0;			//次数清除}}}if(Select_num==1){if(Enter_num==1){Year++;if(Year>99)Year=0;SetTime_dispaly(0x80+8,Year);write_com(0x80+8);								write_com(0x0f);			}if(Enter_num==2){Month++;if(Month>12)Month=1;SetTime_dispaly(0x80+11,Month);write_com(0x80+11);								write_com(0x0f);							  }if(Enter_num==3){Day++;if(Day>31)Day=1;SetTime_dispaly(0x80+14,Day);write_com(0x80+14);								write_com(0x0f);}if(Enter_num==4){Hour++;if(Hour>23)Hour=0;SetTime_dispaly(0x80+0x40+6,Hour);write_com(0x80+0x40+6);								write_com(0x0f);}if(Enter_num==5){Minute++;if(Minute>59)Minute=0;SetTime_dispaly(0x80+0x40+9,Minute);write_com(0x80+0x40+9);								write_com(0x0f);}if(Enter_num==6){Second++;if(Second>59)Second=0;SetTime_dispaly(0x80+0x40+12,Second);write_com(0x80+0x40+12);								write_com(0x0f);}if(Enter_num==7){Week++;if(Week>6)Week=0;Week_dispaly(0x80+0x40+15,Week);write_com(0x80+0x40+15);								write_com(0x0f);}}if(Select_num==2){				if(Enter_num==1){Hour_L++;if(Hour_L>23)Hour_L=0;SetTime_dispaly(0x80+0x40+4,Hour_L);write_com(0x80+0x40+4);								write_com(0x0f);}if(Enter_num==2){Minute_L++;if(Minute_L>59)Minute_L=0;SetTime_dispaly(0x80+0x40+7,Minute_L);write_com(0x80+0x40+7);								write_com(0x0f);}if(Enter_num==3){Second_L++;if(Second_L>59)Second_L=0;SetTime_dispaly(0x80+0x40+10,Second_L);write_com(0x80+0x40+10);								write_com(0x0f);}if(Enter_num==4){Hour_H++;if(Hour_H>23)Hour_H=0;SetTime_dispaly(0x80+0x40+4,Hour_H);write_com(0x80+0x40+4);								write_com(0x0f);}if(Enter_num==5){Minute_H++;if(Minute_H>59)Minute_H=0;SetTime_dispaly(0x80+0x40+7,Minute_H);write_com(0x80+0x40+7);								write_com(0x0f);}if(Enter_num==6){Second_H++;if(Second_H>59)Second_H=0;SetTime_dispaly(0x80+0x40+10,Second_H);write_com(0x80+0x40+10);								write_com(0x0f);}				}}if((DOWN==0)||(DOWN_flg==1)){delay1(50);if(DOWN==0){while(!DOWN);}DOWN_flg=0;if(Select_num==0){if(Auto_flg==1)					//手动模式{pwm++;						//亮度变化if(pwm>9)pwm=0;}}if(Select_num==1){if(Enter_num==1){Year--;if(Year<0)Year=99;SetTime_dispaly(0x80+8,Year);write_com(0x80+8);								write_com(0x0f);}if(Enter_num==2){Month--;if(Month<1)Month=12;SetTime_dispaly(0x80+11,Month);write_com(0x80+11);								write_com(0x0f);}if(Enter_num==3){Day--;if(Day<1)Day=31;SetTime_dispaly(0x80+14,Day);write_com(0x80+14);								write_com(0x0f);}if(Enter_num==4){Hour--;if(Hour<0)Hour=23;SetTime_dispaly(0x80+0x40+6,Hour);write_com(0x80+0x40+6);								write_com(0x0f);}if(Enter_num==5){Minute--;if(Minute<0)Minute=59;SetTime_dispaly(0x80+0x40+9,Minute);write_com(0x80+0x40+9);								write_com(0x0f);}if(Enter_num==6){Second--;if(Second<0)Second=59;SetTime_dispaly(0x80+0x40+12,Second);write_com(0x80+0x40+12);								write_com(0x0f);}if(Enter_num==7){Week--;if(Week<0)Week=6;Week_dispaly(0x80+0x40+15,Week);write_com(0x80+0x40+15);								write_com(0x0f);}		}if(Select_num==2){if(Enter_num==1){Hour_L--;if(Hour_L<0)Hour_L=23;SetTime_dispaly(0x80+0x40+4,Hour_L);write_com(0x80+0x40+4);								write_com(0x0f);}if(Enter_num==2){Minute_L--;if(Minute_L<0)Minute_L=59;SetTime_dispaly(0x80+0x40+7,Minute_L);write_com(0x80+0x40+7);								write_com(0x0f);}if(Enter_num==3){Second_L--;if(Second_L<0)Second_L=59;SetTime_dispaly(0x80+0x40+10,Second_L);write_com(0x80+0x40+10);								write_com(0x0f);}if(Enter_num==4){Hour_H--;if(Hour_H<0)Hour_H=23;SetTime_dispaly(0x80+0x40+4,Hour_H);write_com(0x80+0x40+4);								write_com(0x0f);}if(Enter_num==5){Minute_H--;if(Minute_H<0)Minute_H=59;SetTime_dispaly(0x80+0x40+7,Minute_H);write_com(0x80+0x40+7);								write_com(0x0f);}if(Enter_num==6){Second_H--;if(Second_H<0)Second_H=59;SetTime_dispaly(0x80+0x40+10,Second_H);write_com(0x80+0x40+10);								write_com(0x0f);}}}	
}
****//完整资料
***//***微信公众号:木子单片机********/
void Open(void)
{float Now;float Set_L,Set_H;Now=Hour+Minute/60+Second/3600;				  		//把实时时间化成小时为单位Set_L=Hour_L+Minute_L/60+Second_L/3600;		  		//把设置下限时间化成小时为单位Set_H=Hour_H+Minute_H/60+Second_H/3600;		  		//把设置上限时间化成小时为单位if((Now>=Set_L)&(Now<=Set_H))				  		//实时时间在上下限时间范围内Timer=1;elseTimer=0;		
} 
/*************************************ADC0832*****************************************/
uchar adc0832(uchar CH)					// AD转换子程序
{uchar i,test,adval;adval=0x00;test=0x00;Clk=0;       						//初始化DATI=1;_nop_();CS=0;_nop_();Clk=1;_nop_();if(CH==0x00)      					//通道选择{Clk=0;DATI=1;      //通道0的第一位_nop_();Clk=1;_nop_();Clk=0;DATI=0;      //通道0的第二位_nop_();Clk=1;_nop_();} else{Clk=0;DATI=1;      //通道1的第一位_nop_();Clk=1;_nop_();Clk=0;DATI=1;      //通道1的第二位_nop_();Clk=1;_nop_();}Clk=0;DATI=1;for(i=0;i<8;i++)      //读取前8位的值{_nop_();adval<<=1;Clk=1;_nop_();Clk=0;if(DATO)adval|=0x01;elseadval|=0x00;}for(i=0;i<8;i++)      //读取后8位的值{test>>=1;if(DATO)test|=0x80;else test|=0x00;_nop_();Clk=1;_nop_();Clk=0;}if(adval == test)      //比较前8位与后8位的值,如果不相同舍去。若一直出现显示为零,请将该行去掉dat=test;_nop_();CS=1;        			//释放ADC0832DATO=1;Clk=1;return dat;
}
void Light_Check(void)
{dat=adc0832(CH);						//采集光线电压if((dat>=0)&(dat<20))					//根据采到的电压值给定光线强度,电压越高,光线强度越低{Light=9;}				   if((dat>=20)&(dat<40)){Light=8;}if((dat>=40)&(dat<60)){Light=7;}if((dat>=60)&(dat<80)){Light=6;}if((dat>=80)&(dat<100)){Light=5;}if((dat>=100)&(dat<120)){Light=4;}if((dat>=120)&(dat<140)){Light=3;}if((dat>=140)&(dat<160)){Light=2;}if((dat>=160)&(dat<180)){Light=1;}if((dat>=180)&(dat<=255)){Light=0;}if(Auto_flg==0)			   				//自动模式下{if((dat>=0)&(dat<20))					{pwm=0;}				   if((dat>=20)&(dat<40)){pwm=1;}if((dat>=40)&(dat<60)){pwm=2;}if((dat>=60)&(dat<80)){pwm=3;}if((dat>=80)&(dat<100)){pwm=4;}if((dat>=100)&(dat<120)){pwm=5;}if((dat>=120)&(dat<140)){pwm=6;}if((dat>=140)&(dat<160)){pwm=7;}if((dat>=160)&(dat<180)){pwm=8;}if((dat>=180)&(dat<=255)){pwm=9;}}Week_dispaly(0x80+2,Light);				//显示光线强度Week_dispaly(0x80+4,pwm);				//显示亮灯强度
}
/*****************************************人数统计**************************************************************/
void intinit(void)				 //外部中断0初始化
{	EA=1;					  	 //打开总中断EX0=1;					  	 //中断允许位IT0=1;					  	 //外部中断0触发方式为下降沿触发EX1=1;					  	 //中断允许位IT1=1;					  	 //外部中断0触发方式为下降沿触发
}void int1 () interrupt 2   		//外红外对管
{	if(IN1_flag==0){OUT1_flag=1;TR0=1;					 //开启定时器开始计时,如果3秒内只触发一个则清零,防止误触发}if(IN1_flag==1){Value1--;				//人数减少if(Value1<0)			//如果人数计数小于0,变为最小0Value1=0;IN1_flag=0;				//清零OUT1_flag=0;TR0=0;					 //关闭定时器Count=0;Miao=0;}
}
void int0 () interrupt 0   		//内红外对管
{	if(OUT1_flag==0){IN1_flag=1;TR0=1;					 //开启定时器开始计时,如果3秒内只触发一个则清零,防止误触发}if(OUT1_flag==1){Value1++;				 //人数增加if(Value1>=999)			 //如果人数计数到999,变为最大999Value1=999;OUT1_flag=0;			 //清零IN1_flag=0;TR0=0;					 //关闭定时器Count=0;Miao=0;}
}

硬件设计

使用元器件:

单片机:STC89C52;

(注意:单片机是通用的,无论51还是52、无论stc还是at都一样,引脚功能都一样。程序也是一样的。)

排阻:8*10K;瓷片电容:104;

插件电容:2.2uF/50V;

插件电容:100uF/16V;

LED灯;纽扣电池座;

开关;电源接口;瓷片电容:30;

蓝牙模块:HC-05;液晶屏:LCD1602;

红外接收管;红外发射管;

光敏电阻:100k;蓝白可调电阻:10K;

插件电阻:4.7K;插件电阻:510;

插件电阻:10K;插件电阻:100k;

插件电阻:100;按键:SW-PB;

万用板:9*15cm; 时钟芯片:DS1302;

模数转换器:ADC0832;运放:LM393;

晶振:32768Hz;晶振:11.0592M;

12M晶振;导线:若干;

添加图片注释,不超过 140 字(可选)

流程图:

添加图片注释,不超过 140 字(可选)

设计资料

01仿真图

本设计使用proteus7.8和proteus8.9两个版本设计,向下兼容,无需担心!具体如图!

添加图片注释,不超过 140 字(可选)

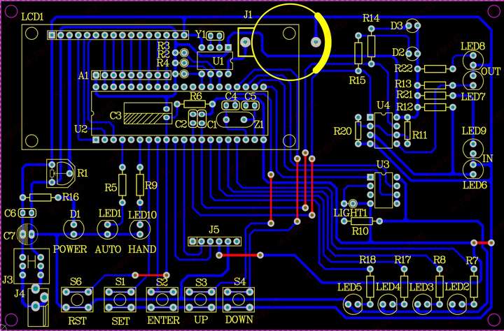
02原理图

本系统原理图采用Altium Designer19设计,具体如图!

添加图片注释,不超过 140 字(可选)

03程序

本设计使用keil5版本编程设计!具体如图!

添加图片注释,不超过 140 字(可选)

04设计报告

一万两千字设计报告,具体如下!

添加图片注释,不超过 140 字(可选)

05设计资料

全部资料包括程序(含注释)、仿真源文件 、AD原理图、任务书、PCB、设计报告、流程图、实物图、元件清单等。具体内容如下,全网最全! !

点赞分享一起学习成长。

http://www.dtcms.com/a/199813.html

相关文章:

  • npm 安装时 SSL 证书过期问题笔记
  • 2025最新Java基础八股文速记精简版(万字笔记)
  • 【Linux】系统指令与开发全栈(vim、ssh、gcc)
  • 项目中把webpack 打包改为vite 打包
  • c#将json字符串转换为对象数组
  • Electron使用WebAssembly实现CRC-8 ITU校验
  • Electron + Vue 实现系统消息通知与点击跳转页面
  • 如何实现从网页一键启动你的 Electron 桌面应用(zxjapp://)
  • 汽车零部件的EMI抗扰性测试
  • GStreamer (三)常⽤插件
  • word文档中如何在方框中打✔
  • 计算机视觉与深度学习 | Python实现ARIMA-WOA-CNN-LSTM时间序列预测(完整源码和数据
  • eMMC深度解析:嵌入式多媒体卡的硬件电路设计要点
  • 软考 系统架构设计师系列知识点之杂项集萃(63)
  • 大语言模型 13 - 从0开始训练GPT 0.25B参数量 MiniMind2 补充 训练开销 训练步骤 知识蒸馏 LoRA等
  • 核保核赔的集中管理方案
  • 三键标准、多键usb鼠标数据格式
  • 【工具】Windows|外接的显示器怎么用软件调亮度(Brightness Slider)
  • 应用服务器发生内存溢出怎么办
  • 大模型在股骨干骨折诊疗全流程中的应用研究报告
  • 澳大利亚TikTok网络专线+本地化策略:澳洲电商品牌的破局之道
  • Qt—模态与非模态对话框
  • [长城杯 2024]anote
  • Conda 环境下安装 GCC 和 glibc (crypt.h) 教程
  • 数据仓库面试题合集②】ETL 设计与调度策略详解
  • iOS解码实现
  • 【常用算法:查找篇】11.DFS与BFS核心原理及实战全解析
  • Libero离线IP安装
  • 卷java、基础2
  • 前端的面试笔记——HTMLJavaScript篇(二)前端页面性能检测