当前位置: 首页 > news >正文

labview硬件开发板——LED流水灯

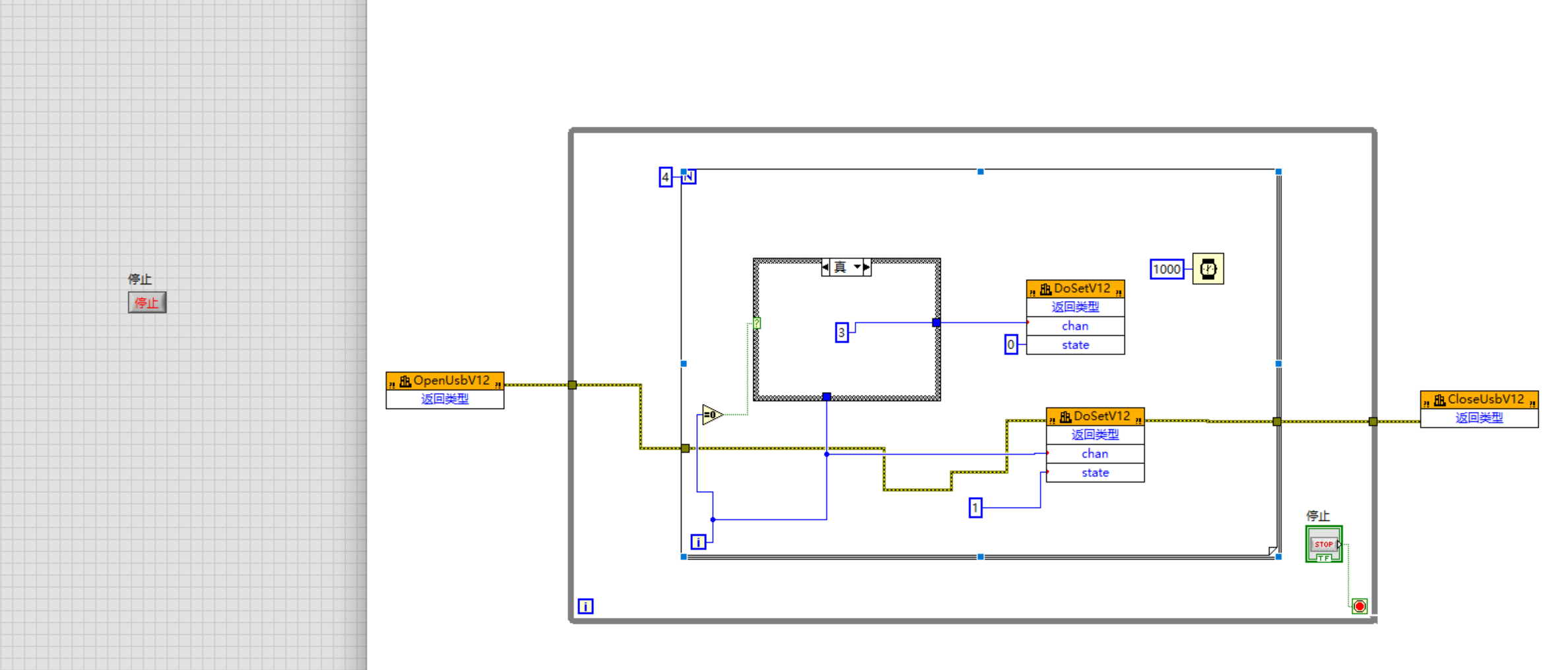
函数 int DoSetV12( unsigned char chan, unsigned char state);
功能 :设置 OUT0—3 的输出状态,输入参数为 8 位字符型,
Chan:4 位要设置的通道,0 对应 OUT1……3 对应 OUT4 ( 注意:开关量输出前两通道与 PW
M 输出为复用端口,启用 PWM 输出功能后,相应端口的数字量输出功能失效,OUT1 OUT2 的状态输 出可以成功但不会影响端口输出状态,PWM 输出状态下如果需要设定固定输出 ,DutyCycle 设定为 0 输出低电平,设定为 100 输出高电平。 )
State 为要设置的状态,0 对应输出口输出 0V,1 对应输出口输出 5V
正常返回 0,失败返回-1。

http://www.dtcms.com/a/199515.html

相关文章:

  • 在linux里上传本地项目到github中
  • NW860NW894美光闪存颗粒NX770NX789
  • 网络安全之大模型隐私攻击技术
  • 计算机视觉与深度学习 | EMD-KPCA-LSTM、EMD-LSTM、LSTM回归预测对比,多输入单输出(Matlab完整程序和数据)
  • QT6 源(111):阅读与注释菜单栏 QMenuBar,进行属性与成员函数测试,信号与槽函数测试,并给出源码
  • 华为ODgolang后端一面面经
  • 对话即编程:如何用 Trae 的 @智能体 5 分钟修复一个复杂 Bug?
  • Uniapp中动态控制scroll-view滚动的方式
  • 耗时十分钟,做了一个 uniapp 灵感泡泡机
  • Linux笔记---内核态与用户态
  • uniapp运行到微信开发者工具报错“更改appid失败touristappidError:tourist appid”
  • Python对JSON数据操作
  • vscode怎么关闭自动定位文件
  • 计算机底层的多级缓存以及缓存带来的数据覆盖问题
  • 包装类(1)
  • 一文详解红黑树
  • 基于口令凭据的横向移动:技术解析与实战
  • 轻量级离线版二维码工具的技术分析与开发指南
  • 初识 Redis
  • 力扣每日一题5-18
  • Cursor 模型深度分析:区别、优缺点及适用场景
  • 电子电路:什么是偏置电路?
  • Baklib知识中台架构设计与智能服务实践
  • wpf DataGrid 行选择事件
  • Redis 学习笔记 5:分布式锁
  • vulfocus漏洞学习——redis 未授权访问 (CNVD-2015-07557)
  • RabbitMQ-高级
  • 信息化的编程未来发展
  • 数据结构实验10.1:内部排序的基本运算
  • 算法-数对的使用