AutoGPT-Agent简述版
1、功能描述
设计一个 Agent,自动选择使用以下工具回答用户的问题:
- 查看目录下的文件
- 基于给定的文档回答用户问题
- 查看与分析 Excel 文件
- 撰写文档
- 调用 Email 客户端发邮件
2、演示用例
实验中使用三个文档演示 Agent 的能力
./data
|__2023年8月-9月销售记录.xlsx
|__供应商名录.xlsx
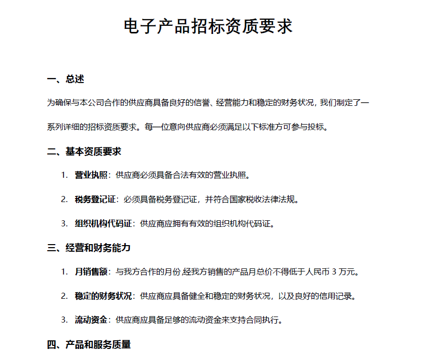
|__供应商资格要求.pdf
文档内容示例

测试输入举例
- 9 月份的销售额是多少
- 销售总额最大的产品是什么
- 帮我找最近一个月出销售额不达标的供应商
- 给对方发一封邮通知此事
- 对比 8 月和 9 月销售情况,写一份报告
3、核心模块流程图
4、「这」算不算 Agent?
吴恩达:“与其争论哪些工作才算是真正的 Agent,不如承认系统可以具有不同程度的 Agentic 特性。”
核心在于将复杂任务分解成多个步骤,并通过循环迭代的方式逐步优化结果。这种工作方式更接近于人类解决问题的思维模式:
- 目标设定: 明确任务目标;
- 规划分解: 将任务分解成多个子任务;
- 迭代执行: 依次执行每个子任务,并根据反馈结果进行调整和优化,最终完成目标。

5、Agent Prompt 编写经验总结
- 善用思维链技巧
- 在重要的环节设置反思与纠偏机制
- 约定思维链中需要包含的要素,尽量详细具体
- 不可能一遍成功,要学会通过测试的失败例子优化提示词的细节
- 要善于将问题总结成方法论型的提示词(把 AI 当人看)
- 要善于综合使用各种提示词技巧,例如:举例子、PoT、AoT 等等

