抽奖系统-奖品-活动
提示:文章写完后,目录可以自动生成,如何生成可参考右边的帮助文档
文章目录
- 前言
- 获取奖品列表
- 前端页面
- 活动创建需求分析
- 活动创建后端实现1-控制层实现及校验活动
- 活动创建后端实现2-保存信息
- 活动插入
- 活动奖品插入
- 整合活动信息
- 存入redis
- 测试
- 活动创建前端实现
- 查询活动列表后端
- 活动列表页前端实现
- 抽奖需求分析
- 查询活动详细信息后端实现
- 抽奖接口设计
- MQ配置
- 总结
前言
获取奖品列表

@Data
public class PageParam implements Serializable {private Integer currentPage=1;private Integer pageSize=10;public Integer offset(){return (currentPage-1)*pageSize;}
}
@Data
public class FindPrizeListResult {private Integer total;private List<PrizeInfo> records;@Datapublic static class PrizeInfo{private Long PrizeId;private String prizeName;private BigDecimal price;private String description;private String imageUrl;}
}
@Data
public class PageListDTO<T> {private Integer total;private List<T> records;public PageListDTO(Integer total, List<T> records) {this.total = total;this.records = records;}
}
@Data
public class PrizeDTO {private Long id;private String name;public String description;private BigDecimal price;private String imageUrl;
}
controller
@RequestMapping("/prize/find-list")public CommonResult<FindPrizeListResult> findPrizeList(PageParam param){log.info("查询奖品列表开始,param:{}", JacksonUtil.writeValueAsString(param));PageListDTO<PrizeDTO> prizeListDTO = prizeService.findPrizeList(param);return CommonResult.success(convertToFindPrizeListResult(prizeListDTO));}private FindPrizeListResult convertToFindPrizeListResult(PageListDTO<PrizeDTO> pageListDTO) {if(null==pageListDTO){throw new ControllerException(ControllerErrorCodeConstants.FIND_PRIZE_LIST_ERROR);}FindPrizeListResult findPrizeListResult = new FindPrizeListResult();findPrizeListResult.setTotal(pageListDTO.getTotal());findPrizeListResult.setRecords(pageListDTO.getRecords().stream().map(prizeDTO -> { FindPrizeListResult.PrizeInfo prizeInfo = new FindPrizeListResult.PrizeInfo();prizeInfo.setPrizeId(prizeDTO.getId());prizeInfo.setPrizeName(prizeDTO.getName());prizeInfo.setDescription(prizeDTO.getDescription());prizeInfo.setPrice(prizeDTO.getPrice());prizeInfo.setImageUrl(prizeDTO.getImageUrl());return prizeInfo;}).collect(Collectors.toList()));return findPrizeListResult;}
mapper
@Select("select count(*) from prize")int count();@Select("select * from prize order by id desc limit #{offset},#{pageSize}")List<PrizeDO> selectPrizeList(@Param("offset") Integer offset,@Param("pageSize") Integer pageSize);
service
@Overridepublic PageListDTO<PrizeDTO> findPrizeList(PageParam param) {int total = prizeMapper.count();List<PrizeDTO> prizeDTOList =new ArrayList<>();List<PrizeDO> prizeDOList = prizeMapper.findPrizeList(param.offset(),param.getPageSize());for (PrizeDO prizeDO : prizeDOList) {PrizeDTO prizeDTO = new PrizeDTO();prizeDTO.setId(prizeDO.getId());prizeDTO.setName(prizeDO.getName());prizeDTO.setDescription(prizeDO.getDescription());prizeDTO.setPrice(prizeDO.getPrice());prizeDTO.setImageUrl(prizeDO.getImageUrl());prizeDTOList.add(prizeDTO);}return new PageListDTO<>(total,prizeDTOList);}
controller
@RequestMapping("/prize/find-list")public CommonResult<FindPrizeListResult> findPrizeList(PageParam param){log.info("查询奖品列表开始,param:{}", JacksonUtil.writeValueAsString(param));PageListDTO<PrizeDTO> prizeListDTO = prizeService.findPrizeList(param);return CommonResult.success(convertToFindPrizeListResult(prizeListDTO));}private FindPrizeListResult convertToFindPrizeListResult(PageListDTO<PrizeDTO> pageListDTO) {if(null==pageListDTO){throw new ControllerException(ControllerErrorCodeConstants.FIND_PRIZE_LIST_ERROR);}FindPrizeListResult findPrizeListResult = new FindPrizeListResult();findPrizeListResult.setTotal(pageListDTO.getTotal());findPrizeListResult.setRecords(pageListDTO.getRecords().stream().map(prizeDTO -> {FindPrizeListResult.PrizeInfo prizeInfo = new FindPrizeListResult.PrizeInfo();prizeInfo.setPrizeId(prizeDTO.getId());prizeInfo.setPrizeName(prizeDTO.getName());prizeInfo.setDescription(prizeDTO.getDescription());prizeInfo.setPrice(prizeDTO.getPrice());prizeInfo.setImageUrl(prizeDTO.getImageUrl());return prizeInfo;}).collect(Collectors.toList()));return findPrizeListResult;}

前端页面



活动创建需求分析



人员只有普通用户

最后一个状态就是活动有没有正在进行的意思
设置奖品数量的时候,必须在创建活动的时候才有意义
所以还有奖品与活动关联表

最后一个状态是看这个奖品有没有抽完
对应还有活动人员关联表

因为user_name常用,所以放在关联表里面
status就是看这个人员有没有中奖

放在redis中是为了未来的抽奖
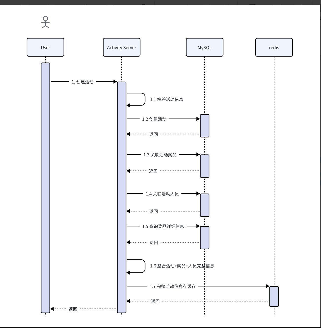
活动创建后端实现1-控制层实现及校验活动




controller

service:

检查service

检查的mapper


活动创建后端实现2-保存信息

安装一个插件
点击变量,alt+回车,那么就可以生成set和get方法了

活动插入






活动奖品插入





先检查奖品满足几等奖不

然后再插入两张表

整合活动信息
为将来抽奖活动准备





存入redis
缓存这里我们不抛异常,没有缓存成功就没有缓存成功吧,不影响整个项目的流程,就算缓存没有成功的话,也可以去数据库中查询数据,然后再缓存,所以我们在缓存中的异常捕获掉,这样就不会抛异常,就不会因为缓存失败而回滚了
然后还要写一个获取缓存信息的函数

然后就是在检查函数那里,
List existUserIds=userMapper.selectExistByIds(userIds);
这里的existUserIds容器一定要判断是不是为空,不然后面执行会报错

这样就可以了
测试


还有就是

这里的mapper语句写的有问题,原来写的是items.属性
然后还有一些代码要改一下
原:

现在:

原:

现在:

然后就成功了

但是redis还没有成功
原:

现在:

然后在测试


活动创建前端实现

这里pagesize设的足够大,那么就会显示完全了,因为这里的奖品页面展示没有设置分页


总共三个ajax请求

查询活动列表后端

[请求] /activity/find-list?currentPage=1&pageSize=10 GET
[响应]
{"code": 200,"data": {"total": 10,"records": [{"activityId": 23,"activityName": "抽奖测试","description": "年会抽奖活动","valid": true},{"activityId": 22,"activityName": "抽奖测试","description": "年会抽奖活动","valid": true},{"activityId": 21,"activityName": "节⽇抽奖","description": "⽐特年会抽奖活动","valid": true}]},"msg": ""
}


controller

service:

mapper

然后测试一下

活动列表页前端实现


抽奖需求分析


流程是这样的,先展示奖品,然后闪动抽奖(前端干),然后谁中奖了,最后公布所有中奖名单
人员数量大于奖品数量

对应还有中奖通知
查询活动详细信息后端实现


[请求] /activity-detail/find?activityId=24 GET
[响应]
{"code": 200,"data": {"activityId": 24,"activityName": "测试抽奖活动","description": "测试抽奖活动","valid": true,"prizes": [{"prizeId": 18,"name": "⼿机","description": "⼿机","price": 5000.00,"imageUrl": "e606c8db-218a-40c2-8946-0d9f8570626d.jpg","prizeAmount": 1,"prizeTierName": "⼀等奖","valid": true},{"prizeId": 19,"name": "吹⻛机","description": "吹⻛机","price": 200.00,"imageUrl": "63404e12-26f7-4974-9a99-41993586093c.jpg","prizeAmount": 1,"prizeTierName": "⼆等奖","valid": true}],"users": [{"userId": 44,"userName": "郭靖","valid": true},{"userId": 45,"userName": "杨康","valid": true}]},"msg": ""
}

controller:

service

mapper:



每使用一个方法就换一行,那么这样的话,调试的时候就非常方便了

抽奖接口设计


这样在前端点击的时候就不会卡着半天等响应了,这个都是马上响应的,但是业务的处理是在其他时间处理的
因为马上响应的,所以结果必须得成功,大话已经说出去了

返回的就是成功
补救措施就是重新落库
- 抽奖请求处理(重要)
• 随机抽取:前端随机选择后端提供的参与者,确保每次抽取的结果是公平的。
• 请求提交:在活动进⾏时,管理员可发起抽奖请求。请求包含活动ID、奖品ID和中奖⼈员等附加
信息。
• 消息队列通知:有效的抽奖请求被发送⾄MQ队列中,等待MQ消费者真正处理抽奖逻辑。
• 请求返回:抽奖的请求处理接⼝将不再完成任何的事情,直接返回。 - 抽奖结果公布
• 前端展⽰:中奖名单通过前端随机抽取的⼈员,公布展⽰出来。 - 抽奖逻辑执⾏(重要)
• 消息消费:MQ消费者收到异步消息,系统开始执⾏以下抽奖逻辑。 - 中奖结果处理(重要)
• 请求验证:
◦ 系统验证抽奖请求的有效性,如是否满⾜系统根据设定的规则(如奖品数量、每⼈中奖次数
限制等)等;
◦ 幂等性:若消息多发,已抽取的内容不能再次抽取
• 状态扭转:根据中奖结果扭转活动/奖品/参与者状态,如奖品是否已被抽取, ⼈员是否已中奖等。
• 结果记录:中奖结果被记录在数据库中,并同步更新 Redis 缓存。 - 中奖者通知
• 通知中奖者:通知中奖者和其他相关系统(如邮件发送服务)。
• 奖品领取:中奖者根据通知中的指引领取奖品。 - 抽奖异常处理
• 回滚处理:当抽奖过程中发⽣异常,需要保证事务⼀致性。
• 补救措施:抽奖⾏为是⼀次性的,因此异步处理抽奖任务必须保证成功,若过程异常,需采取补
救措施
技术实现细节
• 异步处理:提⾼抽奖性能,不影响抽奖流程,将抽奖处理放⼊队列中进⾏异步处理,且保证了幂
等性。
• 活动状态扭转处理:状态扭转会涉及活动及奖品等多横向维度扭转,不能避免未来不会有其他内
容牵扯进活动中,因此对于状态扭转处理,需要⾼扩展性(设计模式)与维护性。
• 并发处理:中奖者通知,可能要通知多系统,但相互解耦,可以设计为并发处理,加快抽奖效率
作⽤。
• 事务处理:在抽奖逻辑执⾏时,如若发⽣异常,需要确保数据库表原⼦性、事务⼀致性,因此要
做好事务处理。
通过以上流程,抽奖系统能够确保抽奖过程的公平性和⾼效性,同时提供良好的⽤⼾体验。⽽且还整合了 Redis 和 MQ , 进⼀步提⾼系统的性能
异步处理用的就是RabbitMQ
就是前端把请求放入MQ队列中,然后就什么都不管了
MQ配置
先引入依赖
然后配置
## mq ##
spring.rabbitmq.host=124.71.229.73
spring.rabbitmq.port=5672
spring.rabbitmq.username=admin
spring.rabbitmq.password=admin
#消息确认机制,默认auto
spring.rabbitmq.listener.simple.acknowledge-mode=auto
#设置失败重试 5次
spring.rabbitmq.listener.simple.retry.enabled=true
spring.rabbitmq.listener.simple.retry.max-attempts=5
spring.rabbitmq.listener.simple.acknowledge-mode=auto
的意思是消费者消费消息没有抛出异常,那么就是消费成功了,不然就是消费失败的
#设置失败重试 5次
的意思就是消费者消费消息失败的话,在重发五次消息

然后是配置队列,交换机
@Configuration
public class DirectRabbitConfig {public static final String QUEUE_NAME = "DirectQueue";public static final String EXCHANGE_NAME = "DirectExchange";public static final String ROUTING = "DirectRouting";/*** 队列 起名:DirectQueue** @return*/@Beanpublic Queue directQueue() {// durable:是否持久化,默认是false,持久化队列:会被存储在磁盘上,当消息代理重启时仍然存在,暂存队列:当前连接有效// exclusive:默认也是false,只能被当前创建的连接使⽤,⽽且当连接关闭后队列即被删除。此参考优先级⾼于durable// autoDelete:是否⾃动删除,当没有⽣产者或者消费者使⽤此队列,该队列会⾃动删除。// return new Queue("DirectQueue",true,true,false);// ⼀般设置⼀下队列的持久化就好,其余两个就是默认falsereturn new Queue(QUEUE_NAME,true);}/*** Direct交换机 起名:DirectExchange** @return*/@BeanDirectExchange directExchange() {return new DirectExchange(EXCHANGE_NAME,true,false);}/*** 绑定 将队列和交换机绑定, 并设置⽤于匹配键:DirectRouting** @return*/@BeanBinding bindingDirect() {return BindingBuilder.bind(directQueue()).to(directExchange()).with(ROUTING);}@Beanpublic MessageConverter jsonMessageConverter(){return new Jackson2JsonMessageConverter();}
}
