电路研究9.3.3——合宙Air780EP中的AT开发指南:HTTP(S)-HTTP GET 示例
这里继续学习。虽然也没那么多时间了,不过偶尔还是能学一学的。
HTTP GET 示例
AT+CPIN?
+CPIN: READY
//查询 sim 卡是否正常
OK
AT+CGATT?
+CGATT: 1
//查询是否附着上数据网络,如果返回 +CGATT: 0 表示未附着上
OK
AT+SAPBR= 3 , 1 , "CONTYPE" , "GPRS"
OK
AT+SAPBR= 3 , 1 , "APN" , ""
//设置 APN ,此处 "" 表示使用从网络端自动获取到的 APN
OK
AT+SAPBR= 1 , 1
//发起激活 PDP 的请求
OK
AT+SAPBR= 2 , 1
//注意:此命令仅仅查询 PDP 地址,可以不执行
+SAPBR: 1 , 1 , "10.159.1.145"
//请求到的 PDP 地址
OK
AT+HTTPINIT
OK
AT+HTTPPARA= "CID" , 1
OK
AT+HTTPPARA= "URL" , "airtest.openluat.com"
OK
AT+HTTPACTION= 0
OK
+HTTPACTION: 0 , 200 , 285
AT+HTTPREAD
+HTTPREAD: 285
<!DOCTYPE html>
<html lang= "en" >
<head>
<meta charset= "UTF-8" >
<meta http-equiv= "X-UA-Compatible" content= "IE=edge" >
<meta name= "viewport" content= "width=device-width, initial-scale=1.0" >
<title>Document</title>
</head>
<body>
Hello
</body>
</html>
OK
在这个过程中,注意事项如下:
1、发送 AT+HTTPACTION 命令后,收到 OK 仅仅表示 4G 模块开始处理这条命令,并不表示请求发送成功,收到了应答;只有收到+HTTPACTION: n,statusCode,len 才表示请求结束, statusCode 表示应答成功,其余都表示应答失败
14.5 HTTP 方式激活: AT+HTTPACTION
这个需要实际使用的时候测试,不过好像都涉及到了网页的情况,我们之前最常遇到的是404,500等错误吗。所以对于我这硬件相关的还真不深入了解呢。
2、 HTTP 应答数据的缓冲区大小为 4KB ,如果返回的 http body 数据超过了这个大小,则需
要断点下载,可以使用 AT+HTTPPARA 命令,通过设置 BREAK 和 BREAKEND 参数来实现
14.3 设置 HTTP 参数值: AT+HTTPPARA
这个是断点相关的,就是发送信息太多时需要的,我们这里不说可能用不到,就说如果用上了,发送的数据也并不多,这里了解一下就好了。
TCP 被动断开示例
发送 AT+HTTPACTION 命令,和服务器建立了 http 连接后,如果连接异常被动断开,会输
出 +HTTPACTION: <Method>,<StatusCode>,<DataLen> 提示
PDP 被动去激活示例
......
//此处省略了 PDP 激活的过程,这个之前我们已经列举过了,本例子原先没有,下面我贴出来id为1的那一路的PDP激活。
AT+SAPBR=3,1,"CONTYPE","GPRS"
OK
AT+SAPBR=3,1,"APN",""
OK
AT+SAPBR=1,1
OK
AT+SAPBR=2,1
+SAPBR: 1,1,"10.55.40.48"
OK
AT+HTTPINIT
OK
AT+HTTPPARA= "CID" , 1
OK
AT+HTTPPARA= "URL" , "www.baidu.com"
OK
AT+HTTPACTION= 0
OK
+SAPBR 1 : DEACT
//此处 PDP 被动去激活
+HTTPACTION: 0 , 601 , 0
AT+HTTPTERM
OK
//此处无论返回 OK 、 ERROR 还是 CME ERROR ,都直接跳过,不用做正确性判断
AT+SAPBR= 0 , 1
+CME ERROR: 3
//此处无论返回 OK 、 ERROR 还是 CME ERROR ,都直接跳过,不用做正确性判断
......
//此处省略了 PDP 激活的过程,这里我再贴出来id为2的那一路的PDP激活。
AT+SAPBR=3,2,"CONTYPE","GPRS"
OK
AT+SAPBR=3,2,"APN",""
OK
AT+SAPBR=1,2
OK
AT+SAPBR=2,2
+SAPBR: 2,1,"10.55.40.48"
OK
AT+HTTPINIT
OK
AT+HTTPPARA= "CID" , 1
OK
AT+HTTPPARA= "URL" , "www.baidu.com"
OK
AT+HTTPACTION= 0
OK
+HTTPACTION: 0 , 200 , 154293
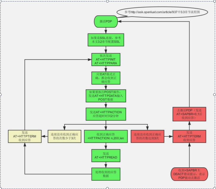
参考上方的流程图,右下角的“ 收到 +SAPBR 1: DEACT 错误提示,表示 PDP 被动去激活” 为异常处理的触发点。
这里算列出相关例子吧,在研究学习过程涉及到了上位机,我接触的也不算太多,暂时先贴出来好了。
