2025年第十六届蓝桥杯省赛JavaB组真题
真题回顾
文章目录
- 前言
- 一、试题A:逃离高塔
- 二、试题B:消失的蓝宝
- 三、试题C:电池分组
- 四、试题D:魔法科考试
- 五、试题E:爆破
- 六、试题F:数组翻转
- 七、试题G:2的幂
- 八、试题H:研发资源分配
- 总结
前言
第十六届蓝桥杯省赛已经结束了,第一次参加也是坐牢了4个小时,很遗憾这次只拿到了省三的名次,从明天开始我要把每一个题都总结一遍,供大家参考,可以当作一种思路来看,解法不一定是正解,只是给大家提供一种能够正常想到的思路吧。
一、试题A:逃离高塔

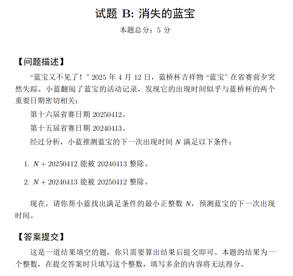
二、试题B:消失的蓝宝

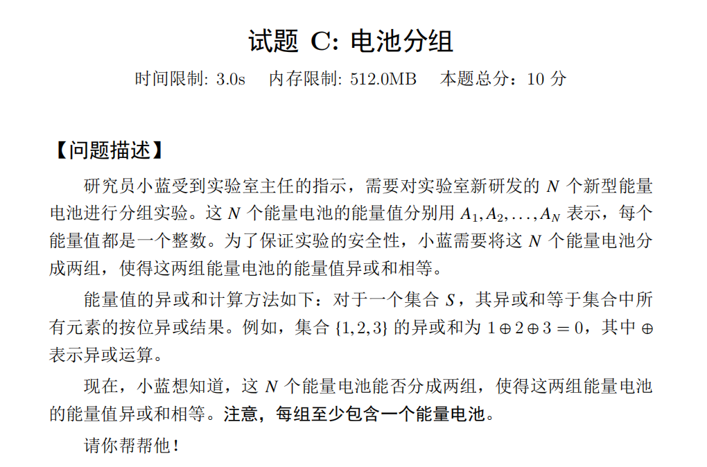
三、试题C:电池分组

四、试题D:魔法科考试

五、试题E:爆破

六、试题F:数组翻转


七、试题G:2的幂

八、试题H:研发资源分配

总结
明天我就开始给大家讲这些个题了,我会结合我在考场上的思想和考下的总结一起展示我的思考过程。

