超详细讲解C语言转义字符\a \b \r \t \? \n等等
转义字符
C语言有一组字符很特殊,叫做转义字符,顾名思义,改变原来的意思的字符。

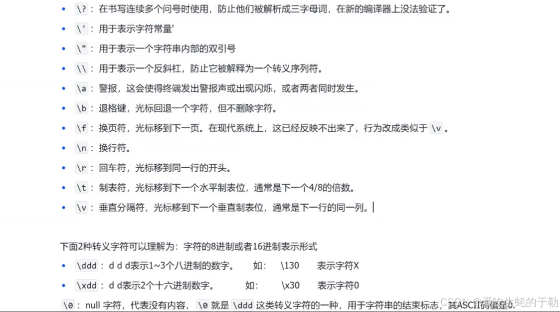
1 \?
??)是一个三字母词,在以前的编译器它会被编译为]
(??会被编译为[
因此在以前输入(are you ok ??)就会被编译为are you ok ]
解决这个问题只要在问号前输入\,即(are you ok \?\?),\使得?不在参与组成三字母词,只是成为一个普通的问号。而现在编译器已经能够识别??),但如果为了保险起见,加上\更安全。
#include <stdio.h>
int main()
{printf("(are you ok ??)");return 0;
}
2 \’
题目1:打印一个字符a

解析:%c作用是读取一个字符,要想打印单个字符要用’ '扩住。
题目2:打印一个字符’

若使用上述方法则系统会报错,因此我们中间的’改为\’

3 \"
意思相同,只不过将字符改为字符串。

%s,是读取字符串类型,字符串即多个字符串起来,一个字符也可以是字符串,
4 \a
#include <stdio.h>
int main()
{printf("\a");return 0;
}
运行的话你的电脑会噔一声
5 \b

\b使得光标回退一格,再输入abc会替代g的位置。
6 \n
输入\n,光标会移到下一行,实现换行打印。

7 \r
\r使光标回到同一行开头,在老式打字机应用,打完一行字回到开头。

8 \t


每个红框8个字符,\t使光标跳跃,可以使打印的更整齐。
9\v

\v在不同操作系统和终端功能是不同的,
