架构进阶:75页架构规划方法课件 【附全文阅读】
本文概述了一个关于架构规划方法的目录及其目的,重点介绍了基于联邦企业架构(FEAF)的架构建模方法,并提及了不同层面的架构建模方法以及培训的目的。以下是对该内容的简洁总结:
**架构规划方法目录及其目的**
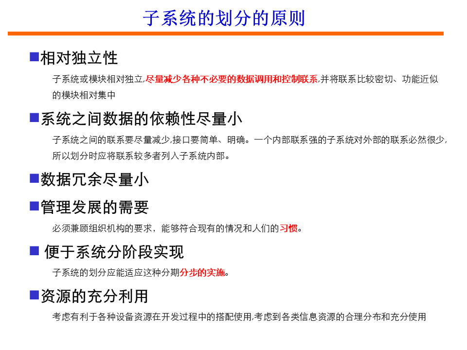
本文旨在提供一个全面的架构规划方法目录,以指导企业和组织进行高效的架构设计与规划。目录涵盖了从业务架构到技术架构的多个层面,旨在通过系统化的方法提升企业的架构能力。
**架构建模方法总论**
核心在于联邦企业架构(FEAF)及其建模语言。FEAF作为一种先进的架构框架,为企业提供了一个统一、标准化的架构表述模式,有助于实现架构的透明化和可管理性。
**不同层面的架构建模方法**
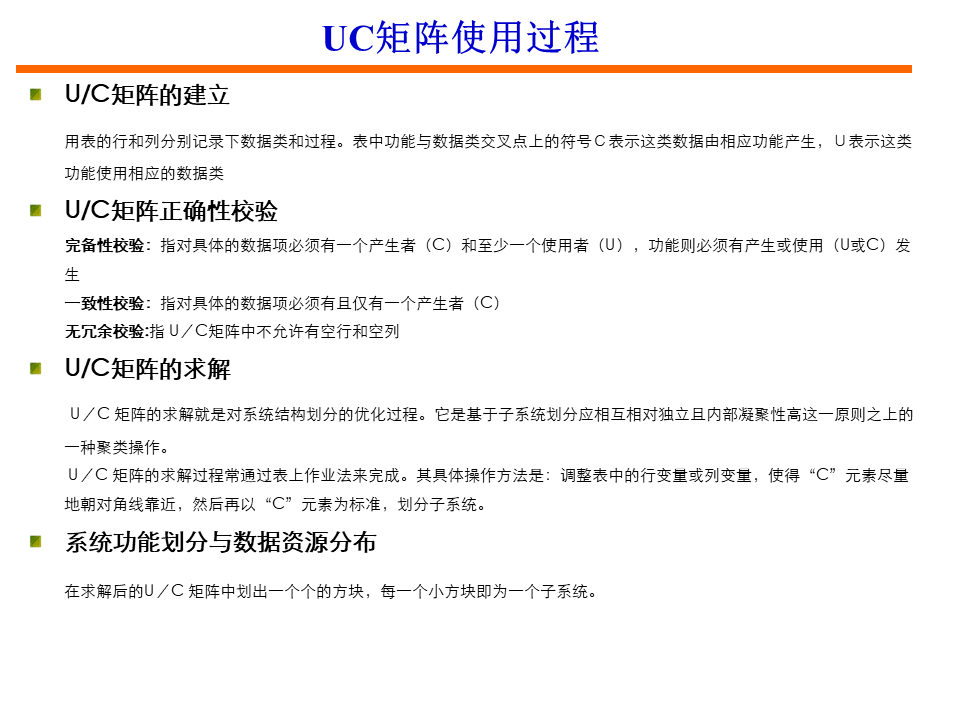
- **业务架构建模方法**:关注企业的业务流程和组织结构,确保架构能够支持企业的业务需求。
- **数据架构建模方法**:关注数据的存储、管理和流动,确保数据的完整性和一致性。
- **应用架构建模方法**:关注应用程序的设计和开发,确保应用能够高效地实现业务需求。
- **技术架构设计方法**:关注技术平台的选择和集成,确保技术架构的稳定性和可扩展性。
**培训目的**
通过培训,旨在提升参与者的分析能力、规划能力以及技术管理能力。随着业界对未来规划和研发过程的日益重视,统一的规划方法和架构表述模式将变得越来越重要。
综上所述,本文提供了一个基于FEAF的架构规划方法目录,旨在通过系统化的架构建模方法和培训,提升企业的架构设计和规划能力。










































































