正弦波、方波、三角波和锯齿波信号发生器——Multisim电路仿真
-
目录
Multisim使用教程说明链接
一、正弦波信号发生电路
1.1正弦波发生电路
电路组成
工作原理
振荡频率
1.2 正弦波发生电路仿真分析
工程文件链接
二、方波信号发生电路
2.1 方波发生电路可调频率
工作原理
详细过程
2.2 方波发生电路可调频率/可调占空比
调节占空比
方波产生开始
方波调节占空比
方波调节频率
工程文件链接
三、三角波信号发生电路
3.1 三角波发生电路可调频率
3.2 三角波发生电路可调频率/可调占空比
添加调节占空比部分
开始运行
正常运行
调频
调占空比
工程文件链接
四、锯齿波信号发生电路
4.1 锯齿波发生电路可调频率/占空比
调节频率
调节占空比
工程文件链接
五、同时产生正弦波、方波、锯齿、三角波发生电路
工程文件链接
六、LM741(运算放大器)
6.1 规格
6.2 引脚说明
6.3工作原理
6.4 应用
硬件工程师笔试面试相关文章链接
-
Multisim使用教程说明链接
- Multisim使用教程详尽版--(2025最新版)_multisim教程-CSDN博客
https://blog.csdn.net/XU157303764/article/details/147197406?spm=1011.2415.3001.5331 -
一、正弦波信号发生电路
-
1.1正弦波发生电路

文氏电桥振荡电路(Wien Bridge Oscillator)是一种经典的正弦波振荡电路。
如图所示,R1、R2、C1、C2组成RC串并联网络,R3、R4将输出负反馈至运放的反向输入端,D1、D2、R5进行震荡优化。
电路组成
文氏电桥振荡电路主要由两部分组成:选频网络和放大电路。
选频网络:由两个电阻和两个电容组成的RC串并联网络,负责选择特定的振荡频率。
放大电路:通常采用集成运放组成的电压串联负反馈放大电路,具有高输入电阻和低输出电阻的特点。
工作原理
1 起振条件:
电路中存在微弱的频谱分布很广的杂波信号,其中包含特定频率的成分。
当放大倍数大于3时,正反馈支路占优势,电路开始起振。
2 振荡条件:
相位平衡条件:反馈信号的相位与输入信号的相位相同(相位移为0度)。
幅度平衡条件:反馈信号的幅度与输入信号的幅度相等,放大倍数恰好为3。
3 稳幅机制:
通常在电路中引入负反馈,例如使用负温度系数的热敏电阻,以自动稳定增益,防止输出波形失真。
振荡频率
振荡频率公式为:
其中,R和C分别是选频网络中的电阻和电容值。
优点
振荡稳定:通过RC网络和反馈回路设计,能够实现高度稳定的振荡频率。
正弦波输出:输出信号为纯净的正弦波,适用于对信号质量要求较高的场合。
频率可调:通过改变电阻或电容的值,可以方便地调节振荡频率。
成本低廉:电路结构简单,元件成本低。
1.2 正弦波发生电路仿真分析
添加D1、D2、R5进行震荡优化时
振荡信号比较小时,二极管没有导通,因此R5、D1、D2支路相当于R5,因此放大倍数近似为3
当振荡信号比较大时,二极管导通,相当于R5与R4串联,这样放大倍数就会小一些(合理设置R5的阻值,可以使其放大倍数小于3)。
运放的放大倍数:
放大倍数小于3,负反馈支路占优势,电路不起振
当放大倍数大于3,正反馈支路占优势,电路开始起振并不是稳定的,振荡会不断增大,最终将导致运放饱和,输出的波形是削波失真的正弦波。
放大倍数等于3,正负反馈处于平衡,振荡电路会持续稳定的工作,此时输出波形的频率公式:
如上所述,改变正弦波频率需要更改R1、R2、C1、C2的值
如下图对比所示
R1=R2=10k

R1=R2=30k,此时对应频率减小

工程文件链接
https://download.csdn.net/download/XU157303764/90740102
二、方波信号发生电路
2.1 方波发生电路可调频率

组成
反馈网络:同相输入,正反馈网络/反相输入,负反馈网络/
调频电阻:通过阻值进行信号频率调节
稳压电路:稳压管稳压
运算比较器
U+>U,输出电压正向饱和
U+<U,输出电压负向饱和
工作原理
方波发生器通常基于比较器或运算放大器的正反馈机制来实现自激振荡。基本原理是通过电路中的振荡、比较和反馈机制,产生稳定的周期性方波信号。
工作过程如下:
1. 比较器模式:利用运算放大器的高增益特性,将输入信号与参考电压进行比较,通过运算放大器的开关作用产生输出的高低电平。
2. 正反馈:通过反馈网络,使电路在高电平和低电平之间快速切换,形成方波。
3. 充放电过程:在一些电路设计中,电容器的充放电过程控制着方波的频率和占空比。
详细过程
假设U+>U,那么输出端就达到正向饱和,电容开始充电,当电容电压大于同相输入端电压时,此时电容开始放电,由此往复,从而产生方波信号。
基于运算放大器的方波发生器:
利用运算放大器的比较器模式,通过正反馈网络产生稳定的方波信号。
不同方波频率


2.2 方波发生电路可调频率/可调占空比

调节占空比
调节方波信号的占空比,也就是改变输出信号的高低电平时间比例,可以设置电容不同的充放电时间来达到目的,RP2可以使得电容具有不同的充放电时间,其中二极管起到限制电流流向的作用。
方波产生开始

方波正常
方波调节占空比

方波调节频率

工程文件链接
https://download.csdn.net/download/XU157303764/90739995
三、三角波信号发生电路
3.1 三角波发生电路可调频率

组成:方波发生器、三角波发生器
原理:积分运算电路将方波转化为三角波
红色波形:三角波
橙色波形:方波


3.2 三角波发生电路可调频率/可调占空比
添加调节占空比部分

开始运行

正常运行

调频

调占空比

工程文件链接
https://download.csdn.net/download/XU157303764/90740092
四、锯齿波信号发生电路
4.1 锯齿波发生电路可调频率/占空比

组成:方波发生器、锯齿波发生器
原理:积分运算电路将方波转化为三角波
红色波形:锯齿波
蓝色波形:方波

调节频率

调节占空比

工程文件链接
https://download.csdn.net/download/XU157303764/90740092
五、同时产生正弦波、方波、锯齿、三角波发生电路

组成:方波发生器、三角/锯齿波发生器、正弦波发生器和三角/锯齿波发生器切换开关
原理:运放生成方波、三角/锯齿波发生器切换开关选择波形生成、运放将三角/锯齿波生成方波

工程文件链接
https://download.csdn.net/download/XU157303764/90739982
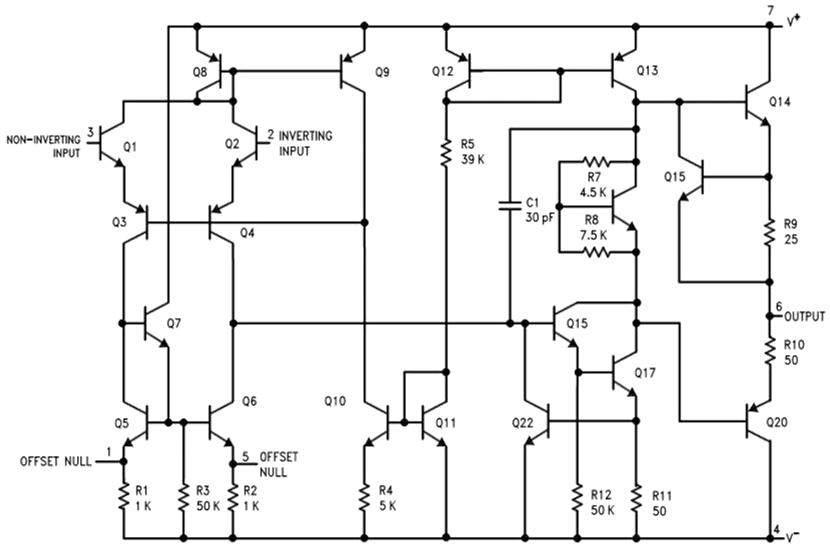
六、LM741(运算放大器)

6.1 规格
LM741是一款经典的通用运算放大器,具有以下主要规格:
电源电压范围:±5V 至 ±18V。
开环增益:约 200,000(100 dB)。
输入阻抗:超过 100 kΩ。
输出阻抗:低于 100Ω。
频率范围:0 Hz 至 1 MHz。
失调电压:低,可通过外部电位器调整。

6.2 引脚说明
LM741运算放大器有8个引脚,功能如下:
引脚1和5:失调电压调整引脚,用于消除制造过程中的微小电压误差。
引脚2:反相输入端,输入信号在此端输入时,输出信号极性反转。
引脚3:同相输入端,输入信号在此端输入时,输出信号保持相同极性。
引脚4:负电源端,连接负电源电压(如 15V)。
引脚6:输出端,放大后的信号从此引脚输出。
引脚7:正电源端,连接正电源电压(如 +15V)。
引脚8:未连接,仅用于填充封装空间。

6.3工作原理
LM741的工作原理基于差分输入信号的放大。其输出信号的电压等于输入信号的差分电压乘以开环增益:
其中,AOL是开环增益,V+是同相输入端电压,V_是反相输入端电压。
由于开环增益非常高,输入信号的微小变化会导致输出信号饱和。因此,通常需要加入负反馈电路来控制增益,使输出信号与输入信号成正比。
6.4 应用
音频放大器:用于放大音频信号,保持声音质量。
模拟滤波器:构建低通、高通、带通和带阻滤波器,用于信号处理。
电压跟随器:具有高共模输出电压范围且无锁存,适合电压跟随器应用。
温度控制电路:通过热敏电阻和电压比较器实现温度恒定控制。
波形生成:用于生成三角波、正弦波、方波等波形。
数模转换器(DAC)和模数转换器(ADC):用于信号转换。
数学运算电路:执行求和、微分等数学运算。
LM741具有高增益、低失调电压和电流等优点
硬件工程师笔试面试相关文章链接
1、硬件工程师笔面试真题汇总(2025版本)_硬件工程师面试题-CSDN博客
https://blog.csdn.net/XU157303764/article/details/140742900?spm=1011.2415.3001.53312、硬件工程师笔试面试汇总_硬件工程师面试题-CSDN博客
https://blog.csdn.net/XU157303764/article/details/141904858?spm=1011.2415.3001.5331硬件工程师笔试面试学习汇总——器件篇目录_硬件工程师笔试基础知识-CSDN博客
https://blog.csdn.net/XU157303764/article/details/142316204?spm=1011.2415.3001.5331硬件工程师笔试面试知识器件篇——电阻_硬件工程师笔试基础知识-CSDN博客
https://blog.csdn.net/XU157303764/article/details/141874163?spm=1011.2415.3001.5331硬件工程师笔试面试知识器件篇——电容-CSDN博客
https://blog.csdn.net/XU157303764/article/details/141899789?spm=1011.2415.3001.5331硬件工程师笔试面试知识器件篇——电感_硬件工程师电感-CSDN博客
https://blog.csdn.net/XU157303764/article/details/141902660?spm=1011.2415.3001.5331硬件工程师笔试面试知识器件篇——三极管_三极管面试-CSDN博客
https://blog.csdn.net/XU157303764/article/details/141903838?spm=1011.2415.3001.5331硬件工程师笔试面试知识器件篇——二极管_二极管面试问题-CSDN博客
https://blog.csdn.net/XU157303764/article/details/141903198?spm=1011.2415.3001.5331硬件工程师笔试面试——上拉电阻、下拉电阻_硬件面试一般问哪些 上拉电阻-CSDN博客
https://blog.csdn.net/XU157303764/article/details/141904259?spm=1011.2415.3001.5331硬件工程师笔试面试——继电器_固态继电器考试题-CSDN博客
https://blog.csdn.net/XU157303764/article/details/141942261?spm=1011.2415.3001.5331硬件工程师笔试面试——IGBT_igbt面试题目-CSDN博客
https://blog.csdn.net/XU157303764/article/details/142070424?spm=1011.2415.3001.5331硬件工程师笔试面试——MOS管_mos管面试问题-CSDN博客
https://blog.csdn.net/XU157303764/article/details/142073376?spm=1011.2415.3001.5331硬件工程师笔试面试——变压器_变压器电子工程师面试题目以及答案-CSDN博客
https://blog.csdn.net/XU157303764/article/details/142313787?spm=1011.2415.3001.5331硬件工程师笔试面试——保险丝_硬件设计保险丝-CSDN博客
https://blog.csdn.net/XU157303764/article/details/142314695?spm=1011.2415.3001.5331硬件工程师笔试面试——开关_开关电源面试笔试题-CSDN博客
https://blog.csdn.net/XU157303764/article/details/142314758?spm=1011.2415.3001.5331硬件工程师笔试面试——滤波器_滤波器面试-CSDN博客
https://blog.csdn.net/XU157303764/article/details/142314811?spm=1011.2415.3001.5331硬件工程师笔试面试——晶振_有源晶振笔试题-CSDN博客
https://blog.csdn.net/XU157303764/article/details/142314968?spm=1011.2415.3001.5331硬件工程师笔试面试——显示器件_显示器件设计工程师笔试-CSDN博客
https://blog.csdn.net/XU157303764/article/details/142315003?spm=1011.2415.3001.5331硬件工程师笔试面试——无线通讯模块_关于wifi 的硬件工程师面试题-CSDN博客
https://blog.csdn.net/XU157303764/article/details/142315034?spm=1011.2415.3001.5331硬件工程师笔试面试——存储器件-CSDN博客
https://blog.csdn.net/XU157303764/article/details/142315081?spm=1011.2415.3001.5331硬件工程师笔试面试——集成电路_集成电路理论题库-CSDN博客
https://blog.csdn.net/XU157303764/article/details/142315158?spm=1011.2415.3001.5331硬件工程师笔试面试——电机_电机控制器硬件工程师面试-CSDN博客
https://blog.csdn.net/XU157303764/article/details/142315183?spm=1011.2415.3001.5331电器元件符号及封装大全_海尔电视逻辑板上的22oj3是什么元件-CSDN博客
https://blog.csdn.net/XU157303764/article/details/144897502?spm=1011.2415.3001.5331运算放大电路汇总及电路仿真_用qucs仿真运算放大器-CSDN博客
https://blog.csdn.net/XU157303764/article/details/144974369?spm=1011.2415.3001.5331半波整流和全波整流电路汇总及电路仿真_半波整流电路和滤波电路仿真与调试的区别-CSDN博客
https://blog.csdn.net/XU157303764/article/details/145379301?spm=1011.2415.3001.5331滤波电路汇总_视频滤波电路-CSDN博客
https://blog.csdn.net/XU157303764/article/details/145382488?spm=1011.2415.3001.5331开关电路汇总-CSDN博客
https://blog.csdn.net/XU157303764/article/details/145388966?spm=1011.2415.3001.5331AD电路仿真_ad仿真图什么意思-CSDN博客
https://blog.csdn.net/XU157303764/article/details/145391047?spm=1011.2415.3001.533120个整流电路及仿真实验汇总-CSDN博客
https://blog.csdn.net/XU157303764/article/details/145401280?spm=1011.2415.3001.5331万用表使用-CSDN博客
https://blog.csdn.net/XU157303764/article/details/145402665?spm=1011.2415.3001.53312024美团秋招硬件开发笔试真题及答案解析_美团硬件开发笔试-CSDN博客
https://blog.csdn.net/XU157303764/article/details/145430040?spm=1011.2415.3001.53312024美团春招硬件开发笔试真题及答案解析_美团2025年春招第一场笔试【硬件开发方向】-CSDN博客
https://blog.csdn.net/XU157303764/article/details/145430447?spm=1011.2415.3001.53312024联想春招硬件嵌入式开发真题及答案解析_联想硬件笔试题-CSDN博客
https://blog.csdn.net/XU157303764/article/details/145430556?spm=1011.2415.3001.53312023联想电子电路真题及答案解析_电子电路模拟卷及答案-CSDN博客
https://blog.csdn.net/XU157303764/article/details/145432109?spm=1011.2415.3001.53312022联想硬件真题及答案解析-CSDN博客
https://blog.csdn.net/XU157303764/article/details/145435275?spm=1011.2415.3001.5331网易校招硬件研发工程师提前批真题及答案解析-CSDN博客
https://blog.csdn.net/XU157303764/article/details/145435462?spm=1011.2415.3001.5331网易校招硬件工程师正式批-CSDN博客
https://blog.csdn.net/XU157303764/article/details/145464105?spm=1011.2415.3001.53312019京东校招电气工程师真题及答案解析-CSDN博客
https://blog.csdn.net/XU157303764/article/details/145540559?spm=1011.2415.3001.53312018京东秋招电气工程师真题及答案解析_如图所示复合管,已知v1的放大倍数为10-CSDN博客
https://blog.csdn.net/XU157303764/article/details/145560334?spm=1011.2415.3001.5331Altium Designer(AD)仿真实验操作指南_altiumdesigner仿真教程-CSDN博客
https://blog.csdn.net/XU157303764/article/details/145694520?spm=1011.2415.3001.5331AD(Altium Designer)中英文界面切换操作指南_altium designer怎么改中文-CSDN博客
https://blog.csdn.net/XU157303764/article/details/145694259?spm=1011.2415.3001.5331AD(Altium Designer)创建及完成项目操作指南_altium designer新建项目-CSDN博客
https://blog.csdn.net/XU157303764/article/details/145716291?spm=1011.2415.3001.5331AD(Altium Designer)器件封装——立创商城导出原理图和PCB完成器件封装操作指南_复制立创商城模型-CSDN博客
https://blog.csdn.net/XU157303764/article/details/145741894?spm=1011.2415.3001.5331AD(Altium Designer)三种方法导入图片_ad导入图片-CSDN博客
https://blog.csdn.net/XU157303764/article/details/145766000?spm=1011.2415.3001.5331AD(Altium Designer)已有封装库的基础上添加器件封装_altium designer pcb库封装-CSDN博客
https://blog.csdn.net/XU157303764/article/details/146427258?spm=1011.2415.3001.5331AD(Altium Designer)更换PCB文件的器件封装_altium designer设计里已经生成pcb怎么更改-CSDN博客
https://blog.csdn.net/XU157303764/article/details/146448192?spm=1011.2415.3001.5331
