当前位置: 首页 > news >正文

2025五一杯数学建模ABC题赛题已出

2025五一杯数学建模ABC题赛题已出

A:

B:

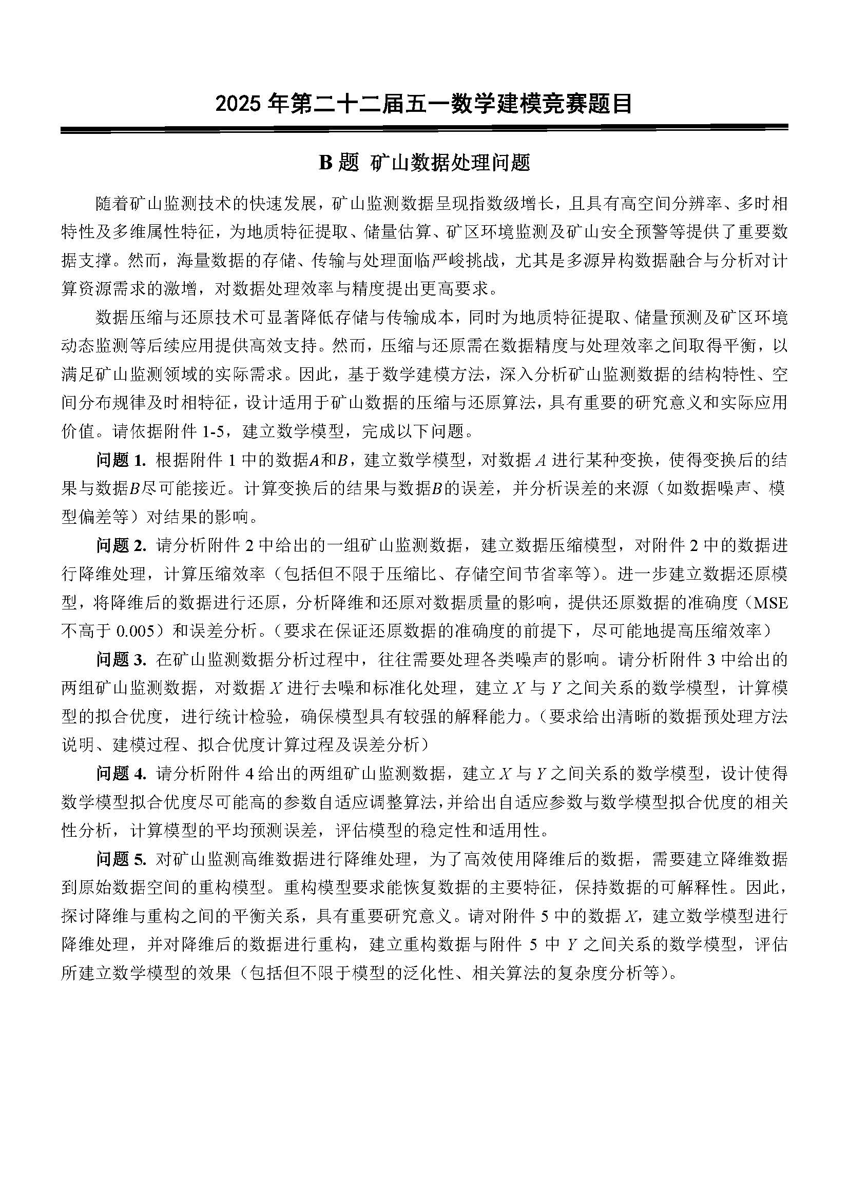
C:

http://www.dtcms.com/a/167301.html

相关文章:

  • SpringAI系列 - 升级1.0.0-M8
  • VBA数据库解决方案第二十讲:Select From Where条件表达式
  • CMake中的“包管理“模块FetchContent
  • 2025五一数学建模竞赛B题完整分析论文(共42页)(含模型、可运行代码、数据)
  • 【CV数据集】DIOR遥感目标检测数据集(含处理好的YOLO、COCO、VOC格式和相关配置文件下载链接)
  • 数字智慧方案5971丨智慧农业大数据平台解决方案(59页PPT)(文末有下载方式)
  • AM剪辑软件汉化版:简单易用,开启视频创作之旅
  • 实现Sentinel与Nacos的规则双向同步
  • 案例:自动化获取Web页面小说(没钱修什么仙)——selenium
  • C++之特殊类设计及类型转换
  • linux下安装ollama网不好怎么办?
  • 【分享】数据恢复大师6.10[特殊字符]恢复手机误删的数据[特殊字符]
  • 位运算题目:寻找重复数
  • Flutter PIP 插件 ---- 新增PipActivity,Android 11以下支持自动进入PIP Mode
  • Fellou:重新定义浏览器边界的智能行动平台
  • 【漫话机器学习系列】235.切分文本(Tokenize Text)
  • OSPF的路由
  • Python 数据智能实战 (6):用户评论深度挖掘
  • SpringTas定时任务使用详解
  • 动态规划简单题2
  • 博客打卡-人类基因序列功能问题动态规划
  • GESP2024年6月认证C++八级( 第二部分判断题(1-5))
  • 【现代深度学习技术】现代循环神经网络02:长短期记忆网络(LSTM)
  • GAMES202-高质量实时渲染(Real-time Environment Mapping)
  • Matlab/Simulink - BLDC直流无刷电机仿真基础教程(四) - PWM调制模拟
  • Spring AOP---面向切面编程由认识到使用
  • 自动化实现web端Google SignUp——selenium
  • 深入解析 Python 应用日志监控:ELK、Graylog 的实战指南
  • ​​​​​​​2025年第二十二届五一数学建模竞赛题目A题 支路车流量推测问题
  • 例数据中关键指标对应的SQL查询模板