【办公类-89-03】20250429AI写的研讨记录,清除格式,统一格式,名字替换。部分加粗,添加页眉

背景需求:
检查自即,需要AI一下院内的五次科研培训记录。
本次用了豆包


豆包写的不错,也是“水字数”的高手

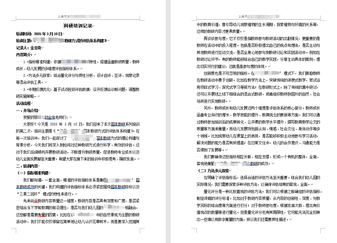
把每次培训内容贴到WORD里


把AI资料贴到WORD里,发现问题:
1、字体、段落什么都是不统一的,需要统一改成宋体小四,1.5倍行距

2、十个研讨人也要改成真人。就找了一份所有老师姓名的名单:做成列表,随机抽取10个不重复的名字。

用deepseek写,大致思路就是:
1、读取00原始文件夹下所有docx,然后清除格式,清除空行、清除空格,
2、把清除格式的文字改成“宋体、小四、1.5行距”,首行缩进2字符(这个实现不了,就是默认段前输入4个英文字符空格)

3、把教师A-教师F(单行)与下一段文字,用“:”组合
4、获取幼儿园教师的名单(列表),随机抽取10个不重复名字,逐一替换掉教师A、教师B……
5、把第一行“科研记录”改成黑体三号居中,同时清除段前的4个英文空格(用替换)
6、把一些一级标题、二级标题加粗,清除段前的4个英文空格(用替换)

7、添加页眉“XXX幼儿园”,整段边框下划线
……
以上这些反复调试很久,调了快5个小时,太累了。过程就不放图了,就直接上代码吧。(只适合本次AI的文字结构,下次再AI要调参数的)
'''
对AI的研讨资料,清除格式,统一段落、字体大小、将教师A替换成名单里的随机名字,,将首行缩进(填写4个英文字符)
将一些一级标题、二级标题,加粗。
deepseek、阿夏
20250429
'''# import os
# import re
# import time
# import random
# import shutil
# from docx import Document
# from win32com import client as wc
# import openpyxl
# from docx.shared import Pt # 导入Pt单位
# from docx.enum.text import WD_PARAGRAPH_ALIGNMENT # 导入对齐方式枚举
# from win32com import client as wc
# from docx.oxml.ns import qn # 新增导入用于中文字体
# from docx.enum.text import WD_PARAGRAPH_ALIGNMENT
# from docx.shared import Pt, RGBColor
# from docx.oxml.ns import qn
# from docx.oxml import OxmlElement
# from docx.enum.text import WD_PARAGRAPH_ALIGNMENT
# from docx.enum.table import WD_TABLE_ALIGNMENT
import os
import re
import time
import random
import shutil
from docx import Document
from win32com import client as wc
import openpyxl
from docx.shared import Pt
from docx.enum.text import WD_PARAGRAPH_ALIGNMENT
from docx.oxml.ns import qn
from docx.oxml import OxmlElement
from docx.shared import RGBColor
from docx.enum.table import WD_TABLE_ALIGNMENT# from docx.enum.border import WD_BORDERdef get_random_names(excel_path):"""从Excel B列读取所有名字"""wb = openpyxl.load_workbook(excel_path)sheet = wb.activenames = []# 读取B列内容(从B2开始,跳过空单元格)for row in sheet.iter_rows(min_row=2, min_col=2, max_col=