AUTOSAR图解==>AUTOSAR_SWS_CryptoDriver
AUTOSAR CryptoDriver 详解
目录
- 1. AUTOSAR CryptoDriver 概述
- 2. CryptoDriver 架构
- 2.1 架构设计
- 2.2 模块位置与交互
- 3. CryptoDriver 接口
- 3.1 接口概览
- 3.2 密钥交换接口
- 3.3 证书接口
- 4. CryptoDriver 状态与流程
- 4.1 模块状态流转
- 4.2 操作序列
- 5. 配置与使用
- 5.1 配置参数
- 5.2 最佳实践
- 6. 总结
1. AUTOSAR CryptoDriver 概述
AUTOSAR CryptoDriver (Crypto) 是AUTOSAR架构中的关键安全组件,为车载系统提供加密和安全通信服务。它位于微控制器抽象层(MCAL),负责实现基础的加密原语和算法,为上层应用和服务提供标准化的加密功能接口。
CryptoDriver主要提供以下核心功能:
- 密钥交换服务:支持安全密钥协商和交换
- 证书处理:证书解析和验证
- 同步/异步操作:支持灵活的作业处理模式
- 标准化错误处理:符合AUTOSAR规范的错误检测与处理机制
作为AUTOSAR安全架构的基础组件,CryptoDriver与上层的CryptoInterface、CryptoServiceManager等模块紧密配合,共同构建车载系统的安全防护体系。
2. CryptoDriver 架构
2.1 架构设计
下图展示了AUTOSAR CryptoDriver在整体架构中的位置及其与其他模块的关系:
2.1.1 架构层次分析
上图展示了CryptoDriver在AUTOSAR分层架构中的位置和与其他模块的交互关系:
-
应用层
- 应用软件组件通过标准化接口请求加密服务
- 不直接与底层加密模块交互,确保架构的独立性
-
运行时环境(RTE)
- 作为应用层与基础软件之间的通信中介
- 转发加密服务请求并管理回调
-
服务层
- 加密服务管理器(CryptoServiceManager):集中管理加密服务请求
- 密钥管理器(KeyManager):负责密钥的生命周期管理
-
ECU抽象层
- 加密接口(CryptoInterface):提供标准化的接口定义
-
微控制器抽象层
- 加密驱动(CryptoDriver):实现核心加密功能
- 直接与硬件加密模块交互,隐藏底层实现细节
-
复杂驱动层
- 硬件加密模块驱动:提供硬件加速的加密能力
2.1.2 数据流向与责任分配
CryptoDriver架构设计遵循AUTOSAR的分层原则,实现了以下目标:
- 责任明确分离:每个模块负责专门的功能领域
- 标准化接口:所有模块间交互通过定义良好的接口进行
- 可移植性:底层实现可以根据不同硬件平台进行替换
- 安全边界明确:确保加密操作在受控环境中执行
2.2 模块位置与交互
CryptoDriver定位为微控制器抽象层(MCAL)的组件,具有以下特点:
- 直接与硬件加密模块交互,封装硬件差异
- 向上提供统一的加密服务接口
- 支持同步和异步操作模式
- 实现标准化的错误检测和处理
CryptoDriver通过标准接口与以下模块交互:
- 接收来自CryptoInterface的操作请求
- 请求底层硬件加密模块执行具体加密运算
- 向上层报告操作结果和错误状态
3. CryptoDriver 接口
3.1 接口概览
下图展示了AUTOSAR CryptoDriver的主要接口与数据结构:

3.1.1 接口组织结构
CryptoDriver接口被组织为多个功能组:
-
基础接口
Crypto_Init
:初始化CryptoDriver模块Crypto_DeInit
:反初始化CryptoDriver模块Crypto_GetVersionInfo
:获取模块版本信息Crypto_MainFunction
:周期性调用的主函数,处理异步操作
-
密钥交换接口
Crypto_KeyExchangeCalcPubVal
:计算密钥交换的公钥值Crypto_KeyExchangeCalcSecret
:计算共享密钥
-
证书接口
Crypto_CertificateParse
:解析证书数据Crypto_CertificateVerify
:验证证书有效性
3.1.2 数据类型与配置结构
该接口类图也展示了CryptoDriver的主要数据类型与配置结构:
-
配置容器:
CryptoGeneral
:包含模块的通用配置参数CryptoDriverObject
:配置处理对象的属性CryptoKey
和CryptoKeyElement
:管理密钥和密钥元素
-
数据类型:
Crypto_ConfigType
:模块配置数据结构Crypto_VerifyResultType
:证书验证结果类型
3.2 密钥交换接口
密钥交换接口是CryptoDriver的核心功能之一,用于实现安全的密钥协商。
3.2.1 Crypto_KeyExchangeCalcPubVal
Std_ReturnType Crypto_KeyExchangeCalcPubVal(uint32 cryptoKeyId, uint8* publicValuePtr, uint32* publicValueLengthPtr
)
该函数用于计算密钥交换协议所需的公钥值,具有以下特点:
-
输入参数:
cryptoKeyId
:用于密钥交换的密钥标识符
-
输出参数:
publicValuePtr
:存储计算得到的公钥值publicValueLengthPtr
:存储公钥值的长度
-
返回值:
E_OK
:请求成功E_NOT_OK
:请求失败E_BUSY
:加密驱动对象忙CRYPTO_E_SMALL_BUFFER
:提供的缓冲区太小CRYPTO_E_KEY_EMPTY
:源密钥元素未初始化
-
特性:
- 同步操作
- 对相同
cryptoKeyId
不可重入 - 包含完整的参数验证
3.2.2 Crypto_KeyExchangeCalcSecret
Std_ReturnType Crypto_KeyExchangeCalcSecret(uint32 cryptoKeyId,const uint8* partnerPublicValuePtr,uint32 partnerPublicValueLength
)
该函数用于计算密钥交换的共享密钥,具有以下特点:
-
输入参数:
cryptoKeyId
:用于密钥交换的密钥标识符partnerPublicValuePtr
:合作方的公钥值partnerPublicValueLength
:合作方公钥的长度
-
返回值:
- 与
Crypto_KeyExchangeCalcPubVal
相同
- 与
-
特性:
- 计算共享密钥并将其存储为密钥元素
- 同步操作
- 对相同
cryptoKeyId
不可重入
3.3 证书接口
证书接口提供证书解析和验证功能,是实现安全通信的重要组成部分。
3.3.1 Crypto_CertificateParse
Std_ReturnType Crypto_CertificateParse(uint32 cryptoKeyId)
该函数解析存储在密钥元素中的证书数据,具有以下特点:
-
输入参数:
cryptoKeyId
:包含证书数据的密钥标识符
-
处理内容:
- 解析
CRYPTO_KE_CERT_DATA
中的证书数据 - 填充以下密钥元素:
CRYPTO_KE_CERT_SIGNEDDATA
(已签名数据)CRYPTO_KE_CERT_PARSEDPUBLICKEY
(解析后的公钥)CRYPTO_KE_CERT_SIGNATURE
(签名)
- 解析
-
特性:
- 同步操作
- 对相同
cryptoKeyId
不可重入
3.3.2 Crypto_CertificateVerify
Std_ReturnType Crypto_CertificateVerify(uint32 cryptoKeyId,uint32 verifyCryptoKeyId,Crypto_VerifyResultType* verifyPtr
)
该函数验证证书的有效性,具有以下特点:
-
输入参数:
cryptoKeyId
:用于验证的密钥标识符(包含参考公钥)verifyCryptoKeyId
:需要验证的证书密钥标识符
-
输出参数:
verifyPtr
:存储验证结果
-
处理内容:
- 使用参考公钥验证目标证书的签名
- 可能还会验证证书有效期和颁发者
-
特性:
- 同步操作
- 验证成功后将目标密钥标记为有效
4. CryptoDriver 状态与流程
4.1 模块状态流转
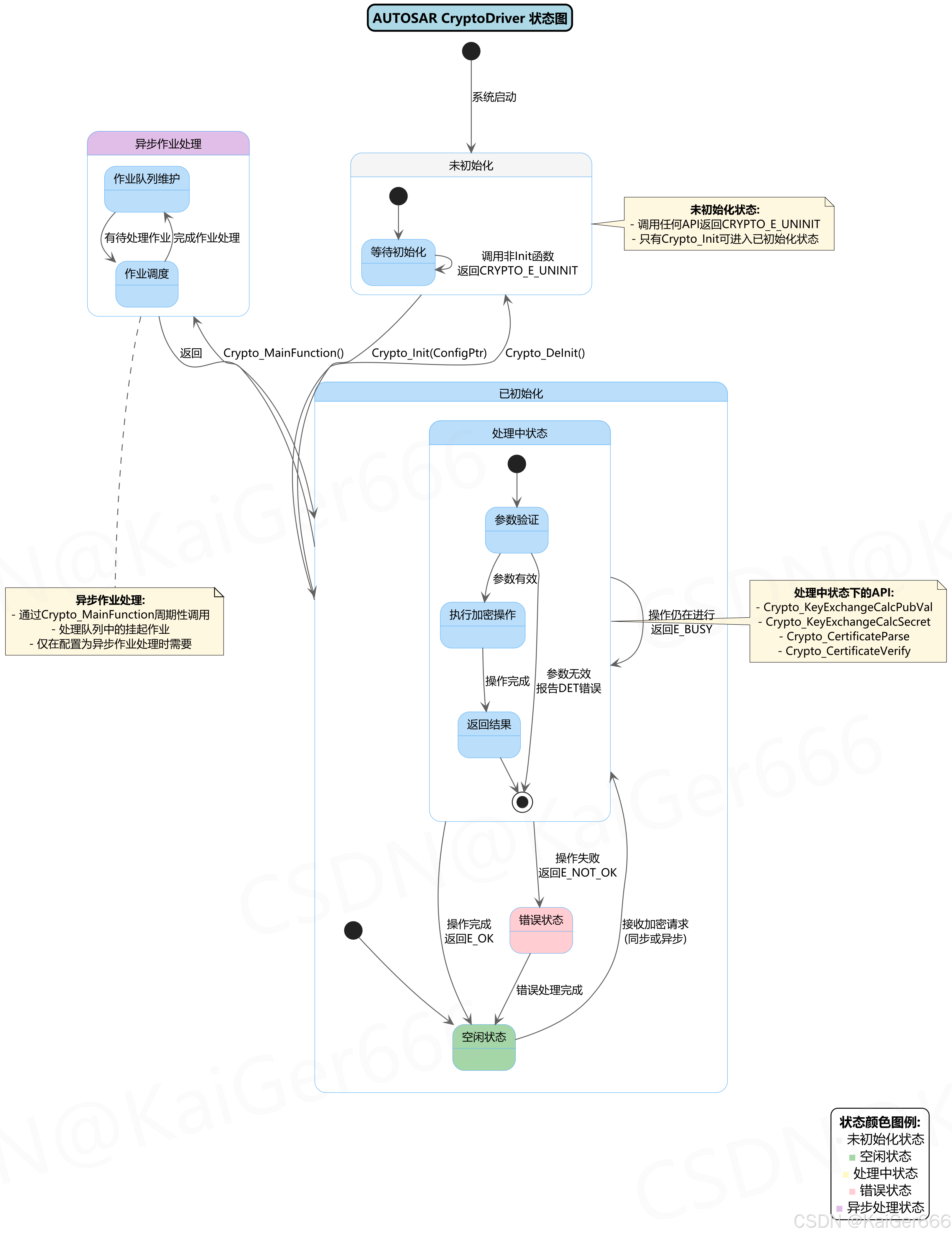
以下状态图展示了CryptoDriver模块的状态转换和工作流程:
4.1.1 状态分析
CryptoDriver的状态机展示了模块从启动到运行的完整生命周期:
-
未初始化状态
- 系统启动时CryptoDriver处于未初始化状态
- 此时调用除
Crypto_Init
外的任何接口函数都会返回CRYPTO_E_UNINIT
错误 - 只有通过
Crypto_Init
才能转至已初始化状态
-
已初始化状态
- 模块完成初始化后的正常工作状态
- 包含多个子状态:
- 空闲状态:等待接收加密请求
- 处理中状态:正在执行加密操作
- 错误状态:操作失败后的状态
-
异步作业处理
- 通过
Crypto_MainFunction
周期性调用 - 维护和处理异步操作队列
- 仅在配置为异步作业处理模式时需要
- 通过
4.1.2 状态转换触发条件
状态图中的转换由以下事件触发:
-
状态初始化转换
Crypto_Init
:未初始化→已初始化Crypto_DeInit
:已初始化→未初始化
-
运行时状态转换
- 接收加密请求:空闲→处理中
- 操作完成:处理中→空闲
- 操作失败:处理中→错误
- 操作仍在进行:处理中→处理中(返回
E_BUSY
)
-
异步处理转换
Crypto_MainFunction
调用:已初始化→异步作业处理- 异步作业完成:异步作业处理→已初始化
4.2 操作序列
下图展示了密钥交换和证书验证的典型操作序列:
4.2.1 密钥交换流程
序列图展示了密钥交换的完整流程:
-
密钥交换初始化
- 应用通过软件组件请求密钥交换
- 请求经过RTE和服务层传递到CryptoDriver
- CryptoDriver调用
Crypto_KeyExchangeCalcPubVal
计算公钥 - 计算结果返回给应用层
-
共享密钥计算
- 应用提供合作方公钥
- CryptoDriver调用
Crypto_KeyExchangeCalcSecret
计算共享密钥 - 共享密钥存储为密钥元素
- 计算结果状态返回给应用层
4.2.2 证书操作流程
序列图还展示了证书操作的完整流程:
-
证书解析
- 应用请求解析证书
- CryptoDriver调用
Crypto_CertificateParse
解析证书数据 - 解析结果存储在各密钥元素中
-
证书验证
- 应用请求验证证书
- CryptoDriver调用
Crypto_CertificateVerify
验证证书 - 验证结果返回给应用层
5. 配置与使用
5.1 配置参数
CryptoDriver模块的配置包含以下主要部分:
-
CryptoGeneral:通用配置
CryptoDevErrorDetect
:开启/关闭开发错误检测CryptoVersionInfoApi
:启用/禁用版本信息APICryptoMainFunctionPeriod
:主函数调用周期(秒)CryptoInstanceId
:CryptoDriver实例ID
-
CryptoDriverObjects:驱动对象配置
CryptoDriverObjectId
:驱动对象标识符CryptoQueueSize
:对象队列大小CryptoPrimitiveRef
:加密原语引用
-
密钥相关配置
CryptoKeyElements
:密钥元素配置CryptoKeyTypes
:密钥类型配置CryptoKeys
:密钥配置
5.2 最佳实践
在使用CryptoDriver时,应当遵循以下最佳实践:
-
初始化与反初始化
- 在使用任何加密功能前确保调用
Crypto_Init
- 系统关闭前调用
Crypto_DeInit
释放资源
- 在使用任何加密功能前确保调用
-
错误处理
- 始终检查函数返回值
- 对
CRYPTO_E_SMALL_BUFFER
等特殊错误进行专门处理 - 在开发阶段启用
CryptoDevErrorDetect
便于调试
-
性能优化
- 对于资源受限的系统,考虑使用异步操作模式
- 合理配置
CryptoQueueSize
以平衡资源使用和性能
-
安全考量
- 妥善保护密钥材料,避免不必要的密钥复制
- 实现适当的访问控制机制
- 定期更新密钥和证书
6. 总结
AUTOSAR CryptoDriver作为AUTOSAR安全架构的基础组件,提供了标准化的加密服务接口,是实现车载系统安全通信的关键模块。本文详细介绍了CryptoDriver的架构设计、接口规范、状态流转和配置使用,突显了以下几点:
-
架构设计优势
- 符合AUTOSAR分层架构原则
- 清晰的责任分离
- 良好的可移植性和可扩展性
-
功能特性
- 提供密钥交换和证书操作的核心功能
- 支持同步和异步操作模式
- 标准化的错误检测和处理机制
-
应用场景
- 车载安全通信
- 身份认证和授权
- 数据加密与完整性保护
- 安全启动和更新
通过深入理解CryptoDriver的设计和使用,开发者可以更好地实现符合AUTOSAR标准的车载安全系统,保障车辆网络通信和数据的安全性。