当前位置: 首页 > news >正文

AbMole—如何高效诱导巨噬细胞的极化?

在免疫系统中,巨噬细胞是一类具有高度可塑性的免疫细胞,它们能够根据不同的微环境刺激发生极化,从而在炎症反应和组织修复中发挥关键作用。Lipopolysaccharides(LPS)、IL-4是研究巨噬细胞极化过程中不可或缺的重要工具。AbMole提供高品质抑制剂、细胞因子、人源单抗、天然产物、荧光染料、多肽、化合物库、抗生素

LPS诱导的M1型巨噬细胞极化

LPS(M9524通过与巨噬细胞表面的Toll样受体4(TLR4)结合,激活一系列信号通路,诱导巨噬细胞向M1型极化。这一过程主要涉及MyD88依赖和TRIF依赖两条信号通路。MyD88依赖通路激活NF-κB,促进促炎细胞因子(如TNF-α、IL-1β、IL-6等)的产生。这些细胞因子在炎症反应的早期阶段发挥重要作用,能够迅速招募和激活其他免疫细胞,增强机体的免疫防御能力。AbMole是ChemBridge中国区官方指定合作伙伴

图1. 研究人员使用AbMole的LPSM9524  处理RAW 264.7巨噬细胞以诱导M1极化,流式细胞术检测结果证实了LPS较强的M1极化诱导能力[1]

LPS刺激后,巨噬细胞的代谢发生显著变化,以适应其促炎功能。具体来说,LPS诱导的M1型巨噬细胞主要通过糖酵解途径获取能量,这种代谢方式能够快速提供能量,满足巨噬细胞在炎症反应中的高能量需求。同时,LPS还激活了iNOS介导的精氨酸代谢途径,进一步增强了巨噬细胞的抗菌能力。这些代谢变化不仅为巨噬细胞的促炎功能提供了能量支持,还通过调节细胞内的代谢产物,影响信号通路的激活和细胞因子的产生。例如,糖酵解产生的乳酸能够调节细胞内的酸碱平衡,影响细胞因子的分泌。

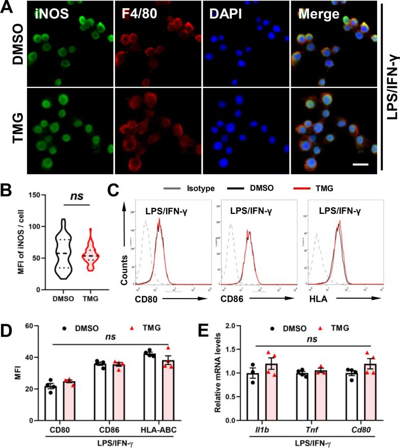
图2. 科研人员使用AbMole的LPSM9524 诱导iBMDM细胞的M1极化,结果显示处理后的细胞具有明显的M1表型,包括 iNOS、CD80、CD86 和 HLA的表达[2]

IL-4与M2型巨噬细胞的极化

与LPS诱导的M1型极化相反,IL-4(M9363)等细胞因子能够诱导巨噬细胞向M2型极化。M2型巨噬细胞主要参与组织修复和免疫调节,它们分泌抗炎细胞因子(如IL-10、TGF-β)来抑制炎症反应。这种极化状态的巨噬细胞在慢性炎症和组织损伤后的修复过程中发挥重要作用。

LPS和IL-4在巨噬细胞极化过程中存在明显的拮抗作用。LPS诱导的M1型极化通过激活促炎信号通路,增强炎症反应;而IL-4诱导的M2型极化则通过激活抗炎信号通路,抑制炎症反应。这种拮抗作用在维持免疫平衡和组织稳态中具有重要意义。

参考文献:

[1] WU J, TANG J, ZHANG L, et al. Biomimetic "Trojan Horse" Fibers Modulate Innate Immunity Cascades for Nerve Regeneration [J]. ACS nano, 2025, 19(1): 781-802.

[2] ZHOU W, TANG Q, WANG S, et al. Local thiamet-G delivery by a thermosensitive hydrogel confers ischemic cardiac repair via myeloid M2-like activation in a STAT6 O-GlcNAcylation-dependent manner [J]. International immunopharmacology, 2024, 131: 111883.

http://www.dtcms.com/a/138956.html

相关文章:

  • 04-libVLC的视频播放器:获取媒体信息
  • 《手环表带保养全攻略:材质、清洁与化学品避坑指南》
  • 力扣349 == 两个数组交集的两种解法
  • 第十五届蓝桥杯青少Python省赛中级组真题 ——浇花系统
  • Java命名规则
  • 01、单片机简介
  • photo-sphere-viewer 4.8.1在vue中使用
  • Vim使用完全指南:从基础到高效编辑
  • 了解高速设计的信号完整性仿真
  • 计算机视觉算法实战——基于YOLOv8的农田智能虫情测报灯害虫种类识别系统开发指南
  • C++的基本的输入输出流学习
  • 【CODESYS学习笔记001】MODBUS-TCP 与 标准TCP通信的优缺点对比
  • Diffusion Models for Imperceptible and TransferableAdversarial Attack--阅读笔记
  • 国内网络设备厂商名单(List of Domestic Network Equipment Manufacturers)
  • Java面试(2025)—— Spring
  • Git创建分支操作指南
  • 【网工第6版】第3章 局域网①
  • Gparted重新分配swap空间之后,linux电脑读不到swap空间
  • 为什么要外参标定?
  • 网络编程 - 1
  • linux——iptables防火墙
  • 考研系列-计算机网络-第一章、计算机网络体系结构
  • OPAL:机器人学习中编码物理系统的因果理解
  • 如何自学机器学习?零基础到实战的完整路径
  • 如何对Flutter应用程序进行单元测试
  • 【软件工程大系】基于构件的软件工程(CBSE)
  • 【cocos creator 3.x】cocos creator2.x项目升级3.x项目改动点
  • genhtml 工具使用说明
  • 何时选择for,何时使用while?
  • 进行性核上性麻痹:合理饮食,提升生活质量