1KHZ的带通滤波器设计与仿真
1KHZ的带通滤波器设计与仿真
- 背景
- TI的板子分析
- 电压跟随放大部分
- 4个跟随放大
- 仿真的频率响应
- 书中的查找表
- 自制的1K滤波
- 电路
- 输出的波形
- 总结
- 参考资料
背景
首先是需要测试ADC,使用的TI的信号源板子(PSIEVM)。但是我的ADC有点毛病,采样速度上不去。大约只有3K的速度,那么这时候对于TI的信号源板子,输出的2K正弦波就速度太快了。那么需要将板子上原来的有源信号滤波,电路修改一下频率。
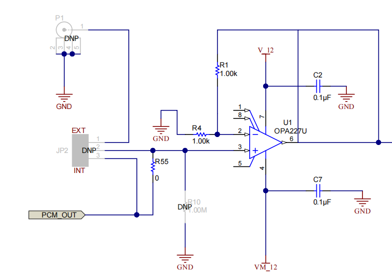
TI的板子分析
TI的板子上有5个运放单元,1个跟随器,4个带通滤波器。而且这4个带通滤波器的滤波频率,品质因数,放大倍数又各有差异。而我又没有接触过板子,此时两眼抓瞎。还好最近学了PSpice做电路仿真。而且还是TI特供版本,顺带仿真跑一下练练手。
先奉上原理图
电压跟随放大部分

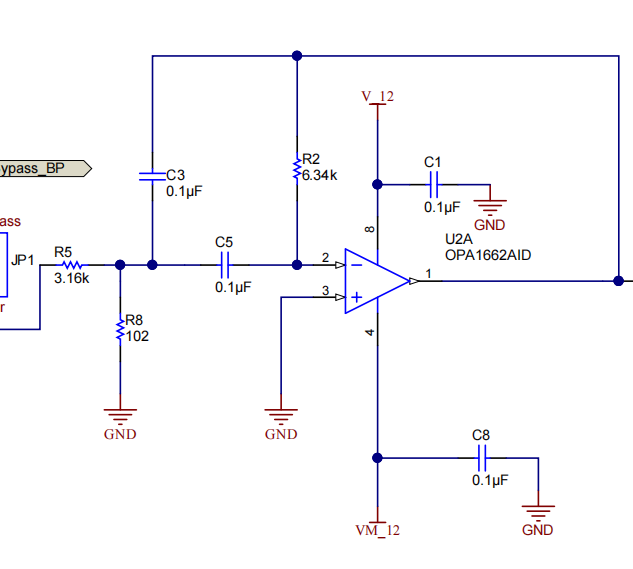
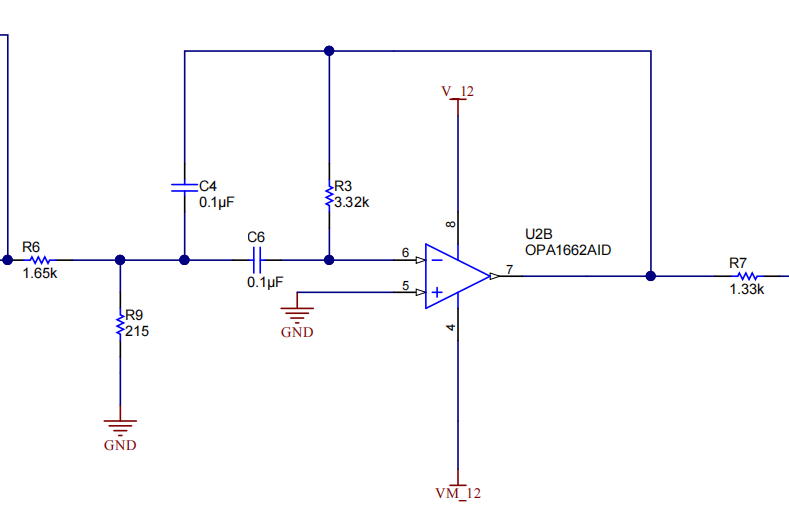
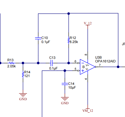
4个跟随放大
- 频率是2k,品质因数4,频率范围500HZ

- 频率是2k,品质因数2,频率范围1000HZ

. 频率是2k的1/2电压处的频率,左边,品质因数4,频率范围500HZ
.
频率是2k的1/2电压处的频率,右边边,品质因数4,频率范围500HZ

仿真的频率响应
下图的波形是将每个滤波器单独拆分后,给扫描信号扫出的值。

单个最后的输出,可以看到输出频率 2K

书中的查找表

baseline 的电路

将C = 0.1uF, f = 1000HZ ,算出来的K 为1
后面的话就是将自己的电路参数带进去算就可以了。



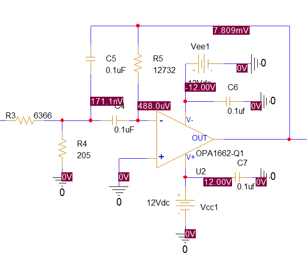
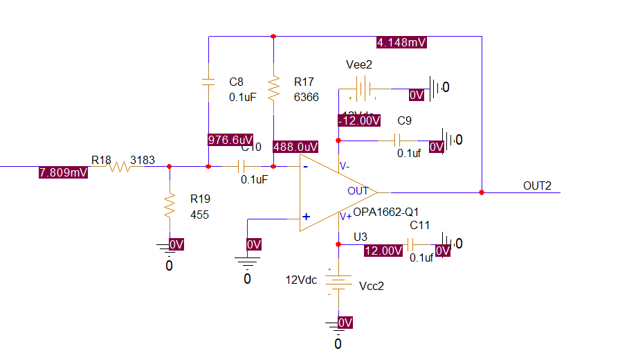
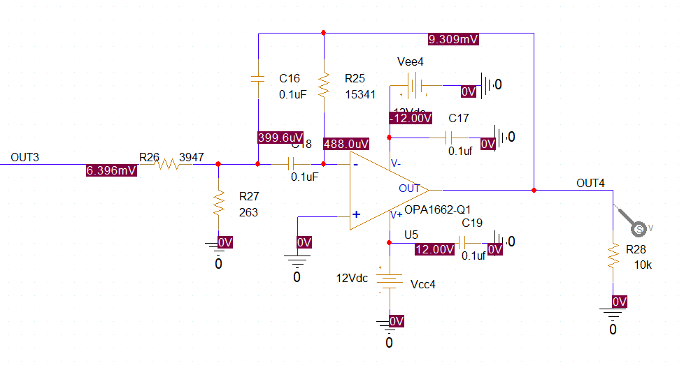
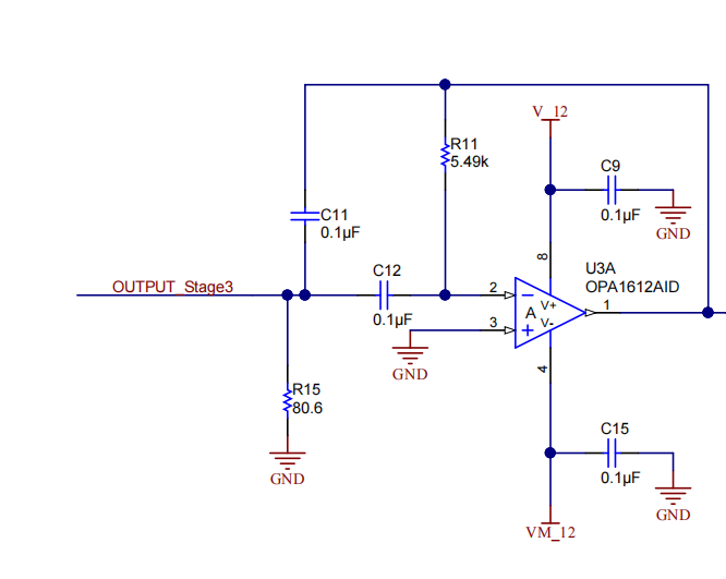
自制的1K滤波
主要是借鉴了参考文档中的第二个位置,基于查找表的方式来设计电路参数,但是图中的参数可能过于理论,在实际修改电阻后,会和仿真结果有所偏移
电路




输出的波形
下图的波形是将每个滤波器单独拆分后,给扫描信号扫出的值。
下图是最后的输出,可以看到,带宽和之前2k的基本上是差不多,只是将中心频率移到了1K的位置

总结
baseline 原理图
无限增益多路反馈带通滤波器。

- 使用的电容最好是精度在5%,如果牺牲性能可以降低到10%
- 其中的电阻精度5%可以获得满意的结果,但最好能尽量接近
- 运算放大器的开环增益至少是滤波器在通频带最高频f处增益的50倍,f处要求分封制电压不应超过运算放大器压摆率和10*6/πf的乘积。但f较高的时候,可能要用外部补偿的运算放大器。
- 滤波器的反相增益是R3/(2*R1)。用一个电位器代替R1即可调整增益。不过,这将影响f。改变R3将影响Q(或B)。
- 为了把直流失调减到最小,在同相输入端和地之间接一个等于R3的电阻。
参考资料
有源滤波电路设计:https://blog.csdn.net/qq_41873236/article/details/123097110
有源滤波器的快速实用设计:https://dianyuan-public.oss-cn-shenzhen.aliyuncs.com/community/2014/01/07/1389104863-48885.pdf
