【行测】判断推理:逻辑判断
> 作者:დ旧言~
> 座右铭:读不在三更五鼓,功只怕一曝十寒。> 目标:掌握 逻辑判断 基本题型,并能运用到例题中。
> 毒鸡汤:有些事情,总是不明白,所以我不会坚持。早安!
> 专栏选自:行测基础知识_დ旧言~的博客-CSDN博客
> 望小伙伴们点赞👍收藏✨加关注哟💕💕
一、必然性推理
解题思路:
- 判断题型。
- 锁定相关题型解题原则和方法。
- 根据解题步骤逐步推断。
- 锁定答案。
1.1、直言命题
含义:
判断某种事物是否具备某种属性,即简单判断句。
六种句式:
- 所有A是B。 【示例】所有努力的人都是幸运的。
- 所有A非B。 【示例】所有努力的人都不是幸运的。
- 有些A是B。 【示例】有些幸运的人是善良的。
- 有些A非B。 【示例】有些幸运的人不是善良的。
- 某个A是B。 【示例】小白同学是善良的。
- 某个A非B。 【示例】小白同学不是善良的。
矛盾关系(两个命题一真一假):
- 所有A是B 相反 有些A非B。
- 所有A非B 相反 有些A是B。
- 某个A是B 相反 某个A非B。
【记忆方法:换词法】(“所有、有些”互换,同时“是、非”互换)
反对关系:
- 下反对关系:“有些A是B”与“有些A非B”。(必有1真,可同真)
- 上反对关系:“所有A是B”与“所有A非B”。(必有1假,可同假)
推出关系:
- 所有A是B → 某个A是B → 有些A是B
- 所有A非B → 某个A非B → 有些A非B
举个栗子:

总结:
根据 “矛盾关系一真一假” 的原则进行初步推理。
1.2、联言命题
含义:
AB 同时存在,即同时为真。
联言命题的连接词:
- 表并列关系的连接词:且、和、与、都、也、同时、既 ... 又 ...
- 表递进关系的连接词:甚至、尤其、还、不但 ... 而且 ...
- 表转折关系的连接词:但、却、然而、不过
联言命题的矛盾关系:
A且B 相反 非A或非B
联言命题的推理规则(同真为真,一假为假):
- A且B为真: → A真,B真。
- A且B为假: A真→B假 或 B真→A假。
举个栗子:

1.3、相容性选言命题
含义:
AB 至少存在一个,即至少一真。
相容性选言命题的连接词:
... 或者/或 ... 、或者 ... 或者 ... 、或 ... 或 ...、至少一个。
相容性宣言命题的矛盾命题:
A 或 B 相反 非 A 且非 B
相容性选言命题的推理规则(“否一肯一” 原则):
A 或 B 为真:A 假 -> B 真 或 B 假 -> A 真
举个栗子:

1.4、不相容性选言命题
含义:
AB 有且仅有 1 个,即只有一个真。
不相容选言命题的连接词:
要么……要么…、有且仅有1个、二者必居其一。
不相容性选言命题的矛盾命题:
要么A,要么B 相反 (A且B) 或(非A且非B)
不相容性选言命题的推理规则(一真一假则为真,同真同假均为假):
- 要么A,要么B为真、AB一真一假。若A真,则B假,若A假,则B真。
- 要么A,要么B为假、AB同真同假。若A真,则B真,若A假,则B假。
举个栗子:

1.5、假言命题
含义:
判断事物情况之间条件关系的命题。即:判断谁是充分条件、谁是必要条件。
- 充分条件:A真,则B真;B真,则A不确定真假,A是B的充分条件。
- 必要条件:B假,则A假;A假,则B不确定真假,B是A的必要条件。
假言命题的标志词:
- 前推后:如果A那么B、只要A就B、为了A一定B、凡是A都B、想要A必须B,翻译为:A→B。
- 后推前:只有A才B、除非A否则不B,翻译为:B→A。
- 特殊联结词:A是B的必要条件(前提、基础、关键),翻译为:B→A。
【记忆口诀】
- 如果那么只要就,为了一定凡是都,想要必须是则就,没有联结前推后。
- 只有才后推前,除非否则不特殊,基础前提和关键,必要条件被推出。
假言命题的矛盾命题:
A→B 相反 A且非B
假言命题推理规则:
肯前必肯后,否后必否前,否前肯后有可能(A一B 推导 非B→非A)
假言命题的传递性(递推公式)
若A→B,B→C,则A→B→C,非C→非B→非A( 注意中间连项“B”表达“所有” )
二、可能性推理
解题思路:
- 判断题型。
- 锁定相关题型解题原则和方法。
- 根据解题步骤逐步推断。
- 锁定答案。
2.1、加强型
加强定义:
使结论成立的可能性上升。
加强型题型判定:
看题设中的关键词,如:支持、肯定、加强等。
加强型解题思路:
- 读懂题干:结论(论点)、因果、论证关系。
- 明确目标。
- 读懂选项:概括话题。
- 判断选项:话题一致,因果关系。
常见加强项:
- 解释因果:A如何导致B。
- 排除他因:其他均不能导致B(通过排除其他可能原因,必然能够加强所剩原因的可能性,
- 只能加强可能性)。
- 举例子:有A有B、无A无B。
常见无关项:
- 题干:A;选项:B
- 题干因果:A导致B;选项:C→A、A→C;C→B、B→C。
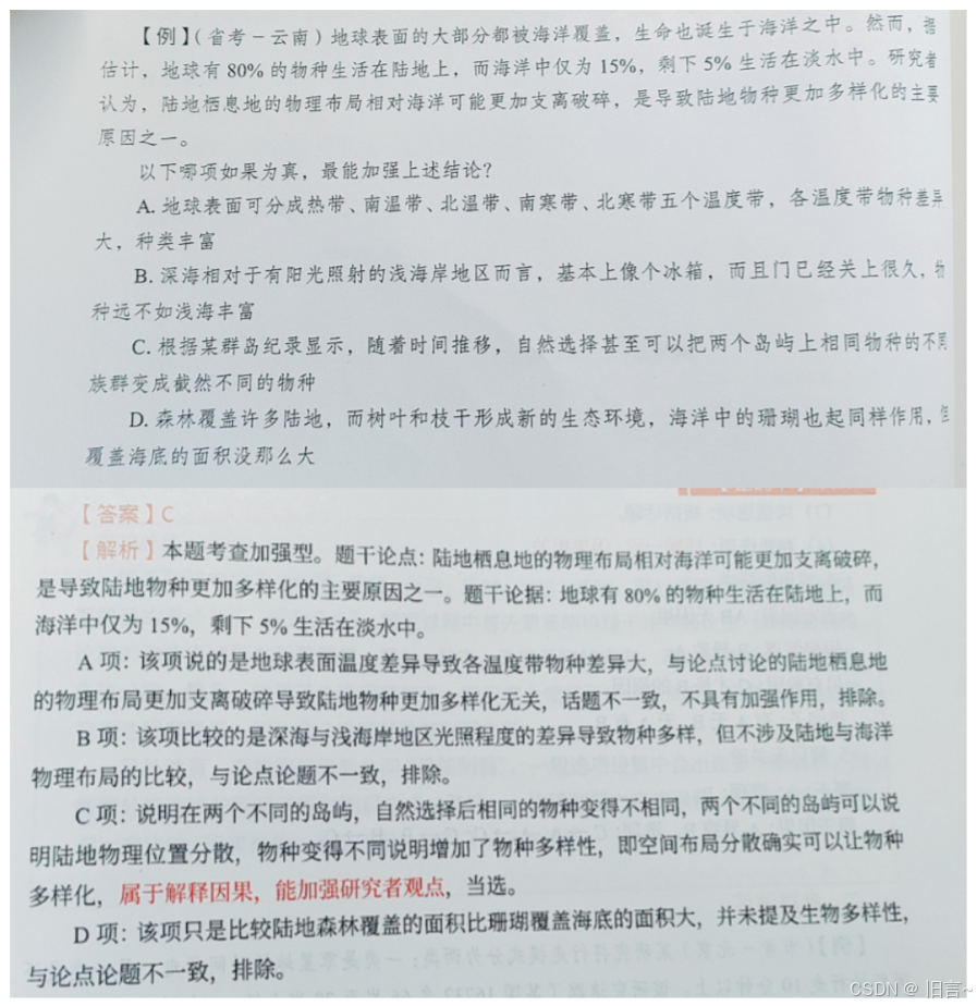
举个栗子:

2.2、削弱型
削弱的定义:
使结论成立的可能性下降。
削弱型题型判定:
看题设中的关键词,如:削弱、质疑、反驳、反对、否定等。
削弱型解题思路:
- 读懂题干:结论(论点)、因果、论证关系。
- 明确目标。
- 读懂选项:概括话题。
- 判断选项:话题一致、因果相关。
常见削弱项:
- 否定因果:AB无因果。
- 因果倒置:B导致A。
- 另有他因:C才是B的原因。
- 举例子:有A无B、无A有B。
常见无关项:
- 题干:A;选项:B。
- 题干因果:A导致B。选项:C→A、A→C、C一B、B→C。
举个栗子:

2.3、前提型
前提的定义:
前提 = 必要条件
前提型题型判定:
看题设中的关键词,如:前提、假设、必须为真等。
前提型解题方法:
- 搭桥法:寻找题干跳跃的概念,在“论据”和“论点”之间建立联系。
- 寻找必要条件:“没它结论不成立”。
三、结束语
今天内容就到这里啦,时间过得很快,大家沉下心来好好学习,会有一定的收获的,大家多多坚持,嘻嘻,成功路上注定孤独,因为坚持的人不多。那请大家举起自己的小手给博主一键三连,有你们的支持是我最大的动力💞💞💞,回见。

