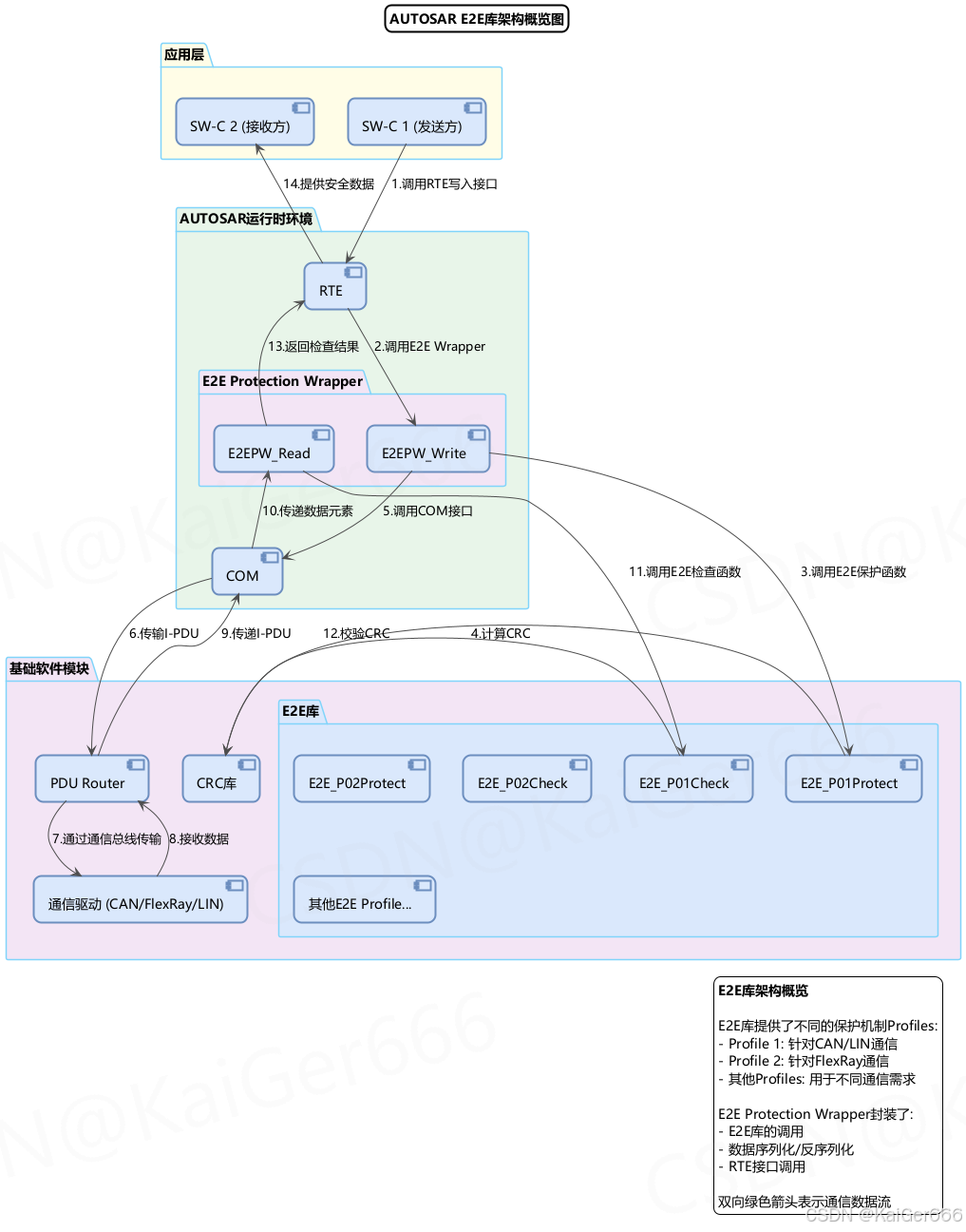
当前位置: 首页 > news >正文 图解AUTOSAR_CP_E2E_Library news 2025/10/30 10:16:39 AUTOSAR E2E库详解文档 AUTOSAR E2E库的架构、通信模型和保护机制详细说明 目录 架构概述 通信模型 保护流程 状态机 序列图 总结 1. 架构概述 AUTOSAR E2E库提供了端到端通信保护机制,确保数据在传输过程中的完整性和正确性。该库是AUTOSAR标准的重要组成部分,专门用于处理分布式系统中的数据传输安全问题。 架构说明: E2E Protection Wrapper: 作为应用层与E2E保护层之间的中间件 提供标准 查看全文 http://www.dtcms.com/a/82583.html 相关文章: Linux系统——keepalived安装与部署 用 pytorch 从零开始创建大语言模型(一):理解大型语言模型 关于 Redis 缓存一致 定积分与不定积分在概率统计中的应用 idea问题(三)pom文件显示删除线 C++ - 从零实现Json-Rpc框架-2(服务端模块 客户端模块 框架设计) 从报错到成功:Mermaid 流程图语法避坑指南✨ C# HTTP 文件上传、下载服务器 视频剪辑全流程解析:从素材到成片 大模型训练为什么选择交叉熵损失(Cross-Entropy Loss):均方误差(MSE)和交叉熵损失的深入对比 springboot实现调用百度ocr实现身份识别+二要素校验 python3.13.2安装详细步骤(附安装包) [AI速读]用持续集成(CI)优化芯片验证环境:Jenkins与EDA工具的实战指南 <项目> 高并发服务器的HTTP协议支持 学习使用 Git 和 GitHub 开发项目的教程推荐 浏览器工作原理深度解析(阶段二):HTML 解析与 DOM 树构建 vue3中如何缓存路由组件 【QA】装饰模式在Qt中有哪些运用? Python 用户账户(让用户能够输入数据) 【如何打包docker大镜像】 NAT和VPN的联系 C语言数据结构:栈的操作实现 【从零开始学习计算机科学】软件测试(十)嵌入式系统测试、游戏开发与测试过程、移动应用软件测试 与 云应用软件测试 星越L_灯光操作使用讲解 ROS2与OpenAI Gym集成指南:从安装到自定义环境与强化学习训练 力扣22.括号生成 【鸿蒙开发】Hi3861学习笔记- NFC DigitalFoto公司如何用日事清流程管理工具实现任务优先级与状态可视化? css-in-js PyTorch深度学习框架60天进阶学习计划 - 第28天:多模态模型实践(二)
AUTOSAR E2E库详解文档 AUTOSAR E2E库的架构、通信模型和保护机制详细说明 目录 架构概述 通信模型 保护流程 状态机 序列图 总结 1. 架构概述 AUTOSAR E2E库提供了端到端通信保护机制,确保数据在传输过程中的完整性和正确性。该库是AUTOSAR标准的重要组成部分,专门用于处理分布式系统中的数据传输安全问题。 架构说明: E2E Protection Wrapper: 作为应用层与E2E保护层之间的中间件 提供标准 查看全文 http://www.dtcms.com/a/82583.html 相关文章: Linux系统——keepalived安装与部署 用 pytorch 从零开始创建大语言模型(一):理解大型语言模型 关于 Redis 缓存一致 定积分与不定积分在概率统计中的应用 idea问题(三)pom文件显示删除线 C++ - 从零实现Json-Rpc框架-2(服务端模块 客户端模块 框架设计) 从报错到成功:Mermaid 流程图语法避坑指南✨ C# HTTP 文件上传、下载服务器 视频剪辑全流程解析:从素材到成片 大模型训练为什么选择交叉熵损失(Cross-Entropy Loss):均方误差(MSE)和交叉熵损失的深入对比 springboot实现调用百度ocr实现身份识别+二要素校验 python3.13.2安装详细步骤(附安装包) [AI速读]用持续集成(CI)优化芯片验证环境:Jenkins与EDA工具的实战指南 <项目> 高并发服务器的HTTP协议支持 学习使用 Git 和 GitHub 开发项目的教程推荐 浏览器工作原理深度解析(阶段二):HTML 解析与 DOM 树构建 vue3中如何缓存路由组件 【QA】装饰模式在Qt中有哪些运用? Python 用户账户(让用户能够输入数据) 【如何打包docker大镜像】 NAT和VPN的联系 C语言数据结构:栈的操作实现 【从零开始学习计算机科学】软件测试(十)嵌入式系统测试、游戏开发与测试过程、移动应用软件测试 与 云应用软件测试 星越L_灯光操作使用讲解 ROS2与OpenAI Gym集成指南:从安装到自定义环境与强化学习训练 力扣22.括号生成 【鸿蒙开发】Hi3861学习笔记- NFC DigitalFoto公司如何用日事清流程管理工具实现任务优先级与状态可视化? css-in-js PyTorch深度学习框架60天进阶学习计划 - 第28天:多模态模型实践(二)