小白电路设计-设计2-可调式单电源直流稳压电路设计
介绍
作为电子信息工程的我,电路学习是一定要学习的,可惜目前作为EMC测试工程师,无法兼顾太多,索性不如直接将所学的知识进行运用,并且也可以作为契机,进行我本人的个人提升。祝大家与我一起进行提升。
1.本次大纲书籍
<<常用电源电路设计及应用>>
基于本书籍,我将带领大家从无到有进行学习,并且思维导图进行总结,各位加油不要放弃哦!

2.设计要求

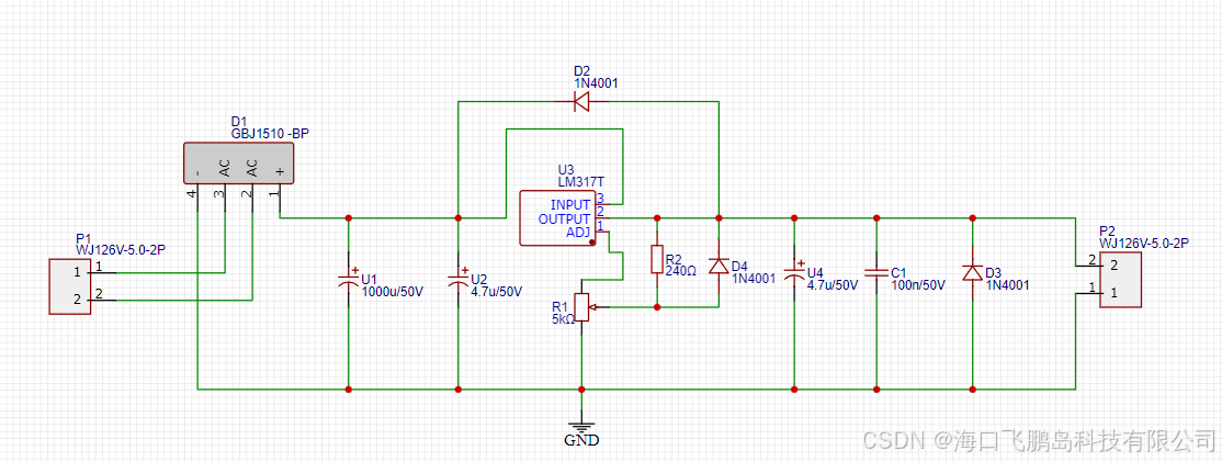
3.可调式单电源直流稳压电路设计-电路图为
4.借助仿真软件Multisim

5.画出电路图

6.仿真结果


7.分析电路(结合设计1-固定式单电流直流稳压电流设计分析)
查看文章链接:[固定式单电流直流稳压电流设计分析](https://blog.csdn.net/weixin_49492286/article/details/146285015?sharetype=blogdetail&sharerId=146285015&sharerefer=PC&sharesource=weixin_49492286&spm=1011.2480.3001.8118)
本次分析位置为LM317三端稳压器位置,其他的可在固定式单电流直流稳压电流设计分析中查看,不再赘述。)

7.1电源 15V(rms),50hZ的分析
查看文章链接:[固定式单电流直流稳压电流设计分析](https://blog.csdn.net/weixin_49492286/article/details/146285015?sharetype=blogdetail&sharerId=146285015&sharerefer=PC&sharesource=weixin_49492286&spm=1011.2480.3001.8118)
7.2桥堆的分析
查看文章链接:[固定式单电流直流稳压电流设计分析](https://blog.csdn.net/weixin_49492286/article/details/146285015?sharetype=blogdetail&sharerId=146285015&sharerefer=PC&sharesource=weixin_49492286&spm=1011.2480.3001.8118)
7.3LM317三端稳压器的分析
我们可以直接搜索LM317三端稳压器的datasheet
可以发现LM317满足
1)热过载保护
2)短路保护
3)保证1.5A输出电流
4)80分贝纹波电感
5)提供1.2V至37V输出范围

参数如下,具体的请个人下载查看即可,不再赘述。

通过LM317芯片给的典型例子如下:

得出最终的计算电压公式为:

所以本次参数为R2=2K,R3=240
计算Vout=1.25*(1+2000/240)
=11.66V
与仿真结果一致性。
所以本次参数为R2=1K,R3=240
计算Vout=1.25*(1+1000/240)
=6.45V
与仿真结果一致性。

7.4 D2 D3二极管的分析
查看文章链接:[固定式单电流直流稳压电流设计分析](https://blog.csdn.net/weixin_49492286/article/details/146285015?sharetype=blogdetail&sharerId=146285015&sharerefer=PC&sharesource=weixin_49492286&spm=1011.2480.3001.8118)
7.5电流的分析
查看文章链接:[固定式单电流直流稳压电流设计分析](https://blog.csdn.net/weixin_49492286/article/details/146285015?sharetype=blogdetail&sharerId=146285015&sharerefer=PC&sharesource=weixin_49492286&spm=1011.2480.3001.8118)
7.6电容的分析
查看文章链接:[固定式单电流直流稳压电流设计分析](https://blog.csdn.net/weixin_49492286/article/details/146285015?sharetype=blogdetail&sharerId=146285015&sharerefer=PC&sharesource=weixin_49492286&spm=1011.2480.3001.8118)
7.6.1电容的分析-问题点1的解答
查看文章链接:[固定式单电流直流稳压电流设计分析](https://blog.csdn.net/weixin_49492286/article/details/146285015?sharetype=blogdetail&sharerId=146285015&sharerefer=PC&sharesource=weixin_49492286&spm=1011.2480.3001.8118)
7.6.2电容的分析-问题点2的解答
查看文章链接:[固定式单电流直流稳压电流设计分析](https://blog.csdn.net/weixin_49492286/article/details/146285015?sharetype=blogdetail&sharerId=146285015&sharerefer=PC&sharesource=weixin_49492286&spm=1011.2480.3001.8118)
8.思维导图总结如下

9.EDA 原理图如下(EMC不考虑)

10.EDA PCB如下(EMC不考虑)

11.实际板子如下(EMC不考虑)
12.资源可下载:
1)思维导图
2)PCB原理图(EDA)
恭喜各位,看完本期设计,下期则是项目三-固定式双电源直流稳压电路设计!

