Zigbee2MQTT + Home Assistant 集成商业化应用:2025年AIoT平台最佳应用
一、为什么选择 Zigbee2MQTT 与 Home Assistant 集成?
在智能家居生态中,Zigbee 与 Home Assistant(简称 HA) 是最具开放性与可扩展性的组合。
Zigbee 提供稳定、低功耗的无线通信,而 Home Assistant 则是集成数千品牌与协议的开源自动化平台。
不过,许多用户在实际部署时都会遇到一个关键问题:
“我该使用厂商网关,还是像 Zigbee2MQTT 这样的通用方案?”
答案是:如果你追求兼容性、隐私控制与自定义能力,那么 Zigbee2MQTT + Home Assistant 是目前最优解。
1.1 Zigbee2MQTT 是什么?

Zigbee2MQTT 是一个开源网关项目,用于在不依赖厂商云端的情况下,将 Zigbee 设备直接连接到 MQTT 消息服务器。
它支持市面上几乎所有主流 Zigbee 协调器(Coordinator),如:
- CC2652 / CC2538 / CC1352P(Texas Instruments)
- Sonoff Zigbee 3.0 Dongle Plus
- ConBee II、TubeZB 等
Zigbee2MQTT 的主要作用是将 Zigbee 网络中的数据转换为 MQTT 消息格式,从而能与任意支持 MQTT 的平台(如 Home Assistant、Node-RED、OpenHAB)进行通信。
1.2 Home Assistant 为什么要配合 MQTT?
Home Assistant 自带多种集成方式(ZHA、deCONZ、Matter 等),但 MQTT 集成在架构层面具有三大优势:
- 性能独立性:即使 Home Assistant 重启,Zigbee 网络也能独立运行;
- 跨系统兼容性:多个系统可共享同一个 MQTT Broker;
- 可扩展性强:适合与 Node-RED、Grafana、Prometheus 等工具组合。
因此,使用 Zigbee2MQTT + MQTT + Home Assistant,不仅提升系统稳定性,还能打通更多自动化场景。
1.3 对比:ZHA vs Zigbee2MQTT
| 特性对比 | ZHA(内置集成) | Zigbee2MQTT(外部网关) |
|---|---|---|
| 支持设备数量 | 约 500+ | 超过 3000+ |
| 兼容性 | 依赖Home Assistant版本 | 兼容多品牌、多协调器 |
| 固件更新 | 手动操作 | 可远程OTA更新 |
| 调试可视化 | 限制较多 | 带Web Dashboard与日志分析 |
| 灵活性 | 低 | 高(支持自定义topic与映射) |
| 适合用户 | 新手快速搭建 | 进阶玩家与开发者 |
总结一句话:
ZHA 适合入门,Zigbee2MQTT 适合专业部署。
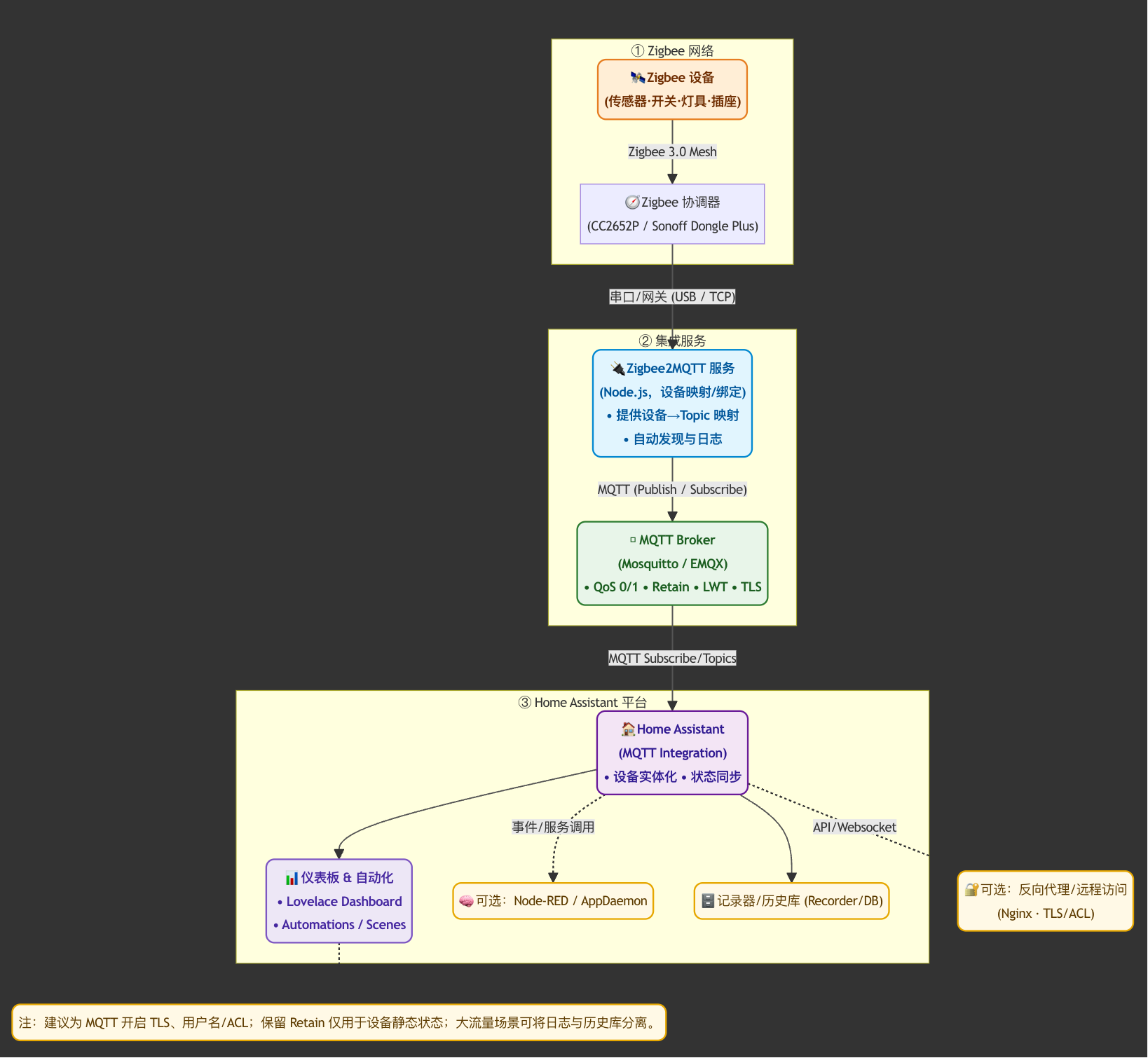
二、系统架构概览
在典型部署中,Zigbee2MQTT 充当 Zigbee 网络与 Home Assistant 之间的桥梁,通过 MQTT Broker(如 Mosquitto) 实现通信。
以下是其核心架构关系图:

运行逻辑说明:
- Zigbee 设备通过协调器与 Zigbee2MQTT 建立通信;
- Zigbee2MQTT 将数据转换为 MQTT 格式并发布到 Broker;
- Home Assistant 订阅对应的 MQTT Topic 并更新设备状态;
- 用户可在 HA Dashboard 中实时查看数据或触发自动化。
2.1 系统组件说明
| 组件 | 功能 | 常见部署方式 |
|---|---|---|
| Zigbee2MQTT | 解析 Zigbee 网络与设备协议 | Node.js 服务,运行于树莓派、NAS或Docker |
| MQTT Broker | 消息转发中心 | Mosquitto / EMQX / HiveMQ |
| Home Assistant | 控制与自动化平台 | HassOS / Docker / Python 环境 |
| Zigbee 协调器 | 连接Zigbee设备的网关 | USB Dongle 或开发板(CC2652P 等) |
2.2 网络与设备拓扑图
为了便于理解,我们用一个实际家庭网络结构举例说明设备间的通信流程:

这张图展示了一个典型的智能家居结构:
Zigbee设备通过Zigbee2MQTT与MQTT服务器通信,再由Home Assistant统一管理与联动。
2.3 安装前的准备工作
在开始安装 Zigbee2MQTT 前,请确保你具备以下条件:
✅ 一台常驻设备(推荐使用 Raspberry Pi 4 / x86 NAS / Docker 环境)
✅ 一个 MQTT Broker(如 Mosquitto)已运行
✅ 一个支持 Zigbee 协调器的 USB 设备(建议使用 CC2652P 系列)
✅ 最新版 Home Assistant(建议 2025.1 以上版本)
三、Zigbee2MQTT 安装与配置实战
Zigbee2MQTT 的安装方式灵活,可运行在 Docker、树莓派(Raspberry Pi)、Linux主机或NAS环境。
本节将介绍通用的 Docker 部署方案,以及手动安装方式,帮助你快速实现与 MQTT 的联动。
3.1 使用 Docker 快速部署 Zigbee2MQTT
这是最推荐的安装方式,因为它:
- 安全隔离,不影响系统环境;
- 便于升级与迁移;
- 支持持久化配置(volumes)。
🧩 安装命令示例:
docker run -d \--name zigbee2mqtt \--restart=always \-v /opt/zigbee2mqtt/data:/app/data \-v /run/udev:/run/udev:ro \--device=/dev/ttyUSB0 \-e TZ=Asia/Shanghai \-p 8080:8080 \koenkk/zigbee2mqtt
参数说明:
| 参数 | 功能说明 |
|---|---|
| --device=/dev/ttyUSB0 | Zigbee协调器设备路径(Sonoff / CC2652等) |
| -v /opt/zigbee2mqtt/data:/app/data | 保存Zigbee网络配置与日志 |
| -p 8080:8080 | Web控制台端口(Dashboard) |
| -e TZ=Asia/Shanghai | 时区设置 |
| --restart=always | 开机自启,保持服务持续运行 |
成功运行后,可通过浏览器访问:
🔗 http://<你的主机IP>:8080 查看 Zigbee2MQTT Web 控制台。
3.2 手动安装方式(适合树莓派与开发者)
如果你希望更灵活地控制依赖与调试环境,可选择手动部署:
sudo apt update
sudo apt install -y git npm
git clone https://github.com/Koenkk/zigbee2mqtt.git /opt/zigbee2mqtt
cd /opt/zigbee2mqtt
npm ci
然后编辑配置文件:
nano /opt/zigbee2mqtt/data/configuration.yaml
配置示例:
homeassistant: true
mqtt:base_topic: zigbee2mqttserver: mqtt://localhostuser: hauserpassword: yourpassword
serial:port: /dev/ttyUSB0
frontend:port: 8080
permit_join: true
保存并启动:
npm start
🟢 若界面提示 “Zigbee2MQTT started” 即表示运行成功。
可通过日志监控设备发现与加入状态。
3.3 MQTT Broker(Mosquitto)配置
Zigbee2MQTT 与 Home Assistant 之间的桥梁是 MQTT Broker,推荐使用 Mosquitto。
安装命令(以Docker为例):
docker run -d \--name mosquitto \-p 1883:1883 \-v /opt/mosquitto/data:/mosquitto/data \-v /opt/mosquitto/config:/mosquitto/config \eclipse-mosquitto
核心配置文件: /opt/mosquitto/config/mosquitto.conf
listener 1883
allow_anonymous false
password_file /mosquitto/config/passwd
persistence true
添加账号密码:
mosquitto_passwd -c /opt/mosquitto/config/passwd hauser
验证连接:
mosquitto_sub -h localhost -t "#" -v -u hauser -P yourpassword
此时,Zigbee2MQTT 的日志中应显示成功连接:
MQTT connected successfully
3.4 Home Assistant 与 MQTT 集成
1️⃣ 进入 Home Assistant → 设置 → 集成(Integrations)
2️⃣ 搜索 MQTT → 点击“添加集成”
3️⃣ 填写:
- 代理地址:mqtt://localhost 或你的 Broker IP
- 用户名:hauser
- 密码:yourpassword
Home Assistant 会自动检测到来自 Zigbee2MQTT 的设备并显示如下日志:
New device discovered: zigbee2mqtt/0x00124b0021aabbcc
之后,这些设备将自动出现在 Home Assistant 设备列表(Devices) 中。
3.5 验证设备与状态更新
如果一切正常,你会在 MQTT Explorer 或 HA 日志中看到如下主题:
zigbee2mqtt/0x00124b0021aabbcc {"temperature":22.3,"humidity":45.1,"battery":97}
Home Assistant 将自动生成相应的传感器实体:
- sensor.livingroom_temperature
- sensor.livingroom_humidity
- sensor.livingroom_battery
四、可视化与Web控制台功能
Zigbee2MQTT 自带轻量级 Web 控制台(Frontend),可在浏览器中访问:
👉 http://<主机IP>:8080
功能包括:
- 设备列表:查看所有已配对 Zigbee 设备;
- 信号强度图(LQI):查看网络中各节点的连接质量;
- 日志与诊断:实时查看设备通信状态;
- OTA升级:部分厂商设备支持在线固件更新。
4.1 设备命名与自定义Topic
每个 Zigbee 设备在首次接入时,系统会自动生成以 IEEE 地址为名的 Topic,例如:
zigbee2mqtt/0x00158d0007aabbcc
你可以在 configuration.yaml 中重命名:
devices:'0x00158d0007aabbcc':friendly_name: kitchen_sensor
之后 Home Assistant 即会识别为:
sensor.kitchen_temperature
五、Zigbee2MQTT 在智能家居中的真实应用
完成系统搭建后,Zigbee2MQTT 不只是“连接网关”,更是 智能家居自动化的核心中枢。
以下几个典型案例展示了它在照明、安防、环境监测等方面的灵活应用。
5.1 智能灯控与动态场景
实现逻辑:
当家庭成员进入客厅时,通过 Zigbee 人体传感器检测到动作信号,
Zigbee2MQTT 将数据发送至 MQTT Broker,Home Assistant 立即触发自动化规则:
automation:- alias: Living Room Light Auto Ontrigger:platform: stateentity_id: binary_sensor.motion_livingroomto: 'on'action:service: light.turn_ontarget:entity_id: light.livingroom_ceilingdata:brightness: 180color_temp: 300
💡 实现效果:
- 进门自动亮灯,离开3分钟自动熄灭;
- 与时间段(如晚间模式)结合实现光照自适应;
- 所有控制逻辑在本地运行,无需依赖外部云端。
5.2 环境监测与自动化调节
Zigbee 温湿度传感器与空气质量探测器的数据通过 MQTT 实时汇聚至 Home Assistant。
你可以轻松创建 “舒适环境联动”:
- 当温度 > 28℃ 时 → 启动空调;
- 当 PM2.5 超标时 → 启动空气净化器;
- 当湿度 < 30% 时 → 自动开启加湿器。
automation:- alias: Air Quality Auto Controltrigger:- platform: numeric_stateentity_id: sensor.livingroom_pm25above: 75action:- service: switch.turn_ontarget:entity_id: switch.air_purifier
✅ 优点:本地控制 + 无延迟反应,真正做到智能环境自适应。
5.3 安防与远程监控场景
通过 Zigbee 门磁、红外探测器、烟雾报警器等设备,可快速搭建本地安防系统。
在 Home Assistant 中,可配置“警戒模式”,并通过 MQTT 推送至移动端或 Telegram Bot:
- 门窗异常打开 → 立即通知;
- 烟雾报警 → 联动语音提示与灯光闪烁;
- 夜间无人 → 自动布防。
这些事件流同样能被同步至 ZedAIoT 云端,实现跨地域数据聚合与行为模型分析(见下节)。
六、Zigbee2MQTT 与 ZedAIoT 平台的集成
在智能家居向更大规模物联网系统过渡的过程中,仅靠 Home Assistant 的本地联动往往不足以支撑企业级应用。
这时,ZedAIoT 平台的加入能让整个系统实现更深层次的数据融合与AI智能化。
6.1 集成架构概览

ZedAIoT 通过安全的 MQTT over TLS 或 WebSocket 通道接入本地消息系统,实现以下关键功能:
| 模块 | 说明 | 价值 |
|---|---|---|
| 数据同步模块 | 从本地MQTT订阅 Zigbee 数据流 | 统一数据模型,跨地点可视化 |
| AI分析引擎 | 训练温度、功耗、环境数据模型 | 自动识别异常模式与预测趋势 |
| 设备策略下发 | 从云端动态调整 Home Assistant 场景 | 远程批量控制与策略优化 |
| 多租户管理 | 支持企业级多家庭/多门店接入 | 构建SaaS智能家居管理体系 |
6.2 实例:ZedAIoT 智能场景策略
假设你有 10 套智能公寓,每套房间都有独立的 Zigbee 传感器与灯控。
ZedAIoT 可以通过以下方式让“AI学习租户习惯”:
1️⃣ 收集每个公寓的温度、灯光、开窗、用电等数据;
2️⃣ 训练模型识别租户的“生活节奏”;
3️⃣ 自动生成最优能耗策略;
4️⃣ 通过 MQTT 下发给 Home Assistant 实例;
5️⃣ 实现 “个性化智能家居调度”。
💡 示例效果:
“AI 发现用户每晚23:00关闭卧室灯 → 自动提前调整照明与空调模式。”
6.3 ZedAIoT 物联网级联动应用
Zigbee2MQTT 原本局限于家庭局域网,而通过 ZedAIoT,它可以成为企业级 IoT 网络的边缘节点。
典型应用包括:
- 智能公寓管理:集中监控上千台 Zigbee 设备,统一运维;
- 商业地产节能优化:AI算法分析能耗曲线,优化照明与HVAC策略;
- 智慧校园/办公楼:多楼层 Zigbee 网络集中联动与自动布防。
ZedAIoT 提供 API、Webhook 与自定义模型接口,可将来自 Zigbee 网络的事件进一步用于:
- AI识别(图像、语音、能耗);
- 行为建模;
- 数据可视化分析。
七、AI化的精细化运用:从自动化到智能决策
通过 ZedAIoT 与 Zigbee2MQTT 的结合,自动化已经不再是“条件触发”,
而是进入了 AI辅助决策阶段。
7.1 行为模式识别与自学习
ZedAIoT 能通过聚合 Zigbee2MQTT 上传的数据,实现设备与行为间的动态学习。
例如:
- 识别“家庭无人状态” → 自动关闭高耗电设备;
- 分析用户活动规律 → 优化空调开关时间;
- 检测光照变化 → 自动控制百叶窗与灯光强度。
7.2 预测性维护与异常检测
AI模型可根据 Zigbee 传感器数据(温湿度、电压、电流)预测设备老化或异常行为。
举例:
- 某灯具 Zigbee信号强度下降 → 可能接触不良;
- 环境传感器数据突变 → 检测到设备异常或环境波动。
这让整个智能家居系统从“被动响应”走向“主动预警”。
7.3 能源优化与环境智能调节
结合 ZedAIoT 的能源分析模块,可将 Zigbee 数据与能耗信息融合,
实现跨设备能耗管理与碳排放分析。
典型AI场景:
- 当系统检测到峰值电价时 → 自动延迟启动大功率设备;
- 根据光照强度与时间 → AI调整灯光亮度以降低能耗;
- 基于长期数据 → 自动生成节能周报与预测报告。
八、总结:从家庭到云端的智能进化
Zigbee2MQTT 与 Home Assistant 的组合,是 2025 年最稳定、开放的智能家居架构之一。
而 ZedAIoT 的加入,让这一体系从家庭自动化,走向了 AI驱动的精细化智慧空间管理。
三层能力模型回顾:
| 层级 | 技术栈 | 作用 |
|---|---|---|
| 设备层 | Zigbee2MQTT + 协调器 | 本地设备通信与接入 |
| 控制层 | Home Assistant + MQTT | 自动化逻辑与状态管理 |
| 云智能层 | ZedAIoT 平台 | AI分析、远程策略、跨域集成 |
💡 一句话总结:
Zigbee2MQTT 打通了设备,Home Assistant 管理了逻辑,而 ZedAIoT 让这一切变得“聪明”。
