微电网的“智能大脑”:ACCU-100M如何实现光储充一体化协调控制?
01 引言
实现光、储、充一体化高效协调管理。
在能源转型和电力系统智能化发展的背景下,微电网作为分布式能源高效利用的关键技术,正发挥着越来越重要的作用。而微电网协调控制器,则是微电网的“智能大脑”,今天我们要介绍的就是一款性能卓越的智能控制设备——ACCU-100M微电网协调控制器。

02 什么是ACCU-100M微电网协调控制器?
ACCU-100M微电网协调控制器是专为分布式光伏、微型风力发电、工商业储能、光储充一体化电站等场景设计的智能控制核心。它通过对微电网内多种能源设备的协调控制,实现能源的优化配置与高效利用。
03 核心功能亮点
- 多通道数据采集
ACCU-100M支持串口、以太网等多通道实时运行数据采集,能够无缝接入各类风电、光伏逆变器及储能设备,全面掌握微电网运行状态。
- 强大的通讯管理能力
设备支持多种国际标准通信规约,包括Modbus RTU、Modbus TCP、IEC 60870-5-101/103/104、MQTT等,实现设备的广泛兼容性。
更为先进的是,它支持云边协同功能,可结合智慧能源管理云平台进行远程运维,实现OTA升级、就地/远程模式切换,大大提升了运维效率。
- 智能边缘计算
ACCU-100M具备强大的边缘计算能力,支持灵活的报警阈值设置、主动上传报警信息、数据合并计算、逻辑控制等功能。其断点续传和数据加密特性确保了数据的安全性和完整性。
- 灵活的策略管理
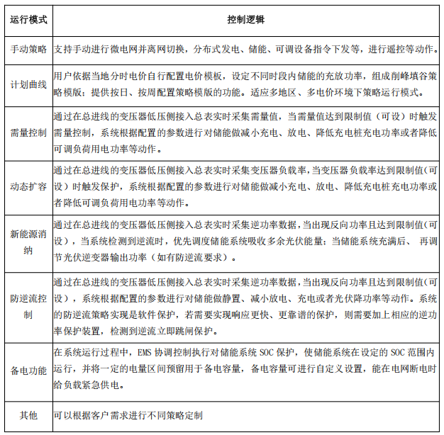
设备内置多种智能策略管理功能,包括:防逆流控制、计划曲线跟踪、削峰填谷、需量控制、有功/无功控制、光储协调等**,并支持根据用户特殊需求进行策略定制。
- 全方位的系统安全
基于不可信模型设计的用户权限管理,有效防止非法用户侵入;采用数据加密与安全验证技术,通过数据标定与防篡改机制,实现数据固证和可追溯,确保系统安全可靠。

04 应用场景广泛
ACCU-100M适用于多种能源应用场景:分布式光伏电站、微型风力发电系统、工商业储能系统、光储充一体化电站、区域微电网等。

05 为客户创造的核心价值
ACCU-100M微电网协调控制器能够帮助用户实现:能源效率提升,通过优化控制策略,提高能源利用效率;运营成本降低,削峰填谷等功能有效降低用电成本;系统可靠性增强,智能预警和故障处理提高系统可靠性;管理便捷,远程运维功能大大减少现场维护工作量。

06 结语
ACCU-100M微电网协调控制器凭借其先进的功能设计、可靠的性能表现和广泛的应用适应性,正成为微电网领域的关键技术装备。随着能源互联网的快速发展,这样的智能控制设备将为构建清洁、低碳、安全、高效的现代能源体系提供重要技术支撑。
