2026年ESWA SCI1区TOP,基于成本差异的跨境公路物流混合车队构成与调度:一种双层规划方法,深度解析+性能实测
目录
- 1.摘要
- 2.问题描述
- 3.提出算法
- 4.结果展示
- 5.参考文献
- 6.代码获取
- 7.算法辅导·应用定制·读者交流

1.摘要
本文针对粤港澳大湾区跨境物流需求激增与时效压力提升的背景,构建了一个多级多节点跨境运输网络的双层规划模型。该模型同时优化战略层面的混合车队组建与运营层面的运输路径规划,以最小化系统总成本,并考虑了境内外运输段因功能差异导致的成本异质性。针对由此产生的多目标混合整数线性规划问题,研究设计了改进非支配排序遗传算法(MNSGA-II),通过关键组件的优化提升了解码效率与求解质量。
2.问题描述

论文针对基于公路运输的跨境物流网络展开分析,该网络包含国内仓库、边境中转点和海外仓库等多级节点,采用跨境直运或分段中转两种运输模式。由于自营跨境卡车数量有限,物流商需租赁境内外卡车补充运力,但不同类型卡车的成本差异显著增加了调度复杂性。

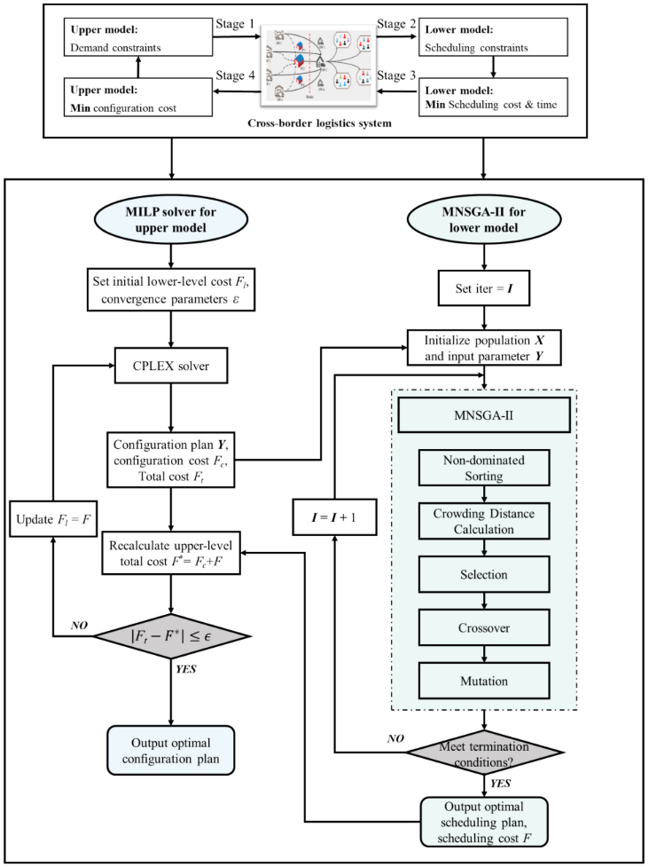
针对跨境物流网络中的车队组建与运输调度问题,论文构建了双层规划模型。上层模型负责战略决策,以总成本最小化为目标确定各国内仓库需租赁的跨境与境内卡车数量,并确保运力满足需求且符合自有车队规模限制。下层模型负责运营调度,在给定车队配置下优化运输路径,同时最小化运输成本与运输时间,并满足中转点流量平衡、处理能力、工作时间及任务顺序等约束。
3.提出算法

MNSGA-II算法设计四段式染色体编码结构,分别对应租赁跨境卡车、租赁境内卡车、自有卡车直运路线及自有卡车中转路线四类关键路径决策;通过结构化编码准确描述下层模型决策变量。

MNSGA-II算法运用非支配排序与拥挤度计算维护解集层次性与分布性,采用锦标赛选择机制优先保留优质解。在遗传操作中引入混合交叉算子(单点/两点/均匀/环形交叉)和动态变异策略,通过非线性递减概率平衡探索与开发能力。

4.结果展示

5.参考文献
[1] Tang Z, Qu T, Pan Y, et al. Hybrid fleet composition and scheduling for road-based cross-border logistics under cost differentiation: A bi-level programming approach[J]. Expert Systems with Applications, 2026, 298: 129636.
6.代码获取
xx
7.算法辅导·应用定制·读者交流
xx
