SPSSAU「质量控制」模块:从可视化监控到过程优化,一站式搞定质量难题
无论是生产制造中的产品合格率、研发实验中的工艺稳定性,还是检测实验室的数据可靠性,质量控制都是降本增效的核心。SPSSAU【质量控制】模块上线!无需专业统计知识,拖拽操作即可搞定从数据监控→实验优化→结果验证→过程提升的全流程质控。
本文将介绍从以下四个方面介绍SPSSAU【质量控制】模块涉及的方法,并介绍如何利用软件完成分析。

一、数据可视化与监控
质量管理中,未被发现的问题比问题本身更危险。数据可视化(如质量控制图、统计图)能将数据转化为直观图形,实现过程透明化,确保异常及时暴露。这种基于图形化监控的实时反馈系统,能够显著提升异常检测的灵敏度。
1、质量控制图
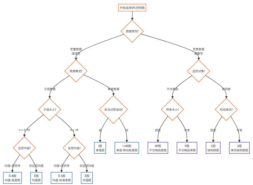
质量控制图是一种用于监控生产过程稳定性的统计工具。
(1)基本介绍
通过绘制数据点在时间序列上的分布,帮助识别过程中的异常变化。统计控制图可实时监控生产过程是否处于统计控制状态,及时发现过程中的异常波动和趋势,为持续改进提供数据支持,以及可在问题发生前进行预警。SPSSAU支持9类统计控制图,分别是:Xbar-S/Xbar-R/Xbar/I-MR/I, P/NP/C/U图。具体选择使用可参考下图:
(2)SPSSAU软件操作
SPSSAU中进行质量控制图分析时,需要选择数据类型,数据格式(子组数据还是单个测量值),以及如果是子组数据时,需要确认具体子组的表示方式(单列还是多列)。操作示例如下:
SPSSAU输出质量控制图分析结果如下:
SPSSAU提供控制图时,其列出四项异常值监控方式,分别是:
- 距离中心线距离多少标准差(单点超出控制限)
- 连续多少点在中心线同一侧(连续点偏向一侧)
- 连续多少点在递增或递减(连续上升或下降趋势)
- 连续多少点上下交错
共4种异常值检测,并且会在控制图中自动进行切换标识。完整版教程可点击下方查看质量控制图帮助手册:质量控制图
2、统计图
SPSSAU质量控制模块的统计图功能,通过可视化呈现正态分布、F 分布、t 分布、卡方分布、二项分布、泊松分布和负二项分布七种常见分布的P值及统计量转换结果,可直观判断质量数据是否符合预期分布特征,快速识别异常波动。
SPSSAU统计图软件操作如下图:
完整版教程可点击下方查看统计图帮助手册:统计图
二、实验设计与优化
在保障过程稳定性的基础上,质量管理需从被动监控转向主动优化。DOE实验设计、响应面分析和均匀设计通过构建量化的工艺模型,能够系统性地识别关键影响因素,并精准定位其最佳组合,从而科学地趋近全局最优解。
1、DOE实验设计
DOE实验设计是一种系统化的实验方法,用于识别和量化影响过程或产品性能的因素。
(1)基本介绍
通过科学的实验设计,可以高效地获取数据,减少实验次数,同时获得可靠的结论。DOE设计时,SPSSAU提供包括析因设计、响应面设计、拉丁方设计共三类。其中:
- 析因设计:包括2水平全析因设计、全析因设计、2水平部分析因设计和PB设计(Plackett-Burman设计);
- 响应面设计:包括Box-Behnken设计(BBD)和中心复合设计(CCD);
- 拉丁方设计:用于控制干扰因子的实验设计。
关于析因设计、响应面设计和随机拉丁卡方这三种实验设计上,其阐述如下表格:
| 对比项 | 析因设计 | 响应面设计 | 拉丁卡方设计 |
| 主要目的 | 筛选重要因素,分析主效应和交互效应 | 建立数学模型,优化工艺参数 | 控制干扰因子,平衡实验顺序 |
| 适用阶段 | 因子筛选阶段 | 参数优化阶段 | 实验过程控制 |
| 实验次数 | 中等到高(随因子数指数增长) | 中等(随因子数增加而增加) | 用户指定 |
| 因子水平 | 通常2水平,也可多水平 | 通常3水平 | 连续水平 |
| 可估计效应 | 主效应、交互效应 | 主效应、交互效应、二次效应 | 主效应 |
(2)SPSSAU软件操作
在SPSSAU中进行DOE实验设计时,其参数通常包括:因子个数、因子水平个数及具体值(或因子低水平或高水平值)、重复次数、区组和随机顺序等。DOE试验设计软件操作示例如下图:
完整版教程可点击下方查看DOE试验设计帮助手册:DOE试验设计
2、响应面分析
在通过DOE试验设计筛选出关键因子的基础上,响应面分析(RSM)继而构建具体的数学模型,用以描绘因子与响应值之间的非线性关系。
(1)基本介绍
响应面分析用于建立和分析影响因素(自变量)与响应值(因变量)之间关系的模型。通过构建近似函数关系,RSM可以帮助我们理解和优化复杂系统的行为,找到最优的操作条件。响应面分析通常是基于多元二次回归模型,通过设计实验收集数据,然后拟合回归方程来描述因素与响应之间的关系。模型形式通常为:
其中:Y 是响应变量,Xi是自变量(因素),β0, βi, βij, βii是回归系数,ε是误差项。
首先,RSM需要考虑基本的主效应,即公式里面的Xi,与此同时,多数情况下,响应面分析需要考虑交互效应即模型里面的XiXj,但是否考虑二阶效应即Xi2,此处需要结合实际情况判断,并非必须项。
(2)SPSSAU软件操作
响应面分析的数据通常来源于实验设计,比如BBD设计和CCD设计,并且需要在SPSSAU中设置相关的参数。响应面分析软件操作示例如下图:
完整版教程可点击下方查看响应面分析帮助手册:
响应面分析帮助手册
3、均匀设计
当工艺涉及的因素非常多(例如超过5个)时,传统的全因子实验甚至部分因子实验次数都可能难以承受,此时可以使用均匀设计。
(1)基本介绍
均匀设计核心思想是让试验点在整个试验区域内尽可能均匀地散布,从而用较少的试验次数获得尽可能多的信息,均匀设计特别适用于多因子、多水平的复杂试验场景,特别适用于研发初期的筛选和探索。
(2)SPSSAU软件操作
SPSSAU平台中进行均匀设计时,仅需要设置因子个数和预期的试验次数即可,当然也可设置因子的名称,以及因子类型及其水平值信息等,如下图所示:
完整版教程可点击下方查看均匀设计帮助手册:均匀设计
三、数据检验与验证
在做出变更供应商、引入新工艺等重大质量决策前,必须确保其依据的数据与结论经受得起严格的统计检验。等价检验、Mood中位值检验、测量系统分析等通过评估差异的显著性与测量系统的可靠性,为关键决策提供坚实的统计证据。
1、等价检验
(1)基本介绍
等价性检验是一种统计学检验方法,用于判断两个处理组之间是否存在临床上或实际应用中可接受的差异。与传统的显著性检验(比如t检验)不同,等价性检验的目的是证明两个处理组的效果差异在预设的等价界值范围内,即两个处理组是等价的或其中一个不劣于另一个。
SPSSAU等价性检验支持两种数据类型、两种指标类型,两种样本类型,三种检验类型共计2*2*2*3=24种检验,说明如下:
| 项 | 说明 |
| 数据类型 | 包括均值和率差共两种 |
| 指标类型 | 高优指标和低优指标两种 |
| 样本类型 | 双样本和单样本共两种 |
| 检验类型 | 非劣性检验、等价性检验和优效性检验共3种 |
(2)SPSSAU软件操作
根据研究类型选择合适的检验类型,软件操作示例如下:

完整版教程可点击下方查看等价性检验帮助手册:等价性检验
2、Mood中位值检验
(1)基本介绍
Mood中位数检验是一种比较多个组别中位数是否相等的统计方法。与传统的t检验不同,它不要求数据服从正态分布,特别适合处理偏态数据或包含异常值的情况。
通俗地讲,就好比较不同班级学生的期中考试成绩中位数是否相同,即使有个别学霸或学渣拉高拉低平均分,中位数检验依然能给出可靠的结论。
(2)SPSSAU软件操作
将变量分别拖拽至右侧分析框中,操作示例如下图:
完整版教程可点击下方查看Mood中位值检验帮助手册:
Mood中位值检验
3、测量系统分析
测量系统分析(MSA)是质量管理中的核心工具之一,用于评估测量系统的稳定性、准确性和一致性。
(1)基本介绍
MSA帮助用户判断测量数据是否可信,是否能用于过程控制和质量决策。其可用于比如:生产现场的质量检测系统评估、实验室仪器的重复性与再现性验证、多操作员测量一致性分析、供应商测量系统审核和统计过程控制(SPC)前的测量系统确认等。测量系统分析需要三列数据:分别是测量值、零件和操作者。说明如下表格:
| 列名 | 类型 | 说明 |
| 测量值(Measurement) | 定量变量 | 实际测量结果,必须为数值型 |
| 零件(Part) | 定类变量 | 每个被测零件样本的唯一标识 |
| 操作者(Operator) | 定类变量 | 执行测量的人员标识 |
(2)SPSSAU软件操作
上传测量值、零件、操作者数据至SPSSAU,软件操作示例如下图:

完整版教程可点击下方查看测量系统分析帮助手册:
测量系统分析
四、过程能力评估与建模
在过程能力评估与建模中,可通过过程能力分析(如Cp/Cpk等指数)量化制程满足规格要求的能力,并采用非线性回归方法建立多变量间的复杂关系模型。
1、过程能力分析
过程能力分析(Process Capability Analysis)是质量管理中的重要工具,用于评估生产过程满足规格要求的能力。
(1)基本介绍
通过统计方法分析过程的稳定性和一致性,判断当前过程是否能够生产出符合规格的产品。比如工厂生产一批新零件,并且收集一些关键指标数据用于评估,那么过程能力分析就是用于评估当前生产流程是不是稳定和靠谱,能不能持续做出合格的产品。过程能力分析包括短期能力和长期能力两类结果,短期过程能力是基于子组内部数据评估过程在受控状态下的自然波动能力。长期过程能力是基于整个过程周期内的全部数据评估过程的总体波动性。
(2)SPSSAU软件操作
上传数据至SPSSAU,进行参数设置,软件操作示例如下:
完整版教程可点击下方查看过程能力分析帮助手册:
过程能力分析
2、非线性回归
非线性回归是一种统计分析方法,用于描述自变量和因变量之间存在非线性关系的情况。
(1)基本介绍
与线性回归不同,非线性回归能够拟合更加复杂的函数形式,适用于那些无法用直线或平面准确描述的变量关系。在现实世界中,许多现象都表现出非线性关系,例如:年龄与工资的关系,药物剂量与治疗效果的关系,温度与化学反应速率的关系,广告投入与销售额的关系,生物种群增长模型。SPSSAU【质量控制】模块中的“非线性回归(自定义公式)”,其高度支持自定义任意模型公式,且公式使用简单易懂。
(2)SPSSAU软件操作
上传数据,在页面左侧下拉选择变量Y和X,公式可以手工输入,也或者在仪表盘处进行选择,无论如何,SPSSAU会自动校验和提示公式的输入准确性情况。软件操作示例如下:

完整版教程可点击下方查看非线性回归帮助手册:非线性回归
由于篇幅有限,分析方法详细原理介绍及案例操作分析,可点击下方链接查看SPSSAU帮助手册教程:
| 方法名称 | 核心功能简介 |
| 统计图 | 提供七种常用统计分布的可视化与P值计算,为统计推断与决策提供直观的理论依据。 |
| 响应面分析 | 通过构建二次回归模型,分析多因素对响应变量的影响,优化工艺参数。 |
| 非线性回归(自定义公式) | 建立变量间非线性关系模型,可自定义公式拟合数据,量化复杂因素与质量特性的关联。 |
| 等价检验 | 用于证明新方法与标准方法效果“等效”(而不仅仅是无差异),满足特定法规与研究要求。 |
| DOE试验 | 科学地安排实验方案,以最少实验次数有效识别关键影响因素及其交互作用。 |
| 均匀设计 | 高效实验设计方法,使因素水平在实验范围内均匀分布,适用于多因素多水平优化。 |
| 质量控制图 | 统计质量控制核心工具,通过控制限监控过程数据,判断过程稳定性,及时识别异常。 |
| 过程能力分析 | 通过Cp、Cpk等指数量化过程满足规格要求的能力,客观评估过程的绩效水平。 |
| Mood中位值检验 | 用于比较多组数据的中位数是否存在显著差异,尤其适用于非正态分布数据。 |
| 测量系统分析 | 评估测量过程的准确性、精密性等,确保测量数据可靠,为质量控制提供可信测量基础。 |
