当前位置: 首页 > news >正文

二阶RC+PWM实现DDS

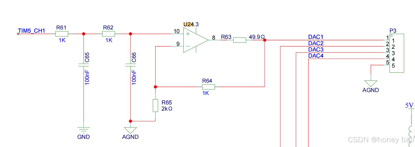
利用 PWM + RC 滤波 + 运放的简易 DAC 设计:

RC 滤波电路可以被看作一个积分电路,运用PWM波+低通+跟随器的方式,通过调整PWM波占空比来近似改变Aout的输出电平,从而实现各种波形的输出。

正弦波调制:可以使用 PWM 调制的方法,在 PWM 信号中加入周期性的占空比变化(如用查表法生成正弦调制信号),低通滤波后即可得到正弦波。

三角波调制:可以使用占空比线性变化的 PWM(即斜坡波调制),经过 RC 低通滤波后就能近似获得三角波。

偏置添加:通过调整 PWM 的高低电平(例如使用双极性 PWM 或在 RC 滤波后加一个偏置电压),可以调节信号的 DC 偏置。

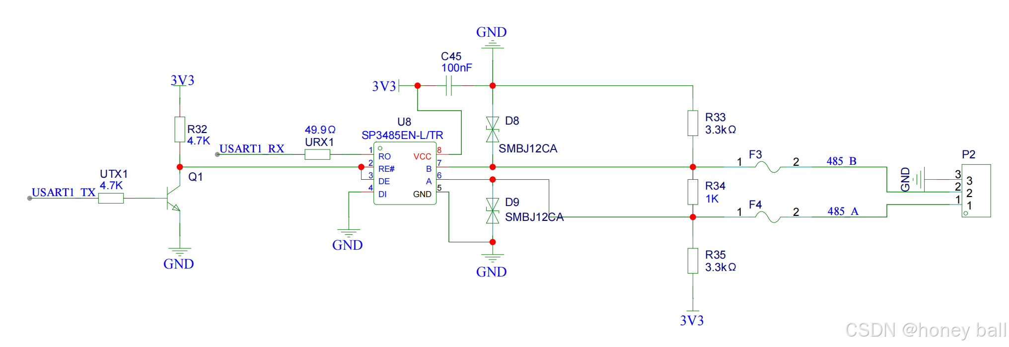
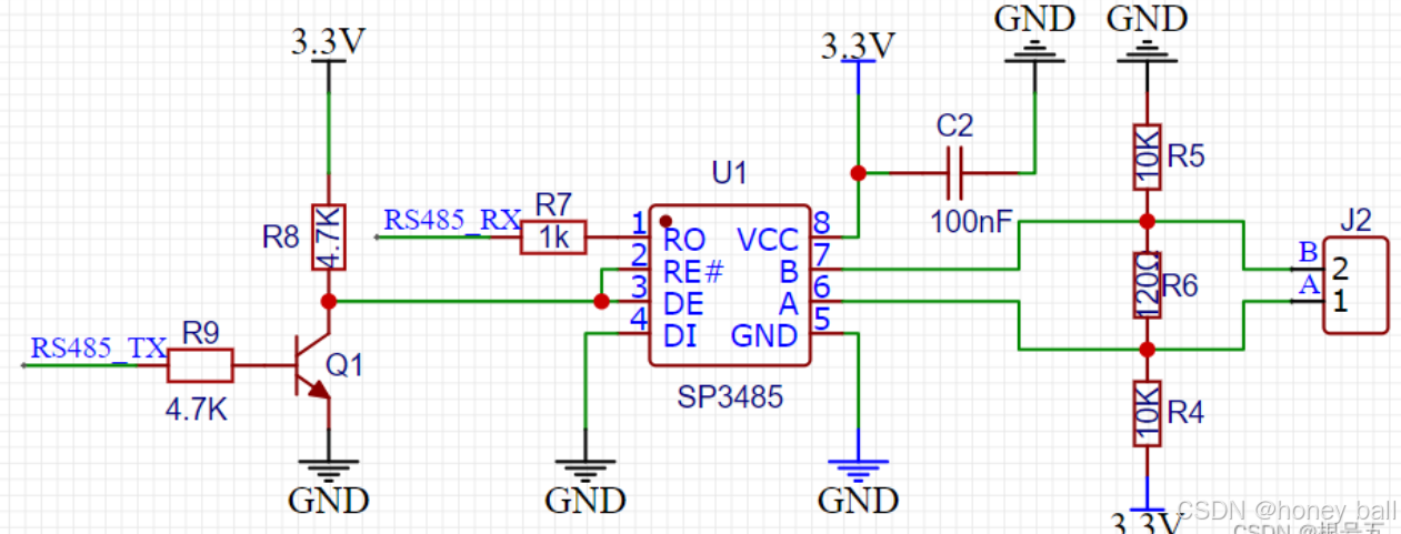
RS485应用电路:

三极管:自动收发电路   A相:上拉   B相:下拉   R6:阻抗匹配

typeC电路:

R10设计很到位。


http://www.dtcms.com/a/53721.html

相关文章:

  • 风控模型算法面试题集结
  • Python可视化——地理空间型图表(自用)
  • 2025年Q1起重机指挥证理论考试题库
  • Vue Hooks 深度解析:从原理到实践
  • Tomcat 新手入门指南
  • Java线程池的分析和使用
  • K8s 1.27.1 实战系列(三)安装网络插件
  • hive sql limit offset不起作用
  • 深入解析 Flink 批量插入 MariaDB 不生效问题
  • Linux - 网络基础(网络层,数据链路层)
  • [Python入门学习记录(小甲鱼)]第4章 分支与循环
  • 详细讲解ecovadis奖牌分类
  • 美股表格数据:如何获取和分析历史高频分钟回测数据
  • IDEA与Maven使用-学习记录(持续补充...)
  • EasyBCD,多系统名称或启动顺序的修改,用来配置与调整启动配置数据(BCD)
  • 算法进阶——双指针
  • HarmonyOS Next 属性动画和转场动画
  • 若依前后端分离版使用Electron打包前端Vue为Exe文件
  • GStreamer —— 2.7、Windows下Qt加载GStreamer库后运行 - “教程7:多线程和 Pad 可用性“(附:完整源码)
  • 深入解析Java MDC:日志链路追踪的利器
  • 4.2 使用VNote写作手册页面(CHM助手)
  • Python 第二章:夯实基础,掌握核心
  • 玉米籽粒品质相关性状的GWAS和Meta-QTL分析
  • 【Unity】改变游戏运行时Window的窗口标题
  • DeepSeek + 飞书多维表格搭建你的高效工作流
  • React基础之项目创建
  • 在 CentOS 上,常用几种方法来确保 Python 脚本在断开终端后继续运行
  • Cursor如何调试.Net Core控制台程序
  • (接“使用js去复制网页内容的方法”)js中的execCommand怎么复制富文本内容解析
  • Nacos 核心功能实战笔记(超详细)