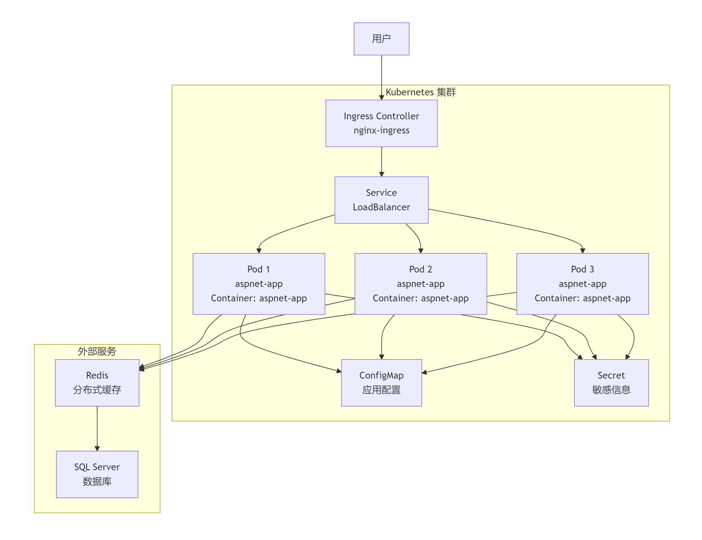
在K8s中部署多个ASP.NET Core实例
创建Docker镜像
确保ASP.NET Core应用已容器化,Dockerfile参考配置:
FROM mcr.microsoft.com/dotnet/aspnet:7.0 AS base
WORKDIR /app
EXPOSE 80
COPY ./publish .
ENTRYPOINT ["dotnet", "YourApp.dll"]
构建并推送镜像到仓库:
docker build -t your-registry/your-app:tag .
docker push your-registry/your-app:tag
配置K8s Deployment
创建deployment.yaml文件,设置replicas数量控制实例数:
apiVersion: apps/v1
kind: Deployment
metadata:name: aspnet-deployment
spec:replicas: 3 # 实例数量selector:matchLabels:app: aspnet-app

