Auto CAD二次开发——创建圆弧对象
学如逆水行舟,不进则退。 愿自己不忘初心,坚持积累。感谢大家的支持。
目录
1、基础知识储备
2、完整代码以及运行结果
3、代码解析
1、基础知识储备
不管是NX还是CAD作为二次开发者一定要学会看帮助文档,也就是二次开发的API,由于刚刚开始,不熟悉,先看网上流出的中文版二次开发资料,后续有了自己的想法还是要看相应版本的英文API。,如图所示是本次研究主线(创建圆弧对象)

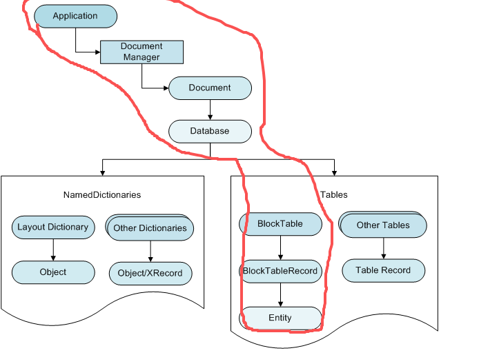
Database 对象包括所有的图形和大部分非图形的 AutoCAD 对象。 被包含在 Database 中的一些对象有实体,符号表,命名字典。实体在 Database 中表示图纸内部的图形对象。直线、圆、圆弧、文本、填充和多段线都是实体的一个例子。用户可以在屏幕上看到一个实体并可以操作它。用户通过 Document 对象的 Database 成员属性可以访问当前文档的 Database 对象。
2、完整代码以及运行结果
完整代码:
这里用到之前的事务封装函数,具体请看Auto CAD二次开发——封装事务处理函数并绘制直线函数-CSDN博客
using Autodesk.AutoCAD.DatabaseServices;
using Autodesk.AutoCAD.Geometry;
using Autodesk.AutoCAD.Runtime;
using System;
using System.Collections.Generic;
using System.Linq;
using System.Text;
using System.Threading.Tasks;namespace CAD_CreateEntity
{public class ArcClass{[CommandMethod("CreateArc")]public void CreateArc(){//public Arc();//public Arc(Point3d center, double radius, double startAngle, double endAngle);//public Arc(Point3d center, Vector3d normal, double radius, double startAngle, double endAngle);Arc arc1 = new Arc();arc1.Center = new Point3d(0, 0, 0);arc1.StartAngle = -Math.PI / 4;arc1.EndAngle = Math.PI / 4;arc1.Radius = 100;//角度转化为弧度Double startAngle = 45;Double endAngle = 90;Arc arc2 = new Arc(new Point3d(50, 50, 0), 20, startAngle.AngleToDegree(), endAngle.AngleToDegree());//弧度Arc arc3 = new Arc(new Point3d(100, 100, 0), new Vector3d(0, 0, 1), 20, Math.PI / 4, Math.PI / 2);//声明图形数据库Database db = HostApplicationServices.WorkingDatabase;db.AddEntityToModelSpace(arc1, arc2, arc3);}}
}using System;
using System.Collections.Generic;
using System.Linq;
using System.Text;
using System.Threading.Tasks;namespace CAD_CreateEntity
{public static partial class MathBaseTool{/// <summary>/// 角度转化弧度/// </summary>/// <param name="degree">角度值</param>/// <returns>弧度值</returns>public static double DegreeToAngle(this double degree){return degree * Math.PI / 180;}/// <summary>/// 弧度转化角度/// </summary>/// <param name="angle">弧度值</param>/// <returns>角度值</returns>public static double AngleToDegree(this double angle){return angle * 180 / Math.PI;}}
}
运行结果:
在命令框输入NETLOAD,加载.dll,加载成功后输入CREATARC(这里为了说明我的功能,可以更具个人喜好进行设置),然后绘制出圆弧对象。

3、代码解析
代码解析
Arc圆弧对象中一共有三种方式创建。3.1 先创建一个空的对象,在对其进行赋值。
3.2 采用中心、起始角度、终止角度进行创建(角度这里是弧度)
3.3采用中心、坐标向量(NX二次开发过的都直到这个表示什么,(0,0,1)表示XY平面,(1,0,0)表示YZ平,(0,1,0)表示XZ平面)、起始角度、终止角度进行创建(角度这里是弧度)
