当前位置: 首页 > news >正文

webrtc弱网-ReceiveSideCongestionController类源码分析及算法原理

       ReceiveSideCongestionController是WebRTC接收端拥塞控制的核心枢纽,承担双模式带宽估计的关键职责。它通过智能算法切换机制,动态选择发送端BWE(基于TransportSequenceNumber的延迟反馈)或接收端BWE(基于AbsoluteSendTime/TOF的本地估计)模式。针对音频流强制使用发送端BWE确保低延迟,视频流则自适应选择最优路径。该组件集成RembThrottler进行码率限制,通过RemoteEstimatorProxy生成TransportFeedback,并采用精细的线程安全设计保护共享状态。最终通过REMB和TransportFeedback RTCP消息将网络状态反馈给发送端,实现端到端的拥塞控制闭环,确保实时通信的质量和稳定性。

一. 核心功能

接收端拥塞控制器是WebRTC中负责接收方带宽估计的关键组件,主要功能包括:

  • 双模式带宽估计:支持发送端BWE和接收端BWE两种模式

  • 反馈管理:通过TransportFeedback和REMB消息向发送端反馈网络状态

  • 动态算法选择:根据RTP扩展头自动选择最优的带宽估计算法

  • 码率控制:限制最大接收码率,避免网络拥塞

二. 核心算法原理

发送端BWE (Sender-side BWE)

详细见:https://blog.csdn.net/talkRTC/article/details/150635619?spm=1001.2014.3001.5501
// 基于TransportSequenceNumber的带宽估计
// 接收端记录包到达时间,通过TransportFeedback消息反馈给发送端
// 发送端基于这些信息进行带宽估计

接收端BWE (Receiver-side BWE)

// 两种估计算法:
// 1. AbsoluteSendTime算法:基于绝对发送时间扩展头
// 2. SingleStream算法:基于传输时间偏移
// 算法根据数据包中的扩展头动态切换

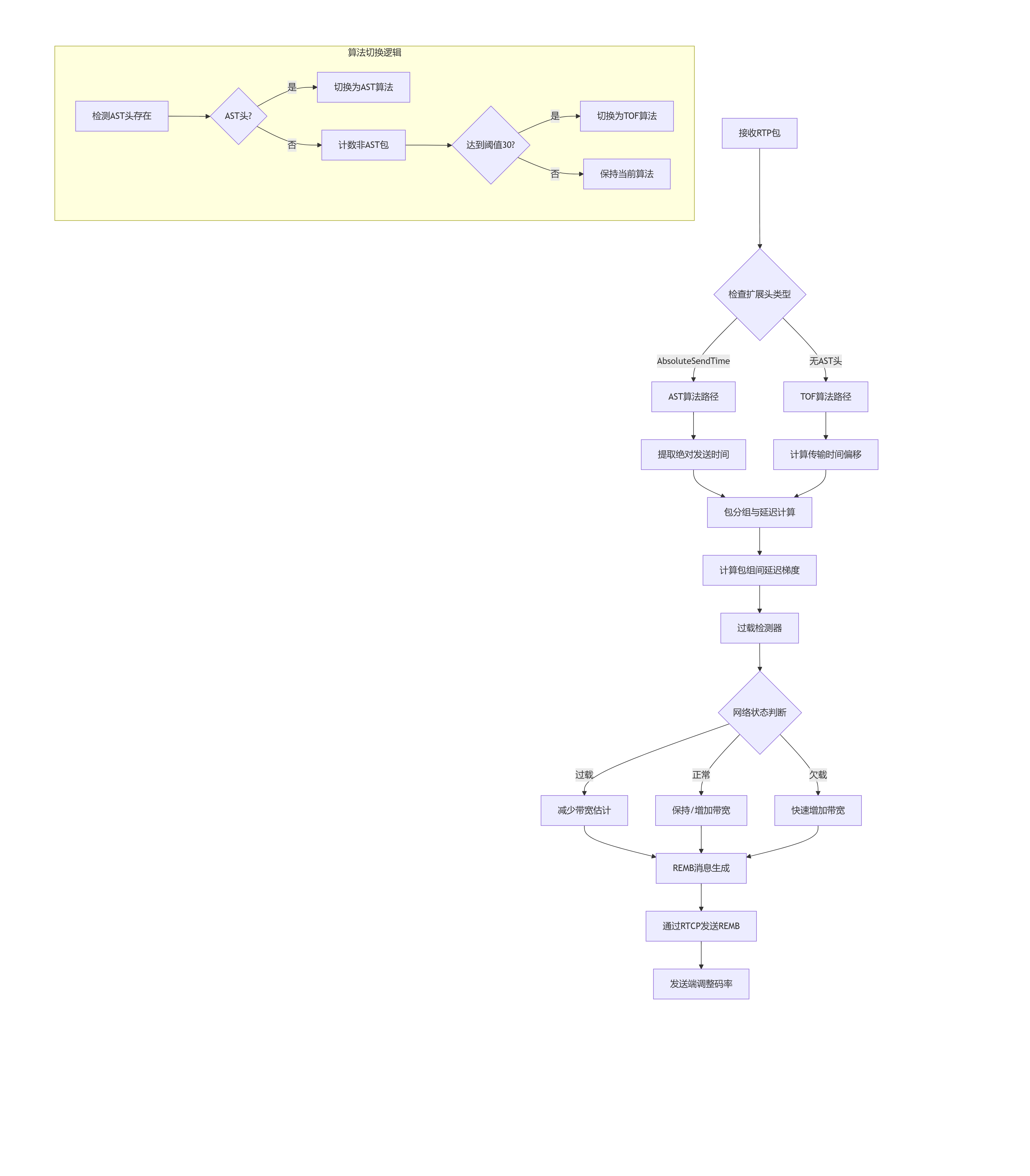
算法原理图

1. 两种估计算法对比

特性AbsoluteSendTime算法SingleStream(TOF)算法
时间基准绝对发送时间戳传输时间偏移
精度高(24位, 约15μs)中等
同步要求需要时钟同步相对时间,不要求严格同步
适用场景视频会议、实时通信传统RTP流

2. 包分组处理

// 包组划分原则:
// - 发送时间间隔 > 5ms 作为组边界
// - 每组包含多个连续包
// 计算组间延迟变化:
组间延迟梯度 = (到达时间差 - 发送时间差) / 发送时间差

3. 过载检测机制

基于Kalman滤波的延迟变化检测:
状态变量: [延迟梯度, 延迟变化率]
观测值: 实际测量的延迟梯度
检测逻辑:- 延迟梯度 > 阈值 + 方差: 过载- 延迟梯度 < -阈值: 欠载  - 其他: 正常

工作时序图

AST算法核心流程

// 1. 时间戳转换
absolute_send_time = 从RTP扩展头提取
send_time_24bits = (absolute_send_time * 1000) >> 18// 2. 包组检测
if (current_send_time - prev_send_time > 5ms) {// 新包组开始form_new_packet_group();
}// 3. 延迟计算
inter_arrival = current_arrival - prev_arrival
inter_send = current_send - prev_send  
delay_gradient = inter_arrival - inter_send// 4. 状态判断
if (delay_gradient > threshold + noise_var) {state = OVERUSE;
} else if (delay_gradient < -threshold) {state = UNDERUSE;
} else {state = NORMAL;
}

三. 关键数据结构

class ReceiveSideCongestionController {
private:Clock& clock_;                          // 系统时钟RembThrottler remb_throttler_;          // REMB码率限制器RemoteEstimatorProxy remote_estimator_proxy_; // 远程估计代理mutable Mutex mutex_;                   // 线程安全锁std::unique_ptr<RemoteBitrateEstimator> rbe_; // 远程带宽估计器bool using_absolute_send_time_;         // 当前使用的算法标志uint32_t packets_since_absolute_send_time_; // AST算法包计数器
};

四. 核心方法详解

4.1 构造函数

ReceiveSideCongestionController::ReceiveSideCongestionController(Clock* clock,RemoteEstimatorProxy::TransportFeedbackSender feedback_sender,RembThrottler::RembSender remb_sender,NetworkStateEstimator* network_state_estimator): clock_(*clock),remb_throttler_(std::move(remb_sender), clock),remote_estimator_proxy_(std::move(feedback_sender), network_state_estimator),rbe_(new RemoteBitrateEstimatorSingleStream(&remb_throttler_, clock)),using_absolute_send_time_(false),packets_since_absolute_send_time_(0) {}

功能:初始化所有组件,默认使用SingleStream算法

4.2 包处理入口

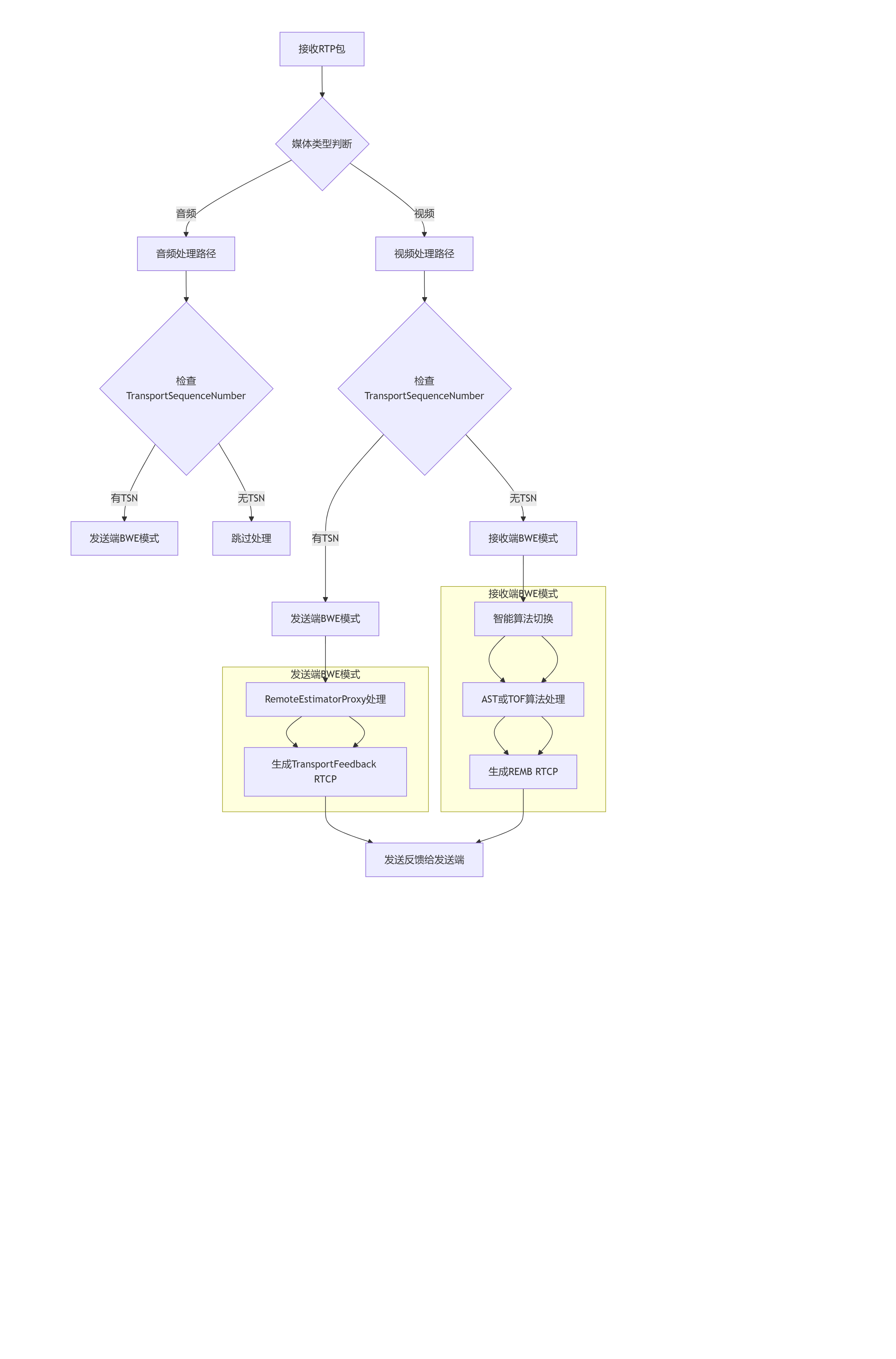
void ReceiveSideCongestionController::OnReceivedPacket(const RtpPacketReceived& packet, MediaType media_type) {bool has_transport_sequence_number = packet.HasExtension<TransportSequenceNumber>() ||packet.HasExtension<TransportSequenceNumberV2>();if (media_type == MediaType::AUDIO && !has_transport_sequence_number) {// 音频流且无传输序列号,不支持接收端BWEreturn;}if (has_transport_sequence_number) {// 发送端BWE模式:转发包信息给远程估计代理remote_estimator_proxy_.IncomingPacket(packet);} else {// 接收端BWE模式:本地进行带宽估计MutexLock lock(&mutex_);PickEstimator(packet.HasExtension<AbsoluteSendTime>());rbe_->IncomingPacket(packet);}
}

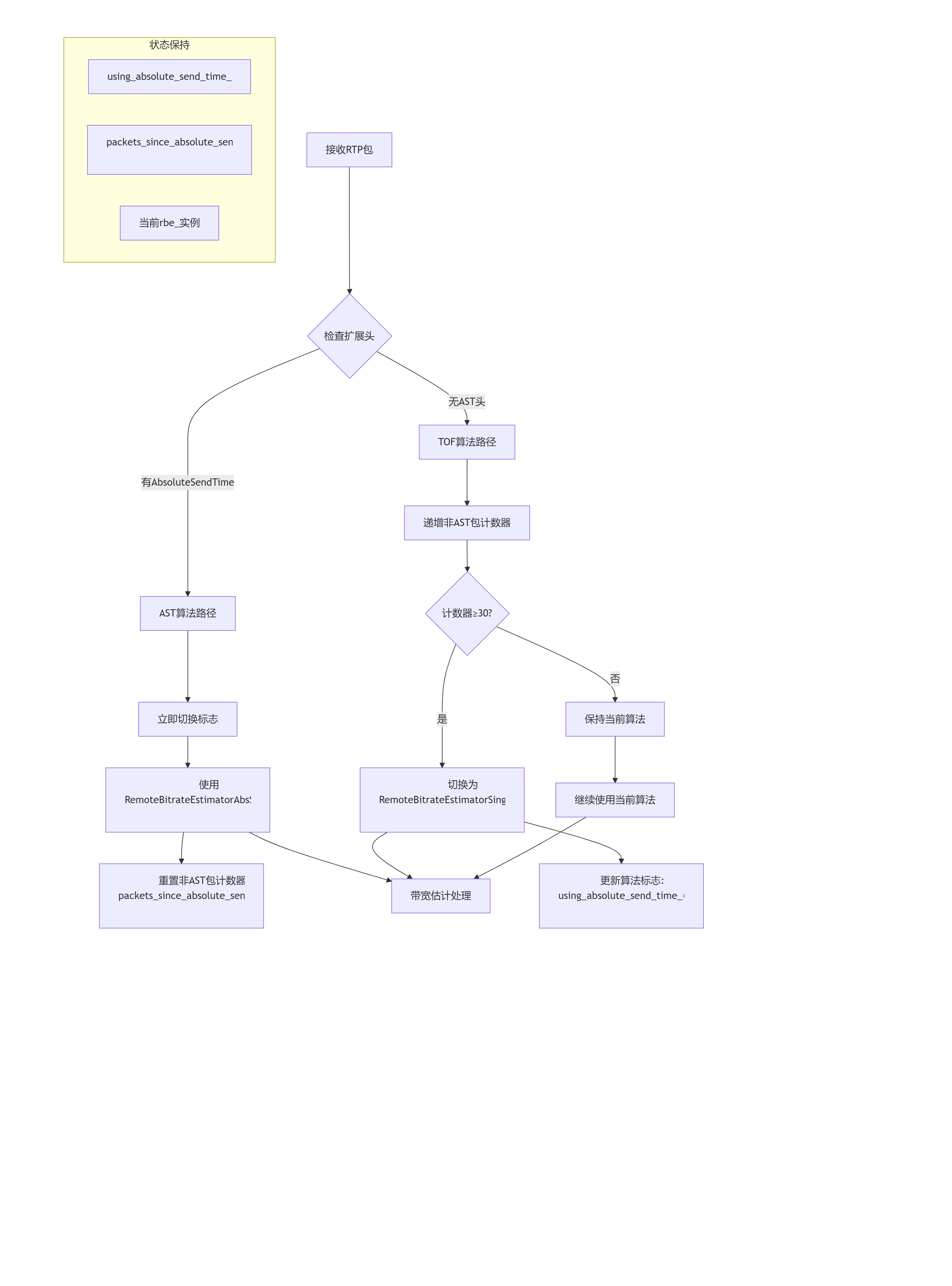
4.3 算法选择器

void ReceiveSideCongestionController::PickEstimator(bool has_absolute_send_time) {if (has_absolute_send_time) {// 发现AST扩展头,立即切换到AST算法if (!using_absolute_send_time_) {RTC_LOG(LS_INFO) << "切换到绝对发送时间RBE算法";using_absolute_send_time_ = true;rbe_ = std::make_unique<RemoteBitrateEstimatorAbsSendTime>(&remb_throttler_, &clock_);}packets_since_absolute_send_time_ = 0;} else {// 没有AST扩展头,等待一定包数后切回TOF算法if (using_absolute_send_time_) {++packets_since_absolute_send_time_;if (packets_since_absolute_send_time_ >= kTimeOffsetSwitchThreshold) {RTC_LOG(LS_INFO) << "切换到传输时间偏移RBE算法";using_absolute_send_time_ = false;rbe_ = std::make_unique<RemoteBitrateEstimatorSingleStream>(&remb_throttler_, &clock_);}}}
}

4.4 周期处理

TimeDelta ReceiveSideCongestionController::MaybeProcess() {Timestamp now = clock_.CurrentTime();mutex_.Lock();TimeDelta time_until_rbe = rbe_->Process();           // 处理接收端BWEmutex_.Unlock();TimeDelta time_until_rep = remote_estimator_proxy_.Process(now); // 处理发送端BWE反馈TimeDelta time_until = std::min(time_until_rbe, time_until_rep);return std::max(time_until, TimeDelta::Zero());       // 返回下次处理时间
}

五. 设计亮点

5.1 智能算法切换

// 基于数据包特征自动选择最优算法
// AST算法优先,在没有AST时回退到TOF算法
// 切换阈值kTimeOffsetSwitchThreshold=30包,避免频繁切换

算法原理图:

5.2 双模式支持

// 统一处理发送端BWE和接收端BWE
// 根据TransportSequenceNumber存在性自动路由
// 音频流特殊处理:仅支持发送端BWE

算法原理图

5.3 线程安全设计

// 使用Mutex保护共享状态
// RTC_GUARDED_BY(mutex_)注解明确线程约束
// 细粒度锁:仅保护接收端BWE相关状态

六. 典型工作流程

6.1 视频流处理(接收端BWE)

1. 收到视频RTP包 → 检查扩展头
2. 有AbsoluteSendTime → 选择AST算法
3. 调用rbe_->IncomingPacket()进行本地估计
4. 定期MaybeProcess()生成REMB反馈
5. 通过remb_throttler_发送码率限制

6.2 音频流处理

1. 收到音频RTP包
2. 必须有TransportSequenceNumber,否则跳过
3. 仅支持发送端BWE模式

这个设计体现了WebRTC拥塞控制的核心理念:灵活性自适应性,能够根据网络条件和流类型自动选择最优的带宽估计策略。

http://www.dtcms.com/a/507249.html

相关文章:

  • 通达信--主题投资分析
  • 揭阳专业做网站天台县建设规划局网站
  • 福海网站制作关键词堆砌的作弊网站
  • sql特训
  • LeetCode 刷题【126. 单词接龙 II】
  • 防火墙规则设置
  • 江协科技STM32课程笔记(五)— ADC模数转换器
  • 什么是慢查询,慢请求,以及如何避免
  • 网站设计模板简约福州网站设计
  • 各大网站做推广广告什么是企业形象设计
  • 大模型金融量化比赛
  • Kubernetes深入学习之容器入门(一)
  • Docker安装部署MrDoc觅思文档-免费的国产知识库管理系统
  • 批量更新操作全攻略:从JDBC原理到多框架实现(MyBatis/MyBatis-Plus/Nutz)
  • 简述:普瑞时空数据建库软件(国土变更建库)之一(2025年部分新规则)
  • 零基础新手小白快速了解掌握服务集群与自动化运维(十二)Python编程之面向对象
  • 刚学做网站怎么划算普洱专业企业网站建设
  • Java基础——面向对象复习知识点12
  • IPv6路由技术
  • 网站建设开票开什么内容电脑禁止访问网站设置
  • WPeChatGPT 插件使用教程(转载)
  • 从 Sora 到 Sora 2:文本生成视频进入下一个阶段(附sora教程)
  • k8s(十二)Rancher详解
  • 4. 前馈网络(FeedForward):给每个词“做深度加工”
  • wordpress一步步建企业网站上海有名的广告设计公司
  • 百度搜索站长平台汽车网站建设目的
  • EDA--三井物产商品预测挑战赛 Exploratory Data Analysis(探索性数据分析)
  • 【云计算专题会议】第二届云计算与大数据国际学术会议(ICCBD 2025)
  • AI CRM中的数据分析:悟空AI CRM如何帮助企业优化运营
  • Git多项目提交记录提取与数据分析指南